Презентация, доклад по математике на тему Матрицы в экономике

Содержание

МатрицыМатрицей A=Amn  порядка m*n называется прямо-угольная таблица чисел, содержащая m - строк и n - столбцов.

Слайд 1Матрицы в экономике

Матрицы в экономике

Слайд 2Матрицы
Матрицей A=Amn 
порядка m*n называется прямо-угольная таблица чисел, содержащая m - строк и
n

- столбцов.

МатрицыМатрицей A=Amn 	порядка m*n называется прямо-угольная таблица чисел, содержащая m - строк и 	n - столбцов.

Слайд 3Виды матриц

1. Прямоугольные: m и n - произвольные положительные целые числа
2. Квадратные: m=n
3. Матрица

строка: m=1. Во многих практических задачах такая матрица называется вектором

4. Матрица столбец: n=1. В практических задачах еще называется вектор-столбец

5. Диагональная матрица: m=n и aij=0, если i≠j.

6. Единичная матрица: m=n и aij=0, если i не равно j, aij=1, если i=j

7. Нулевая матрица: aij=0, i=1,2,...,m, j=1,2,...,n

8. Треугольная матрица: все элементы ниже главной диагонали равны 0.

9. Симметрическая матрица: m=n и aij=aji (т.е. на симметричных относительно главной диагонали местах стоят равные элементы)

Виды матриц1. Прямоугольные: m и n - произвольные положительные целые числа 2. Квадратные: m=n 3. Матрица строка: m=1. Во многих практических задачах такая

Слайд 4Действия над матрицами
1. Сложение матриц - поэлементная операция
2. Вычитание матриц

- поэлементная операция

3. Произведение матрицы на число - поэлементная операция

4. Умножение A*B матриц по правилу строка на столбец (число столбцов матрицы А должно быть равно числу строк матрицы B)
Amk*Bkn=Cmn причем каждый элемент сij матрицы Cmn равен сумме произведений элементов i-ой строки матрицы А на соответствующие элементы j-го столбца матрицы B , т.е.

Действия над матрицами1. Сложение матриц - поэлементная операция 2. Вычитание матриц - поэлементная операция 3. Произведение матрицы

Слайд 5Обратная матрица
Матрица    называется обратной для матрицы  А, определитель которой

отличен от нуля  , если справедливы равенства 


где E – единичная матрица порядка n на n.
Обратная матрицаМатрица     называется обратной для матрицы  А, определитель которой отличен от нуля  , если справедливы

Слайд 6Определения:
Минор k-го порядка матрицы A порядка m на n – это определитель матрицы порядка k на k, которая получается из элементов матрицы А, находящихся

в выбранных k строках и k столбцах. (k не превосходит наименьшего из чисел m или n).
Алгебраическим дополнением элемента   квадратной матрицы   называют минор (n-1)-го порядка, который получается из матрицы А, вычеркиванием элементов ее i-ой строки и j-го столбца, умноженный на  .
Определения:Минор k-го порядка матрицы A порядка m на n – это определитель матрицы порядка k на k, которая получается из элементов матрицы А, находящихся в выбранных k строках и k столбцах. (k не превосходит

Слайд 7Алгоритм вычисления обратной матрицы
Вычисляем определитель матрицы А и убеждаемся, что он отличен от

нуля (в противном случае матрица А необратима).
Строим матрицу из алгебраических дополнений элементов Aij .
Транспонируем полученную матрицу  , тем самым получаем А'ij.
Делим каждый элемент матрицы A'ij на число, равное вычисленному значению определителя.
Алгоритм вычисления обратной матрицыВычисляем определитель матрицы А и убеждаемся, что он отличен от нуля (в противном случае матрица А необратима).Строим матрицу из

Слайд 8Решение СЛУ матричным методом
Система алгебраических уравнений может быть записана в виде:
В

матричной форме это записывается, как АХ=В, где

Тогда:

Решение СЛУ матричным методомСистема алгебраических уравнений может быть записана в виде:В матричной форме это записывается, как АХ=В,

Слайд 9Решение экономических задач матричным методом

Решение экономических задач матричным методом

Слайд 10Задача 1
Пусть предприятие выпускает продукцию трёх видов (P1, P2, P3), использует

сырьё двух типов (S1, S2). Нормы расхода сырья:
объем заказа


Стоимость единицы каждого типа сырья (ден.ед) представлена матрицей-столбцом:

Требуется определить затраты сырья и общую стоимость заказа
Задача 1Пусть предприятие выпускает продукцию трёх видов (P1, P2, P3), использует сырьё двух типов (S1, S2). Нормы

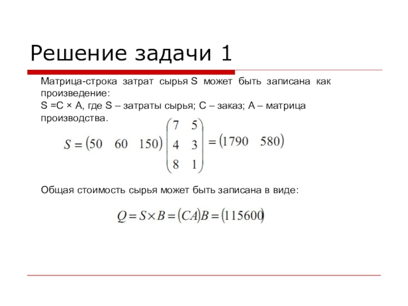
Слайд 11Решение задачи 1
Матрица-строка затрат сырья S может быть записана как
произведение:


S =С × A, где S – затраты сырья; С – заказ; A – матрица производства.

Общая стоимость сырья может быть записана в виде:

Решение задачи 1Матрица-строка затрат сырья S может быть записана как произведение: S =С × A, где S

Слайд 12Задача 2
Поступление товаров на первый склад описывается матрицей:
Поступление товаров на второй

склад описывается матрицей:

Найти суммарный завоз товаров на склады; годовой завоз на склады, если по договору, производится ежемесячный завоз одинаковых партий
товаров.

Решение

Найдем суммарный завоз:

Найдем годовой завоз:

Задача 2Поступление товаров на первый склад описывается матрицей:Поступление товаров на второй склад описывается матрицей:Найти суммарный завоз товаров

Слайд 13Задача 3
Расчет коэффициентов множественной регрессии (зависимости).
Пусть имеется n наблюдений за некоторым

экономическим процессом, зависящим от m факторов. Тогда результаты наблюдений можно оформить так:

Необходимо построить модель регрессии в виде

Тогда, неизвестные коэффициенты bi можно найти из выражения:

Задача 3Расчет коэффициентов множественной регрессии (зависимости).Пусть имеется n наблюдений за некоторым экономическим процессом, зависящим от m факторов.

Слайд 14Пример решения задачи 3


Пусть в некоторой фирме объем предложения некоторого блага

Y зависит от цены и заработной платы сотрудников. Необходимо построить линейную регрессионную модель данного процесса.

В результате получаем следующее уравнение регрессии:

Пример решения задачи 3Пусть в некоторой фирме объем предложения некоторого блага Y зависит от цены и заработной

Слайд 15Использованные источники
http://www.dpva.info/Guide/GuideMathematics/linearAlgebra/MatrixAndMatrixForm/
http://www.cleverstudents.ru/matrix/finding_the_inverse_matrix.html
http://www.cleverstudents.ru/system_of_equations/matrix_method.html
http://cyberleninka.ru/article/n/reshenie-ekonomicheskih-zadach-matrichnym-metodom
http://univer-nn.ru/zadachi-po-ekonomicheskomu-analizu/
http://univer-nn.ru/ekonometrika/raschet-koefficientov-mnozhestvennoj-linejnoj-regressii-matrichnym-sposobom/

Использованные источникиhttp://www.dpva.info/Guide/GuideMathematics/linearAlgebra/MatrixAndMatrixForm/http://www.cleverstudents.ru/matrix/finding_the_inverse_matrix.htmlhttp://www.cleverstudents.ru/system_of_equations/matrix_method.htmlhttp://cyberleninka.ru/article/n/reshenie-ekonomicheskih-zadach-matrichnym-metodomhttp://univer-nn.ru/zadachi-po-ekonomicheskomu-analizu/http://univer-nn.ru/ekonometrika/raschet-koefficientov-mnozhestvennoj-linejnoj-regressii-matrichnym-sposobom/

Что такое shareslide.ru?

Это сайт презентаций, где можно хранить и обмениваться своими презентациями, докладами, проектами, шаблонами в формате PowerPoint с другими пользователями. Мы помогаем школьникам, студентам, учителям, преподавателям хранить и обмениваться учебными материалами.


Для правообладателей

Яндекс.Метрика

Обратная связь

Email: Нажмите что бы посмотреть