Презентация, доклад по математике на тему Логарифмы

Логарифм числа

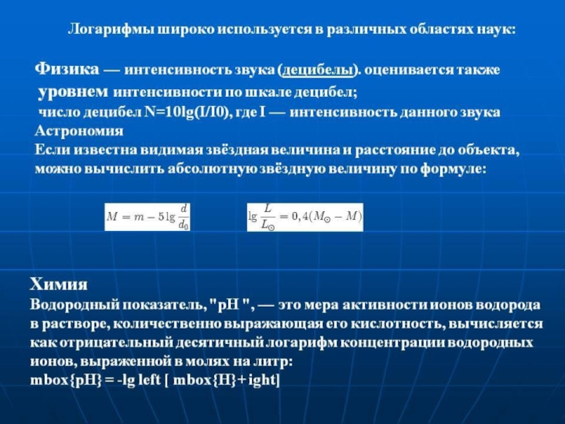
Слайд 1ЛОГАРИФМЫ И ИХ СВОЙСТВА

ЛОГАРИФМЫ И  ИХ СВОЙСТВА

Слайд 2Логарифм числа

Логарифм числа

Слайд 3Основное логарифмическое тождество
=

Основное логарифмическое тождество=

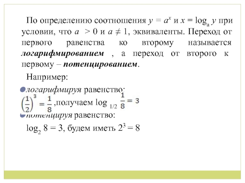
Слайд 4По определению соотношения y = ax и x = loga y

при условии, что a > 0 и a ≠ 1, эквиваленты. Переход от первого равенства ко второму называется логарифмированием , а переход от второго к первому – потенцированием.
Например:
логарифмируя равенство:
,получаем log 1/2
потенцируя равенство:
log2 8 = 3, будем иметь 23 = 8

По определению соотношения y = ax и x = loga y при условии, что a > 0

Слайд 5Основные свойства логарифмов
При любом a > 0 (a ≠ 1) и

любых положительных x и y выполнены равенства:
loga 1 = 0.
loga a = 1.
loga xy = loga x + loga y.
loga = loga x - loga y.
loga xp = p loga x
для любого действительного p.

Основные свойства логарифмовПри любом a > 0 (a ≠ 1) и любых положительных x и y выполнены

Слайд 6Десятичный логарифм
Наиболее употребительными на практике являются десятичные логарифмы, когда в качестве

основания берется число 10, и натуральный логарифм, когда в качестве основания берется число
e = limn→∞ ( 1 + )n , e ≈ 2,7.
Десятичный логарифм числа b обозначается lgb
Натуральный логарифм обозначается lnb

Десятичный логарифмНаиболее употребительными на практике являются десятичные логарифмы, когда в качестве основания берется число 10, и натуральный

Слайд 7Примеры вычисления десятичных логарифмов
lg 1 = 0, так как 1 =

100
lg 10 = 1 , так как 10 = 101
lg 100 = 2, так как 100 = 102
lg 0,1 = -1, так как 0,1 = 10-1
lg 0,01 = -2, так как 0,01 = 10-2
lg 0,001 = -3, так как 0,001 = 10-3
Примеры вычисления десятичных логарифмовlg 1 = 0, так как 1 = 100lg 10 = 1 , так

Слайд 8Формула перехода от одного основания логарифма к другому основанию
По определению

логарифма
x = alogax , где x > 0 и a ≠ 1, b > 0 и b ≠ 1 .
Прологарифмируем обе части равенства по основанию b > 0, b ≠ 1:
logb x = logb (alogax)
по свойству логарифма степени получаем
logb x = logb x × logb a
logb x = Формула перехода к другому основанию

Формула перехода от одного основания логарифма к другому основанию По определению логарифма x = alogax , где

Слайд 9ЗАПОЛНИТЬ ПРОПУСКИ
log2 16 = …, так как 2… = 16.
log2

= …, так как 2 … = .
log2 1 = …, так как 2… = 1.
log√5 25 = …, так как (√5)… = 25.
log… 16 = 4, так как …4 = 16.
log2 … = 3, так как 23 = …
log… = -5, так как …-5 = .
2 = …
log3 = …
3log3… = 8.
5log…4 = 4.
log3… = -4, так как 3-4.

ЗАПОЛНИТЬ ПРОПУСКИlog2 16 = …, так как 2… = 16.log2   = …, так как 2

Что такое shareslide.ru?

Это сайт презентаций, где можно хранить и обмениваться своими презентациями, докладами, проектами, шаблонами в формате PowerPoint с другими пользователями. Мы помогаем школьникам, студентам, учителям, преподавателям хранить и обмениваться учебными материалами.


Для правообладателей

Яндекс.Метрика

Обратная связь

Email: Нажмите что бы посмотреть