Презентация, доклад Методика решения задач на исследование корней квадратного трёхчлена.

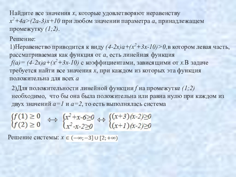
Найдите все значения x, которые удовлетворяют неравенству x2+4а>(2а-3)х+10 при любом значении параметра а, принадлежащем промежутку (1;2).Решение:1)Неравенство приводится к виду (4-2х)а+(х2+3х-10)>0,в котором левая часть, рассматриваемая как функция от а, есть линейная функция f(a)= (4-2х)а+(х2+3х-10) с коэффициентами, зависящими

Слайд 1Методика решения задач на исследование корней квадратного трёхчлена.
Федеральное агентство по образованию

Российской Федерации
Калужский государственный университет
им. К.Э.Циолковского

Студентки группы ФМ-41
Ильиной Е.Е.

Научный руководитель:
доцент, к.п.н. Пашкова Л.Г.

Калуга, 2010г.

Методика решения задач на исследование корней квадратного трёхчлена.Федеральное агентство по образованию Российской ФедерацииКалужский государственный университетим. К.Э.ЦиолковскогоСтудентки группы

Слайд 4Найдите все значения x, которые удовлетворяют неравенству
x2+4а>(2а-3)х+10 при любом значении

параметра а, принадлежащем промежутку (1;2).

Решение:
1)Неравенство приводится к виду (4-2х)а+(х2+3х-10)>0,в котором левая часть, рассматриваемая как функция от а, есть линейная функция
f(a)= (4-2х)а+(х2+3х-10) с коэффициентами, зависящими от x.В задаче требуется найти все значения х, при каждом из которых эта функция положительна для всех а

2)Для положительности линейной функции f на промежутке (1;2) необходимо, что бы она была положительна или равна нулю при каждом из двух значений а=1 и а=2, то есть выполнялась система






Решение системы: x


Найдите все значения x, которые удовлетворяют неравенству x2+4а>(2а-3)х+10 при любом значении параметра а, принадлежащем промежутку (1;2).Решение:1)Неравенство приводится

Слайд 5
3)Для выполнения требования задачи функция f не должна равняться нулю при

обоих значениях а =1 и а=2 одновременно, то есть не выполняется система




х=2.

4)Выполнения двух полученных условий уже достаточно для положительности f(a) на промежутке. Таким образом, искомые значения х должны удовлетворять условиям х и х≠2,

то есть х

.

3)Для выполнения требования задачи функция f не должна равняться нулю при обоих значениях а =1 и а=2

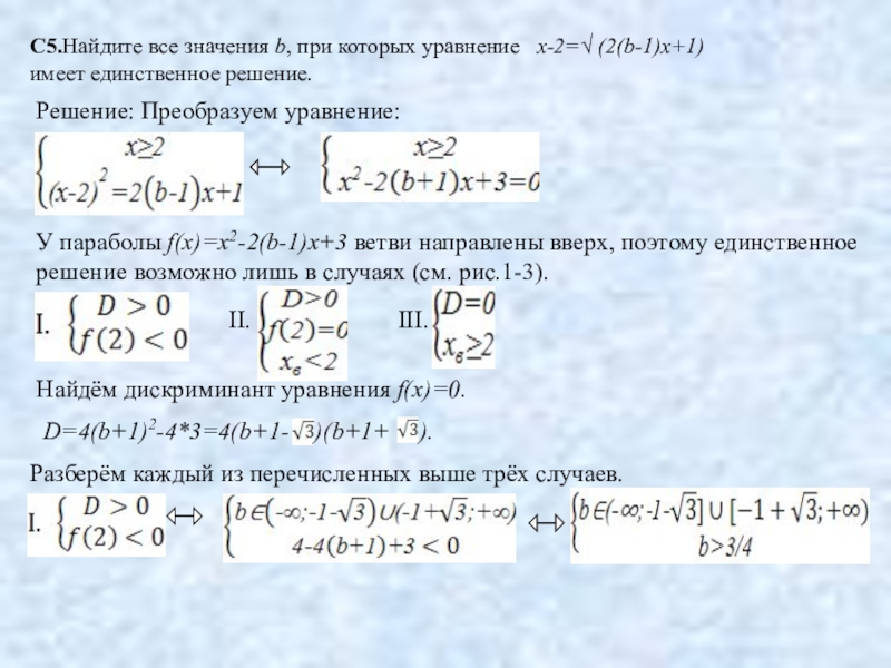
Слайд 6C5.Найдите все значения b, при которых уравнение x-2=√ (2(b-1)x+1)


имеет единственное решение.

Решение: Преобразуем уравнение:





У параболы f(x)=x2-2(b-1)x+3 ветви направлены вверх, поэтому единственное решение возможно лишь в случаях (см. рис.1-3).



II.


III.

Найдём дискриминант уравнения f(x)=0.

D=4(b+1)2-4*3=4(b+1-

)(b+1+

).

Разберём каждый из перечисленных выше трёх случаев.








C5.Найдите все значения b, при которых уравнение  x-2=√ (2(b-1)x+1)  имеет единственное решение. Решение: Преобразуем уравнение:

Слайд 7Сравним числа
и ¾; и 7/4;

4 и 7; 48<49


?



Таким образом, в первом случае получаем b>3/4.






Сравним числа  и ¾;    и 7/4;  4   и 7; 483/4.

Слайд 8II.



b=3/4

.


у

у


0 2


х 0 2 х

f(x)



f(x)

рис.2





II. b=3/4 .       у

Слайд 9III.



b

.


у

у


0 2


х 0 2 х

f(x)



f(x)

рис.3

Объединяя результаты всех трёх случаев, получаем ответ: b

.

Ответ: b

.





III. b .       у

Слайд 14К основными типам задачами на исследование корней квадратного трёхчлена относятся следующие:

задачи, в которых требуется найти значение параметра, при котором выполняется какое-либо соотношение корней уравнения (свойства корней квадратного трёхчлена);
задачи на исследование расположения корней квадратного трёхчлена относительно какого-то числа или чисел;
задачи содержащие сложные функции;
задачи, сводящиеся к исследованию корней квадратного трёхчлена.
К основными типам задачами на исследование корней квадратного трёхчлена относятся следующие: задачи, в которых требуется найти значение

Слайд 18Основные виды задач:
решить уравнение;
установить при каких значениях параметра уравнение

имеет один корень, два корня, не имеет корней;
установить при каких значениях параметра уравнение имеет корни разных знаков, корни одного знака;
установить при каких значениях параметра уравнение имеет два корня разных знаков, два корня одного знака;
найти значение параметра, при котором корни уравнения удовлетворяют какому-либо соотношению между корнями (сумма квадратов корней уравнения больше какого-то числа, разность квадратов равна какому-то числу и т.п.);
найти значение параметра, при котором корни уравнения принадлежат промежутку [a,b] , или один корень уравнения больше числа а, а другой меньше числа b и т.п.

Основные виды задач: решить уравнение; установить при каких значениях параметра уравнение имеет один корень, два корня, не

Слайд 20Задачи курса:
-углубить и расширить знания учащихся по предмету;

-предоставить ученику возможность реализовать свой интерес к выбранному предмету, определить готовность ученика осваивать выбранный предмет на повышенном уровне;
-выявление и развитие математических способностей учащихся;
-подготовка к экзамену в 9-м классе и к обучению в старшем звене;
-открыть учащимся приемы решения уравнений с параметрами;
-развивать познавательную и исследовательскую деятельность учащегося;
-устранить у учащихся трудности, которые возникают при решении задач с параметрами.
Задачи курса:   -углубить и расширить знания учащихся по предмету;   -предоставить ученику возможность реализовать

Слайд 21Элективный курс включает в себя следующие занятия:
Занятие1.Квадратный трёхчлен и его свойства.

Понятие об уравнении с параметром;
Занятие 2.Теорема Виета. Знаки корней квадратного трёхчлена;
Занятие 3.Соотношения на корни квадратного трехчлена;
Занятие4.Квадратный трехчлен: теорема Виета; знаки корней квадратного трехчлена; соотношения на корни квадратного уравнения;
Занятие 5. Расположение корней квадратного уравнения;
Занятие 6. Расположение корней квадратного уравнения;
Занятие 7. Решение квадратных уравнений с параметром;
Занятие 8.Зачёт.
Элективный курс включает в себя следующие занятия:Занятие1.Квадратный трёхчлен и его свойства. Понятие об уравнении с параметром;Занятие 2.Теорема

Слайд 22Спасибо за внимание.

Спасибо за внимание.

Что такое shareslide.ru?

Это сайт презентаций, где можно хранить и обмениваться своими презентациями, докладами, проектами, шаблонами в формате PowerPoint с другими пользователями. Мы помогаем школьникам, студентам, учителям, преподавателям хранить и обмениваться учебными материалами.


Для правообладателей

Яндекс.Метрика

Обратная связь

Email: Нажмите что бы посмотреть