Презентация, доклад к уроку Применение производной для решения задач судовождения

Содержание

Цель урока: формирование умений применять полученные знания при решении профессиональных задач судовождения, решаемых с использованием производной. Применение производной при решении задач судовождения.

Слайд 1«Рано или поздно всякая правильная математическая идея находит применение в том

или ином деле.» Алексей Николаевич Крылов (1863-1945) Советский кораблестроитель, механик и математик, академик
«Рано или поздно всякая правильная математическая идея находит применение в том или ином деле.»  Алексей Николаевич

Слайд 2Цель урока: формирование умений применять полученные знания при решении профессиональных

задач судовождения, решаемых с использованием производной.

Применение производной при решении задач судовождения.

Цель урока:  формирование умений применять полученные знания при решении профессиональных задач судовождения, решаемых с использованием производной.

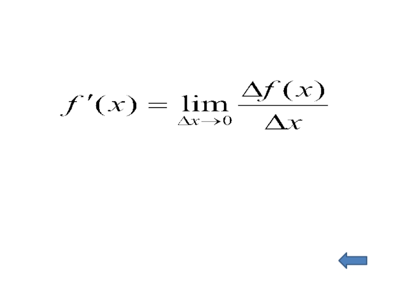
Слайд 3Производная.
Дайте определение производной.
В чем заключается физический смысл производной.
Каков геометрический смысл производной?
Какие

задачи можно решить при помощи производной?
Что необходимо знать, чтобы решать задачи на нахождение производной элементарных функций?

Производная.Дайте определение производной.В чем заключается физический смысл производной.Каков геометрический смысл производной?Какие задачи можно решить при помощи производной?Что

Слайд 5v(t)= x’(t)

Производная от координаты точки по времени есть скорость.
Производная

от скорости по времени есть ускорение

Кратко: производная функции – это скорость изменения этой функции
v(t)= x’(t) Производная от координаты точки по времени есть скорость. Производная от скорости по времени есть ускорениеКратко:

Слайд 6Нахождение производной функции
в точке– это вычисление углового
коэффициента касательной к

данной
функции в этой точке.
f’(x0 ) = tqα


Нахождение производной функции в точке– это вычисление углового коэффициента касательной к данной функции в этой точке.f’(x0 )

Слайд 71. Уравнение касательной к графику функции в заданной точке. 2. Задачи на

нахождение скорости изменения функции. 3. Определение промежутков монотонности функции 4. Определение точек экстремума функции 5. Задачи на наибольшее и наименьшее значение (оптимизацию).
1. Уравнение касательной к графику функции в заданной точке. 2. Задачи на нахождение скорости изменения функции. 3.

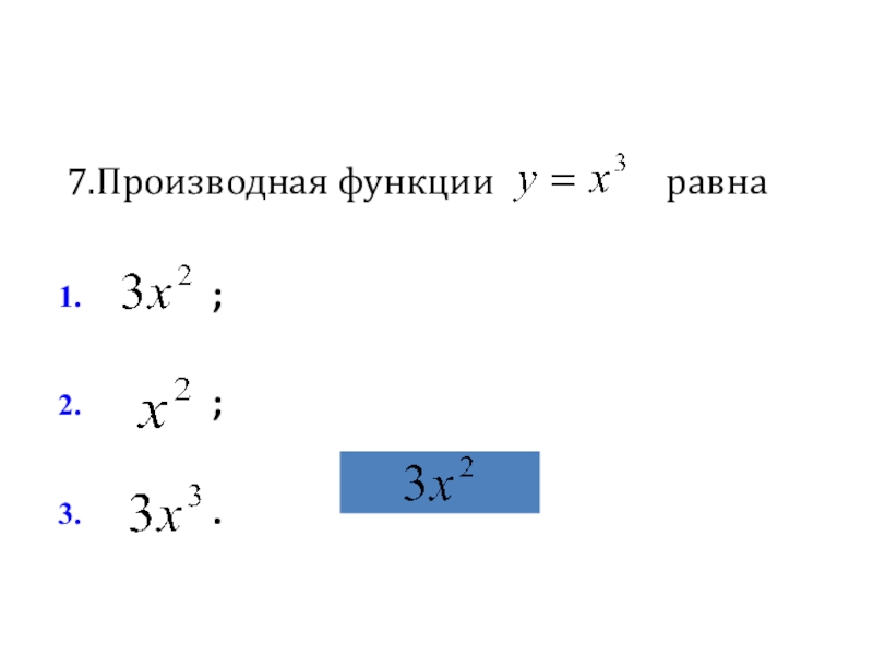
Слайд 81.Производная функции

равна

0;
1;
с.

0

1.Производная функции          равна 0; 1; с.0

Слайд 92.Производная функции

равна

0;
1;
х.

1

2.Производная функции           равна 0; 1; х.1

Слайд 103.Производная функции

равна

х;
2х;
х2.


3.Производная функции          равна х; 2х; х2. 2х

Слайд 114.Производная функции

равна

0;
1;
k.

k

4.Производная функции             равна 0; 1;

Слайд 125.Производная функции

равна

;

;

.

5.Производная функции           равна

Слайд 136.Производная функции

равна

;

;

.

6.Производная функции              равна

Слайд 147.Производная функции

равна

;

;

.

7.Производная функции          равна     ;

Слайд 158.Производная функции

равна

10 ;

0 ;

.

0

8.Производная функции          равна  10 ;  0

Слайд 16Составьте пары «функция – производная функции»
0
1

Составьте пары  «функция – производная функции»01

Слайд 17Составьте пары «функция – производная функции»
0
1

Составьте пары  «функция – производная функции»01

Слайд 18Проверка: 1 вариант: 1—7, 2—23, 3—10, 4—11, 5—19. 2 вариант: 6—15, 7—21, 8—24,

9—2, 10—13. 3 вариант: 11—22, 12—20, 13—18, 14—16, 15—5. 4 вариант: 16—23, 17—8, 18—3, 19—6, 20—23. перевод в оценку: «5» – 5 правильных ответов «4» – 3-4 правильных ответа «3» – 2 правильных ответа
Проверка:  1 вариант: 1—7, 2—23, 3—10, 4—11, 5—19. 2 вариант: 6—15, 7—21, 8—24, 9—2, 10—13. 3

Слайд 19Правила дифференцирования
1.

2.

3.

4.

Правила дифференцирования1. 2.3.4.

Слайд 20Найти производную функции

Найти производную функции

Слайд 21 Найти производную функции

Найти производную функции

Слайд 22Для каких целей, по вашему мнению, может применятся производная в судовождении?
Основная

задача судовождения – определение места судна в море.
Главные понятия:
Навигационный параметр(скорость, направление, углы, расстояния, разности расстояний и т.п.)
Навигационный ориентир(объекты с отличительными признаками и известным положением)
Навигационная функция – математическое выражение, устанавливающая связь между навигационным параметром и координатами места судна - U = f(x, y, t, φ, λ)
Для каких целей, по вашему мнению, может применятся производная в судовождении? Основная задача судовождения – определение места

Слайд 23Какие задачи из других изучаемых дисциплин решались на уроках математики с

использованием производной?

В чем заключается физический смысл производной?
Как определить скорость тела, пользуясь понятием производной, если задано уравнение движения тела?
Производная – это скорость.
Скорость судна – это навигационный параметр?
Если известно уравнение движения судна, как найти его скорость?

Какие задачи из других изучаемых дисциплин решались на уроках математики с использованием производной?В чем заключается физический смысл

Слайд 24
Задача
Судно движется прямолинейно по закону
x - в милях, t

– часах.
а) Выведите формулу для вычисления скорости движения в любой момент времени t.
б) Найдите скорость судна в момент времени t = 2.1 часа.
в) Через сколько часов после начала движения теплоход остановится?

Задача Судно движется прямолинейно по закону x - в милях, t – часах.а) Выведите формулу

Слайд 26Какие задачи с практическим содержанием вы решали на уроках математики?
Задачи

на наибольшее и наименьшее значение функции на отрезке.
Задачи на наибольшее и наименьшее. значение функции на интервале.
Задачи на оптимизацию.
Какие задачи с практическим содержанием вы решали на уроках математики? Задачи на наибольшее и наименьшее значение функции

Слайд 27a
b
a
b
Наибольшее , наименьшее значение функции на интервале.

Если функция f имеет на

интервале (области определения) одну точку экстремума.



Если это точка минимума, то в этой точке функция будет принимать наименьшее значение.





Если это точка максимума, то в этой точке функция будет принимать наибольшее значение.
ababНаибольшее , наименьшее значение функции на интервале.Если функция f имеет на интервале (области определения) одну точку экстремума.Если

Слайд 28Алгоритм нахождения наибольшего и наименьшего значения функции на интервале.
Найти производную функции.

Найти

критические точки функции

Найти область определения функции (интервал исследования)

Отметить интервал и критические точки на числовой прямой
Определить знаки производной на получившихся промежутках
Определить вид экстремума

Алгоритм нахождения наибольшего и наименьшего значения функции на интервале.Найти производную функции.Найти критические точки функцииНайти область определения функции

Слайд 29Основные этапы, при решении задач прикладного характера на оптимизацию:
Формализация (перевод задачи

на математический язык – составление математической задачи);

решение полученной математической задачи;

интерпретация найденного решения.

Основные этапы, при решении задач прикладного характера на оптимизацию:Формализация (перевод задачи на математический язык – составление математической

Слайд 30Экономический расчет рейса.
Стоимость топлива необходимого для движения т/х «Амур» пропорциональна кубу

его скорости и составляет 68000 рублей при скорости 10 узлов. Все другие виды расходов составляют 408 000 рублей. Найдите наиболее экономическую скорость движения и вычислите дополнительную прибыль за экономию топлива на рейс Архангельск – Нарьян – Мар (расстояние 1250 км).
Экономический расчет рейса.Стоимость топлива необходимого для движения т/х «Амур» пропорциональна кубу его скорости и составляет 68000 рублей

Слайд 311. Формализация (перевод задачи на математический язык – составление математической задачи);
Расходы

на эксплуатацию судна на 1 милю пути определяются по формуле
S = k·v3 + b, где
K – коэффициент пропорциональности
V – скорость судна в узлах
b – прочие виды расходов в рублях.
На практике расходы рассчитывают не на 1 милю пути, а на 1 час, поэтому функция определяющая расходы будет иметь вид
f(v) = S/v = (k·v3 + b)/v = k·v2 + b/v
1. Формализация (перевод задачи на математический язык – составление математической задачи); Расходы на эксплуатацию судна на 1

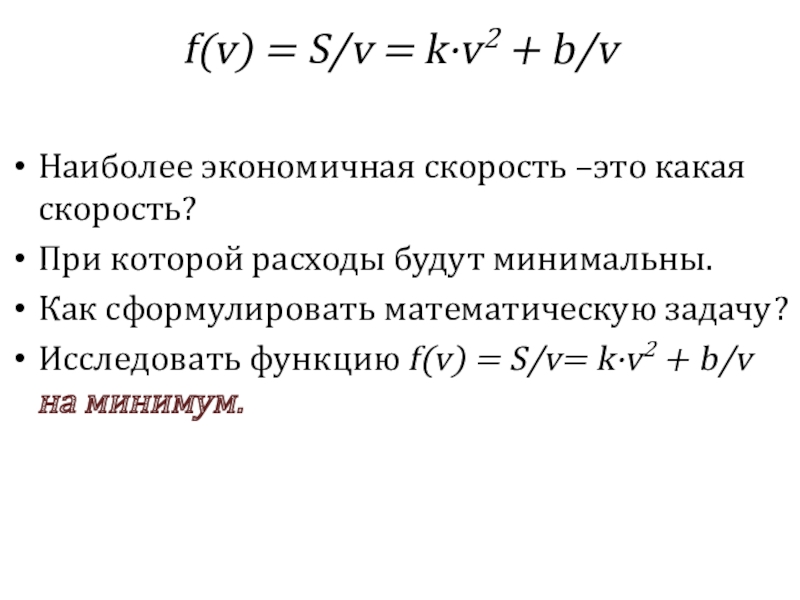
Слайд 32f(v) = S/v = k·v2 + b/v
Наиболее экономичная скорость –это какая

скорость?
При которой расходы будут минимальны.
Как сформулировать математическую задачу?
Исследовать функцию f(v) = S/v= k·v2 + b/v на минимум.


f(v) = S/v = k·v2 + b/v Наиболее экономичная скорость –это какая скорость?При которой расходы будут минимальны.Как

Слайд 33f(v) = k·v2 + b/v v – неизвестное.
Стоимость топлива

необходимого для движения т/х «Амур» пропорциональна кубу его скорости и составляет 68000 рублей при скорости 10 узлов. Все другие виды расходов составляют 408 000 рублей. Найдите наиболее экономическую скорость движения и вычислите дополнительную прибыль за экономию топлива на рейс Архангельск – Нарьян – Мар (расстояние 1250 км).

b = 408 000 руб.
Стоимость топлива
T = k·v3
68000 = k· 103
k = 68000/1000 =68
Получаем функцию
f(v) = 68·v2 + 408000/v
Исследовать данную функцию на минимум

f(v) = k·v2 + b/v v – неизвестное.    Стоимость топлива необходимого для движения т/х

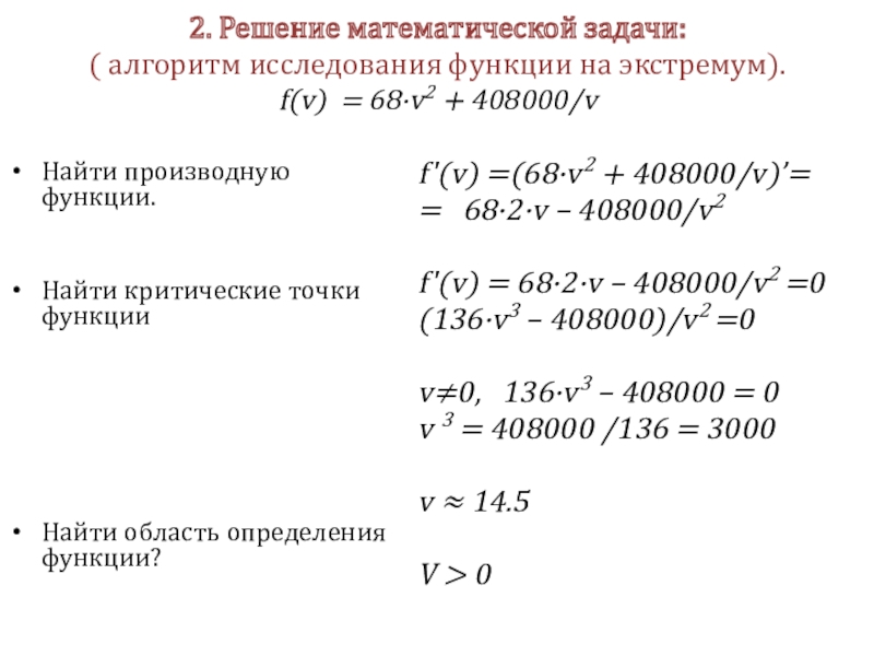
Слайд 342. Решение математической задачи: ( алгоритм исследования функции на экстремум). f(v) = 68·v2

+ 408000/v

Найти производную функции.


Найти критические точки функции






Найти область определения функции?

f'(v) =(68·v2 + 408000/v)’=
= 68·2·v – 408000/v2

f'(v) = 68·2·v – 408000/v2 =0
(136·v3 – 408000)/v2 =0

v≠0, 136·v3 – 408000 = 0
v 3 = 408000 /136 = 3000

v ≈ 14.5

V > 0

2. Решение математической задачи: ( алгоритм исследования функции на экстремум). f(v) = 68·v2 + 408000/v  Найти

Слайд 35f'(v) = 136·v – 408000/v2
Отметить критические точки на числовой прямой

Определить знаки

производной на получившихся интервалах

Определить вид экстремума


3. Интерпретация найденного решения











Наиболее экономичная скорость 14,5 узлов

0

14,5

___

+

х

min

f'(v) = 136·v – 408000/v2Отметить критические точки на числовой прямойОпределить знаки производной на получившихся интервалахОпределить вид экстремума3.

Слайд 36Определим дополнительную прибыль за рейс f(v) = k·v2 + b/v

Рейс:

Архангельск – Нарьян – Мар ,
расстояние 1250 км.
Переведем 1250 км в мили:
1 миля = 1852 м,
1250 км = 1250000/1852 =
674,95 миль
При скорости 10 узлов время рейса -
t1 = 674.95/10 =67,95 час
При скорости 14,5 узлов время рейса –
t2 = 674.95/14,5 =46,55 час

Определим дополнительную прибыль за рейс f(v) = k·v2 + b/v  	 Рейс: Архангельск – Нарьян –

Слайд 37b = 408 000 руб. , k = 68

При скорости 10

узлов
f(10) = 68·102 + 408000/10 = 6800 +40800 =
47600 руб. в час

Стоимость рейса
S1 = 47600·67.95 = 3 234 420 руб.

При скорости 14,5 узлов
f(14,5) = 68·14,52 + 408000/14,5 = 14297 +28137,9 = 42434,9 руб. в час

Стоимость рейса
S2 = 42434,9 ·46,55= 1 975 344,6 руб.

Определим дополнительную прибыль за рейс f(v) = k·v2 + b/v

b = 408 000 руб. , k = 68При скорости 10 узловf(10) = 68·102 + 408000/10 =

Слайд 38Дополнительная прибыль

S1 - S2 = 3 234 420 - 1 975

344,6 =
= 1 259 075,4 руб.

Определим дополнительную прибыль за рейс f(v) = k·v2 + b/v

Дополнительная прибыльS1 - S2 = 3 234 420 - 1 975 344,6 = = 1 259 075,4

Слайд 39Домашнее задание
1.Теплоход движется по прямой согласно закону

, где S(t) путь в милях и t – время в часах. В какой момент времени скорость теплохода будет наибольшей и какова величина этой скорости, если движение рассматривать за промежуток времени от
до ?

Домашнее задание 1.Теплоход движется по прямой согласно закону

Слайд 40Надо ли знать формулы для вычисления
производных функций?
В чем

заключается механический смысл производной?
Как называется производная расстояния по времени?
Как найти ускорение, зная скорость?

Нужно ли, по Вашему мнению, изучать тему «Производная» с точки зрения подготовки к профессии?
Почему?
Довольны ли Вы своей оценкой успеваемости за урок?

Надо ли знать формулы для вычисления  производных функций?В чем заключается механический смысл производной?Как называется производная расстояния

Что такое shareslide.ru?

Это сайт презентаций, где можно хранить и обмениваться своими презентациями, докладами, проектами, шаблонами в формате PowerPoint с другими пользователями. Мы помогаем школьникам, студентам, учителям, преподавателям хранить и обмениваться учебными материалами.


Для правообладателей

Яндекс.Метрика

Обратная связь

Email: Нажмите что бы посмотреть