Презентация, доклад к уроку на тему Площадь криволинейной трапеции и интеграл

Что такое криволинейная трапеция?Как вычислить площадь криволинейной трапеции? Основная теорема.Другой подход к вычислению площади криволинейной трапеции. Интеграл.

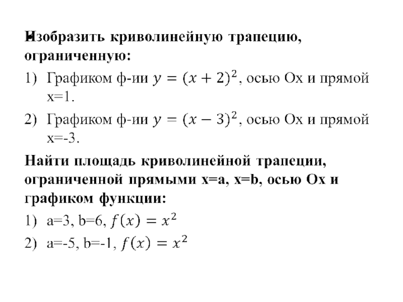
Слайд 1Площадь криволинейной трапеции и интеграл

Площадь криволинейной трапеции и интеграл

Слайд 2Что такое криволинейная трапеция?
Как вычислить площадь криволинейной трапеции? Основная теорема.
Другой подход

к вычислению площади криволинейной трапеции. Интеграл.
Что такое криволинейная трапеция?Как вычислить площадь криволинейной трапеции? Основная теорема.Другой подход к вычислению площади криволинейной трапеции. Интеграл.

Слайд 3Что такое криволинейная трапеция?
y=f(x)

Пусть на [a,b] оси Ox задана непрерывная функция

f(x), такая что f(x)≥0, xϵ[a,b] и f(x)>0, x ϵ(a,b).

Фигуру, ограниченную графиком этой функции, отрезком [a,b] и прямыми x=a, x=b, называют криволинейной трапецией.
Что такое криволинейная трапеция?y=f(x)Пусть на [a,b] оси Ox задана непрерывная функция f(x), такая что f(x)≥0, xϵ[a,b] и

Слайд 5Как вычислить площадь криволинейной трапеции?
Теорема: Если f непрерывная и неотрицательная на

[a,b] функция, а F её первообразная на этом отрезке, то площадь S соответствующей криволинейной трапеции равна приращению первообразной на отрезке [a,b]
S=F(b)-F(a),
где F(x) – любая первообразная f(x).
Как вычислить площадь криволинейной трапеции?Теорема: Если f непрерывная и неотрицательная на [a,b] функция, а F её первообразная

Слайд 6Ньютон, Исаак
Лейбниц, Готфрид Вильгельм

VS

Ньютон, ИсаакЛейбниц, Готфрид ВильгельмVS

Слайд 7Интеграл
от лат. integer — целый, то есть целая, вся — площадь

(был предложен в 1696 г. Иоганном Бернулли)
Символ (∫) образовался из буквы S (от лат. summa — сумма)

Интегралот лат. integer — целый, то есть целая, вся — площадь (был предложен в 1696 г. Иоганном

Что такое shareslide.ru?

Это сайт презентаций, где можно хранить и обмениваться своими презентациями, докладами, проектами, шаблонами в формате PowerPoint с другими пользователями. Мы помогаем школьникам, студентам, учителям, преподавателям хранить и обмениваться учебными материалами.


Для правообладателей

Яндекс.Метрика

Обратная связь

Email: Нажмите что бы посмотреть