Презентация, доклад к исследовательской работе Комплексные числа

Содержание

Число – одно из основных понятий математики

Слайд 1«Комплексные числа»
Выполнил:

ученик 9 класса

МБОУ « Мордовско-Паёвская СОШ»

Ерочкин Иван

Руководитель:
учитель математики Кадышкина Н.В.

МБОУ « Мордовско-Паёвская СОШ»


Исследовательская работа по теме:

«Комплексные числа» Выполнил: ученик 9 классаМБОУ « Мордовско-Паёвская СОШ»

Слайд 2Число – одно из основных понятий математики

Число – одно из основных понятий математики

Слайд 3Введение
Решить уравнение:


Д

ВведениеРешить уравнение:Д

Слайд 4
Цель работы:
Изучить комплексные числа и их роль в математике

Задачи для

достижения цели


· Освоить действия, производимые с комплексными числами, заданными в различной форме.

· Проанализировать литературу по данному вопросу.

Оценить значение и роль комплексных чисел в повышении интереса математике
Цель работы: Изучить комплексные числа и их роль в математикеЗадачи для достижения цели· Освоить действия, производимые с

Слайд 5Предмет исследования:
Комплексные числа
Объект исследования:

Формы задания комплексного
числа и действия над ними

Предмет исследования:Комплексные числаОбъект исследования:Формы задания комплексного числа и действия над ними

Слайд 6отсутствие в программах по курсу алгебры и начал анализа
для общеобразовательных

учреждений раздела,
изучающего комплексные числа








предполагается, что ознакомление и изучение комплексных чисел
позволит углубить познания во многих разделах
математики, вооружит дополнительным инструментом для
решения различных задач

Проблема:

Рабочая гипотеза:

отсутствие в программах по курсу алгебры и начал анализа для общеобразовательных учреждений раздела, изучающего комплексные числапредполагается, что

Слайд 7
Комплексные числа:
обладают богатой историей;

Нужны  для выполнения заданий других разделов математики, кроме

того, они используются во вполне материальных инженерных расчетах на практике.

Красоту такого раздела математики и хотелось раскрыть этой работой.
 

Актуальность работы

Комплексные числа: обладают богатой историей;Нужны  для выполнения заданий других разделов математики, кроме того, они используются во вполне материальных

Слайд 8
Изучение и анализ литературных источников, поиск в Интернете

Решение практических задач

3.

Опрос.

4 .Анализ проделанной работы.

МЕТОДЫ ИССЛЕДОВАНИЯ:

Изучение и анализ литературных источников, поиск в ИнтернетеРешение практических задач3.  Опрос.4 .Анализ проделанной работы.МЕТОДЫ ИССЛЕДОВАНИЯ:

Слайд 9   Мнимые числа – это прекрасное и чудесное убежище божественного духа. почти

что амфибия с небытиём. Г. Лейбниц    Никто ведь не сомневается в точности результатов, получаемых при вычислениях с мнимыми количествами, хотя они представляют собой только алгебраические формы и иероглифы нелепых количеств. Л. Карно

Несколько высказываний знаменитых учёных
о комплексных числах:  

“Помимо и даже против воли того или другого математика, мнимые числа снова и снова появляются на выкладках, и лишь постепенно, по мере того как обнаруживается польза от их употребления, они получают более и более широкое распространение” Ф. Клейн


        Мнимые числа – это прекрасное и чудесное убежище

Слайд 10Компания действительных чисел очень пёстрая –

здесь и целые числа, и

дроби, иррациональные

числа. При этом каждой точке числовой

обязательно соответствует некоторое

действительное число.

Из истории возникновения комплексных чисел

Компания действительных чисел очень пёстрая – здесь и целые числа, и дроби, иррациональные числа. При этом каждой

Слайд 11Кардано Джироламо
В 1545 г предложил ввести числа новой природы ,называл такие

величины «чисто отрицательными»

 Рене Декарт

В 1637 году французским математиком и философом Р. Декартом было введено название «мнимые числа»

ИСТОРИЯ ОТКРЫТИЯ КОМПЛЕКСНЫХ ЧИСЕЛ



=

Кардано ДжироламоВ 1545 г  предложил ввести числа новой природы ,называл такие величины «чисто отрицательными»  Рене ДекартВ 1637 году

Слайд 12Гаусс в 1831 году ввел термин “комплексные числа”
Карл Фридрих Гаусс
Леонард Эйлер
в 1777

г.Л. Эйлер – предложил использовать первую букву французского слова
imaginaire (мнимый) для обозначения числа

i =
Гаусс в 1831 году ввел термин “комплексные числа”Карл Фридрих ГауссЛеонард Эйлерв 1777 г.Л. Эйлер – предложил  использовать

Слайд 13




Комплексным числом z называется выражение
z = a + b·i , где a и b – действительные числа, i2= -1,
a = Re z –действительная часть z (вещественная)
(Re, от фр. réele – «реальный», «действительный»);

b = Im z мнимая часть z (Im, от фр. imaginaire – «мнимый»).


ОПРЕДЕЛЕНИЕ КОМПЛЕКСНЫХ ЧИСЕЛ

Алгебраическая форма комплекного числа

Комплексным числом z называется выражение z

Слайд 14



Переместительное

свойство:

Z1 +Z2=Z2+Z1, Z1·Z2=Z2·Z1

Сочетательное свойство:

(Z1+Z2)+Z3=Z1+(Z2+Z3), (Z1·Z2)·Z3=Z1·(Z2·Z3)

Распределительное свойство:

Z1·(Z2+Z3)=Z1·Z2+Z1·Z3

Основные свойства:

Переместительное свойство:Z1 +Z2=Z2+Z1,

Слайд 151. Сумма комплексных чисел z1 = a1 + b1·i  и z2

= a2 – b2·i равна: z1 + z 2 = ( а1 + а2) +(b1+ b2) · i

2. Разность комплексных чисел z1 = a1 + b1·i  и z2 = a2 – b2·i равна:
z1 - z 2 = ( а1 - а2) +(b1 - b2) · i

3. Произведение комплексных чисел z1 = a1 + b1·i  и z2 = a2 – b2·i равно:
z1 · z 2 = ( а1 · а2 - b1 · b2) +( а2 ·b1 +b2 ·а1) · i

4. Частное комплексных чисел z1 = a1 + b1·i  и z2 = a2 – b2·i равно:


Действия над комплексными числами.

1. Сумма комплексных чисел z1 = a1 + b1·i  и z2 = a2 – b2·i равна: z1

Слайд 16Решение:
а) z1 + z2 = (2 + 3i) + (5

– 7i) = 2 + 3i + 5 – 7i =
(2 + 5) + (3i – 7i) = 7 – 4i;
б) z1 – z2 = (2 + 3i) – (5 – 7i) = 2 + 3i – 5 + 7i =
(2 – 5) + (3i + 7i) = – 3 + 10i
в) z1z2 = (2 + 3i)(5 – 7i) = 10 – 17i + 15i – 21i2= 
10 –14i + 15i + 21 =
(10+21)+(– 14i+15i)=31+i .
(Здесь учтено, что i2 = – 1).

Примеры

Даны числа: z1 = (2 + 3i) и z2 =(5 – 7i)
Найти: а) z1 + z2; б) z1 – z2; в) z1z2.

Решение: а) z1 + z2 = (2 + 3i) + (5 – 7i) = 2 + 3i

Слайд 17Решение уравнений с комплексными переменными

























Решить квадратное уравнение 
Дискриминант:
Д

<0, и в действительных числах уравнение решения не имеет.
Но корень можно извлечь в комплексных числах!

Получаются два корня:

Таким образом, уравнение 

 имеет два сопряженных комплексных корня: 


 

.

Решение уравнений с комплексными переменными  Решить квадратное уравнение Дискриминант:  Д

Слайд 18 корней, часть из которых может быть комплексными
имеет ровно 
И вообще, любое уравнение

с многочленом «энной» степени 
 корней, часть из которых может быть комплекснымиимеет ровно И вообще, любое уравнение с многочленом «энной» степени 

Слайд 19Комплексная плоскость

Комплексная плоскость

Слайд 20

Построение комплексных чисел
на комплексной плоскости

Построение комплексных чисел на комплексной плоскости

Слайд 21

Геометрическая форма комплексного числа
Комплексное число z = a + b·i  изображается

на плоскости
точкой, имеющей координаты (а; Ь)

Действительные числа изображаются
точками оси абсцисс,
а чисто - мнимые – точками оси ординат.


Комплексное число изображается также
вектором на комплексной плоскости с
началом в точке О и концом в точке М.


Геометрическая форма комплексного числаКомплексное число z = a + b·i  изображается на плоскости точкой, имеющей координаты (а;

Слайд 22Действия над комплексными числами ,
заданными в геометрической форме
Сумма комплексных чисел


Разность комплексных чисел

Действия над комплексными числами , заданными в геометрической формеСумма комплексных чисел Разность комплексных чисел

Слайд 23
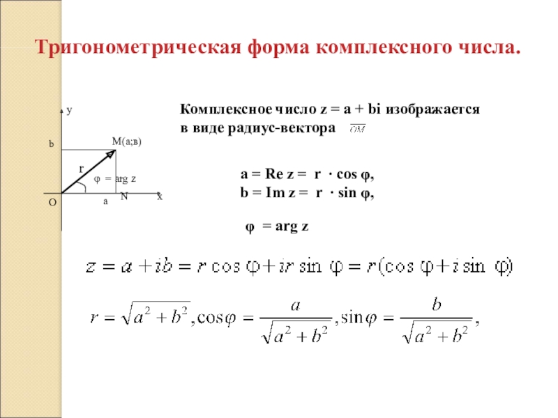
Комплексное число z = a + bi изображается в виде радиус-вектора



a = Re z = r ∙ cos φ,
b = Im z = r ∙ sin φ,


,

Тригонометрическая форма комплексного числа.

r

φ = arg z

Комплексное число z = a + bi изображается в виде радиус-вектора  a = Re z =

Слайд 24Произведение и частное комплексных чисел в тригонометрической форме


Теорема1. При умножении любого

конечного количества комплексных
чисел их модули перемножаются, а аргументы складываются.


Теорема 2. При делении комплексных чисел их модули делятся, а аргументы вычитаются.


Произведение и частное комплексных чисел в тригонометрической формеТеорема1. При умножении любого конечного количества комплексных чисел их модули

Слайд 25Возведение комплексных чисел в степень

 


Абрахам де Муавр (1667 – 1754) –
английский математик











, где n – целое положительное число.

ФОРМУЛА МУАВРА

Возведение комплексных чисел в степень

Слайд 26где - арифметическое значение корня из

действительного неотрицательного числа,
k – любое целое число.

Извлечение корня n-й степени из комплексного числа

где      - арифметическое значение корня из действительного неотрицательного числа, k – любое

Слайд 27Показательная форма комплексного числа



-формула Эйлера
Для комплексных чисел
,
справедливы равенства

Для n-ой степени числа z справедливо равенство:

Корень n-ой степени из числа z равен:


Показательная форма комплексного числа-формула Эйлера Для комплексных чисел , справедливы равенства  Для n-ой степени числа z

Слайд 28Области применения
комплексных чисел
Построение правильных многоугольников с помощью циркуля и линейки
Теория

функций комплексной переменной находит широкое применение
при решении важных практических задач картографии, электротехники,
теплопроводности.
3.Комплексные числа в настоящее время используют для решения задач,
связанных с самолетостроением и аэромеханикой, а также используются
для расчета различных конструкций на прочность.
4. Русский и советский ученый H. E. Жуковский (1847–1921) успешно применял
теорию функций комплексной переменной к решению важных прикладных
задач. Так, методами этой теории он доказал основную теорему о подъемной
силе крыла самолета
4. С помощью теории функций комплексной переменной H.E. Жуковский
решал задачи, относящиеся к вопросам просачивания воды через плотины.

Области применения комплексных чиселПостроение правильных многоугольников с помощью циркуля и линейкиТеория функций комплексной переменной находит широкое применение

Слайд 29Теоретическая и практическая значимость работы:

Данный материал можно использовать для

знакомства с комплексными числами ;
Изучение данного материала формирует умение решать квадратные уравнения, когда дискриминант отрицательный;
Данный материал позволяет решать уравнения высших степеней
Теоретическая и практическая значимость работы: 	Данный материал можно использовать для знакомства с комплексными числами ; 	Изучение данного

Слайд 30Спасибо за внимание

Спасибо за внимание

Что такое shareslide.ru?

Это сайт презентаций, где можно хранить и обмениваться своими презентациями, докладами, проектами, шаблонами в формате PowerPoint с другими пользователями. Мы помогаем школьникам, студентам, учителям, преподавателям хранить и обмениваться учебными материалами.


Для правообладателей

Яндекс.Метрика

Обратная связь

Email: Нажмите что бы посмотреть