Презентация, доклад на тему Исследовательская работа Выпуклые функции

Рассмотрим уравнения + =2, + = 4,(x−6)10 + (x−1,5)10 = 4,510. Уравнения такого вида часто встречаются среди

Слайд 1VI Региональная научно-практическая конференция «Колмогоровские чтения – 2010»
ИССЛЕДОВАТЕЛЬСКАЯ РАБОТА
 
Тема Выпуклые

функции и уравнения
Выполнила: Гуцунаева Рита Маировна
 
Школа СОШ № 50



Владикавказ, 2010

VI Региональная научно-практическая конференция  «Колмогоровские чтения – 2010» ИССЛЕДОВАТЕЛЬСКАЯ  РАБОТА Тема Выпуклые функции и уравненияВыполнила:

Слайд 2 Рассмотрим уравнения
+

=2,

+ = 4,

(x−6)10 + (x−1,5)10 = 4,510.
 Уравнения такого вида часто встречаются среди конкурсных и олимпиадных заданий, при этом в школьной программе недостаточно внимания уделяется рассмотрению приема решения такого типа уравнений, основанного на понятии и свойствах выпуклой функции. Да, они решаются в школьной программе, однако способы решения не всегда самые рациональные.
Например, метод решения второго уравнения состоит в двухкратном возведении обеих частей уравнения в квадрат, замене переменной, решении трех квадратных уравнений и проверке.
(Приложение 1)
Однако определенная особенность этих уравнений позволяет решать их без особых усилий.





Рассмотрим уравнения +           =2,  +

Слайд 3А именно, особенностью данных уравнений является возможность записать их в виде

f(u)+f(v)= f(u₁) +f(v₁), (1)
где f(x)- строго выпуклая функция на промежутке X, u , u1 ,v1 , v содержатся в ОДЗ уравнения (1) и верно равенство u + v = u1 + v1
При выполнении этих условий уравнение (1) равносильно совокупности уравнений
u(х) = u₁(x), u(x) = v₁(x).
Используем при решении того же уравнения данную особенность.
( Приложение 2)
Покажем , что уравнение (1) при сказанных условиях равносильно совокупности u(х) = u₁(x), u(x) = v₁(x).
Пусть функция f(х) определена на промежутке X. Она называется строго выпуклой вниз (вверх) на X, если для любых u и v из X, u≠v и 0<λ<1 справедливо неравенство
f(λu + (1 - λ)v) < λf(u) + (1-λ)f(v),
(f(λu + (1 - λ)v) > λf(u) + (1-λ)f(v)).

А именно, особенностью данных уравнений является возможность записать их в виде   f(u)+f(v)= f(u₁) +f(v₁),

Слайд 4 Геометрически это означает, что любая точка хорды ВС (т.е.

отрезка с концами в точках B(u;f(u)) и C(v; f(v)), отличная от точек В к С, лежит выше (ниже) точки А графика функции f(х), соответствующей тому же значению аргумента.







Функции, строго выпуклые вверх и вниз, будем называть строго выпуклыми.
Справедливо для выпуклых функций следующее утверждение.

Геометрически это означает, что любая точка хорды ВС (т.е. отрезка с концами в точках B(u;f(u))

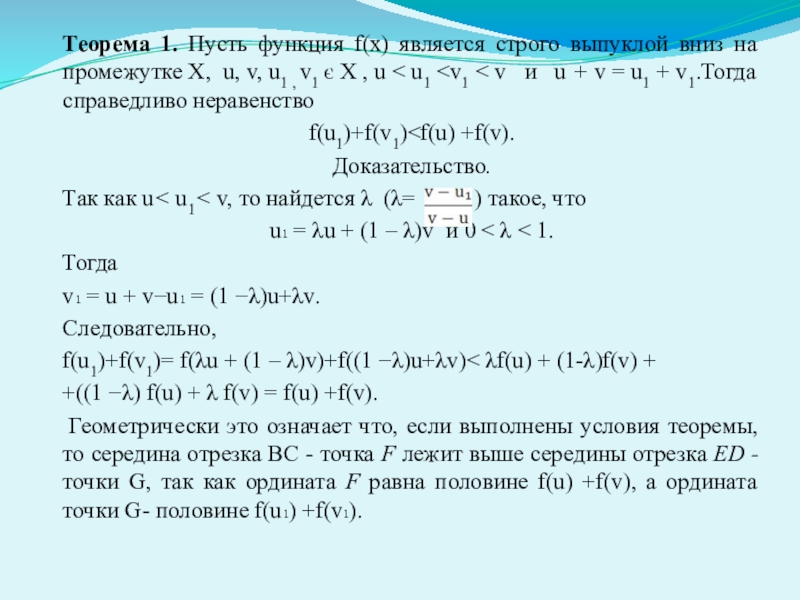
Слайд 5Теорема 1. Пусть функция f(х) является строго выпуклой вниз на промежутке

X, u, v, u1 , v1 є X , u < u1 f(u1)+f(v1)Доказательство.
Так как u< u1< v, то найдется λ (λ= ) такое, что
u₁ = λu + (1 – λ)v и 0 < λ < 1.
Тогда
v₁ = u + v−u₁ = (1 −λ)u+λv.
Следовательно,
f(u1)+f(v1)= f(λu + (1 – λ)v)+f((1 −λ)u+λv)< λf(u) + (1-λ)f(v) +
+((1 −λ) f(u) + λ f(v) = f(u) +f(v).
Геометрически это означает что, если выполнены условия теоремы, то середина отрезка ВС - точка F лежит выше середины отрезка ED - точки G, так как ордината F равна половине f(u) +f(v), а ордината точки G- половине f(u₁) +f(v₁).



Теорема 1. Пусть функция f(х) является строго выпуклой вниз на промежутке X, u, v, u1 , v1

Слайд 6 Из теоремы вытекает следующее утверждение, позволяющее решать уравнения приведенные вначале,

минуя их иррациональность и степени.
Теорема 2. Если функция f(х) является строго выпуклой на промежутке X, функции u = u (х), v = v(x), u = u₁(x), v₁ = v₁(x)
такие, что при всех х из ОДЗ уравнения f(u)+f(v)= f(u₁) +f(v₁) (1)
их значения u(х), v(x), u₁(x), v₁(x) также содержатся в X и выполнено условие u+ v = u1 + v1, (2)
то уравнение f(u1)+f(v1) = f(u) +f(v) на ОДЗ равносильно совокупности уравнений
u(х) = u₁(x), u(x) = v₁(x). (3)

Из теоремы вытекает следующее утверждение, позволяющее решать уравнения приведенные вначале, минуя их иррациональность и степени.Теорема 2.

Слайд 7Доказательство.
Решения совокупности уравнений (3), содержащиеся в ОДЗ уравнения (1),

будут решениями уравнения (1). В самом деле, пусть
x0 – решение совокупности уравнений (3), т.е.
u(х0) = u₁(x0) и u(х0) = v₁(x0).
Из условия (2) следует, что
u(х0) + v(x0) = u₁(х0) + v₁(x0) или
u(х0) + v(x0) = u(х0) + v₁(x0), откуда v(x0)= v₁(x0)
Тогда
f(u(х0)) +f(v(x0)) = f(u₁(х0)) +f(v₁(x0)).
Предположим теперь, что x0 - решение уравнения
f(u)+f(v)= f(u₁) +f(v₁), не являющееся решением совокупности уравнений u(х) = u₁(x), u(x) = v₁(x). Тогда u(х0)≠ u₁(x0) и u(х0)≠ v₁(x0). Для определенности предположим, что функция f(x) является строго выпуклой вниз на промежутке X и u(x0) ≤ v(x0).


Доказательство.  Решения совокупности уравнений (3), содержащиеся в ОДЗ уравнения (1), будут решениями уравнения (1). В самом

Слайд 8Тогда справедлива одна из четырех цепочек неравенств

u(х0) < u₁(х0) v(x0) < v₁(x0),
u(x0) < v1(x0) u₁(x0) < v(x0),
u₁(x0) < u(x0) v(x0) < v₁(x0),
v₁(x0) < u(x0) v (x0) < u₁(x0).
Отсюда в силу теоремы 1 получаем, что либо
f(u(х0)) +f(v(x0)) либо
f(u(х0)) +f(v(x0)) >f(u₁(х0)) +f(vl(x0)),
что противоречит предположению.
Следовательно, решения уравнения
f(u)+f(v)= f(u₁) +f(v₁)
являются решениями совокупности
u(х) = u₁(x), u(x) = v₁(x).






Тогда справедлива одна из четырех цепочек неравенств

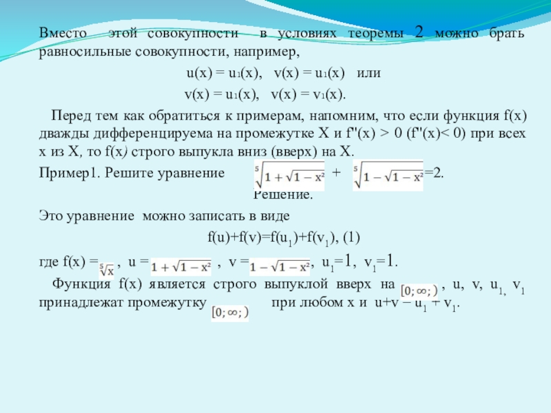
Слайд 9Вместо этой совокупности в условиях теоремы 2 можно брать равносильные совокупности,

например,
u(х) = u₁(х), v(x) = u₁(x) или
v(x) = u₁(х), v(x) = v₁(x).
Перед тем как обратиться к примерам, напомним, что если функция f(х) дважды дифференцируема на промежутке X и f"(x) > 0 (f"(x)< 0) при всех х из X, то f(x) строго выпукла вниз (вверх) на X.
Пример1. Решите уравнение + =2.
Решение.
Это уравнение можно записать в виде
f(u)+f(v)=f(u1)+f(v1), (1)
где f(x) = , u = , v = , u1=1, v1=1.
Функция f(x) является строго выпуклой вверх на , u, v, u1, v1 принадлежат промежутку при любом x и u+v = u1 + v1.









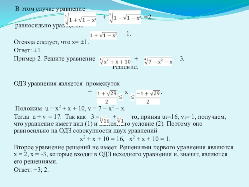
Слайд 10 В этом случае уравнение
+

=2
равносильно уравнению
=1.
Отсюда следует, что x= ±1.
Ответ: ±1.
Пример 2. Решите уравнение + = 3.
Решение.
 
ОДЗ уравнения является промежуток
− x .

Положим u = х2 + х + 10, v = 7 − х2 − х.
Тогда u + v = 17. Так как 3 = + то, приняв u₁=16, v₁= 1, получаем, что уравнение имеет вид (1) и выполнено условие (2). Поэтому оно равносильно на ОДЗ совокупности двух уравнений
x2 + х + 10 = 16, х2 + х + 10 = 1.
Второе уравнение решений не имеет. Решениями первого уравнения являются х = 2, х = -3, которые входят в ОДЗ исходного уравнения и, значит, являются его решениями.
Ответ: −3; 2.












В этом случае уравнение  +

Слайд 11
Пример 3. Решите уравнение

+ = + 2.
Решение.
ОДЗ уравнения есть отрезок[ −1;2]. Уравнение имеет вид (1), где
u = 2− х, v = 2х + 15, u₁ = х + 1, v₁ = 16, и выполнено условие (2). Поэтому на ОДЗ оно равносильно совокупности уравнений
2 − х= 16, 2х+ 15 = 16.
С учетом ОДЗ получаем, что x = 0,5.
Ответ: 0,5
Пример 5. При каждом натуральном n 2 и любых а и b, a ≠ b решите уравнение (х - а)2n + (х – b)2n = (а - b)2n.
Решение. Положив
f(x) = х2n, u₁ = а - b, v₁ = 0, u = а− х, v = х − b, замечаем, что уравнение относится к виду (1). Поскольку функция f(х) является строго выпуклой вниз на R и при всех х выполнено условие (2), то уравнение равносильно совокупности уравнений а - х = 0, х - b = 0.
Следовательно, оно имеет два решения х = а и х= b.
Ответ: х = а, х= b.





Пример 3. Решите уравнение          +

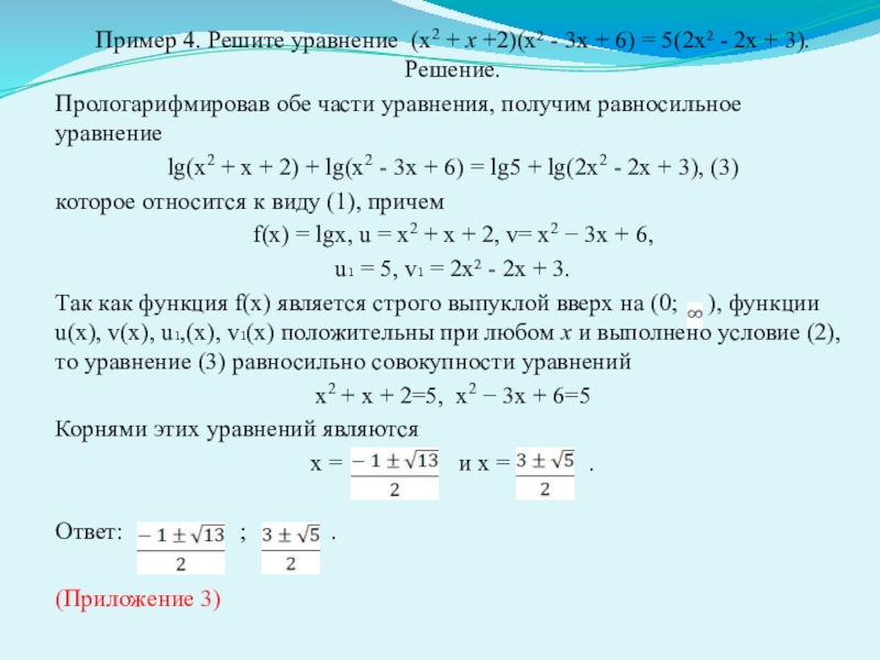
Слайд 12Пример 4. Решите уравнение (х2 + х +2)(x² - 3х +

6) = 5(2x² - 2х + 3). Решение.
Прологарифмировав обе части уравнения, получим равносильное уравнение
lg(x2 + х + 2) + lg(x2 - 3х + 6) = lg5 + lg(2x2 - 2x + 3), (3)
которое относится к виду (1), причем
f(x) = lgx, u = х2 + х + 2, v= х2 − 3х + 6,
u₁ = 5, v₁ = 2x² - 2х + 3.
Так как функция f(x) является строго выпуклой вверх на (0; ), функции u(х), v(x), u₁,(х), v₁(x) положительны при любом х и выполнено условие (2), то уравнение (3) равносильно совокупности уравнений
х2 + х + 2=5, х2 − 3х + 6=5
Корнями этих уравнений являются
x = и x = .

Ответ: ; .

(Приложение 3)






Пример 4. Решите уравнение (х2 + х +2)(x² - 3х + 6) = 5(2x² - 2х +

Слайд 13 Сложность применения данного метода состоит в « угадывании» u,

u₁, v, v₁. Преимущество способа состоит в несложности самого решения
данных уравнений и определении количества корней уравнения

Список литературы
1.Чучаев и.И., Денисова Т.В. Выпуклые функции и уравнения. Математика в школе.№5.2005 год.
2.  Олехник С.Н., Потапов М.К., Пасиченко П.И. Уравнения и неравенства. Нестандартные методы решения: Справочник. -  М.: Изд-во Факториал, 1997. - 219с. 
3. "Википедия" - универсальная энциклопедия. ru.wikipedia.org1(дата обращения:14.12.2009) .
Сложность применения данного метода состоит в « угадывании» u, u₁, v, v₁. Преимущество способа состоит

Что такое shareslide.ru?

Это сайт презентаций, где можно хранить и обмениваться своими презентациями, докладами, проектами, шаблонами в формате PowerPoint с другими пользователями. Мы помогаем школьникам, студентам, учителям, преподавателям хранить и обмениваться учебными материалами.


Для правообладателей

Яндекс.Метрика

Обратная связь

Email: Нажмите что бы посмотреть