Презентация, доклад на тему Расчет массовой доли продукта в смеси. Вычисление массовой доли вещества в растворе.

Массовая доля веществаМассовая доля растворенного вещества — это отношение его массы m к массе раствора mр. Ее обозначают буквой ω («омега»).Аналогично массовой доле определяется и объ­емная доля газообразного вещества в газовой смеси, обозначаемая греческой буквой φ («фи»).Концентрация

Слайд 1Расчет массовой доли продукта в смеси. Вычисление массовой доли вещества в

растворе.
Расчет массовой доли продукта в смеси. Вычисление массовой доли вещества в растворе.

Слайд 3Массовая доля вещества
Массовая доля растворенного вещества — это отношение его массы m

к массе раствора mр. Ее обозначают буквой ω («омега»).
Аналогично массовой доле определяется и объ­емная доля газообразного вещества в газовой смеси, обозначаемая греческой буквой φ («фи»).
Концентрация (C) — это содержание растворен­ного вещества в единице массы или объема.
Процентная концентрация раствора — это от­ношение массы растворенного вещества m (в грам­мах) к массе раствора (в граммах).
Молярная концентрация — это отношение ко­личества растворенного вещества n (в молях) к объ­ему раствора V (в литрах). Ее обозначают буквой C.
                                                                                                          

Массовая доля веществаМассовая доля растворенного вещества — это отношение его массы m к массе раствора mр. Ее обозначают

Слайд 5Расчет массовой доли растворенного вещества
Пример 1. 
Вычислить массовую долю хлорида натрия в

растворе, если 40 г. его растворено в 280 мл воды.

Пример 2. 
В 258,3 г. воды растворили 41,7 г. кристаллогидрата
FeSO4·7H2O. Определить массовую долю FeSO4 в полученном растворе.

Расчет массовой доли растворенного веществаПример 1. Вычислить массовую долю хлорида натрия в растворе, если 40 г. его растворено

Слайд 6Вычисление массы растворенного вещества или растворителя по массе раствора
Пример 3. Определите массу

нитрата натрия и воды, необходимые для приготовления 800 г раствора с ω(NaNO3) = 12%.
Вычисление массы растворенного вещества или растворителя по массе раствораПример 3. Определите массу нитрата натрия и воды, необходимые для

Слайд 7Молярная концентрация
Молярная концентрация (молярность) – это количество моль вещества, содержащееся в

1 литре раствора.

где Х – количество вещества, моль; V – объем раствора, л. Объем раствора связан с массой раствора следующим образом:

где ρ – плотность раствора, г/мл.
Молярная концентрация эквивалента – это количество моль вещества эквивалента, содержащееся в 1 литре раствора.

Молярная концентрацияМолярная концентрация (молярность) – это количество моль вещества, содержащееся в 1 литре раствора.где Х – количество

Слайд 8где n(1/z*X) – количество вещества эквивалента, моль;
V – объем раствора, л.
где

M(X) – молярная масса растворенного вещества; m(X) – масса растворенного вещества; –m масса раствора; ω(Х) – массовая доля раствора.
Молярная концентрация эквивалента всегда больше или равна молярной концентрации. Это положение используется при проверке полученных данных.
где n(1/z*X) – количество вещества эквивалента, моль;V – объем раствора, л.где M(X) – молярная масса растворенного вещества;

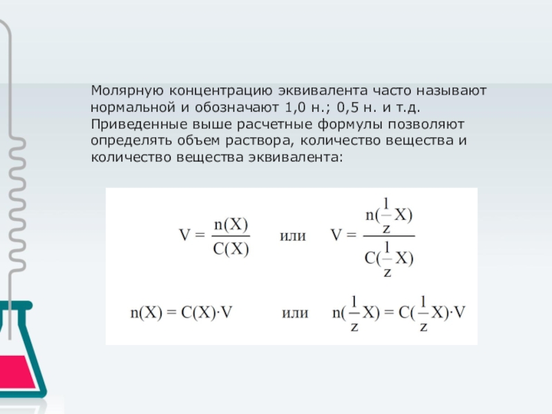
Слайд 9Молярную концентрацию эквивалента часто называют нормальной и обозначают 1,0 н.; 0,5

н. и т.д. Приведенные выше расчетные формулы позволяют определять объем раствора, количество вещества и количество вещества эквивалента:
Молярную концентрацию эквивалента часто называют нормальной и обозначают 1,0 н.; 0,5 н. и т.д. Приведенные выше расчетные

Слайд 10Расчеты, связанные со смешиванием растворов различной концентрации
При смешивании растворов количество вещества

n(X) (количества вещества эквивалента) в полученном растворе равно сумме количества вещества (количества вещества эквивалента) в смешиваемых растворах n1(X), n2(X) … nn(X):

n(X) = n1(X) + n2(X) + n3(X) +…+ nn(X),

При смешивании растворов объем полученного раствора не равен сумме объемов смешиваемых растворов. Это явление называют контракцией растворов. Поэтому объем полученного раствора следует рассчитывать.
При решении задач на смешивание растворов часто приходится производить перерасчет одной концентрации в другую.

Смешали 3 литра раствора H3PO4 (C(H3PO4) = 0,1 моль/л) и 2 литра раствора H3PO4 (ω(H3PO4) = 90%, ρ = 1,05 г/мл). Вычислить молярную концентрацию и молярную концентрацию эквивалента полученного раствора (контракцией можно пренебречь).

Расчеты, связанные со смешиванием растворов различной концентрацииПри смешивании растворов количество вещества n(X) (количества вещества эквивалента) в полученном

Слайд 11Расчеты материального баланса химических процессов: избыток (недостаток) реагентов
Пример 6. Рассчитать массу осадка,

который выделится при смешивании 200 мл раствора хлорида кальция ω(CaCl2) = 10%, ρ1 = 1,08 г/мл и 150 мл раствора фосфата натрия ω(Na3PO4) = 8%, ρ2 = 1,06 г/мл.
Расчеты материального баланса химических процессов: избыток (недостаток) реагентовПример 6. Рассчитать массу осадка, который выделится при смешивании 200 мл

Слайд 12На дом :
1. Рассчитать молярную концентрацию эквивалента в растворе HCl. ω(HCl) =

25%, ρ = 1,15 г/мл.

2. В 0,6 л воды растворили 100 л бромоводорода. Рассчитать С(HBr) в растворе, если ρ = 1,15 г/мл.

3. До какого объема следует упарить 3,5 л раствора серной кислоты, С1(1/2H2SO4) = 0,04 моль/л, чтобы получить раствор с концентрацией кислоты 0,2 моль/л.

4. Смешали 3 литра раствора H3PO4 (C(H3PO4) = 0,1 моль/л) и 2 литра раствора H3PO4 (ω(H3PO4) = 90%, ρ = 1,05 г/мл). Вычислить молярную концентрацию и молярную концентрацию эквивалента полученного раствора (контракцией можно пренебречь).

5. Для осаждения ионов железа (II), содержащихся в 20 мл раствора FeSO4, израсходовано 30 мл раствора гидроксида калия, С(KOH) = 0,3 моль/л. Определить молярную и молярную концентрацию эквивалента раствора сульфата железа (II).

На дом :1. Рассчитать молярную концентрацию эквивалента в растворе HCl. ω(HCl) = 25%, ρ = 1,15 г/мл.2. В 0,6

Что такое shareslide.ru?

Это сайт презентаций, где можно хранить и обмениваться своими презентациями, докладами, проектами, шаблонами в формате PowerPoint с другими пользователями. Мы помогаем школьникам, студентам, учителям, преподавателям хранить и обмениваться учебными материалами.


Для правообладателей

Яндекс.Метрика

Обратная связь

Email: Нажмите что бы посмотреть