Презентация, доклад по химии на тему Железо (9 класс)

Содержание

Цель: Познакомить с химическим элементом железом и его характеристикой. Задачи: 1. Рассмотреть положение химического элемента железа в Периодической системе химических элементов Д. И Менделеева; строение атома. Изучить химические свойства простого вещества - железа, познакомиться

Слайд 1Открытый урок по химии в 9 классе
«Железо. Положение в ПСХЭ. Строение атома.

Физические и химические свойства железа: взаимодействие с неметаллами, водой, кислотами. Важнейшие соединения железа»

Открытый урок по химии в 9 классе «Железо. Положение в ПСХЭ. Строение атома. Физические и химические свойства

Слайд 2 Цель: Познакомить с химическим элементом железом и его характеристикой.
Задачи:
1. Рассмотреть

положение химического элемента железа в Периодической системе химических элементов Д. И Менделеева; строение атома. Изучить химические свойства простого вещества - железа, познакомиться с природными соединениями железа; рассмотреть биологическую роль железа;
2. Развивать интеллектуальные умения: выделять главное, анализировать, сравнивать, делать выводы, использовать ранее накопленные знания по химии в контексте нового материала, расширить научную лексику путем введения в активный словарь новых терминов;
3. Воспитывать коммуникативные навыки, формировать научное мировоззрение, интерес к предмету, поддерживать устойчивую мотивацию к изучению химии на основании положительного эмоционального восприятия предмета.

Цель: Познакомить с химическим элементом железом и его характеристикой. Задачи: 1. Рассмотреть положение химического элемента

Слайд 3Тип урока: изучение нового учебного материала.
Методы: словесный, наглядный, практический
Формы работы: индивидуальные,

коллективные

Тип урока: изучение нового учебного материала.Методы: словесный, наглядный, практическийФормы работы: индивидуальные, коллективные

Слайд 4Эпиграф к уроку

Человек не может обойтись без металлов…
Если бы не было

металлов, люди
влачили бы самую омерзительную и
жалкую жизнь среди диких зверей…
Георг Агрокола, 1556 г

Эпиграф к урокуЧеловек не может обойтись без металлов…Если бы не было металлов, людивлачили бы самую омерзительную и

Слайд 5Отрывок из «Поэмы о периодическом законе», В. Половняк:
Громоподобные раскаты И в небе

раскаленный след: На землю новый камень падал И ужасался человек Но редким был подарок неба Им лишь счастливец обладал: Топор был выкован железный, Сверкает лезвием кинжал. Вот длинный ряд тысячелетний Приходит в поисках, в борьбе, И наступает век железный Кровавый беспокойный век.

Отрывок из «Поэмы о периодическом законе», В. Половняк:Громоподобные раскаты И в небе раскаленный след: На землю новый

Слайд 6Сообщение ученика.
30 июня 1908 году эвенка Чучанги рассказывал: «Тут я

увидел страшное диво - лесины падают, хвоя горит. Жарко очень. Жарко сгореть можно. Вдруг над горой, где уже упал лес, стало сильно светло, будто второе солнце появилось». Эту местность эвенки стали называть «страной мертвого леса», площадь радиусом 25-30 км после падения метеорита.
При падении Тунгусского метеорита по всей Центральной Сибири был виден ослепительно-яркий свет. Установлено, что в земную атмосферу со скоростью 70 км/с влетело метеоритное тело массой 1000000 т. Удары огромной силы, подобные взрывам, были слышны, в тысяче километров от места падения! Куски «небесного тела», которые называют «метеоритами», бывают похожи на камни черно-бурого цвета. В свободном состоянии железо встречается только в метеоритах. Ежесуточно на Землю выпадают до 10 т метеоритного вещества.

Сообщение ученика. 30 июня 1908 году эвенка Чучанги рассказывал: «Тут я увидел страшное диво - лесины падают,

Слайд 7Тема урока:
«Железо. Положение в ПСХЭ. Строение атома. Физические и химические свойства

железа: взаимодействие с неметаллами, водой, кислотами. Важнейшие соединения железа»

Тема урока:«Железо. Положение в ПСХЭ. Строение атома. Физические и химические свойства железа: взаимодействие с неметаллами, водой, кислотами.

Слайд 8 Что можно дополнительно сказать о железе на основании положения его в

периодической системе химических элементов?
Что можно дополнительно сказать о железе на основании положения его в периодической системе химических

Слайд 9Что можно дополнительно сказать о железе на основании положения его в

периодической системе химических элементов?


Fe – VIIIБ группа, 3 период, 3 ряд

Что можно дополнительно сказать о железе на основании положения его в периодической системе химических элементов?Fe – VIIIБ

Слайд 10Что можно дополнительно сказать о железе на основании положения его в

периодической системе химических элементов?


Fe – VIIIБ группа, 3 период, 3 ряд
№26 Ar(Fe) = 56 (26p, 30n)26ℯ

Что можно дополнительно сказать о железе на основании положения его в периодической системе химических элементов?Fe – VIIIБ

Слайд 11Что можно дополнительно сказать о железе на основании положения его в

периодической системе химических элементов?


Fe – VIIIБ группа, 3 период, 3 ряд
№26 Ar(Fe) = 56 (26p, 30n)26ℯ
Схема строения атома: Fe +26 )2 )8 )14 )2

Что можно дополнительно сказать о железе на основании положения его в периодической системе химических элементов?Fe – VIIIБ

Слайд 12Что можно дополнительно сказать о железе на основании положения его в

периодической системе химических элементов?


Fe – VIIIБ группа, 3 период, 3 ряд
№26 Ar(Fe) = 56 (26p, 30n)26ℯ
Схема строения атома: Fe +26 )2 )8 )14 )2
Электронная формула атома:
1s2 2s2 p6 3s2 3p6 3d6 4s2 4p0 4d0

Что можно дополнительно сказать о железе на основании положения его в периодической системе химических элементов?Fe – VIIIБ

Слайд 13Что можно дополнительно сказать о железе на основании положения его в

периодической системе химических элементов?


Fe – VIIIБ группа, 3 период, 3 ряд
№26 Ar(Fe) = 56 (26p, 30n)26ℯ
Схема строения атома: Fe +26 )2 )8 )14 )2
Электронная формула атома
1s2 2s2 p6 3s2 3p6 3d6 4s2 4p0 4d0
Валентность – II, III

Что можно дополнительно сказать о железе на основании положения его в периодической системе химических элементов?Fe – VIIIБ

Слайд 14Что можно дополнительно сказать о железе на основании положения его в

периодической системе химических элементов?


Fe – VIIIБ группа, 3 период, 3 ряд
№26 Ar(Fe) = 56 (26p, 30n)26ℯ
Схема строения атома: Fe +26 )2 )8 )14 )2.
Электронная формула атома
1s2 2s2 p6 3s2 3p6 3d6 4s2 4p0 4d0
Валентность – II, III
Степень окисления – 0, +2, +3, (реже +4,+6)

Что можно дополнительно сказать о железе на основании положения его в периодической системе химических элементов?Fe – VIIIБ

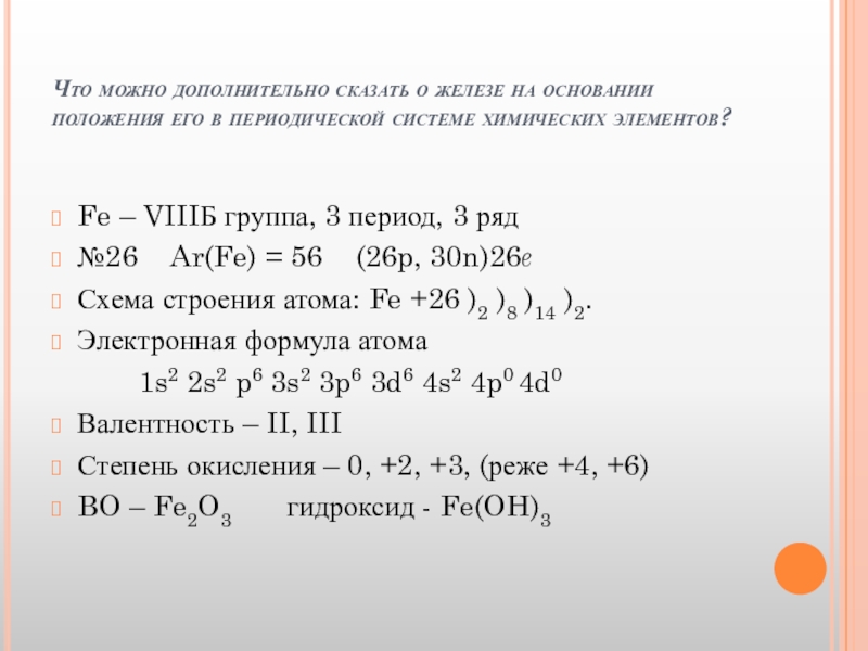
Слайд 15Что можно дополнительно сказать о железе на основании положения его в

периодической системе химических элементов?


Fe – VIIIБ группа, 3 период, 3 ряд
№26 Ar(Fe) = 56 (26p, 30n)26ℯ
Схема строения атома: Fe +26 )2 )8 )14 )2.
Электронная формула атома
1s2 2s2 p6 3s2 3p6 3d6 4s2 4p0 4d0
Валентность – II, III
Степень окисления – 0, +2, +3, (реже +4, +6)
BO – Fe2O3 гидроксид - Fe(OH)3


Что можно дополнительно сказать о железе на основании положения его в периодической системе химических элементов?Fe – VIIIБ

Слайд 16Нахождение в природе
Было время, когда железо ценилось дороже золота. Богачи заказывали

себе украшения из железа, причем нередко в золотой оправе. По свидетельствам Гомера, победителя игр, устроенных Ахиллом, награждали куском золота и куском железа.
Железо - металл войны. Недаром алхимики обозначали его знаком бога войны Марса: щит и копье.
В земной коре – 2 место из металлов – 5%. В древности его назвали «небесным камнем», так как он входит в состав метеоритов.
Природные соединения:
магнетит (магнитный железняк) – Fe3O4;
гематит (красный железняк) – Fe2O;
бурый железняк – FeO(OH);
лимонит – Fe2O3 • nH2O;
пирит (серный колчедан)– FeS2;
сидерит – FeCO3.

Нахождение в природеБыло время, когда железо ценилось дороже золота. Богачи заказывали себе украшения из железа, причем нередко

Слайд 17Получение

Железо получают в виде сплава восстановлением из его соединений при

высоких температурах в доменных печах.

Получение Железо получают в виде сплава восстановлением из его соединений при высоких температурах в доменных печах.

Слайд 18Получение

Железо получают в виде сплава восстановлением из его соединений при высоких

температурах в доменных печах.
FeO + H2 = Fe + H2O

ПолучениеЖелезо получают в виде сплава восстановлением из его соединений при высоких температурах в доменных печах.FeO + H2

Слайд 19Получение

Железо получают в виде сплава восстановлением из его соединений при высоких

температурах в доменных печах.
FeO + H2 = Fe + H2O
Fe2O3 + 2Al = 2Fe + Al2O3

ПолучениеЖелезо получают в виде сплава восстановлением из его соединений при высоких температурах в доменных печах.FeO + H2

Слайд 20Получение

Железо получают в виде сплава восстановлением из его соединений при высоких

температурах в доменных печах.
FeO + H2 = Fe + H2O
Fe2O3 + 2Al = 2Fe + Al2O3
Fe3O4 + 4CO = 3Fe + 4CO2↑

ПолучениеЖелезо получают в виде сплава восстановлением из его соединений при высоких температурах в доменных печах.FeO + H2

Слайд 21Физические свойства
Fe – металл серебристо – белого цвета, имеет металлический блеск,

твердый, пластичный,
с плотностью 7,87 г/см3, tпл = +15390С, легко намагничивается и размагничивается.

Физические свойстваFe – металл серебристо – белого цвета, имеет металлический блеск, твердый, пластичный,  с плотностью 7,87

Слайд 22Физические свойства
Fe – металл серебристо – белого цвета, имеет металлический блеск,

твердый, пластичный,
с плотностью 7,87 г/см3, tпл = +15390С, легко намагничивается и размагничивается.

Fe – М, Ц(с-б), Бл, Т, Пл, = 7,87 г/см3,
tпл = +15390С, легко намагничивается и размагничивается.

Физические свойстваFe – металл серебристо – белого цвета, имеет металлический блеск, твердый, пластичный,  с плотностью 7,87

Слайд 23 Химические свойства

Химические свойства

Слайд 24Химические свойства
Окисляется активными неметаллами:
Fe + S = FeS 2Fe + 3Cl2 =

2FeCl3

Химические свойстваОкисляется активными неметаллами:		Fe + S = FeS		2Fe + 3Cl2 = 2FeCl3

Слайд 25Химические свойства
Окисляется активными неметаллами:
Fe + S = FeS 2Fe + 3Cl2 =

2FeCl3
Горит в кислороде с треском:
3Fe + 2O2 = Fe3O4 (FeO•Fe2O3)

Химические свойстваОкисляется активными неметаллами:		Fe + S = FeS		2Fe + 3Cl2 = 2FeCl3Горит в кислороде с треском:		3Fe +

Слайд 26Химические свойства
Окисляется активными неметаллами:
Fe + S = FeS 2Fe + 3Cl2 =

2FeCl3
Горит в кислороде с треском:
3Fe + 2O2 = Fe3O4 (FeO•Fe2O3)
Взаимодействует с парами воды:
Fe + H2O = FeO + H2↑

Химические свойстваОкисляется активными неметаллами:		Fe + S = FeS		2Fe + 3Cl2 = 2FeCl3Горит в кислороде с треском:		3Fe +

Слайд 27Химические свойства
Окисляется активными неметаллами:
Fe + S = FeS 2Fe + 3Cl2 =

2FeCl3
Горит в кислороде с треском:
3Fe + 2O2 = Fe3O4 (FeO•Fe2O3)
Взаимодействует с парами воды:
Fe + H2O = FeO + H2↑
Во влажном воздухе железо покрывается ржавчиной - смесью продуктов окисления (оксидами и гидроксидами)
4Fe + 6H2O + 3O2 = 4Fe(OH)3

Химические свойстваОкисляется активными неметаллами:		Fe + S = FeS		2Fe + 3Cl2 = 2FeCl3Горит в кислороде с треском:		3Fe +

Слайд 28Химические свойства
Взаимодействует с кислотами (кроме HNO3(конц) и H2SO4(конц)):
Fe + 2HCl =

FeCl2 + H2↑
Fe + H2SO4(разб) = FeSO4 + H2↑

Химические свойстваВзаимодействует с кислотами (кроме HNO3(конц) и H2SO4(конц)):	Fe + 2HCl = FeCl2 + H2↑		Fe + H2SO4(разб) =

Слайд 29Химические свойства
Взаимодействует с кислотами (кроме HNO3(конц) и H2SO4(конц)):
Fe + 2HCl =

FeCl2 + H2↑
Fe + H2SO4(разб) = FeSO4 + H2↑
Вытесняет менее активные металлы из их солей:
Fe + CuSO4 = FeSO4 + Cu↓

Химические свойстваВзаимодействует с кислотами (кроме HNO3(конц) и H2SO4(конц)):	Fe + 2HCl = FeCl2 + H2↑	Fe + H2SO4(разб) =

Слайд 30Соединения железа.
I. FeO – порошок черного цвета, нерастворим в воде.

Проявляет основные свойства:
FeO + H2SO4(разб) = FeSO4 + H2O
II. Fe2O3 – красно-бурый порошок, нерастворим в воде. Для него также характерны основные свойства:
Fe2O3 + 3H2SO4(разб) = Fe2(SO4)3 + 3H2O
III. Fe(OH)2 и Fe(OH)2 – нерастворимые в воде гидроксиды можно получить при взаимодействии соответствующих солей с щелочами:
FeSO4 + 2KOH = Fe(OH)2↓ + K2SO4 FeCl3 + 3NaOH = Fe(OH)3↓ + 3NaCl
зеленоватый осадок красно-бурый осадок
Fe(OH)2 – типичное основание:
Fe(OH)2 + 2HNO3 = Fe(NO3)2 + 2H2O
Он неустойчив, на воздухе медленно окисляется кислородом:
4Fe(OH)2 + O2 + 2H2O = 4Fe(OH)3↓
Fe(OH)3 – проявляет слабые амфотерные свойства, растворяясь в кислотах и в концентрированных щелочах при нагревании:
Fe(OH)3 + 3HNO3 = Fe(NO3)3 + 3H2O Fe(OH)3 + NaOH = NaFeO2 + 2H2O
Гидроксиды железа разлагаются при нагревании:
Fe(OH)2 → FeO + H2O 2Fe(OH)3→ Fe2O3 + 3H2O
IV. Соли – как производные нерастворимых гидроксидов гидролизуются в воде с образованием кислой среды:
Fe2+ + H2O ↔ FeOH+ + H+
FeOH+ + H2O ↔ Fe(OH)2 + H+
Соли железа можно узнать по качественным реакциям с щелочами:
Fe2+ + 2OH- - Fe(OH)2↓ Fe3+ + 3OH- = Fe(OH)3↓
зеленый осадок бурый осадок

Соединения железа. I. FeO – порошок черного цвета, нерастворим в воде. Проявляет основные свойства:		FeO + H2SO4(разб) =

Слайд 31Биологическая роль железа

Биохимики открыли важную роль железа в жизни растений, животных

и человека.
Входя в состав чрезвычайно сложно построенного органического соединения, называемого гемоглобином, железо обусловливает красную окраску этого вещества, от которого в свою очередь, зависит цвет крови человека и животных..
В теле взрослого человека имеется до 4 г железа, 65% которого находится в гемоглобине крови, который придает ей красный цвет и осуществляет транспортировку кислорода от органов дыхания к различным тканям. Недостаток железа в крови плохо отражается на здоровье человека, у него возникает малокровие.

Биологическая роль железаБиохимики открыли важную роль железа в жизни растений, животных и человека. Входя в состав чрезвычайно

Слайд 32Биологическая роль железа

Железо необходимо и растениям. Оно входит в состав цитоплазмы,

участвует в процессе фотосинтеза. Растения, выращенные на субстрате, не содержащем железа, имеют белые листья. Маленькая добавка железа к субстрату – и они приобретают зеленый цвет. Больше того, стоит белый лист смазать раствором соли, содержащей железо, и вскоре смазанное место зеленеет.
Так от одной и той же причины – наличия железа в соках и тканях – весело зеленеют листья растений и ярко румянятся щеки человека.
Связанное железо содержится во многих пищевых продуктах: ржаном хлебе, картофеле, яблоках, абрикосах, гречневой крупе, шпинате.


Биологическая роль железаЖелезо необходимо и растениям. Оно входит в состав цитоплазмы, участвует в процессе фотосинтеза. Растения, выращенные

Слайд 33Применение.

Чистое железо применяется для изготовления деталей электромагнитного оборудования, где требуется способность

быстро намагничиваться и размагничиваться ( в трансформаторах, электромоторах и т.д.), изготовление гвоздей. Чаще используют сплавы – чугун и сталь.

Применение.Чистое железо применяется для изготовления деталей электромагнитного оборудования, где требуется способность быстро намагничиваться и размагничиваться ( в

Слайд 34 Самостоятельная работа
Определите степени окисления железа в соединениях:
FеСl3, FеSО4, Fе(ОН)2, Fе(ОН)3, Fе2(SО4)3,

FеВr2





Самостоятельная работаОпределите степени окисления железа в соединениях:	FеСl3, FеSО4, Fе(ОН)2, Fе(ОН)3, Fе2(SО4)3, FеВr2

Слайд 35Самостоятельная работа
Определите степени окисления железа в соединениях:
FеСl3, FеSО4, Fе(ОН)2, Fе(ОН)3, Fе2(SО4)3,

FеВr2

+3 +2 +2 +3 +3 +2
Самостоятельная работаОпределите степени окисления железа в соединениях:	FеСl3, FеSО4, Fе(ОН)2, Fе(ОН)3, Fе2(SО4)3, FеВr2 +3

Слайд 36Работа в рабочей тетради
Упр. 236, 238, 239, стр. 68-70

Работа в рабочей тетради Упр. 236, 238, 239, стр. 68-70

Слайд 37Тест
По распространенности в земной коре железо составляет:

а) 5%
в) 10%
с) 15%
В каком из предложенных фруктов наибольшая массовая доля железа:
а) Лимон
в) Груша
с) Яблоко?
Явление намагничивания железа и его сплавов нашло широкое применение в:
а) Строительстве
в) Теплотехнике
с) Радиотехнике
Постоянное по массе содержание железа в организме человека:
а) 3 – 5 г
в) 5 – 7 г
с) 7 – 9 г
Химический элемент, злейший враг железа:
а) Хлор
в) Кислород
с) Азот
Какие степени окисления проявляет железо в своих соединениях:
а) +1, +2
в) +2, +3
с) +1, +3?

Тест По распространенности в земной коре железо составляет:    а) 5%	в) 10%		с) 15%В каком из

Слайд 38Ответы
1 – а
2 – с
3 – с
4 – а
5 – в
6

– в
Ответы1 – а2 – с3 – с4 – а5 – в6 – в

Слайд 39Домашнее задание
§35, стр. 118-120, упр. 8-9, стр. 121 (коричневая)
§42-43, стр. 129-134,

упр. 6, стр. 133, упр. 6-7, стр. 135 (белая)

Домашнее задание§35, стр. 118-120, упр. 8-9, стр. 121 (коричневая)§42-43, стр. 129-134, упр. 6, стр. 133, упр. 6-7,

Слайд 40Задание:
Разгадав ключевые слова и заменив цифры буквами по горизонтальным рядам, прочитайте

отрывок из стихотворения Николая Рыленкова, объясните его смысл.

Задание:Разгадав ключевые слова и заменив цифры буквами по горизонтальным рядам, прочитайте отрывок из стихотворения Николая Рыленкова, объясните

Слайд 42Вопросы к заданию
Бог войны, атрибуты которого использовали алхимики для обозначения железа

– 11, 1, 15, 16
Зеленый овощ, содержащий железо – 18, 14, 7, 12, 1, 17.
Один важных компонентов крови, содержащее железо – 4, 6, 11, 13, 4, 10, 13, 2, 7, 12
Природное соединение железа, называемое еще пирит – 16, 6, 15, 12,22, 9, 8, 13, 10, 23, 6, 5, 1, 12
Лабораторный прибор, используется для закрепления пробирок – 18, 14, 1, 17, 7, 3
Минерал, содержащий железо – 24, 1, 10, 19, 8, 13, 14, 7, 15, 7, 17
Состояние здоровья человека, при лечении которого используются железосодержащие препараты – 25, 14, 1, 5, 13, 8 16, 7, 10

Вопросы к заданиюБог войны, атрибуты которого использовали алхимики для обозначения железа – 11, 1, 15, 16Зеленый овощ,

Слайд 43 Пир Соломона (легенда)
Рассказывают, что после окончания строительства Иерусалимского храма мудрый царь

Соломон устроил пир, на который пригласил всех участников строительства. Стенографические записи речей, произнесенных на этом торжестве, не сохранились. Но говорят, что в разгар пиршества царь вдруг спросил:
- Ну, а кто же у строителей самый главный? Без кого нельзя было бы построить наш чудо-храм?
Поднялся каменщик и сказал:
- Конечно я – главный! Мы, каменщики – выложили весь храм по кирпичику. Какие стены, своды, арки, фундамент! Храм – это, безусловно, мы!
- Это не так, - возразил плотник, - ведь, если бы не было наших лесов, каменщики никогда бы не смогли построить храм. А наши стропила? Они из лучшего ливанского кедра!
А паркет из пальмовых дощечек? Конечно, основа храма каменная, но без нашей работы это был бы не храм, а ободранные голые стены!
- Оба вы хвастуны! – закричал землекоп. – Хотел бы я знать, как можно построить храм, не вырыв под него котлован. Да ваш храм слетел бы от первого порыва ветра! Конечно, мы, землекопы, и есть главные строители храма!
Высказывали свое мнение и представители других специальностей
Пир Соломона (легенда) Рассказывают, что после окончания строительства Иерусалимского храма мудрый царь Соломон устроил пир, на

Слайд 44Но царь Соломон недаром был прозван мудрым. Подозвав к себе каменщика,

он спросил:
- Кто делал твой инструмент?
- Конечно, кузнец, - ответил удивленный каменщик.
- А твой?- спросил царь у плотника.
- Кузнец, - не задумываясь, ответил тот.
- А твои лопату и кирку? – поинтересовался Соломон у землекопа.
- Кузнец.
Тогда царь встал, подошел к угловому столику и вывел на середину зала скромного, закопченного человека в кожаном переднике.
- Вот он, главный строитель храма! – воскликнул Соломон.
Он усадил кузнеца на возвышение рядом с собой и поднес ему хорошую чарку вина!
В этой легенде отразилось значение, которое издревле имело железо в жизни человека.

Но царь Соломон недаром был прозван мудрым. Подозвав к себе каменщика, он спросил:- Кто делал твой инструмент?-

Слайд 45Железо не только основа всего мира, самый главный металл окружающей нас

природы, оно – основа культуры и промышленности, оно – орудие войны и мирного труда. И трудно во всей таблице Менделеева найти другой элемент, который был бы так связан с прошлым, настоящим и будущими судьбами человечества.

Железо не только основа всего мира, самый главный металл окружающей нас природы, оно – основа культуры и

Слайд 46Всем большое спасибо за урок.

Всем большое спасибо за урок.

Слайд 47Предметная неделя февраль 2011 год
Учитель химии
Якуша Татьяна Александровна

Предметная неделя  февраль 2011 годУчитель химии Якуша Татьяна Александровна

Что такое shareslide.ru?

Это сайт презентаций, где можно хранить и обмениваться своими презентациями, докладами, проектами, шаблонами в формате PowerPoint с другими пользователями. Мы помогаем школьникам, студентам, учителям, преподавателям хранить и обмениваться учебными материалами.


Для правообладателей

Яндекс.Метрика

Обратная связь

Email: Нажмите что бы посмотреть