Презентация, доклад по химии на тему Окислительно-восстановительные реакции в органической химии

Содержание

СодержаниеОкислительно-восстановительные реакции в органикеСтепень окисления в органической химииМетод электронного балансаМетод полуреакций

Слайд 1Окислительно-восстановительные реакции в органической химии
Г.Нижний Новгород
МБОУ «Школа №77»
Учитель химии Баранова

О.В.
Окислительно-восстановительные реакции в органической химииГ.Нижний Новгород МБОУ «Школа №77»Учитель химии Баранова О.В.

Слайд 2Содержание
Окислительно-восстановительные реакции в органике
Степень окисления в органической химии
Метод электронного баланса
Метод полуреакций

СодержаниеОкислительно-восстановительные реакции в органикеСтепень окисления в органической химииМетод электронного балансаМетод полуреакций

Слайд 3Окислительно-восстановительные реакции в органике
Сгорание топлива

Окислительно-восстановительные реакции в органике     Сгорание топлива

Слайд 4Окисление питательных веществ

Окисление питательных веществ

Слайд 6Порча пищевых продуктов

Порча пищевых продуктов

Слайд 7Степень окисления в органической химии
В неорганической химии степень окисления – одно

из основных понятий, в органической химии – нет.
Степень окисления в органической химииВ неорганической химии степень окисления – одно из основных понятий, в 	органической химии

Слайд 8 Для органической химии важна

не степень окисления атома, а смещение электронной плотности, в результате которого на атомах появляются частичные заряды, никак не согласующиеся со значениями степеней окисления.

Степень окисления в органической химии

С→ - смещение электронной плотности от углерода на более электроотрицательный атом

→ С - смещение электронной плотности на углерод

Для органической химии важна не степень окисления атома, а смещение

Слайд 9Определение степени окисления в органических соединениях алгебраическим методом
1.Алгебраический способ

(в молекуле один углерод)
- 4 +
Метан СН4,
- 2 + -2 +
метиловый спирт СНзОН,
0 + -2
формальдегид СН2О,
+ +2 -2 -2 +
муравьиная кислота НСООН

Определение степени окисления в органических соединениях алгебраическим методом  1.Алгебраический способ   (в молекуле один углерод)

Слайд 10Определение степени окисления в органических соединениях графическим методом
1) изображается полная

структурная формула вещества;
2) по каждой связи стрелкой показывается смещение электронаов к наиболее электроотрицательному элементу;
3) все связи С – С считаются неполярными;
4) далее ведется подсчет: сколько стрелок направлено к атому, столько «–» , сколько от атома – столько «+». Сумма «–» и «+» определяет степень окисления атома. Рассмотрим несколько примеров:

2. Графический метод:

Определение степени окисления в органических соединениях графическим методом 1) изображается полная структурная формула вещества;2) по каждой связи

Слайд 11Определение степени окисления в органических соединениях графическим методом
C5H 12

   Н      Н      Н     Н      Н
         ↓  -3     ↓ -2  ↓ -2    ↓ -2    ↓ -1   
Н → С  –  С –   С  –  С  –  С  ←Н  
         ↑      ↑       ↑      ↑      ↑     
         Н  Н   Н   Н   Н  

Определение степени окисления в органических соединениях графическим методом C5H 12         Н 

Слайд 12Определение степени окисления в органических соединениях графическим методом

СН3 СОН
   Н     
         ↓ -3      +1   
Н → С   –  С => О
         ↑     ↑
         Н  Н

Определение степени окисления в органических соединениях графическим методом    СН3 СОН     

Слайд 13Определение степени окисления в органических соединениях графическим методом
CH3 – CH2

– OH
   Н      Н     
         ↓ -1     ↓ -3      
Н → С  –  С ←  Н
         ↓      ↓      
         ОН  Н  

Определение степени окисления в органических соединениях графическим методом CH3 – CH2 – OH     

Слайд 14Определение степени окисления в органических соединениях графическим методом
СН3 СООН

   Н     
         ↓-3      +3
Н → С  –  С => О
         ↑      ↓            
         Н    ОН  

Определение степени окисления в органических соединениях графическим методом СН3 СООН         Н 

Слайд 15Определение степени окисления в органических соединениях графическим методом
   Определите

степени окисления углерода :
Н      Н      Н     Н      Н
         ↓       ↓       ↓      ↓       ↓    
Н → С  –  С –   С  –  С  –  С  –  С => О
         ↓      ↓       ↓      ↓       ↓       ↑
         ОН  ОН   ОН   ОН   ОН   Н

Определение степени окисления в органических соединениях графическим методом     Определите степени окисления углерода :

Слайд 16Окислительно-восстановительные реакции с участием органических веществ, их разновидности, определение продуктов
1. Полное

окисление и горение. В качестве окислителей используются кислород (другие вещества, поддерживающие горение, например оксиды азота), концентрированные азотная и серная кислота, можно использовать твердые соли, при нагревании которых выделяется кислород (хлораты, нитраты, перманганаты и т.п.), другие окислители (например, оксид меди (II)). В этих реакциях наблюдается разрушение всех химических связей в органическом веществе. Продуктами окисления органического вещества являются углекислый газ и вода.

Окислительно-восстановительные реакции с участием органических веществ, их разновидности, определение продуктов 1. Полное окисление и горение. В качестве

Слайд 172.Мягкое окисление
В этом случае не происходит разрыва углеродной цепи. К

мягкому окислению относится окисление спиртов до альдегидов и кетонов, окисление альдегидов до карбоновых кислот, окисление алкенов до двухатомных спиртов (Реакция Вагнера), окисление ацетилена до оксалата калия, толуола – до бензойной кислоты и т.д. В качестве окислителей в этих случаях используются разбавленные растворы перманганата калия, дихромата калия, азотной кислоты, аммиачный раствор оксида серебра, оксид меди (II), гидроксид меди (II).

2.Мягкое окисление В этом случае не происходит разрыва углеродной цепи. К мягкому окислению относится окисление спиртов до

Слайд 183.Деструктивное окисление.
Происходит в более жестких условиях, чем мягкое окисление, сопровождается

разрывом некоторых углерод-углеродных связей. В качестве окислителей используются более концентрированные растворы перманганата калия, дихромата калия при нагревании. Среда этих реакций может быть кислой, нейтральной и щелочной. От этого будут зависеть продукты реакций.

3.Деструктивное окисление. Происходит в более жестких условиях, чем мягкое окисление, сопровождается разрывом некоторых углерод-углеродных связей. В качестве

Слайд 19Деструкция (разрыв углеродной цепи)
происходит у алкенов и алкинов – по

кратной связи, у производных бензола – между первым и вторым атомами углерода, если считать от кольца, у третичных спиртов – у атома, содержащего гидроксильную группу, у кетонов – у атома при карбонильной группе.
Деструкция (разрыв углеродной цепи) происходит у алкенов и алкинов – по кратной связи, у производных бензола –

Слайд 20Если при деструкции оторвался фрагмент
содержащий 1 атом углерода, то он

окисляется до углекислого газа (в кислой среде), гидрокарбоната и (или) карбоната (в нейтральной среде), карбоната (в щелочной среде). Все более длинные фрагменты превращаются в кислоты (в кислой среде) и соли этих кислот (в нейтральной и щелочной среде). В некоторых случаях получаются не кислоты, а кетоны (при окислении третичных спиртов, разветвленных радикалов у гомологов бензола, у кетонов, алкенов).


Если при деструкции оторвался фрагмент содержащий 1 атом углерода, то он окисляется до углекислого газа (в кислой

Слайд 21Подбор коэффициэнтов в уравнениях ОВР методом электронного баланса
При составлении уравнений ОВР,

протекающих с участием органических веществ, в простейших случаях можно применить степень окисления.


Подбор коэффициэнтов в уравнениях ОВР методом электронного балансаПри составлении уравнений ОВР, протекающих с участием органических веществ, в

Слайд 22Горение бутана
0
+4 -2
+ -2


14


12



4
26
4
2
26
окисление
восстановление
52

Горение бутана0+4 -2+  -214124264226окислениевосстановление52

Слайд 23


Окисление фенилацетилена водным раствором перманганата калия при нагревании.
С6Н5-С0≡С-1Н + KMn+7O4 →

С6Н5-С+3ООК + Mn+4O2 + К2С+4О3 + КНС+4О3 + H2O
С 0 – 3е → С+3
восстановитель С -1– 5е → С+4

окислитель Mn+7 + 3е → Mn+4 3 8
Восстановление
3С6Н5-С0≡С-1Н + 8KMn+7O4 → 3С6Н5-С+3ООК + 8Mn+4O2 + 2К2С+4О3 + КНС+4О3 + H2O






8

3

Окисление

Окисление фенилацетилена водным раствором перманганата калия при нагревании.С6Н5-С0≡С-1Н + KMn+7O4 → С6Н5-С+3ООК + Mn+4O2 + К2С+4О3 +

Слайд 24Окисление бутена-1 водным раствором перманганата калия при нагревании.
C-3H3-C-2H2-C-1H=C-2H2 + KMn+7O4


С2Н5-С+3ООК + Mn+4O2 + KOH+ К2С+4О3 + H2O
С -1 – 4е → С+3
Восстановитель С -2 – 6е → С+4 10 3
Окисление
окислитель Mn+7 + 3е → Mn+4 3 10
Восстановление



3C-3H3-C-2H2-C-1H=C-2H2 + 10KMn+7O4 →
3С2Н5-С+3ООК + 10Mn+4O2 + KOH+ 3К2С+4О3 +H2O

Окисление бутена-1 водным раствором перманганата калия при нагревании. C-3H3-C-2H2-C-1H=C-2H2 + KMn+7O4  → С2Н5-С+3ООК + Mn+4O2 +

Слайд 25Реакция окисления этилена раствором перманганата калия в нейтральной среде на холоду

(реакция Вагнера).

2

Реакция окисления этилена раствором перманганата калия в нейтральной среде на холоду (реакция Вагнера). 2

Слайд 26Реакция окисления глюкозы перманганата калия в кислой среде.
24
5
5
24
окисление
восстановление
C6H12O6 + KMnO4

+ H2SO4 →
→ CO2 +MnSO4 + K2SO4 + H2O
Реакция окисления глюкозы перманганата калия в кислой среде. 245524окислениевосстановление	 C6H12O6 + KMnO4 + H2SO4 → 	→ CO2

Слайд 27Реакция окисления глюкозы перманганата калия в кислой среде.
5 C6H12O6 +24 KMnO4

+36 H2SO4 →
→ 30 CO2 +24MnSO4 +12 K2SO4 + 66 H2O

Реакция окисления глюкозы перманганата калия в кислой среде. 	5 C6H12O6 +24 KMnO4 +36 H2SO4 → 	→ 30

Слайд 28Преимущества метода полуреакций
1.Рассматриваются реально существующие ионы: MnO4-; Mn2+, и вещества

( C6H12O6; CO2 );
2.Не нужно знать все получающиеся вещества, они появляются при его выводе.
3.При использовании этого метода нет необходимости определять степени окисления атомов отдельных элементов, что особенно важно в случае ОВР, протекающих с участием органических соединений, для которых подчас очень сложно сделать это.
4.Этот метод дает не только сведения о числе электронов, участвующих в каждой полуреакции, но и о том, как изменяется среда.
5. Сокращенные ионные уравнения лучше передают смысл протекающих процессов и позволяют делать определенные предположения о строении продуктов реакции.

Преимущества метода полуреакций 1.Рассматриваются реально существующие ионы: MnO4-; Mn2+, и вещества ( C6H12O6; CO2 );2.Не нужно знать

Слайд 29Метод полуреакций
Написать молекулярную схему реакции
Составить полное ионное уравнение(все растворимые вещества раскладываем

на ионы.
3.Составить сокращённое ионное уравнение реакции.
4.Выписать отдельно ионы и молекулы, изменившие свой состав или заряд , и ионы, определяющие среду
5. Составить для них полуреакции (электронно-ионные уравнения) процессов окисления и восстановления с учётом среды,соблюдая 2 закона : закон сохранения массы и закон сохранения заряда


Метод полуреакцийНаписать молекулярную схему реакцииСоставить полное ионное уравнение(все растворимые вещества раскладываем на ионы. 3.Составить сокращённое ионное уравнение

Слайд 30Метод полуреакций
А).если реакция протекает в кислой среде(Н+ и Н2О) ,

то в ту часть полуреакции , где не хватает кислорода, добавить Н2О , в противоположную - Н+
Б). если реакция протекает в щелочной среде,то в ту часть полуреакции, где не хватает кислорода, добавить ОН- , в противоположную - Н2О(ОН- и Н2О )
В). если реакция протекает в нейтральной среде, ни ионов Н+, ни ОН- в левой части быть не должно. Однако в правой части среди продуктов реакции они могут появиться.
6. Найти НОК отданных и принятых электронов и множители для каждой полуреакции
7.Умножить каждый член полуреакции и сложить их. Привести подобные члены и полученные коэффициенты перенести в молекулярное уравнение



Метод полуреакцийА).если реакция протекает в кислой среде(Н+ и  Н2О) , то в ту часть полуреакции ,

Слайд 31Реакция окисления этилена раствором перманганата калия в нейтральной среде на холоду

(реакция Вагнера).

C2H4 + KMnO4 + H2O → CH2OH–CH2OH + MnO2 + KOH
C2H4 + 2K+ +2MnO4 - + 2H2O → CH2OH–CH2OH + 2MnO2 + 2K++ 2OH-
C2H4 +2MnO4 - + 2H2O → CH2OH–CH2OH + 2MnO2 + 2OH-


Вос-ль

Ок-ль


Реакция окисления этилена раствором перманганата калия в нейтральной среде на холоду (реакция Вагнера). C2H4 + KMnO4 +

Слайд 32



Реакция окисления этилена раствором перманганата калия в нейтральной среде на холоду

(реакция Вагнера).

3C2H4 + 6H2O-6е- + 2MnO4 - + 4H2O + 6е- → 3C2H4 (OH)2 +6Н+ + 2MnO2 + 8OH-

3C2H4 + 10H2O+ 2MnO4 - → 3C2H4 (OH)2 + 6 H2O + 2MnO2 + 2OH-
3C2H4 + 4H2O+ 2MnO4 - → 3C2H4 (OH)2 + 2MnO2 + 2OH-
3C2H4 + 2KMnO4 + 4H2O → 3CH2OH–CH2OH + 2MnO2 + 2KOH


4

Реакция окисления этилена раствором перманганата калия в нейтральной среде на холоду (реакция Вагнера). 3C2H4 + 6H2O-6е- +

Слайд 33Реакция окисления глюкозы перманганата калия в кислой среде.
C6H12O6+ KMnO4+ H2SO4

→CO2+ MnSO4+ K2SO4+ H2O
П.и.у : C6H12O6+K++MnO4-+2H++SO42- → CO2+Mn2++SO42-+2K++SO42-+H2O

С.и.у. :
C6H12O6 +MnO4-+2H+ → CO2+Mn2++H2O




Реакция окисления глюкозы перманганата калия в кислой среде. C6H12O6+ KMnO4+ H2SO4  →CO2+ MnSO4+ K2SO4+ H2OП.и.у :

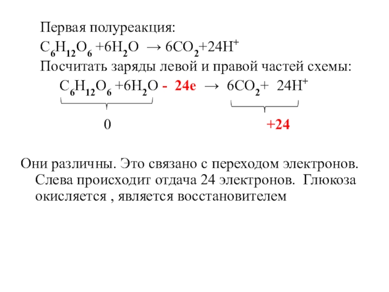
Слайд 34 Первая полуреакция:
C6H12O6 +6H2O → 6CO2+24H+
Посчитать заряды левой и правой частей схемы:
C6H12O6

+6H2O - 24e → 6CO2+ 24H+

0 +24

Они различны. Это связано с переходом электронов. Слева происходит отдача 24 электронов. Глюкоза окисляется , является восстановителем





Первая полуреакция:	C6H12O6 +6H2O → 6CO2+24H+	Посчитать заряды левой и правой частей схемы:		C6H12O6 +6H2O - 24e → 6CO2+ 24H+

Слайд 35 Вторая полуреакция:
MnO4-+H+ +5e

→ Mn2++H2O
Для того чтобы связать четыре атома кислорода в молекулах воды, требуется 8 ионов H+:
MnO4-+8H+ → Mn2++4H2O
Посчитаем заряды левой и правой частей схемы:
MnO4-+8H+ → Mn2++4H2O
+7 +2



Изменение заряда системы от +7 до +2 связано с принятием 5 электронов (восстановление). Электроны принял ион MnO4-. Этот ион является окислителем.

Вторая полуреакция:	      MnO4-+H+ +5e   → Mn2++H2OДля того чтобы связать четыре

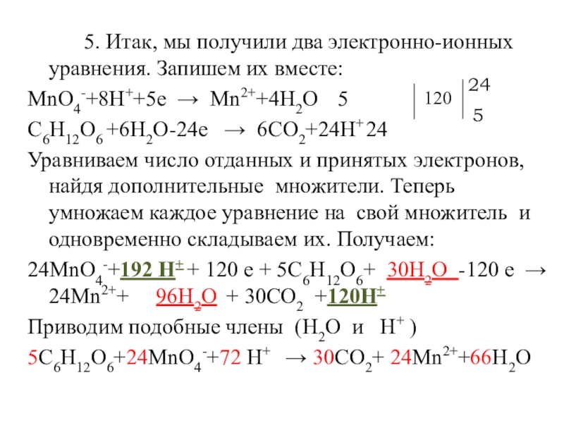
Слайд 36 5. Итак, мы получили два электронно-ионных уравнения. Запишем их вместе:
MnO4-+8H++5e →

Mn2++4H2O 5
C6H12O6 +6H2O-24e → 6CO2+24H+ 24
Уравниваем число отданных и принятых электронов, найдя дополнительные множители. Теперь умножаем каждое уравнение на свой множитель и одновременно складываем их. Получаем:
24MnO4-+192 H+ + 120 е + 5C6H12O6+ 30H2O -120 е → 24Mn2++ 96H2O + 30CO2 +120H+
Приводим подобные члены (H2O и H+ )
5C6H12O6+24MnO4-+72 H+ → 30CO2+ 24Mn2++66H2O



120

24

5

5. Итак, мы получили два электронно-ионных уравнения. Запишем их вместе:MnO4-+8H++5e → Mn2++4H2O	5C6H12O6 +6H2O-24e  → 6CO2+24H+	24Уравниваем число

Слайд 37
Найденные коэффициенты подставляем в исходное уравнение:
5 C6H12O6 +24 KMnO4 +36 H2SO4


→ 30 CO2 +24MnSO4 +12 K2SO4 + 66 H2O

Найденные коэффициенты подставляем в исходное уравнение:	5 C6H12O6 +24 KMnO4 +36 H2SO4 → 	→ 30 CO2 +24MnSO4 +12

Слайд 38 5С12Н16О2+ 22KMnO4 + 33H2SO4 → 5С9Н6О6 +

5CO2 + 5CH3COOH + 22MnSO4 + 11K2SO4 + 38H2O

5С12Н16О2+ 22KMnO4 + 33H2SO4 → 5С9Н6О6 + 5CO2 + 5CH3COOH + 22MnSO4 +

Слайд 39Упражнения.  Расставьте коэффициенты  методом электронного баланса:
а) С6Н5С2Н5+ KMnO4+ H2SO4→ С6Н5СООН +

СО2+ MnSO4+ K2SO4+ H2O.

в)   C12H22O 11+ K2Cr2O7+ H2SO 4→

→CO2 + Cr2 (SO4)3 + K2SO4+ H2O.

Упражнения.  Расставьте коэффициенты  методом электронного баланса:а) С6Н5С2Н5+ KMnO4+ H2SO4→ С6Н5СООН + СО2+ MnSO4+ K2SO4+ H2O.в)   C12H22O 11+

Слайд 40Упражнения.
Расставьте коэффициенты методом электронного баланса в уравнениях реакций:

 
б) С3Н8 + О2

→ СО2+ Н2О в) СН3СН2ОН + KMnO4   → СН3СООН + MnO2 + КОН + Н2О г) С6Н5СН3+ KMnO4+ H2SO 4   → С6Н5СООН + MnSO4+ K2SO4+ H2O. д)  СН3- СН=СН + КМnО4 +Н2О →СН3- СН(ОН)-СН2 (ОН) +...+....
Упражнения. Расставьте коэффициенты методом электронного баланса в уравнениях реакций: б) С3Н8 + О2 →  СО2+ Н2О в) СН3СН2ОН

Слайд 41Задания для самостоятельной работы
Закончите УХР и расставьте коэффициенты

методом электронного баланса или методом полуреакций:
CH3-CH=CH-CH3 + KMnO4 + H2SO4 →
CH3-CH=CH-CH3 + KMnO4 + H2О →
(CH3)2C=C-CH3 + KMnO4 + H2SO4 →
CH3-CH2-CH=CH2 + KMnO4 + H2SO4 →
СH3-CH2-C≡C-CH3 + KMnO4 + H2SO4 →
C6H5-CH3 + KMnO4+ H2O →
C6H5-CH2 CH 3 + KMnO4 + H2SO4 →
C6H5-CH3 + KMnO4 + H2SO4 →
Задания для самостоятельной работы   Закончите УХР и расставьте коэффициенты методом электронного баланса или методом полуреакций:

Слайд 42Литература
Карцова А.А, Левкин А. Н. Окислительно-восстановительные реакции в органической химии //

Химия в школе. - 2004. - №2. – С.55-61.
Матч Дж. Органическая химия. Реакции, механизмы и структура: В 4т./ Пер. с англ.- М.: Мир, 1987-1988.
3. Хомченко Г.П., Савостьянова К.И. Окислительно-восстановительные реакции: Пособие для учащихся . М.- : Просвещение , 1980.
 
Литература Карцова А.А, Левкин А. Н. Окислительно-восстановительные реакции в органической химии // Химия в школе. - 2004.

Что такое shareslide.ru?

Это сайт презентаций, где можно хранить и обмениваться своими презентациями, докладами, проектами, шаблонами в формате PowerPoint с другими пользователями. Мы помогаем школьникам, студентам, учителям, преподавателям хранить и обмениваться учебными материалами.


Для правообладателей

Яндекс.Метрика

Обратная связь

Email: Нажмите что бы посмотреть