Презентация, доклад по химии на тему: Хром, молибден,вольфрам. 11 класс.

Содержание

Общая характеристика элементов VIB подгруппы Эл. cтроение rат, нм СО Cr [Ar] 3d54s1 0,126

Слайд 1
Лекция №12
Химия элементов VI B подгруппы
Cr, Mo, W

Лекция №12Химия элементов VI B подгруппыCr,  Mo,  W

Слайд 3

Общая характеристика элементов VIB подгруппы
Эл. cтроение

rат, нм СО

Cr [Ar] 3d54s1 0,126 II, III, VI

Mo [Kr] 4d55s1 0,136 (IV, V), VI

W [Xe] 4f145d46s2 0,137 (IV, V), VI

✔ r Mo ≈ r W как следствие лантаноидного сжатия

✔ Склонность к проявлению высшей СО растёт

✔ Убывание кислотных свойств (H2CrO4 и H2MoO4)

✔ Активные комплексообразователи (изополи- и
гетерополисоединения)

Общая характеристика элементов  VIB подгруппы  Эл. cтроение    rат, нм

Слайд 4

Нахождение в природе

Нахождение в природе

Слайд 5
Cвойства Cr, Mo, W
Твердые, тяжелые, тугоплавкие металлы
W – самый тугоплавкий металл
Сr

– самый твердый металл
Cвойства Cr, Mo, WТвердые, тяжелые, тугоплавкие металлыW – самый тугоплавкий металлСr – самый твердый металл

Слайд 6
Cr + H2SO4 (разб.) → СrSO4 + H2↑
Mo + H2SO4 (конц.)

→ H4[MoO4SO4] + SO2↑+ H2O (MoO2SO4)

W + HNO3 + HF → H2[WF8] +NO↑+ H2O

Cr + O2 + NaOH = Na2CrO4 + H2O

Окислительное щелочное плавление

Cr + H2SO4 (разб.) → СrSO4 + H2↑Mo + H2SO4 (конц.) → H4[MoO4SO4] + SO2↑+ H2O (MoO2SO4)

Слайд 7
Кислотно-основные свойcтва оксидов и гидроксидов











CrO
Cr(OH)2
основные
Cr2O3
Cr(OH)3
CrO3
H2CrO4
амфотерные
кислотные
Низшие

СО

Высшие СО

кислотные свойства

(H2Cr2O7)

+ II

+ III

+ VI

Кислотно-основные свойcтва оксидов и гидроксидовCrO Cr(OH)2     основныеCr2O3Cr(OH)3CrO3H2CrO4амфотерныекислотныеНизшие СОВысшие СОкислотные свойства(H2Cr2O7)+ II+ III+ VI

Слайд 8
Cr(OH)3 + H2SO4 = Cr2(SO4)3 + H2O
Cr(OH)3 + NaOH = Na[Cr(OH)4]
тетрагидроксохромит

натрия

Cr2O3 + NaOH = NaCrO2 + H2O

хромит натрия

t

СrO3

- кислотный оксид

CrO3 + KOH = K2CrO4 + H2O

хромат калия

- ярко красные кристаллы

при сплавлении

Cr(OH)3 + H2SO4 = Cr2(SO4)3 + H2OCr(OH)3 + NaOH = Na[Cr(OH)4]тетрагидроксохромит натрияCr2O3 + NaOH  = NaCrO2

Слайд 9
Соединения Cr, Mo, W
+VI
K2Cr2O7 + H2SO4 (конц.) → CrO3↓ + K2SO4

+ H2O

CrO3 → Cr2O3 + O2 (T > 400 °C)

cильный
окислитель

CrO3 + Н2О → H2CrO4

? PbCrO4, BaCrO4, Ag2CrO4

Хорошо р-римы хроматы щелочных металлов и аммония

Соединения Cr, Mo, W+VIK2Cr2O7 + H2SO4 (конц.) → CrO3↓ + K2SO4 + H2O CrO3 → Cr2O3 +

Слайд 10C
В кислой среде хроматы переходят в дихроматы:
СrO42- +2 H+

= Cr2O72- + H2O

хроматы,
желтого цвета

дихроматы,
оранжевого цвета

pH < 7

pH > 7


[H+] ? H2CrO4, H2Cr2O7, H2Cr3O10, H2Cr4O13 CrO3

изополисоединения

Cr2O72- + 2OH- ↔ 2CrO42- + H2O

процесс полимеризации

процесс деполимеризации

CВ кислой среде хроматы переходят в дихроматы:СrO42- +2 H+   =  Cr2O72- + H2Oхроматы, желтого

Слайд 12
K2Cr2O7 + HCl (конц.) → СrCl3 + Cl2↑+ KCl + H2O

Самостоятельно

закончите данное уравнение, подобрав коэффициенты
с применением метода полуреакций

Дихроматы - сильные окислители:

K2Cr2O7 + KI + H2SO4 = I2 + Cr2(SO4)3 + K2SO4 +H2O

K2Cr2O7 + HCl (конц.) → СrCl3 + Cl2↑+ KCl + H2O☞Самостоятельно закончите данное уравнение, подобрав коэффициенты с

Слайд 13
Cr2O72– + SO32– + H+ → Cr3+ + SO42– + H2O

ПДК, мг/л: 0,05 (CrVI) 0,5 (CrIII)

K2Cr2O7 + H2O2 + H2SO4 → CrO5 + K2SO4 + H2O

O Cr O

O

O O
│ Cr │
O O
O

эфир

пероксид хрома

гальваностоки

Пероксиды

СrO5 + H2SO4 → Cr2(SO4)3 + O2 + H2O

Cr2O72– + SO32– + H+ → Cr3+ + SO42– + H2O ПДК, мг/л:

Слайд 14

+VI
Mo + O2 → MoO3 (T = 600 °C)

(NH4)2MoO4(p)

(NH4)6Mo7O24· 4H2O

(NH4)3PO4 ↝ (NH4)3[PMo12O40]↓


при кристаллизации

Гептамолибдат или парамолибдат аммония. Cостоит из семи октаэдрических фрагментов [MoO6]

Гетерополисоединение

фосфоромолибдат аммония

Mo

NH3·H2O

легко

MoO3 (NH4)2MoO4

MoO3 MoO2Cl2

HCl конц !

MoO22+ - молибденил-ион

или при рН = 4 - 5

+VIMo + O2 → MoO3 (T = 600 °C)(NH4)2MoO4(p)

Слайд 15
Вольфрам. Изополисоединения.
[H2W12O42]10-
- паравольфрамат Б-ион;
[H2W12O40]6-
- метавольфрамат-ион
[W7O24]6-
- паравольфрамат А-ион
Na2MoO4 —→ 3MoO3

• Mo2O5 • H2O ↓

Молибденовые и вольфрамовые сини

(W5O14)

Mo4O11, Mo8O23, Mo9O26, W18O49, W20O58, W24O70 и т.д.

Zn

H+

VI

V

Вольфрам. Изополисоединения. [H2W12O42]10-- паравольфрамат Б-ион; [H2W12O40]6-- метавольфрамат-ион[W7O24]6-- паравольфрамат А-ионNa2MoO4 —→ 3MoO3 • Mo2O5 • H2O ↓Молибденовые и

Слайд 16

+III
(NH4)2Cr2O7 → Cr2O3 + N2 ↑ + H2O ↑ (T =

180 °C)

лабораторный способ получения оксида хрома (III)

+III(NH4)2Cr2O7 → Cr2O3 + N2 ↑ + H2O ↑ (T = 180 °C)лабораторный способ получения оксида хрома

Слайд 17

CrIII

⬜⬜⬜⬜⬜ ⬜ ⬜⬜⬜

3d 4s 4p

⇅ ⇅ ⇅ ⇅ ⇅ ⇅

↑ ↑ ↑


d2sp3

Cr2O3 + Na2CO3 → NaCrO2 + CO2 ↑ (T = 500 °C)

Cr2O3 + K2S2O7 → Cr2(SO4)3 + K2SO4 (T = 400 °C)

(K2SO4 • SO3)

Cr2O3 не р-ряется в воде, кислотах и щелочах

K3[Cr(CN)6]

CrIII    ⬜⬜⬜⬜⬜ ⬜ ⬜⬜⬜

Слайд 18
[Cr(H2O)6]3+

[Cr(H2O)5OH]2+
……
[Cr(H2O)3(OH)3]0
[Cr(H2O)2(OH)4]–
……
[Cr(OH)6]3–

Cr3+
CrOH2+

Cr(OH)3 ↓
[Cr(OH)4]–

[Cr(OH)6]3–

Условно:

pH

[Cr(H2O)6]3+        [Cr(H2O)5OH]2+

Слайд 19

Сr(OH)3
HCl KOH
⭩ ⭨
CrCl3 K[Cr(OH)4]
K3[Cr(OH)6]

S2– H2S
Cr3+ + CO32– + H2O → Cr(OH)3↓ + CO2
SO32– SO2

[Cr(OH)6]3– + Br2 + OH– → CrO42– + Br– + H2O


Сr(OH)3

Слайд 20

CrIII
CrVI
Cr3+
[Cr(OH)6]3-
Cr2O72-
CrO42-
H+
H+
OH-
OH-
Схема переходов CrIII в CrVI в различных средах
+ восстановитель
+ окислитель

CrIIICrVICr3+[Cr(OH)6]3-Cr2O72-CrO42-H+H+OH-OH-Схема переходов CrIII в CrVI в различных средах+ восстановитель+ окислитель

Слайд 21

+II
Cr + HCl → CrCl2 + H2 ↑
CrCl3 + Zn →

CrCl2 + ZnCl2

Cr3+ + e ⇄ Cr2+, φ°= –0,41 B

Соединения Cr(II) — сильные восстановители

CrCl2 + H2O → CrOHCl2 + H2 ↑

Cr2+ + 2OH– = Cr(OH)2 ↓

Cr(OH)2 + H2O + O2 = Cr(OH)3

H+

+IICr + HCl → CrCl2 + H2 ↑CrCl3 + Zn → CrCl2 + ZnCl2Cr3+ + e ⇄

Слайд 22
t
CrO3 + Al Cr + Al2O3
Получение хрома из

оксида осуществляют методом алюмотермического восстановления

Основная область применения хрома – легирование железа для получения нержавеющей стали

Более подробное описание способов получения хрома и молибдена вы можете найти в дополнительных материалах к лекции № 12 на сайте кафедры

tCrO3 + Al    Cr + Al2O3Получение хрома из оксида осуществляют методом алюмотермического восстановленияОсновная область

Слайд 23Дополнительный материал к лекции № 12
Хром, молибден, вольфрам*
*Производство вольфрама описано в

дополнительных материалах к лекции № 5.
Дополнительный материал к лекции № 12Хром, молибден, вольфрам**Производство вольфрама описано в дополнительных материалах к лекции № 5.

Слайд 24Хром
В металлургии для получения легированных сталей более выгодно использовать не чистый

металл (Cr), а его сплав с железом, так называемый феррохром, поскольку ферросплавы значительно дешевле металлов и имеют более низкую температуру плавления.

Основная область применения хрома – это легирование сталей и сплавов. Стали, содержащие хром, подразделяются на хромистые, хромоникелевые (пластичные, коррозионноустойчивые); нержавеющие; инструментальные; жаростойкие и жаропрочные.

Также на основе добавок хрома получают термостойкие материалы, керметы.

ХромВ металлургии для получения легированных сталей более выгодно использовать не чистый металл (Cr), а его сплав с

Слайд 25Получение феррохрома
Для выплавки феррохрома применяют хромовую руду – хромистый железняк (FeO

· Cr2O3), в котором содержание Cr2O3 доходит до 62 %, остальное - FeO, MgO, Al2O3, SiO2.

Для выплавки углеродистого феррохрома в качестве восстановителя применяют коксик (С), для получения феррохрома с пониженным содержанием углерода восстановление ведут кремнием или алюминием.

В процессе плавки руды идет восстановление хрома, железа, кремния.

1/3Cr2O3 + C = 2/3Cr + CO - Q

1/3Cr2O3 + 9/7C = 2/21Cr7C3 + CO - Q

Температура плавки – 1600-1800 ºС. Железо также восстанавливается углеродом и растворяется в карбиде хрома.

карбид хрома

Получение феррохромаДля выплавки феррохрома применяют хромовую руду – хромистый железняк (FeO · Cr2O3), в котором содержание Cr2O3

Слайд 26Содержание углерода в феррохроме может достигать 8 % - это так

называемый высокоуглеродистый феррохром.

В процессе плавки частично восстанавливается кремний, так что содержание кремния в феррохроме доходит до 2-5 %.

В феррохром переходит также часть фосфора и серы, вносимых с шихтой.

Восстановительные ферросплавные печи представляют собой мощные электродуговые печи сталеплавильного типа. Они работают в непрерывном режиме. Общий вид ферросплавной печи приведен в доп.материалах лекции № 11.

Для получения феррохрома с пониженным содержанием углерода (средне-, мало- и безуглеродистый феррохром) применяют силикотермический и алюмотермический способы, а также продувку кислородом жидкого углеродистого феррохрома с последующим вакуумированием.

Содержание углерода в феррохроме может достигать 8 % - это так называемый высокоуглеродистый феррохром.В процессе плавки частично

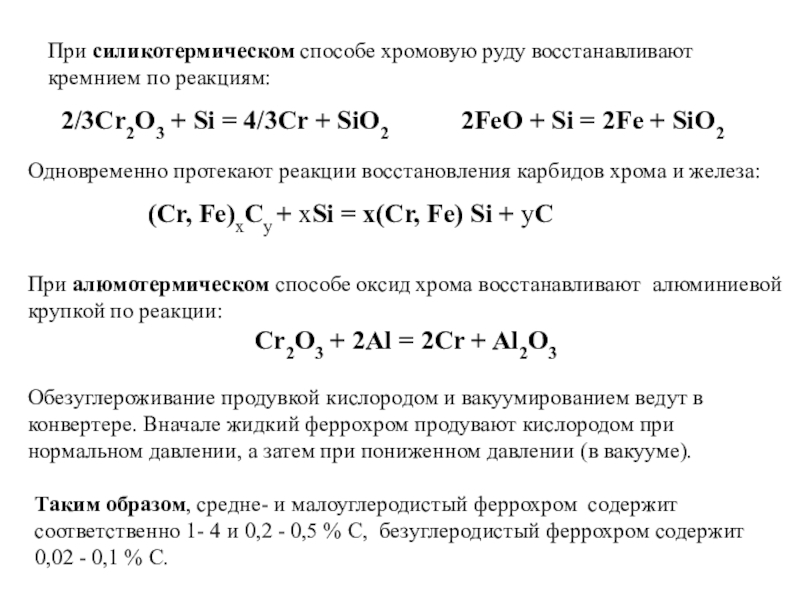
Слайд 27Одновременно протекают реакции восстановления карбидов хрома и железа:
(Cr, Fe)хСу + хSi

= х(Cr, Fe) Si + уС

При алюмотермическом способе оксид хрома восстанавливают алюминиевой крупкой по реакции:

Cr2O3 + 2Al = 2Cr + Al2O3

Таким образом, cредне- и малоуглеродистый феррохром содержит соответственно 1- 4 и 0,2 - 0,5 % C, безуглеродистый феррохром содержит 0,02 - 0,1 % C.

При силикотермическом способе хромовую руду восстанавливают кремнием по реакциям:

2/3Cr2O3 + Si = 4/3Cr + SiO2

2FeO + Si = 2Fe + SiO2

Обезуглероживание продувкой кислородом и вакуумированием ведут в конвертере. Вначале жидкий феррохром продувают кислородом при нормальном давлении, а затем при пониженном давлении (в вакууме).

Одновременно протекают реакции восстановления карбидов хрома и железа:(Cr, Fe)хСу + хSi = х(Cr, Fe) Si + уСПри

Слайд 28Получение хрома
Получение металлического хрома из природного хромистого железняка осуществляют в несколько

стадий.

Первая стадия– окислительное плавление хромита в щелочной среде.

4FeCr2O4 + 8Na2CO3 + 7O2 → 8Na2CrO4 + 2Fe2O3 + 8CO2↑

Вторая стадия – растворение полученного спека в кислой среде. При этом происходит перевод хромата в дихромат, а железо в форме частично гидратированного оксида остается в осадке.

2Na2CrO4 + 2H2SO4 = Na2Cr2O7 + 2 NaHSO4 + H2O

t

Третья стадия – восстановление хрома (VI) до хрома (III) (до Cr2O3).

Na2Cr2O7 + 2C → Cr2O3 + Na2CO3 + CO↑

t

Получение хромаПолучение металлического хрома из природного хромистого железняка осуществляют в несколько стадий.Первая стадия– окислительное плавление хромита в

Слайд 29Металлический хром получают электролизом растворов солей хрома (III) или алюмотермическим восстановлением

Cr2O3.

Cr2O3 + 2Al = Al2O3 + 2Cr

Полученный «технически чистый» хром дополнительно очищают перегонкой в вакууме или электролитическим путем.

Металлический хром получают электролизом растворов солей хрома (III) или алюмотермическим восстановлением Cr2O3.Cr2O3 + 2Al = Al2O3 +

Слайд 30Молибден
Молибденит (MoS2) – наиболее распространенный и промышленно важный минерал молибдена.
После обогащения

молибденовых руд концентрат содержит до 70 % MoS2.

1. Окислительный обжиг молибденитовых концентратов

MoS2 + 3,5O2 MoO3 + 2SO2↑

500-600 ºC

Обжиг проводят в многоподовых печах или в печах кипящего слоя.

2. Возгонка триоксида молибдена

Возгонка или испарение MoO3 осуществляется с целью очистки триоксида молибдена. Температура возгонки – 900-1100 ºС. Возогнанный триоксид (огарок) имеет высокую чистоту (99,975 % MоО3).

Аппарат для возгонки – электрические печи непрерывного действия с вращающимся кольцевым подом.

Краткая технологическая схема получения молибдена

МолибденМолибденит (MoS2) – наиболее распространенный и промышленно важный минерал молибдена.После обогащения молибденовых руд концентрат содержит до 70

Слайд 313. Выщелачивание.
Огарок выщелачивают раствором аммиака. Выщелачивание проводят в стальных реакторах,

на холоду или при температуре 50-70 ºС, концентрация раствора аммиака – 8-10 %. Образуется раствор парамолибдата аммония.

7MoO3 + 6NH3 + 3H2O = (NH4)6Mo7O24

4. Нейтрализация раствора

Раствор парамолибдата аммония нейтрализуют соляной кислотой до рН = 2-3 и выделяют осадок молибденовой кислоты.

(NH4)6Mo7O24 + 6HCl + 4H2O = 7H2MoO4↓ + 6NH4Cl

5. Термическое разложение молибденовой кислоты

Термолиз молибденовой кислоты протекает при температуре 450-500 ºС в барабанных печах непрерывного действия.

H2MoO4 → MoO3 + H2O↑

MoO3 - порошок бледно-зеленого цвета

3. Выщелачивание. Огарок выщелачивают раствором аммиака. Выщелачивание проводят в стальных реакторах, на холоду или при температуре 50-70

Слайд 326. Получение порошков молибдена.
Наиболее распространен в промышленной практике способ восстановления MoO3

водородом.

MoO3 + 3H2 ⇔ Mo + 3H2O

Реакция протекает в две стадии. Вторую стадию ведут при температуре 900-1100 ºС.

Молибден получают в виде порошка, который затем превращают в компактный металл методом порошковой металлургии.

6. Получение порошков молибдена.Наиболее распространен в промышленной практике способ восстановления MoO3 водородом.MoO3 + 3H2 ⇔ Mo +

Что такое shareslide.ru?

Это сайт презентаций, где можно хранить и обмениваться своими презентациями, докладами, проектами, шаблонами в формате PowerPoint с другими пользователями. Мы помогаем школьникам, студентам, учителям, преподавателям хранить и обмениваться учебными материалами.


Для правообладателей

Яндекс.Метрика

Обратная связь

Email: Нажмите что бы посмотреть