Презентация, доклад по химии Главная шпаргалка на ОГЭ по химии- ПСХЭ

Содержание

Период- горизонтальный ряд элементовгруппа-вертикальный ря элементов

Слайд 1Главная шпаргалка на ОГЭ по химии… ……… ПСХЭ
Мастер-класс учителя химии и биологии

МОУ СОШ №2 Шавшиной Н.А
Главная шпаргалка  на ОГЭ по химии… ……… ПСХЭ Мастер-класс учителя химии и биологии МОУ СОШ №2

Слайд 2Период- горизонтальный ряд элементов
группа-вертикальный ря элементов

Период- горизонтальный ряд элементовгруппа-вертикальный ря элементов

Слайд 3Периодическая система представляет собой многоэтажный «дом», в котором располагается большое количество

квартир. Каждый «жилец» или химический элемент живет в своей собственной квартире под определенным номером, который является постоянным..
Периодическая система представляет собой многоэтажный «дом», в котором располагается большое количество квартир. Каждый «жилец» или химический элемент

Слайд 4Как в любом доме, здесь имеются «подъезды», а именно группы. Причем

в группах элементы располагаются слева и справа, образуя подгруппы. В зависимости от того, с какой стороны их больше, та подгруппа называется главной. Другая подгруппа, соответственно, будет побочной. Также в таблице имеются «этажи» или периоды. Причем периоды могут быть как большими (состоят из двух рядов) так и малыми (имеют только один ряд).
Как в любом доме, здесь имеются «подъезды», а именно группы. Причем в группах элементы располагаются слева и

Слайд 5Задание1
Четыре электрона находятся во внешнем электронном слое атомов каждого из химических

элементов в ряду
1) С, Si, Sn
2) О, Cl, I
3) N, C, S
4) Mg, Be, Ca

На данном рисунке
изображена модель атома
1) хлора
2) азота
3) магния
4) фтора

Задание1Четыре электрона находятся во внешнем электронном слое атомов каждого из химических элементов в ряду   1)

Слайд 6Задание 2
В каком ряду химические элементы расположены в порядке усиления неметаллических

свойств?
1) O-S-Se
2) Si-P-S
3) S-Р-Si
4) O-N-C

В каком ряду химические элементы расположены в по-
рядке увеличения металлических свойств?
1) Li-Be-B
2) Li-Na-K
3) Mg-Al-Si
4) Ca-Mg-Be

Задание 2В каком ряду химические элементы расположены в порядке усиления неметаллических свойств?1) O-S-Se2) Si-P-S3) S-Р-Si4) O-N-CВ каком

Слайд 7Задание 16
В ряду химических элементов В — С — N
1) увеличивается

заряд ядер атомов
2) возрастают кислотные свойства образуемых гидроксидов
3) увеличивается число электронных уровней
4) уменьшается электроотрицательность
5) возрастает атомный радиус
Задание 16В ряду химических элементов В — С — N1) увеличивается заряд ядер атомов2) возрастают кислотные свойства

Слайд 8Подсказка1
1. По порядковому номеру элемента можно определить:
а) заряд ядра;
б) число

протонов;
в) число электронов;
г) рассчитать число нейтронов (от относительной атом-ной массы отнять число протонов).
2. По номеру периода определяют число электронных
уровней в атоме.
3. По номеру группы можно определить:
а) число электронов на внешнем уровне для элементов
главной (А) подгруппы;
б) максимальную валентность (есть исключения).
Подсказка1 1. По порядковому номеру элемента можно определить:а) заряд ядра;б) число протонов;в) число электронов;г) рассчитать число нейтронов

Слайд 9Реши сам
1.В атоме кремния число электронов на внешнем уровне равно
1)

6 3) 2
2) 4 4) 5

2.Заряд ядра атома хлора равен
1) +35 3) +17
2) +18 4) +7

3.На данном рисунке
изображена модель атома
1) хлора
2) азота
3) магния
4) фтора

Реши сам1.В атоме кремния число электронов на внешнем уровне  равно1) 6

Слайд 101.Семь электронов на внешнем уровне в атоме
1) кислорода
2) фосфора
3) хлора
4) Калия

2.Атомы

алюминия и бора имеют одинаковое число
1) электронов на внешнем уровне
2) число электронных уровней
3) число протонов
4) число электронов в атоме
1.Семь электронов на внешнем уровне в атоме1) кислорода2) фосфора3) хлора4) Калия2.Атомы алюминия и бора имеют одинаковое число1)

Слайд 11Подсказка 2
По порядковому номеру элемента можно рассчитать число нейтронов (от относительной

атомной массы отнять число протонов или порядковый номер элемента).

1.Число нейтронов в изотопе хлора с массой 35 равно
1)17 3) 35 2) 18 4) 20

2. У атомов натрия и магния одинаковое число
1) электронов на внешнем уровне
2) электронных уровней
3) протонов
4) электронов
Подсказка 2По порядковому номеру элемента можно рассчитать число нейтронов (от относительной атомной массы отнять число протонов или

Слайд 123.Определите число протонов, электронов и нейтронов в
атоме калия с относительной атомной

массой, равной 39
1) 19 p, 19 e, 20 n
2) 19 p, 20 e, 19 n
3) 39 p, 39 e, 19 n
4) 20 p, 20 e, 19 n

4.Число нейтронов в атоме элемента, имеющего следую-
щее распределение электронов по электронным слоям
2,8,3, с Ar = 27
1) 13
2) 14
3) 15
4) 27
3.Определите число протонов, электронов и нейтронов ватоме калия с относительной атомной массой, равной 391) 19 p, 19

Слайд 13Подсказка 2
Слева направо по периоду:
а) металлические свойства простых веществ, образованных элементами,

уменьшаются, а неметаллические свойства увеличиваются;
б) радиус атома уменьшается;
в) основные свойства оксидов и гидроксидов уменьшаются, а кислотные свойства увеличиваются;
г) восстановительные свойства уменьшаются, а окислительные увеличиваются;
д) электроотрицательность элементов возрастает.

Подсказка 2Слева направо по периоду:а) металлические свойства простых веществ, образованных элементами, уменьшаются, а неметаллические свойства увеличиваются;б) радиус

Слайд 14 Сверху вниз по группе:
а) металлические свойства простых веществ, образованных элементами,

увеличиваются, а неметаллические свойства убывают;
б) радиус атома увеличивается;
в) основные свойства оксидов и гидроксидов возрастают, а кислотные свойства убывают;
г) электроотрицательность элементов уменьшается.
Сверху вниз по группе:а) металлические свойства простых веществ, образованных элементами, увеличиваются, а неметаллические свойства убывают;б) радиус

Слайд 161.В каком ряду химические элементы расположены в по-
рядке увеличения металлических свойств?
1)

Li---Be---B
2) Li—Na--K
3) Mg—Al--Si
4) Ca—Mg--Be

2.В каком ряду химические элементы расположены в порядке усиления неметаллических свойств?
1) О—S--Se
2) Si—Р---S
3) S----P----Si
4) O---N---C

1.В каком ряду химические элементы расположены в по-рядке увеличения металлических свойств?1) Li---Be---B2) Li—Na--K3) Mg—Al--Si4) Ca—Mg--Be2.В каком ряду

Слайд 173.В ряду химических элементов F-Cl-Br
1) уменьшается число электронных уровней
2) радиус атома

увеличивается
3) неметаллические свойства убывают
4) увеличивается число электронов на внешнем уровне
5) уменьшаются заряды атомных ядер
4. В ряду химических элементов Si-P-S
1) электроотрицательность атомов уменьшается
2) радиус атома уменьшается
3) уменьшается число электронов на внешнем уровне
4) неметаллические свойства увеличиваются
5) увеличивается число электронных уровней
3.В ряду химических элементов F-Cl-Br1) уменьшается число электронных уровней2) радиус атома увеличивается3) неметаллические свойства убывают4) увеличивается число

Слайд 18Металлы и неметаллы

Металлы и неметаллы

Слайд 191. Ковалентная связь — это связь, которая образуется между атомами неметаллов.
Полярная

ковалентная связь образуется, если вещество сложное (HCl, H2O), а ковалентная неполярная связь образуется, если вещество простое (Н2, О2).
2. Ионная связь образуется между атомами металлов и неметаллов .
3. Металлическая связь образуется между атомами металлов .
1. Ковалентная связь — это связь, которая образуется между атомами неметаллов.Полярная ковалентная связь образуется, если вещество сложное

Слайд 20Воспользуйся подсказкой
1.В соединении калия с хлором химическая связь
1) ковалентная полярная
2) ковалентная

неполярная
3) ионная
4) металлическая

2.Химическая связь соответственно: ионная, ковалентная полярная, ковалентная неполярная
1) NaCl, NH3, Br2
2) H2O, CaO, KCl
3) Cl2, MgO, HCl
4) NaOH, H2S, CO

Воспользуйся подсказкой1.В соединении калия с хлором химическая связь1) ковалентная полярная2) ковалентная неполярная3) ионная4) металлическая2.Химическая связь соответственно: ионная,

Слайд 21Типы кристаллических решеток:
а) атомная — образуется у веществ с ковалентной по-
лярной

и неполярной связью (С, В, Si), в узлах решетки на-
ходятся атомы, эти вещества являются самыми твердыми
и тугоплавкими в природе;
б) молекулярная — образуется у веществ с ковалент-
ной полярной и ковалентной неполярной связями, в узлах
решетки находятся молекулы, эти вещества обладают не-
большой твердостью, легкоплавкие и летучие;
в) ионная — образуется у веществ с ионной связью, в
узлах решетки находятся ионы, эти вещества твердые, ту-
гоплавкие, нелетучие, но в меньшей степени, чем вещества
с атомной решеткой;
г) металлическая — образуется у веществ с металличе-
ской связью, эти вещества обладают теплопроводностью,
электропроводностью, ковкостью и металлическим блеском.
Типы кристаллических решеток:а) атомная — образуется у веществ с ковалентной по-лярной и неполярной связью (С, В, Si),

Слайд 221.В каких веществах ионная и металлическая связи соответственно?
1) оксид калия и

кислород
2) аммиак и хлор
3) магний и вода
4) бромид натрия и железо

2.В кристалле хлорида калия ионная связь, поэтому хлорид калия
1) пластичен
2) обладает резким запахом
3) тугоплавок
4) летуч

1.В каких веществах ионная и металлическая связи соответственно?1) оксид калия и кислород2) аммиак и хлор3) магний и

Слайд 23Но можно решить и задачи….
1.Массовая доля водорода в молекуле этанола равна
1)

13% 3) 25%
2) 15% 4) 23%

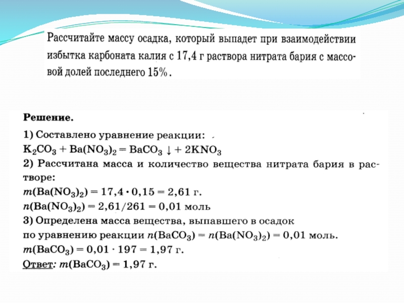
2. Какая масса осадка получится при взаимодействии избытка раствора сульфата натрия с 74,6 г раствора хлорида бария с массовой долей растворенного вещества 15%?

Но можно решить и задачи….1.Массовая доля водорода в молекуле этанола равна1) 13% 3) 25%2) 15% 4) 23%2.

Слайд 26Проверь себя

Проверь себя

Слайд 27Оцени свой успех

Оцени свой успех

Слайд 295 интересных фактов…..
№1: элемент 115 живет меньше секунды
Большинство изотопов сверхтяжелых элементов

(элементов с порядковым номером >100) являются нестабильными и подвергаются распадам в течение очень короткого промежутка времени. 
Так, недавно открытый унунпентий, также известный как элемент 115 и эка-висмут, имеет период полураспада всего около 220-ти миллисекунд.

5 интересных фактов…..№1: элемент 115 живет меньше секундыБольшинство изотопов сверхтяжелых элементов (элементов с порядковым номером >100) являются

Слайд 30№2: Менделеев любил карточные игры
Открытию периодической системы поспособствовала любовь Менделеева к

раскладыванию пасьянсов. 
Ученый указывал атомные веса тех или иных элементов на игральных картах, а затем раскладывал их так, как если бы он играл в карточную игру. 
Таким образом он визуализировал свое предположение о том, что элементы с похожими свойствами должны быть одинаковых «мастей». 
В дальнейшем эти «масти» должны были быть разложены в «стопки» в соответствии с их атомными весами.

№2: Менделеев любил карточные игрыОткрытию периодической системы поспособствовала любовь Менделеева к раскладыванию пасьянсов. Ученый указывал атомные веса тех

Слайд 31№3: Менделеев предсказал существование элементов, которые еще предстояло открыть
Одной из важных

особенностей, которая делает периодическую таблицу выдающимся открытием, является ее предсказательная сила. 
В таблице на момент ее появления оставались пустые ячейки для элементов, которые, согласно предположениям Менделеева, должны существовать, но еще не были открыты. 
К примеру, свойства галлия, скандия и магния Менделеев описал еще до их открытия.


№3: Менделеев предсказал существование элементов, которые еще предстояло открытьОдной из важных особенностей, которая делает периодическую таблицу выдающимся

Слайд 32№4: некоторые атомы могут «любить друг друга»
Если взять современную периодическую таблицу, вырезать

из ее середины столбцы и сложить их пополам группами по 4 элемента, то группы, которые соприкоснутся («поцелуются»), в химическом смысле могут «любить друг друга», то есть взаимодействовать. 
Элементы из этих групп будут иметь комплиментарные (т.е. дополняющие друг друга) структуры, что и делает возможными реакции между ними.
 

№4: некоторые атомы могут «любить друг друга»Если взять современную периодическую таблицу, вырезать из ее середины столбцы и сложить

Слайд 33№5: Радиоактивные элементы двигаются по таблице
К сожалению, у Менделеева не было

возможности встроить в периодическую систему часы, а ведь изменение некоторых элементов во времени — самое обычное дело.  Так, своей нестабильностью отличаются ядра атомов радиоактивных элементов. Благодаря ней, претерпевая цепочки распадов, эти элементы могут «гулять» по таблице. 
Например, в продуктах деления урана-235, обнаружено около 300 изотопов различных элементов: от цинка до гадолиния
№5: Радиоактивные элементы двигаются по таблицеК сожалению, у Менделеева не было возможности встроить в периодическую систему часы,

Что такое shareslide.ru?

Это сайт презентаций, где можно хранить и обмениваться своими презентациями, докладами, проектами, шаблонами в формате PowerPoint с другими пользователями. Мы помогаем школьникам, студентам, учителям, преподавателям хранить и обмениваться учебными материалами.


Для правообладателей

Яндекс.Метрика

Обратная связь

Email: Нажмите что бы посмотреть