Презентация, доклад Азот (9 сынып)

Алынуы. Өнеркәсіпте сұйық ауаны қыздырып азот алады. Алдымен қайнау температурасы төмен азот (tқайнау – 1960), содан кейін оттек (tқайнау – 1830) буланады (42-суретФизикалық қасиеттеріКәдімгі жағдайда азот - түссіз, иіссіз, суда аз еритін, ауадан

Слайд 1Азот. Азоттың физикалық және химиялық қасиеттері
Бос күйінде азот молекуласы екі

атомнан N2 тұратыны белгілі.
Әр атомның сыртқы 2р-қабатындағы үш электроны жұптасып, үш байланыс түзеді- :N:::N:
Құрылымдық формуласы : N=N

:N:::N: N=N

Азот. Азоттың физикалық және химиялық қасиеттері  Бос күйінде азот молекуласы екі атомнан N2 тұратыны белгілі. Әр

Слайд 3 Алынуы. Өнеркәсіпте сұйық ауаны қыздырып азот алады. Алдымен қайнау температурасы төмен

азот (tқайнау – 1960), содан кейін оттек (tқайнау – 1830) буланады (42-сурет

Физикалық қасиеттері

Кәдімгі жағдайда азот - түссіз, иіссіз, суда аз еритін, ауадан аздап жеңіл газ. Қатты күйінде молекулалық кристалл торын түзеді, сондықтан балқу және қайнау температуралары төмен.

а) Сұйық азот; ә) қатты азот

Алынуы.  Өнеркәсіпте сұйық ауаны қыздырып азот алады. Алдымен қайнау температурасы төмен азот (tқайнау –

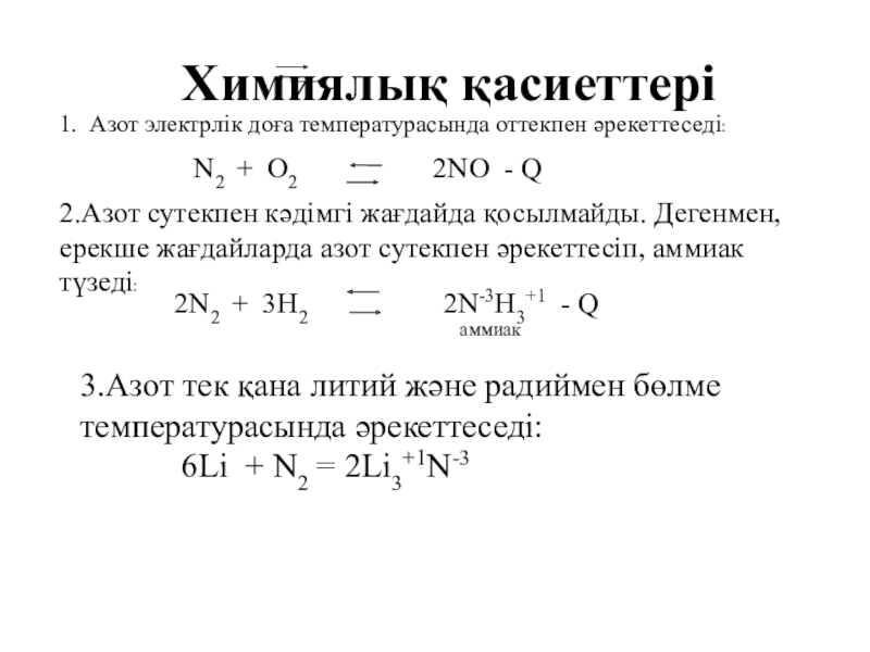
Слайд 4Химиялық қасиеттері
1. Азот электрлік доға температурасында оттекпен әрекеттеседі:







N2 + О2 2NO - Q

2.Азот сутекпен кәдімгі жағдайда қосылмайды. Дегенмен, ерекше жағдайларда азот сутекпен әрекеттесіп, аммиак түзеді:

2N2 + 3H2 2N-3Н3+1 - Q
аммиак

3.Азот тек қана литий және радиймен бөлме температурасында әрекеттеседі:
6Li + N2 = 2Li3+1N-3

Химиялық қасиеттері1. Азот электрлік доға температурасында оттекпен әрекеттеседі:

Слайд 5 Жоғары температурада азот бірқатар металдармен қосылып, нитридтер түзеді. Мысалы:
2AI+ N2

= 2AIN
алюминий нитриді
3Ca + N2 = Ca3 N2
кальций нитриді
Жоғары температурада азот бірқатар металдармен қосылып, нитридтер түзеді. Мысалы:2AI+ N2 = 2AIN

Слайд 61.Азоттың көп мөлшері аммиак синтездеуге жұмсалады.
2.Ал аммиактан азот қышқылы және

басқа да азот қосылыстары алынады.
3.Бензинді және басқа да жанғыш, оңай тұтанатын заттарды қысыммен айдағанда, қопарылғыш заттарды кептіруде, электр шамдарының ішін толтыруда инертті атмосфера жасау үшін, сондай-ақ тоңазытқыш құрылғыларында азот пайдаланылады

Қолданылуы.

1.Азоттың көп мөлшері аммиак синтездеуге жұмсалады. 2.Ал аммиактан азот қышқылы және басқа да азот қосылыстары алынады. 3.Бензинді

Слайд 7Сен білесің бе?
Бор нитриті – BN алмаздан да қатты 20 заттың

құрамына кіреді.
Сен білесің бе?Бор нитриті – BN алмаздан да қатты 20 заттың құрамына кіреді.

Слайд 8Қосымша тапсырмалар
1. Азоттың құрылысына сүйеніп, неге бұл газдың химиялық белсенділігі төмен

екенін түсіндіріңдер. Азо қандай заттармен және қандай жағдайдарда реакцияласады? Мысал келтіріңдер.
2. Ауа құрамында азоттың бар екенін қандай тәжірибемен дәлелдеуге болады?
3. Егер азот көміртек, фосфор және кремний тәрізді қатты зат болса, Жердегі тіршілік қандай болар еді? Өз болжамдарыңды айтыңдар. Ал егер фтор және оттек сияқты белсенді болса ше?
4. Антарктикада температура -80 °C-ге дейін төмендесе де ауа неге сұйылмайды? Сұраққа кристалдық тор туралы алған білімдеріне сүйеніп жауап беріңдер.
5. Көкөніс пен жеміс-жидектерді алыс жерлерге тасу үшін рефрижераторлар – тоңазытқышы бар көліктер пайдаланылады. Суытатын зат ретінде сұйық азот қолданылады. Азоттың қандай қасиеті бұл мақсатқа қолдануға негіз болады?

• 1. 36 г магниймен әректтесетін азоттың көлемін (қ.ж) есептеңдер.
Жауабы: 11,2 л.
2. Қосылыстардағы тотығу дәрежесі +1-ге тең 8,4 г металмен азо әрекеттесті Нәтижесінде 14,0 г нитрид түзілді. Металдың мольдік массасын анықтап, атын атаңдар.
Жауабы: литий.
Қосымша тапсырмалар1. Азоттың құрылысына сүйеніп, неге бұл газдың химиялық белсенділігі төмен екенін түсіндіріңдер. Азо қандай заттармен және

Слайд 9Үйге тапсырма §17 Е.ж 1-9 4.2 ж.д 3.2

Үйге тапсырма §17  Е.ж 1-9 4.2 ж.д 3.2

Что такое shareslide.ru?

Это сайт презентаций, где можно хранить и обмениваться своими презентациями, докладами, проектами, шаблонами в формате PowerPoint с другими пользователями. Мы помогаем школьникам, студентам, учителям, преподавателям хранить и обмениваться учебными материалами.


Для правообладателей

Яндекс.Метрика

Обратная связь

Email: Нажмите что бы посмотреть