Презентация, доклад на тему Презенация Углеводороды. Химия. 10 класс

Содержание

Органические соединения классифицируют на углеводороды и соединения, содержащие функциональные группы

Слайд 1УГЛЕВОДОРОДЫ Подготовила: Т. И. Ахмедова

УГЛЕВОДОРОДЫ  Подготовила: Т. И. Ахмедова

Слайд 2 Органические соединения классифицируют на углеводороды и соединения, содержащие

функциональные группы
Органические соединения классифицируют на углеводороды и соединения, содержащие функциональные группы

Слайд 4Углеводороды – органические соединения, образованные атомами углерода и водорода

Углеводороды – органические соединения, образованные атомами углерода и водорода

Слайд 6

Основные классы углеводородов

Основные классы углеводородов

Слайд 7Предельные углеводороды - парафины - алканы
Cn H2n+2

Алканы –

это углеводороды, в молекулах которых все атомы углерода соединены между собой одинарной связью (σ-связью). Тип гибридизации всех атомов углерода – sp³, угол связи 109˚28΄
Предельные углеводороды - парафины - алканыCn H2n+2   Алканы – это углеводороды, в молекулах которых все

Слайд 9Химические связи

Химические связи

Слайд 10 сигма-связь образуется, когда перекрывание электронных облаков происходит по линии, соединяющей

центры атомов (самая прочная связь)

пи-связь образуется, когда перекрыва-ние электронных облаков происходит по обе стороны от линии, соединяющей центры атомов (вне плоскости нахождения ядер атомов), связь менее прочная, легко разрывается

сигма-связь образуется, когда перекрывание электронных облаков происходит по линии, соединяющей центры атомов (самая прочная связь)пи-связь образуется,

Слайд 11 Гибридизация АО – это взаимодействие (смешение) разных по

типу, но близких по энергии атомных орбиталей данного атома с образованием гибридных орбиталей одинаковой формы и энергии
Гибридизация АО – это взаимодействие (смешение) разных по типу, но близких по энергии атомных

Слайд 12 Атом углерода в возбужденном состоянии обладает четырьмя

неспаренными электронами: одним s-электроном и тремя p-электронами — 1s22s22p3. Гибридизация орбиталей происходит всегда, когда в образовании связей участвуют электроны, надлежащие к различным типам орбиталей

Атом углерода в возбужденном состоянии обладает четырьмя неспаренными электронами: одним s-электроном и тремя p-электронами —

Слайд 16Оси sp³ - гибридных орбиталей направлены к вершинам правильного тетраэдра. Тетраэдрический

угол между ними равен 109°28', что соответствует наименьшей энергии отталкивания электронов. Так же sp³ -орбитали могут образовывать четыре σ-связи с другими атомами
Оси sp³ - гибридных орбиталей направлены к вершинам правильного тетраэдра. Тетраэдрический угол между ними равен 109°28', что

Слайд 18Сравнение строения углеводородов

Сравнение строения углеводородов

Слайд 19 Гомологический ряд – это ряд, составленный по

общей формуле, в котором каждый последующий представитель отличается от предыдущего на группу атомов – СН2, которая называется гомологической разностью
Гомологический ряд – это ряд, составленный по общей формуле, в котором каждый последующий

Слайд 20Гомологический ряд алканов Cn H2n+2:
СН4 – метан,
С2 Н6

СН3—СН3 этан,
C3H8 СН3—СН2—СН3 пропан,
С4H10 СН3—СН2—СН2—СН3 бутан,
С5H12 СН3-(СН2)3-СН3 пентан,
С6Н14 СН3-(СН2)4-СН3 гексан,
С7Н16 СН3-(СН2)5-СН3 гептан,
С8Н18 СН3-(СН2)6-СН3 октан,
С9Н20 СН3-(СН2)7-СН3 нонан,
С10Н22 СН3-(СН2)8-СН3 декан
Гомологический ряд алканов    Cn H2n+2: СН4 – метан,С2 Н6  СН3—СН3 этан,C3H8  СН3—СН2—СН3

Слайд 21Изомерия (структурная) в ряду алканов начинается с бутана
СН3—СН2—СН2—СН3 бутан,



СН3—СН—СН3 изобутан (2-метилпропан)
׀
СН3

Структурные формулы - химические формулы, в которых изображен порядок соединения атомов в молекулах
Изомерия (структурная) в ряду алканов начинается с бутана СН3—СН2—СН2—СН3 бутан,   СН3—СН—СН3 изобутан (2-метилпропан)

Слайд 22Число изомерных веществ в ряду алканов

Число изомерных веществ в ряду алканов

Слайд 23МЕТАН СН4

МЕТАН   СН4

Слайд 24С2 Н6 СН3—СН3 этан

С2 Н6   СН3—СН3    этан

Слайд 25C3H8 СН3—СН2—СН3 пропан

C3H8  СН3—СН2—СН3 пропан

Слайд 26С4H10 СН3—СН2—СН2—СН3 бутан

С4H10  СН3—СН2—СН2—СН3 бутан

Слайд 27С5H12 СН3-(СН2)3-СН3 пентан

С5H12  СН3-(СН2)3-СН3 пентан

Слайд 28Физические свойства
С1-С4 – газы, С5-С16 – жидкости, ›С16 – твердые вещества,

в воде нерастворимы, могут растворяться в органических растворителях. Температура кипения неразветвленных молекул выше, чем у разветвленных. Температура кипения выше, чем больше масса молекулы
Физические свойстваС1-С4 – газы, С5-С16 – жидкости, ›С16 – твердые вещества, в воде нерастворимы, могут растворяться в

Слайд 29 Метан СН4 – первый представитель гомологического ряда

предельных углеводородов. Химические связи атомов водорода с атомом углерода осуществляются общими электронными парами и носят ковалентный характер. Молекула имеет тетраэдрическую форму
Метан СН4 – первый представитель гомологического ряда предельных углеводородов. Химические связи атомов водорода

Слайд 31 СН4 – газ без цвета и запаха, почти

в два раза легче воздуха, нерастворим в воде
СН4 – газ без цвета и запаха, почти в два раза легче воздуха, нерастворим

Слайд 32Важнейшие физические свойства некоторых алканов

Важнейшие физические свойства некоторых алканов

Слайд 33Сравнение свойств метана и пентана

Сравнение свойств метана и пентана

Слайд 34Химические свойства алканов
(характерны реакции замещения)

Химические свойства алканов(характерны реакции замещения)

Слайд 35Реакции замещения (разрыв связи С—Н)

Галогенирование (замещение атома водорода атомом хлора или

брома), протекает под действием света или высокой температуры—свободнорадикальное замещение, протекает по стадиям до полного замещения атомов водорода:

СН4+CI2?СН3CI+НCI, СН3CI – хлористый метил или хлорметан;
СН3CI+CI2?CH2CI2+HCI, СН2CI2—дихлорметан,
CH2CI2+CI2?CHCI3+HCI, СHCI3—трихлорметан;
CHCI3+CI2?CCI4+HCI, CCI4—тетрахлорметан
Реакции замещения (разрыв связи С—Н)Галогенирование (замещение атома водорода атомом хлора или брома), протекает под действием света или

Слайд 36II. Реакции окисления
1. Горение:
CH4+2O2?CO2+2H2O (голубое пламя)

2. Каталитическое окисление метана кислородом воздуха.

В зависимости от условий (различные катализаторы и температуры) образуется спирт, альдегид или кислота:
СН4 + [О] ? CH3OH - метиловый спирт,
CH4 + [О] ? HCOH – формальдегид
II. Реакции окисления1. Горение:CH4+2O2?CO2+2H2O (голубое пламя)2. Каталитическое окисление метана кислородом воздуха. В зависимости от условий (различные катализаторы

Слайд 37III. Разрыв связи С—С, крекинг:

Каталитический – в присутствии катализатора, при высоких

температурах. Происходят реакции расщепления, изомеризации, дегидрирования

Термический—при высоких температурах (450-700º) и давлении. Молекула с большим числом атомов углерода расщепляется на молекулы с меньшим числом атомов: С4Н10? C2H6+C2H4 , СН4? С+2Н2

Дегидрирование: 2CH4 ? C2H2 + 3H2 (t0 = 15000C),
2CH4 ? CH2=CH2 + 2H2 (t0 , кат-р)
III. Разрыв связи С—С, крекинг:Каталитический – в присутствии катализатора, при высоких температурах. Происходят реакции расщепления, изомеризации, дегидрированияТермический—при

Слайд 38Получение алканов
CH3COONa + NaOH? Na2CO3 + CH4 (200°С),
С + 2Н2

? СН4 (кат-р Ni, t),
СО + 3Н2? СН4 + Н2О (кат-р Ni, t).
Реакция Вюрца[1]:
С2Н5Br + 2Na + BrС2Н5 ? C2H5—C2H5 + 2NaBr

[1] Реакция, открытая в 1870 году французским ученым Вюрцем, используется для получения предельных углеводородов с большим числом атомов углерода из более низших углеводородов через образование моногалогенопроизводных, реагирующих с металлическим натрием. Натрий отрывает атомы галогенов, образуя галогенид. Освободившиеся радикалы соединяются в молекулы

Получение алкановCH3COONa + NaOH?  Na2CO3 + CH4 (200°С),С + 2Н2 ?  СН4 (кат-р Ni, t),СО

Слайд 39Получение метана в лаборатории:
Нагреванием обезвоженного ацетата натрия с натронной известью (смесь

NaOH и CaO для поглощения паров воды):

CH3 – COONa + NaO – H ? CH4↑ + Na2CO3



Взаимодействием карбида алюминия с соляной кислотой или водой при незначительном нагревании:
AI4C3 + 12HCI ? 4AICI3 + 3CH4↑
AI4C3 + 12HOH ? 4AI(OH)3↓ + 3CH4↑

Получение метана в лаборатории:Нагреванием обезвоженного ацетата натрия с натронной известью (смесь NaOH и CaO для поглощения паров

Слайд 40Промышленные синтезы на основе метана
Метан – промышленный и бытовой газ, используется

в качестве топлива. Природный газ содержит до 98% метана.
Метан ?синтез-газ;
Метан ? водород ?мочевина;
Метан ?формальдегид ?фенолформальдегидная смола;
Метан ?метанол?лавсан;
Метан ?формальдегид ?муравьиная кислота;
Метан ?ацетилен ?этилен ?полиэтилен;
Метан ?ацетилен ?хлорэтен ?поливинилхлорид;
Метан ?ацетилен ?бензол ?производные бензола;
Метан ?хлорпроизводные растворители
Промышленные синтезы на основе метанаМетан – промышленный и бытовой газ, используется в качестве топлива. Природный газ содержит

Слайд 41Применение алканов
Используются в качестве топлива

В органическом синтезе

из них получают хлорпроизводные, метанол, формаль-дегид, органические кислоты.

Путем дегидрирования получают непредельные углеводороды, водород и сажу
Применение алканов   Используются в качестве топлива В органическом синтезе из них получают хлорпроизводные, метанол, формаль-дегид,

Слайд 42Непредельные углеводороды.
Алкены (этиленовые углеводороды)
CnH2n

Алкены –

непредельные углеводороды, в молекулах которых содержится одна двойная связь между атомами углерода (одна σ-связь и одна π-связь), π-связь непрочная, легко разрывается, поэтому для алкенов характерны реакции присоединения
Непредельные углеводороды. Алкены (этиленовые углеводороды) CnH2n    Алкены – непредельные углеводороды, в молекулах которых содержится

Слайд 43Тип гибридизации –sp2, угол связи 1200

Тип гибридизации –sp2, угол связи 1200

Слайд 44Sp2 - гибридизация происходит при смешивании одной s- и двух

p-орбиталей. Образуется три гибридные орбитали с осями, расположенными в одной  плоскости  и направленными к вершинам треугольника под углом 120 градусов. Негибридная p-атомная орбиталь перпендикулярна плоскости и, как правило, участвует в образовании сигма-связи

Sp2 - гибридизация  происходит при смешивании одной s- и двух p-орбиталей. Образуется три гибридные орбитали с

Слайд 49Номенклатура АЛКЕНОВ
Названия алкенов соответствуют алканам с заменой суффикса –ан

на –ен (или –илен). Например: СН3—СН3 –этан,
СН2=СН2 –этен (этилен);

СН3-СН2-СН3 – пропан,
СН2=СН-СН3 – пропен (пропилен)

Номенклатура АЛКЕНОВ  Названия алкенов соответствуют алканам с заменой суффикса –ан на –ен (или –илен). Например: СН3—СН3

Слайд 50Изомерия АЛКЕНОВ
По положению двойной связи (начинается с бутена) С4Н8:


¹СН2=²СН-³СН2-4СН3 – бутен-1,
1СН3-2СН=3СН-4СН3 – бутен-2;

С5Н10: 1СН2=2СН-3СН2-4СН2-5СН3 пентен-1,
1СН3-2СН=3СН-4СН2-5СН3 пентен-2

Изомерия углеродного скелета. С5Н10:
1СН2=2СН-3СН2-4СН2-5СН3 пентен-1
и 1СН2=2С-3СН2-4СН3 2-метилбутен-1
׀
CH3
Изомерия АЛКЕНОВПо положению двойной связи (начинается с бутена)  С4Н8:

Слайд 51Важнейшие физические свойства некоторых алкенов

Важнейшие физические свойства некоторых алкенов

Слайд 52Этилен – бесцветный газ, почти без запаха, немного легче воздуха, плохо

растворим в воде. Пропилен и бутены при нормальных условиях газообразны

С5—С18 – жидкости,
> C18 – твердые вещества
Этилен – бесцветный газ, почти без запаха, немного легче воздуха, плохо растворим в воде. Пропилен и бутены

Слайд 53Химические свойства АЛКЕНОВ

Химические свойства алкенов определяются наличием в их

молекулах двойной связи (происходит разрыв π-связи, характерны реакции присоединения)
Химические свойства АЛКЕНОВ  Химические свойства алкенов определяются наличием в их молекулах двойной связи (происходит разрыв π-связи,

Слайд 54I. Реакции присоединения
Присоединение воды (гидратация)—в присутствии серной кислоты и при нагревании:
СН3-СН=СН2

+ Н-ОН ? Н3С-СН-СН3 (t0, H2SO4)
пропен | пропанол-2
ОН
Присоединение галогеноводородов:
Н3С-СН=СН2 + Н-Br ? H3C-CH-CH3
пропен | 2-бромпропан
Br
Присоединение в примерах 1 и 2 происходит по правилу В. В. Марковникова: водород присоединяется к тому атому углерода при двойной связи, с которым связано больше атомов водорода (более гидрированный), а галоген или гидроксогруппа присоединяются к наименее гидрированному атому углерода при двойной связи

I. Реакции присоединенияПрисоединение воды (гидратация)—в присутствии серной кислоты и при нагревании:СН3-СН=СН2 + Н-ОН ? Н3С-СН-СН3

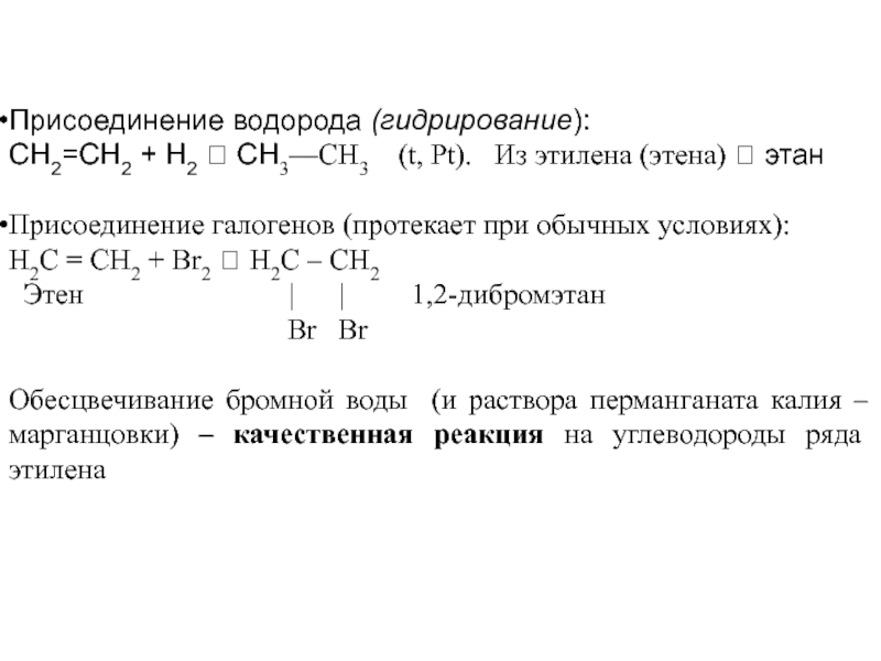
Слайд 55Присоединение водорода (гидрирование):
СН2=СН2 + Н2 ? СН3—СН3 (t, Pt).

Из этилена (этена) ? этан

Присоединение галогенов (протекает при обычных условиях):
Н2С = СН2 + Br2 ? H2C – CH2
Этен | | 1,2-дибромэтан
Br Br

Обесцвечивание бромной воды (и раствора перманганата калия – марганцовки) – качественная реакция на углеводороды ряда этилена
Присоединение водорода (гидрирование): СН2=СН2 + Н2 ? СН3—СН3  (t, Pt).  Из этилена (этена) ? этанПрисоединение

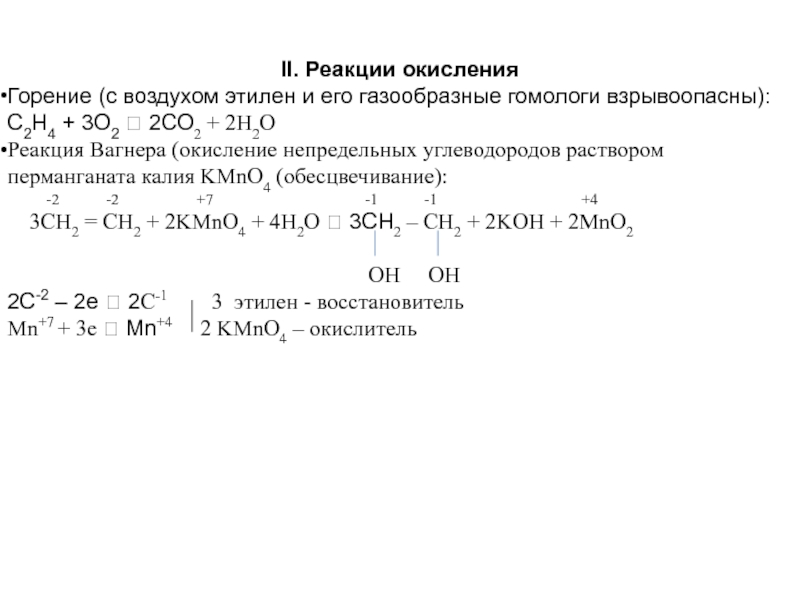
Слайд 56II. Реакции окисления
Горение (с воздухом этилен и его газообразные гомологи взрывоопасны):
С2Н4

+ 3О2 ? 2СО2 + 2Н2О
Реакция Вагнера (окисление непредельных углеводородов раствором перманганата калия KMnO4 (обесцвечивание):
-2 -2 +7 -1 -1 +4
3СН2 = СН2 + 2KMnO4 + 4H2O ? 3CH2 – CH2 + 2KOH + 2MnO2
‌ ‌
OH OH
2C-2 – 2е ? 2C-1 3 этилен - восстановитель
Mn+7 + 3e ? Mn+4 2 KMnO4 – окислитель


II. Реакции окисленияГорение (с воздухом этилен и его газообразные гомологи взрывоопасны):С2Н4 + 3О2 ? 2СО2 + 2Н2ОРеакция

Слайд 57III. Реакции полимеризации

При повышенной температуре, давлении и в присутствии катализаторов молекулы

этилена соединяются друг с другом вследствие разрыва двойной связи:
n CH2 = CH2 ? ( -- CH2 – CH2 --)n
этилен полиэтилен

Реакции полимеризации – соединение одинаковых молекул (мономеров) в более крупные за счет разрыва двойных связей.

Полиэтилен и полипропилен – ценные пластмассы
III. Реакции полимеризацииПри повышенной температуре, давлении и в присутствии катализаторов молекулы этилена соединяются друг с другом вследствие

Слайд 58Получение АЛКЕНОВ

Дегидрирование алканов (отщепление водорода) (t, кат-р):
СН3 – СН3 ?СН2=СН2

+ Н2 (5000С, Ni)
Этан этен
2СН4 ? С2Н4 + 2Н2 (550-6500С, кат-р)
метан этен

Гидрирование алкинов (присоединение водорода):
СН ≡ СН + Н2 ? СН2 = СН2 (t, Pt)
Этин этен
Получение АЛКЕНОВДегидрирование алканов (отщепление водорода)  (t, кат-р):СН3 – СН3 ?СН2=СН2 + Н2 (5000С, Ni) Этан

Слайд 59Сравнение свойств этилена и этана

Сравнение свойств этилена и этана

Слайд 60Применение АЛКЕНОВ

Для производства пластмасс

Для синтеза этанола (этилового спирта)

Этилен используется для ускорения

созревания плодов
Применение АЛКЕНОВДля производства пластмассДля синтеза этанола (этилового спирта)Этилен используется для ускорения созревания плодов

Слайд 61Синтезы на основе этилена:
Этилен ?синтетический каучук;
Этилен ?дихлорэтан?винилхлорид ?поливинилхлорид;
Этилен ?полиэтилен;
Этилен ?этанол ?синтетические

моющие средства;
Этилен?этиленгликоль?лавсан;
Этилен?уксусная кислота ?хлоруксусная кислота ?аминоуксусная кислота ?полипептиды;
Этилен ?ацетилен ?поливинилхлорид;
Этилен ?стирол ?полистирол
Синтезы на основе этилена:Этилен ?синтетический каучук;Этилен ?дихлорэтан?винилхлорид ?поливинилхлорид;Этилен ?полиэтилен;Этилен ?этанол ?синтетические моющие средства;Этилен?этиленгликоль?лавсан;Этилен?уксусная кислота ?хлоруксусная кислота ?аминоуксусная

Слайд 62
Алкины – непредельные углеводороды, молекулы которых содержат

одну тройную связь между атомами углерода ( одна связь σ-, две связи π-, которые легко разрываются, поэтому характерны реакции присоединения)

Алкины (ацетиленовые углеводороды)
Сn H2n-2

Алкины – непредельные углеводороды, молекулы которых содержат одну тройную связь между атомами углерода

Слайд 64sp-гибридизация
В случае sp-гибридизации образуются два гибридных облака, которые лежат на

осевой линии, соединяющей ядра двух атомов под углом 180°. Они образуют две сигма-связи по осевой линии — с водородом и углеродом. 2р-электрона, которые не участвовали в гибридизации, образуют с соседним атомом углерода две пи-связи в двух взаимноперпендикулярных плоскостях.
Так образуется ацетилен и его гомологи с общей формулой CnH2n - 2
sp-гибридизация В случае sp-гибридизации образуются два гибридных облака, которые лежат на осевой линии, соединяющей ядра двух атомов

Слайд 66Тип гибридизации – sp, угол связи 1800

Тип гибридизации – sp, угол связи 1800

Слайд 68Номенклатура АЛКИНОВ

Названия образуют от названия соответствующего алкана путем

замены суффикса –ан на -ин
Номенклатура АЛКИНОВ   Названия образуют от названия соответствующего алкана путем замены суффикса –ан на -ин

Слайд 69Гомологи ацетилена:

С2Н2 НС ≡ СН

Этин (ацетилен)

С3Н4 Н3С – С ≡ СН Пропин

С4Н6 4СН3 – 3СН2 – 2С ≡ 1СН Бутин-1,
1СН3 – 2С ≡ 3С – 4СН3 Бутин-2

Гомологи ацетилена:С2Н2       НС ≡ СН

Слайд 70Изомерия АЛКИНОВ

Положения тройной связи : бутин-1 и бутин-2

4СН3 – 3СН2 – 2С ≡ 1СН Бутин-1,
1СН3 – 2С ≡ 3С – 4СН3 Бутин-2

2. Углеродного скелета: пентин-1 и 3-метилбутин-1
1СН ≡ 2С – 3СН2 – 4СН2 – 5СН3 1СН ≡ 2С – 3СН – 4СН3
пентин-1 │
СН3
3-метилбутин-1

Цепь нумеруют от того конца самой длинной цепи, к которому ближе находится тройная связь
Изомерия АЛКИНОВПоложения тройной связи :  бутин-1 и бутин-2

Слайд 71Важнейшие физические свойства некоторых алкинов
Температура кипения алкинов увеличивается

с увеличением молекулярной массы. Зависимость температур плавления от молекулярной массы не имеет общего характера
Важнейшие физические свойства некоторых алкинов   Температура кипения алкинов увеличивается с увеличением молекулярной массы. Зависимость температур

Слайд 72 Ацетилен – газ легче воздуха, мало растворим в

воде, в чистом виде почти без запаха
Ацетилен – газ легче воздуха, мало растворим в воде, в чистом виде почти без

Слайд 73Химические свойства АЛКИНОВ
Реакции присоединения могут протекать в две стадии за счет

разрыва пи-связей.

Взаимодействие с галогенами (обесцвечивают бромную воду). Присоединение брома происходит в две стадии:
НС ≡ СН + Br2 ? СНBr = CHBr
1, 2-дибромэтен
CHBr = CHBr + Br2 ? CHBr2 – CHBr2 (1,1,2,2-тетрабромэтан)

Присоединение водорода - гидрирование (при повышенной температуре в присутствии катализаторов), протекает в две стадии:
НС ≡ СН + Н2 ? Н2С = СН2 (этилен),
Н2С = СН2 + Н2 ? СН3 – СН3 (этан)
Химические свойства АЛКИНОВРеакции присоединения могут протекать в две стадии за счет разрыва пи-связей.Взаимодействие с галогенами (обесцвечивают бромную

Слайд 74Присоединение воды – гидратация (реакция Кучерова), протекает в присутствии солей ртути,

образуется уксусный альдегид:
О

НС ≡ СН + Н2О ? Н3С – СОН (Н3С – С - Н – уксусный альдегид, этаналь)
Присоединение воды – гидратация (реакция Кучерова), протекает в присутствии солей ртути, образуется уксусный альдегид:

Слайд 75Присоединение хлороводорода:
СН ≡ СН + НCI ? CH2 = CHCI

(винилхлорид)

Винилхлорид способен полимеризоваться:
СН2 = СН + СН2 = СН + … ? (-- СН2 -- СН --)n
│ │ ‌ │ ‌ поливинилхлорид
CI CI CI
Из поливинилхлорида получают химически и механически прочную пластмассу со свойствами диэлектрика, а также изготавливают искусственную кожу, плащи, клеенки
Присоединение хлороводорода: СН ≡ СН + НCI ? CH2 = CHCI (винилхлорид)Винилхлорид способен полимеризоваться:СН2 = СН +

Слайд 76II. Реакции окисления

Горение. На воздухе ацетилен горит коптящим пламенем:
2С2Н2 + 5О2

? 4СО2 + 2Н2О
Смеси ацетилена с воздухом или кислородом взрывоопасны.

Ацетилен обесцвечивает раствор перманганата калия (раствор марганцовки).
Обесцвечивание бромной воды (и раствора перманганата калия – марганцовки) – качественная реакция на ацетилен
II. Реакции окисленияГорение. На воздухе ацетилен горит коптящим пламенем:2С2Н2 + 5О2 ? 4СО2 + 2Н2О

Слайд 77III. Реакции полимеризации

Тримеризацией ацетилена получают бензол (пропускают ацетилен над активированным углем

при температуре 450-5000С):

3СН≡СН ? С6Н6
III. Реакции полимеризацииТримеризацией ацетилена получают бензол (пропускают ацетилен над активированным углем при температуре 450-5000С):  3СН≡СН ?

Слайд 78Получение АЦЕТИЛЕНА

Из карбида кальция:
СаС2 + Н2О ? С2Н2 + Са(ОН)2

Из

метана (t=15000C): 2СН4 ? С2Н2 + 3Н2
Получение АЦЕТИЛЕНАИз карбида кальция: СаС2 + Н2О ? С2Н2 + Са(ОН)2Из метана (t=15000C): 2СН4 ? С2Н2 +

Слайд 79Применение АЛКИНОВ
Получение уксусного альдегида и уксусной кислоты

Синтез винилхлорида, а из него

– других полимеров

Исходные вещества для синтеза каучука

Ацетилен используется для сварки и резки металлов
Применение АЛКИНОВПолучение уксусного альдегида и уксусной кислотыСинтез винилхлорида, а из него – других полимеровИсходные вещества для синтеза

Слайд 80Ароматические углеводороды
Арены СnH2n-6

Это углеводороды, в молекулах которых содержится бензольное кольцо.


Ароматические углеводороды Арены СnH2n-6           Это углеводороды, в

Слайд 81В 1865 году немецкий химик Фидрих Август Кекуле впервые пришел к

выводу, что бензол – это шестиугольник с чередующимися двойными и простыми связями
В 1865 году немецкий химик Фидрих Август Кекуле впервые пришел к выводу, что бензол – это шестиугольник с

Слайд 84 Если формула Кекуле верна,

то расстояние в молекуле бензола между двумя соседними атомами углерода должны быть разными: 0,154 нм между атомами у которых р- облака не перекрываются и 0,133 нм между углеродами, связанными пи – связью.

Исследование бензола физическими методами показало, что все расстояния в молекуле строго одинаковы и длинна связи С – С равна 0,140 нм, т.е. среднему значению между длинами простой и двойной связями
Если формула Кекуле верна, то расстояние в молекуле бензола между двумя соседними

Слайд 86 Молекула бензола плоская, в ней все шесть

атомов углерода объединены в правильный шестиугольник. Все атомы находятся в состоянии sp2-гибридизации: три из четырех электронных облаков находятся в одной плоскости, образуя шестичленное кольцо, а четвертое – в перпендикулярной плоскости. Облака всех шести р-электронов, взаимодействуя между собой, частично перекрываются и симметрично распределяются вокруг кольца. Они перемещаются по кольцу, т.к. не локализованы в пары, как при обычных двойных связях. Образуют единую шести-пи-электронную систему, осуществляя круговое сопряжение. Такие связи еще называют полуторными
Молекула бензола плоская, в ней все шесть атомов углерода объединены в правильный шестиугольник.

Слайд 87sp2- гибридизация, угол связи 1200

sp2- гибридизация, угол связи 1200

Слайд 90Физические свойства бензола
Бензол – бесцветная, нерастворимая в

воде жидкость со своеобразным запахом. Температура кипения 80,10С
Температура плавления 5,50 С
Физические свойства бензола    Бензол – бесцветная, нерастворимая в воде жидкость со своеобразным запахом. Температура

Слайд 91Химические свойства

I. Реакции замещения наиболее характерны (сходство с алканами):
Взаимодействие с

бромом (аналогично с хлором) в присутствии катализатора – солей железа (III), при нагревании:
С6Н6 + Br2 ? C6H5Br + HBr

Взаимодействие с азотной кислотой (нитрование бензола) в присутствии серной кислоты конц.:
С6Н6 + НОNO2 ? C6Н5NO2 + H2O
Химические свойстваI. Реакции замещения наиболее характерны (сходство с алканами): Взаимодействие с бромом (аналогично с хлором) в присутствии

Слайд 92II. Реакции присоединения
(сходство с непредельными углеводородами):

Присоединение хлора (на свету):

С6Н6 + 3CI2 ? C6H6CI6 (гексахлорциклогексан).
Присоединение водорода (гидрирование) – t0, кат-р:
С6Н6 + 3Н2 ? С6Н12 (циклогексан)

III. Реакции окисления
Бензол горит на воздухе коптящим пламенем:
2С6Н6 + 15О2? 12CO2 + 6H2O
II. Реакции присоединения  (сходство с непредельными углеводородами):Присоединение хлора (на свету): С6Н6 + 3CI2 ? C6H6CI6 (гексахлорциклогексан).Присоединение

Слайд 93Получение БЕНЗОЛА
Тримеризацией ацетилена (реакция Зелинского-Казанского: 450-5000С, активированный уголь):

3С2Н2 ? С6Н6
Дегидрированием циклогексана (отщепление водорода):
С6Н12 ? С6Н6 + 3Н2 (t0, Pd).
Дегидроциклизацией алканов:
СН3—СН2—СН2—СН2—СН2—СН3 ? C6H6 + 4H2 (t0, Pt).
Перегонка каменноугольной смолы.
Ароматизация нефти (пиролиз, риформинг-процесс)
Получение БЕНЗОЛАТримеризацией ацетилена (реакция Зелинского-Казанского: 450-5000С, активированный уголь):     3С2Н2 ? С6Н6Дегидрированием циклогексана (отщепление

Слайд 94Применение
Синтез красителей, медикаментов, производство пластмасс и синтетических

волокон, получение инсектицидов и гербицидов, производство взрывчатых веществ. Некоторые арены (бензол, толуол) используют в качестве растворителей
Применение    Синтез красителей, медикаментов, производство пластмасс и синтетических волокон, получение инсектицидов и гербицидов, производство

Слайд 95Химический тренажер
1. Что такое изомеры? С какого углеводорода начинается изомерия у

предельных углеводородов?
2. Объясняет ли явление изомерии многообразие органических веществ? Ответ подтвердите примерами
3. Почему для непредельных углеводородов характерны реакции присоединения, а не замещения?
4. Укажите области применения непредельных углеводородов
5. Напишите формулы третьих членов гомологических рядов общей формулы: а) СnH2n, б) СnH2n-2.
6. На что влияет наличие пи-связей в молекуле: 1) на форму молекулы;
2) на тип реакций; 3) на прочность связи; 4) на глубину перекрывания электронных облаков.
7. Напишите формулы углеводородов с четырьмя атомами углерода в молекуле, названия которых оканчиваются на -ан, -ен, -ин.
8. Укажите области применения ацетилена.
9. Какие углеводороды называются аренами?
10. Зная молекулярную формулу бензола С6Н6, укажите, какие связи существуют между атомами углерода в молекуле бензола?
11. Укажите, к каким известным вам гомологическим рядам относятся следующие углеводороды: а) С6Н10; б) С6Н14; в) С6Н12; г) С3Н4; д) С6Н6;
е) С6Н12.





Химический тренажер1. Что такое изомеры? С какого углеводорода начинается изомерия у предельных углеводородов?2. Объясняет ли явление изомерии

Что такое shareslide.ru?

Это сайт презентаций, где можно хранить и обмениваться своими презентациями, докладами, проектами, шаблонами в формате PowerPoint с другими пользователями. Мы помогаем школьникам, студентам, учителям, преподавателям хранить и обмениваться учебными материалами.


Для правообладателей

Яндекс.Метрика

Обратная связь

Email: Нажмите что бы посмотреть