Презентация, доклад на тему Подготовка учащихся к ЕГЭ по химии в условиях развивающего обучения

Содержание

Цель технологии: обеспечить качественную подготовку учащихся к успешному результату ЕГЭ.

Слайд 1Подготовка учащихся к ЕГЭ по химии в условиях развивающего обучения
Адушкина О.

Л.,
учитель высшей квалификационной категории МОУ «СОШ № 3» г. Саранск
Подготовка учащихся к ЕГЭ по химии в условиях развивающего обученияАдушкина О. Л., учитель высшей квалификационной категории МОУ

Слайд 2 Цель технологии: обеспечить качественную подготовку учащихся к успешному результату

ЕГЭ.

Цель технологии: обеспечить качественную подготовку учащихся к успешному результату ЕГЭ.

Слайд 3Задачи:

1. Вооружить учащихся современным инструментарием для успешного постижения основ химии

и формирования ключевых компетенций;

2. Подобрать оптимальные дидактические средства, методические приёмы изучения программного материала, видов контроля и коррекции, необходимых для подготовки к ЕГЭ.
Задачи: 1. Вооружить учащихся современным инструментарием для успешного постижения основ химии и формирования ключевых компетенций; 2. Подобрать

Слайд 4Развивающее обучение химии осуществляется по нескольким направлениям

Развивающее обучение химии осуществляется по нескольким направлениям

Слайд 5Главные дидактические принципы развивающего обучения
∙ Научность
∙ Наглядность
∙ Доступность


∙ Принцип проблемно-интегративного обучения
∙ Принцип личностно-ориентированного подхода
∙ Обучение на высоком уровне трудности
∙ Организация здоровьесберегающего характера обучения
∙ Принцип «субъект-субъектного взаимодействия учителя и ученика»

Главные дидактические принципы развивающего обучения ∙ Научность ∙ Наглядность ∙ Доступность ∙ Принцип проблемно-интегративного обучения ∙ Принцип

Слайд 6Методические приемы развития логического мышления учащихся
1. Дидактические игры

Методические приемы развития логического мышления учащихся1. Дидактические игры

Слайд 7Na + ? → NaOH + H2
? + BaCl2 → BaSO4

+ NaCl
Fe + ? → Cu + FeCl2
FeCl3 + ? → NaCl + ?

? → N2 + H2O
? → N2O + H2O
? + ? → AgCl + HNO3
? + ? → N2 + H2O
? + ? → CO2 + SO2 + H2O
? + ? → KCl + KClO3 + H2O


2. Составление уравнений реакций по схемам

Na + ? → NaOH + H2? + BaCl2 → BaSO4 + NaClFe + ? → Cu

Слайд 8
алкан → галоген-алкан → алкен → спирт → альдегид

дигалоген-алкан → алкен → спирт → простой эфир (6 атомов С в молекуле)

3. Составление цепочек превращений веществ:

алкан → галоген-алкан → алкен → спирт → альдегид дигалоген-алкан → алкен → спирт →

Слайд 9Методические рекомендации по оптимизации процесса выполнения заданий I части
1. Внимательно

читать задания и выделять ключевое слово или слова.
2. При наличии однозначно верного ответа остановиться на нём и не рассматривать другие.
3. Убирать «лишние» варианты.
4. Установите причинно-следственные связи и отбросьте неверные ответы.
5. Мысленное деление вариантов ответов на подгруппы и анализ полученных данных.
6. Знание физических свойств веществ, типов кристаллических решеток.
7. Знание химических свойств простых и сложных веществ, установление причинно-следственных связей.
8. Определение необходимого минимума знаний по теме.
Методические рекомендации по оптимизации процесса выполнения заданий I части 1. Внимательно читать задания и выделять ключевое слово

Слайд 10Методические рекомендации по оптимизации процесса выполнения заданий II части

KMnO4 +

NH3→MnO2 + N2 + …+ …

KI + KMnO4 + H2SO4→I2 + …+… + H2O
Методические рекомендации по оптимизации процесса выполнения заданий II части KMnO4 + NH3→MnO2 + N2 + …+ …

Слайд 11Особые случаи составления электронного баланса
Если у элемента, являющегося окислителем или восстановителем,

в левой и правой частях уравнения одинаковые индексы:

K2Cr2+6O7 + 3K2S+4O3+ 4H2SO4 = 4K2S+6O4 + Cr2+3(SO4)3 + 4H2O

2Cr+6 + 6e = 2Cr+ | 1
S+4 - 2e = S+6 | 3

2. Если в сложном веществе атомы одного элемента соединены между собой непосредственно, например: H2O2; Na2S2; C2H6:

H2O2-1 + 2 KI = 2KO-2H + J20

2 O-1 + 2e = 2 O-2 | 1
2 J-1 - 2e = J20 | 1

Особые случаи составления электронного балансаЕсли у элемента, являющегося окислителем или восстановителем, в левой и правой частях уравнения

Слайд 123. Если в уравнении два окислителя или два восстановителя входят в

состав одного соединения то индексы из этого соединения переносятся в баланс:

4 Fe+2S2-1 + 11 O20 = 2 Fe2+3O3 + 8 S+4O2

Fe+2 - 1e = Fe+3 }
2 S-1 – 10e = 2 S+4 }-11e | 4
O20 + 4e =2 O20 | 11

4. Если в соединении элемент имеет дробную степень окисления, то в электронный баланс вносится индекс в виде коэффициента:

Fe3+8\3O4 + 10 HN+5O3 = 3 Fe+3(NO3)3 + N+4O2 + 5 H2O

3 Fe+8\3 – 1e = 3 Fe+3 | 1
N+5 + 1e = N+4 | 1

3. Если в уравнении два окислителя или два восстановителя входят в состав одного соединения то индексы из

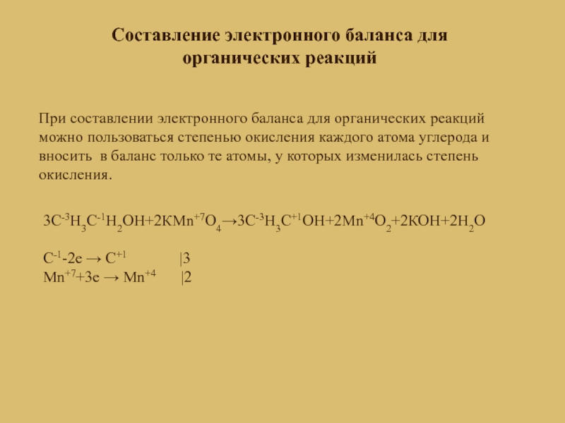
Слайд 13Составление электронного баланса для органических реакций
3С-3Н3С-1Н2ОН+2КМn+7О4→3С-3Н3С+1ОН+2Мn+4О2+2КОН+2Н2О

С-1-2е → С+1

|3
Мn+7+3е → Мn+4 |2

При составлении электронного баланса для органических реакций можно пользоваться степенью окисления каждого атома углерода и вносить в баланс только те атомы, у которых изменилась степень окисления.

Составление электронного баланса для органических реакций 3С-3Н3С-1Н2ОН+2КМn+7О4→3С-3Н3С+1ОН+2Мn+4О2+2КОН+2Н2ОС-1-2е → С+1

Слайд 14
∙ составьте уравнения возможных реакций;
∙ рассчитайте количества реагентов или продуктов

на основе данных задачи;
∙ проведите сравнения количеств веществ на основе стехиометрических коэффициентов

Задача 39

∙ составьте уравнения возможных реакций; ∙ рассчитайте количества реагентов или продуктов на основе данных задачи; ∙ проведите

Слайд 15Технологии контроля знаний
1. Устный контроль

2. Письменный контроль

3. Решение

экспериментальных задач
Технологии контроля знаний 1. Устный контроль 2. Письменный контроль 3. Решение экспериментальных задач

Что такое shareslide.ru?

Это сайт презентаций, где можно хранить и обмениваться своими презентациями, докладами, проектами, шаблонами в формате PowerPoint с другими пользователями. Мы помогаем школьникам, студентам, учителям, преподавателям хранить и обмениваться учебными материалами.


Для правообладателей

Яндекс.Метрика

Обратная связь

Email: Нажмите что бы посмотреть