Презентация, доклад на тему Решение задач геометрического содержания на координатной плоскости с опорой на графические представления

Содержание

Задача № 1.Найдите все значения k, при которых прямая y=kx пересекает в трех различных точках график функции у = f(x), где

Слайд 1Решение задач геометрического содержания на координатной плоскости с опорой на графические

представления. (ГИА. Алгебра 9. Задача № 23)


Решение задач геометрического содержания на координатной  плоскости с опорой на графические представления.  (ГИА. Алгебра 9.

Слайд 2Задача № 1.
Найдите все значения k, при которых прямая
y=kx пересекает

в трех различных точках график функции у = f(x), где
Задача № 1.Найдите все значения k, при которых прямая y=kx пересекает в трех различных точках график функции

Слайд 3y
x
Построим график функции y=f(x)

yxПостроим график функции y=f(x)

Слайд 4y
x

Прямая y=kx имеет с графиком функции y=f(x) три общие точки, если

эта прямая находится между прямой, проходящей через начало координат и точку А(-2;-1) и прямой, проходящей через начало координат и параллельной прямой y=3x-7 (т.е прямой y=3x).
ОА: -1=k(-2), следовательно, k=1/2. Уравнение прямой OA : y= 1/2x.

А

yxПрямая y=kx имеет с графиком функции y=f(x) три общие точки, если эта прямая находится между прямой, проходящей

Слайд 5Ответ: 1/2

Ответ: 1/2

Слайд 6Задача № 2.
Найдите все значения k, при которых прямая y= kx

пересекает в двух различных точках график функции у = f(x), где
Задача № 2.Найдите все значения k, при которых прямая y= kx пересекает в двух различных точках график

Слайд 7y
А
В
Построим график функции

yАВПостроим график функции

Слайд 8y
Искомая прямая должна лежать между прямой ОА и прямой, проходящей через

начало координат, параллельной прямой y=x+1. Точка А имеет координаты (-2;-1). Следовательно это прямые y=1/2x и y=x. А так же искомая прямая должна лежать между прямой ОВ и прямой, проходящей через начало координат, параллельной прямой y=-x+1. Точка В имеет координаты (2;-1). Следовательно это прямые y=-1/2x и y=-x.
yИскомая прямая должна лежать между прямой ОА и прямой, проходящей через начало координат, параллельной прямой y=x+1. Точка

Слайд 10Задача № 3.
В окружности с центром в точке К(6;4) и радиусом

4 проведены два диаметра, параллельно осям координат. Найдите все значения k, при которых прямая y= kx имеет ровно одну общую точку с диаметрами.
Задача № 3.В окружности с центром в точке К(6;4) и радиусом 4 проведены два диаметра, параллельно осям

Слайд 11y=2/3x
x
y
Прямые ОА, ОК и ОD имеют ровно одну общую точку с

диаметрами окружности АС и ВD. А(2;4), В(6;4), D(6;0). Поэтому эти прямые заданы уравнениями y=2x, y=2/3x и y=0 соответственно .
y=2/3xxyПрямые ОА, ОК и ОD имеют ровно одну общую точку с диаметрами окружности АС и ВD. А(2;4),

Слайд 12y=2/3x
y=2/5x
x
y
Прямые ОВ, ОС пересекают диаметры окружности в двух точках. В(6;8) и

С(10;4). Эти прямые заданы уравнениями y=4/3x и y=2/5x соответственно. Прямые, лежащие внутри угла АОВ и внутри угла СОD пересекают диаметры окружности ровно в одной точке, а значит, удовлетворят вопросу задачи.

Ответ:
0≤K<2/5, K=2/3, 4/3

y=2/3xy=2/5xxyПрямые ОВ, ОС пересекают диаметры окружности в двух точках. В(6;8) и С(10;4). Эти прямые заданы уравнениями y=4/3x

Слайд 13Задача № 4.
Найдите все значения k, при которых прямая
y=kx пересекает

в двух различных точках график функции у = f(x), где
Задача № 4.Найдите все значения k, при которых прямая y=kx пересекает в двух различных точках график функции

Слайд 14y
Построим график функции

yПостроим график функции

Слайд 15y=x
y=3x
y
Прямая y=kx имеет с графиком функции y=f(x) две общие точки, если

эта прямая находится между прямой, проходящей через начало координат и точку А(2;2) и прямой, проходящей через начало координат и параллельной прямой y=3x-4. Т.е прямых y= x и y=3x.

А

y=xy=3xyПрямая y=kx имеет с графиком функции y=f(x) две общие точки, если эта прямая находится между прямой, проходящей

Слайд 16y=x
y=3x
y=kx
Ответ: 1 < k < 3
y

y=xy=3xy=kxОтвет: 1 < k < 3y

Слайд 17Задача № 5.
Найдите все значения m, при которых уравнение ||x-5|-3|= mx

имеет не менее трёх корней.
Задача № 5.Найдите все значения m, при которых уравнение ||x-5|-3|= mx имеет не менее трёх корней.

Слайд 18y=||x-5|-3|
x
Рассмотрим функции y=||x-5|-3| и y= mx. Построим график функции y=||x-5|-3| по

следующему алгоритму:
1.y=x-5;
2. y=|x-5|;
3. y=|x-5|-3;
4. y=||x-5|-3|.

y=||x-5|-3|xРассмотрим функции y=||x-5|-3| и y= mx. Построим график функции y=||x-5|-3| по следующему алгоритму:1.y=x-5;2. y=|x-5|;3. y=|x-5|-3;4. y=||x-5|-3|.

Слайд 19y= mx
Ответ: 0 < m ≤ 3/5
Y=0
y=||x-5|-3|
x
А
Прямая ОА пересекает график функции

y=||x-5|-3| в трех точках, что удовлетворяет вопросу задачи. Точка А имеет координаты (5;3) и поэтому уравнение прямой ОА имеет вид y=3/5x. Прямые, проходящие через начало координат и лежащие внутри угла AOX, имеют с графиком функции y=||x-5|-3| четыре общие точки.
y= mxОтвет: 0 < m ≤ 3/5Y=0y=||x-5|-3|xАПрямая ОА пересекает график функции y=||x-5|-3| в трех точках, что удовлетворяет

Слайд 20Задача № 6
Найдите количество точек с целыми координатами, расположенными ниже параболы



и выше ломаной, заданной условиями:
Задача № 6Найдите количество точек с целыми координатами, расположенными ниже параболы

Слайд 21Построим график функции

. Графиком является парабола, ветви которой направлены вниз.
Точка А(x0;y0) является вершиной параболы.
x0= -b/2a, x0=1, y0=y(x0), y0=-1+2+8=9. A(1;9).
x=1 – уравнение оси параболы.
Дополнительные точки


Построим график функции              .

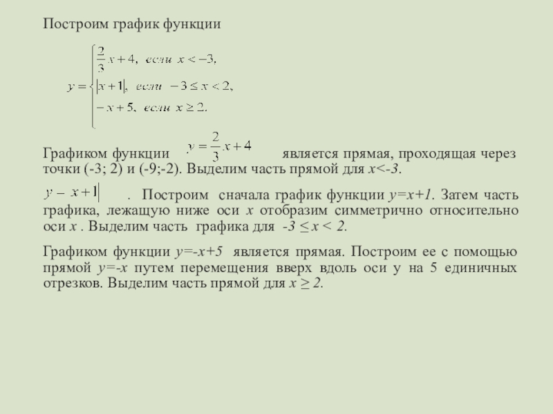
Слайд 23Построим график функции






Графиком функции является прямая, проходящая через точки (-3; 2) и (-9;-2). Выделим часть прямой для x<-3.
. Построим сначала график функции y=x+1. Затем часть графика, лежащую ниже оси x отобразим симметрично относительно оси x . Выделим часть графика для -3 ≤ x < 2.
Графиком функции y=-x+5 является прямая. Построим ее с помощью прямой y=-x путем перемещения вверх вдоль оси y на 5 единичных отрезков. Выделим часть прямой для x ≥ 2.
Построим график функции

Слайд 25y=f(x)
Ответ: 22 точки с целочисленными координатами расположены ниже параболы и выше

ломаной.

y

x

y=f(x)Ответ: 22 точки с целочисленными координатами расположены ниже параболы и выше ломаной.yx

Что такое shareslide.ru?

Это сайт презентаций, где можно хранить и обмениваться своими презентациями, докладами, проектами, шаблонами в формате PowerPoint с другими пользователями. Мы помогаем школьникам, студентам, учителям, преподавателям хранить и обмениваться учебными материалами.


Для правообладателей

Яндекс.Метрика

Обратная связь

Email: Нажмите что бы посмотреть