Презентация, доклад на тему Объемы тел вращения

Содержание

Цель урокаЗакрепить полученные знания о телах вращенияПрименение знаний в окружающем мире

Слайд 1Объемы тел вращения
Учитель математики Трухачева С.В.
СОГБОУ Школа – интернат им. Кирилла

и Мефодия, город Смоленск
Урок математики в 11 классе
Объемы тел вращенияУчитель математики Трухачева С.В.СОГБОУ Школа – интернат им. Кирилла и Мефодия, город СмоленскУрок математики в

Слайд 2Цель урока
Закрепить полученные знания о телах вращения
Применение знаний в окружающем мире

Цель урокаЗакрепить полученные знания о телах вращенияПрименение знаний в окружающем мире

Слайд 3Французский инженер-физик М. Лауэ

Образование есть то, что остается, когда все

выученное уже забыто.

Французский инженер-физик М. Лауэ Образование есть то, что остается, когда все выученное уже забыто.

Слайд 4Актуализация знаний
Назовите тела вращения
Что представляет собой осевое сечение цилиндра, конуса?
Назовите формулы

для вычисления площади треугольника
Чему равна площадь круга?
Что представляет собой сечение цилиндра плоскостью, параллельной основанию цилиндра, оси цилиндра?
Актуализация знанийНазовите тела вращенияЧто представляет собой осевое сечение цилиндра, конуса?Назовите формулы для вычисления площади треугольникаЧему равна площадь

Слайд 5 Защита проектов
Задача о колобке
Задача о холме
Задача о капле
Задача об арбузах

Защита проектовЗадача о колобкеЗадача о холмеЗадача о каплеЗадача об арбузах

Слайд 6Задача о колобке

Задача о колобке

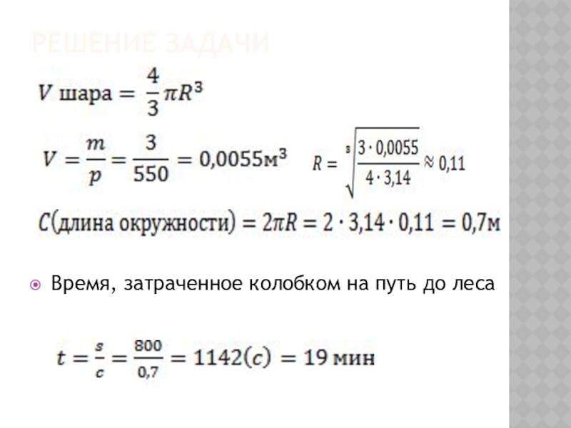
Слайд 7Задача о колобке
Жили – были старик со старухой, у них не

было ни хлеба, ни соли, ни кислых щей. Пошел старик по сусекам скрести, по лукошкам мести. Собрав 3 кг муки стали месить колобок. На масле месили, на сковороде прягли и на окне студили. Колобок соскочил и убежал в лес.
За сколько минут колобок докатится до леса, если лес находится от дома на расстоянии 800 метров и колобок каждый оборот вокруг себя делал за 1 секунду?
Задача о колобкеЖили – были старик со старухой, у них не было ни хлеба, ни соли, ни

Слайд 8Математическая модель задачи
Дано:
шар(колобок),
m муки = 3кг,
p теста =

550 кг/ м3,
за 1с колобок делает 1 оборот вокруг своей оси.
Найти: t
Математическая модель задачиДано: шар(колобок), m муки = 3кг, p теста = 550 кг/ м3, за 1с колобок

Слайд 9Решение задачи
Время, затраченное колобком на путь до леса

Решение задачи Время, затраченное колобком на путь до леса

Слайд 10Историческая задача о холме

Историческая задача о холме

Слайд 11Задача о холме
“Читал я где –то,
Что царь однажды воинам своим

велел снести земли по горсти в кучу.
И гордый холм возвысился,
И царь мог с высоты с весельем озирать
И дол, покрытый белыми шатрами,
И море, где бежали корабли”
Найти высоту холма

Задача о холме“Читал я где –то, Что царь однажды воинам своим велел снести земли по горсти в

Слайд 12Математическая модель задачи
1 горсть = 1/5 литра =0,2 куб. дм
Войско в

10000 воинов считалось очень внушительным.
V=0,2 *100000=20000 куб.дм=20 куб.м.
Угол откоса должен быть равен 45 градусов, иначе земля начнет осыпаться.
Математическая модель задачи1 горсть = 1/5 литра =0,2 куб. дмВойско в 10000 воинов считалось очень внушительным.V=0,2 *100000=20000

Слайд 13вывод
Ответ: высота холма приблизительно 2,7 м
Таким образом, если бы древний деспот

и вздумал осуществить подобную затею, он был бы обескуражен мизерностью результата. Перед ним высилась бы настолько жалкая куча земли, что никакая фантазия не смогла бы раздуть ее в гордый холм.
выводОтвет: высота холма приблизительно 2,7 мТаким образом, если бы древний деспот и вздумал осуществить подобную затею, он

Слайд 14Сосуд и капля

Сосуд и капля

Слайд 15Задача о сосуде и капле
Достаточно ли 300000000 дождевых капель, чтобы из

них наполнить резервуар цилиндрической формы, объемом 1 куб. м, если капля имеет форму шара диаметром 1мм?
Задача о сосуде и каплеДостаточно ли 300000000 дождевых капель, чтобы из них наполнить резервуар цилиндрической формы, объемом

Слайд 16Математическая модель
Геометрическими телами являются цилиндр и шар.
Решение задачи состоит в

том, чтобы вычислить объем одной дождевой капли, имеющей форму шара и разделить 1куб. м воды на объем одной капли , тем самым мы найдем количество капель, составляющих 1 куб. м воды
Решите задачу самостоятельно
Математическая модельГеометрическими телами являются цилиндр и шар. Решение задачи состоит в том, чтобы вычислить объем одной дождевой

Слайд 17Ответ
Для составления 1 куб м воды необходимо приблизительно 299000000 дождевых капель,

значит, 300000000 капель достаточно, чтобы составить 1 куб м воды.
ОтветДля составления 1 куб м воды необходимо приблизительно 299000000 дождевых капель, значит, 300000000 капель достаточно, чтобы составить

Слайд 18Задача об арбузах

Задача об арбузах

Слайд 19Что лучше?
При уличной торговле весы отсутствовали. Однажды выход был найден: арбуз

диаметром 3 дм приравняли по стоимости к трем арбузам диаметром 1 дм. Что вы возьмете? Правы ли продавцы?
Решите задачу самостоятельно
Ответ: Объем одного арбуза в 9 раз больше, чем трех маленьких
Что лучше?При уличной торговле весы отсутствовали. Однажды выход был найден: арбуз диаметром 3 дм приравняли по стоимости

Слайд 20Итог урока
Что нового вы узнали?
Какая форма работы вам понравилась?
Что показалось на

уроке скучным и неинтересным?
С каким настроением вы заканчиваете урок?
Достигли ли вы цели урока?
Итог урокаЧто нового вы узнали?Какая форма работы вам понравилась?Что показалось на уроке скучным и неинтересным?С каким настроением

Слайд 21 Итог урока
Ты скажешь: эта жизнь – одно мгновенье.
ЕЕ цени, в ней

черпай вдохновенье.
Как проведешь ее, так и пройдет.
Не забывай – она твое творенье.
Итог урокаТы скажешь: эта жизнь – одно мгновенье.ЕЕ цени, в ней черпай вдохновенье.Как проведешь ее,

Слайд 22Литература
“Нестандартные уроки по математике”
Т.А.Богдашич, Л.О.Войцеховская, Е.Н. Герасимович и др.
Издательство ОООИД “Белый

ветер”,2010 г.
Литература“Нестандартные уроки по математике”Т.А.Богдашич, Л.О.Войцеховская, Е.Н. Герасимович и др.Издательство ОООИД “Белый ветер”,2010 г.

Что такое shareslide.ru?

Это сайт презентаций, где можно хранить и обмениваться своими презентациями, докладами, проектами, шаблонами в формате PowerPoint с другими пользователями. Мы помогаем школьникам, студентам, учителям, преподавателям хранить и обмениваться учебными материалами.


Для правообладателей

Яндекс.Метрика

Обратная связь

Email: Нажмите что бы посмотреть