Презентация, доклад на тему Уравнение с двумя переменными и его график 9 кл.ppt

Каждое из уравненийявляется уравнением с двумя переменными.

Слайд 1
УРАВНЕНИЕ С ДВУМЯ ПЕРЕМЕННЫМИ
И ЕГО ГРАФИК


9 класс
Выполнила учитель математики
МБОУ

СОШ №1 п.г.т Ноглики
Агиенко Татьяна Ивановна
УРАВНЕНИЕ С ДВУМЯ ПЕРЕМЕННЫМИ И ЕГО ГРАФИК9 классВыполнила учитель математики МБОУ СОШ №1 п.г.т НогликиАгиенко Татьяна Ивановна

Слайд 2Каждое из уравнений









является уравнением с двумя переменными.



Каждое из уравненийявляется уравнением с двумя переменными.

Слайд 3
;;
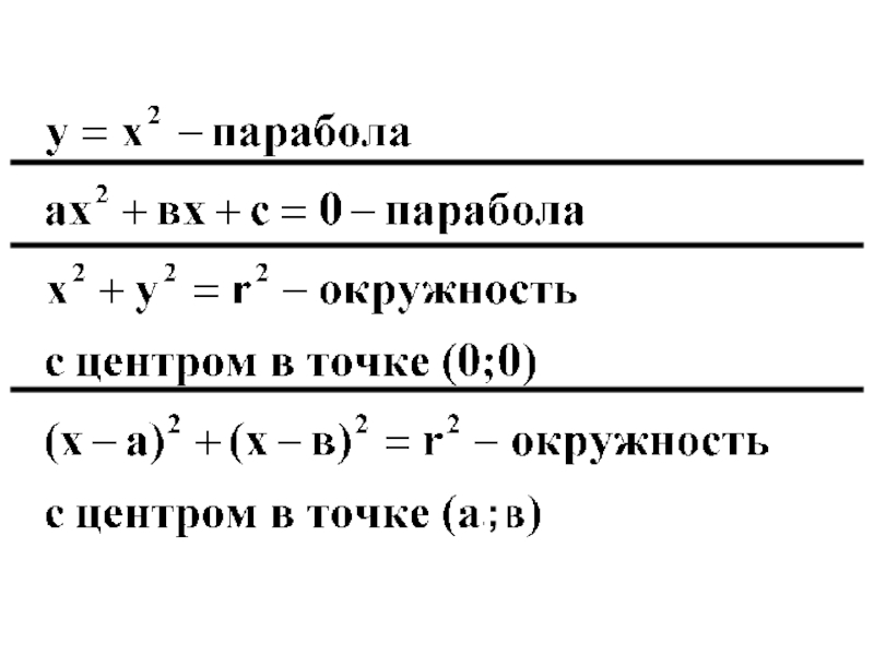
Общие виды уравнений с двумя
переменными:

;;Общие виды уравнений с двумя переменными:

Слайд 4Определите, является ли решением
уравнения
х – у2 – 1 =

0 пара чисел?
 а) (0; -1); в) (1;1);
б) (2; -1); г) (5; - 2).

Решением уравнения с двумя переменными называется пара значений переменных,
обращающая это уравнение в верное равенство.

Определите, является ли решениемуравнения х – у2 – 1 = 0 пара чисел? а) (0; -1);

Слайд 5 Уравнение с двумя переменными
имеет, как правило, бесконечное


множество решений

Два уравнения, имеющие одно и тоже
множество решений, называют
равносильными уравнениями.

Уравнение с двумя переменными имеет, как правило, бесконечное множество решений  Два уравнения, имеющие

Слайд 7Определите степень уравнения
у + х2 = 0
х2 + (у + 2)2

= 9
3 х + 2 у = 5
х у = 8
(х – 3)2 + (у + 2)2 = 0
Определите степень уравненияу + х2 = 0х2 + (у + 2)2 = 93 х + 2 у

Слайд 8 Графиком уравнения с двумя
переменными называется
множество точек

координатной
плоскости, координаты которых
обращают уравнение в верное
равенство.
Графиком уравнения с двумяпеременными называется множество точек координатнойплоскости, координаты которых обращают уравнение

Слайд 9ГРАФИКИ УРАВНЕНИЙ С ДВУМЯ ПЕРЕМЕННЫМИ ДЕКАРТОВ ЛИСТ
х2 + у2 = 3ху
Прежнее название

– «лист жасмина». Назвали его декартовым листом в честь французского математика, философа Р.Декарта, который составил для него уравнение.
ГРАФИКИ УРАВНЕНИЙ С ДВУМЯ ПЕРЕМЕННЫМИ ДЕКАРТОВ ЛИСТх2 + у2 = 3хуПрежнее название – «лист жасмина». Назвали его

Слайд 10 КЛОФОИДА
«Клофо» – от греч. «прясть». Клофоида больше знакома железнодорожникам как радиоидальная

спираль. По уравнению клофоиды они рассчитывают, в какой точке окажется поезд, пройдя по клофоиде какое-либо расстояние.
КЛОФОИДА«Клофо» – от греч. «прясть». Клофоида больше знакома железнодорожникам как радиоидальная спираль. По уравнению клофоиды они

Слайд 11КАРДИОИДА
ИМЕЕТ
ФОРМУ СЕРДЦА

КАРДИОИДАИМЕЕТ ФОРМУ СЕРДЦА

Слайд 14у + х2 = 0
х2 + (у + 2)2 = 9

Какой

фигурой является график каждого из уравнений?


Парабола

(Х-0)2 + (у + 2)2 = 9

Окружность с центром в точке (0; - 2)
и R = 3.

х2 + у 2 = 25

Окружность с центром в точке (0;0)
и R = 5.

у + х2 = 0х2 + (у + 2)2 = 9Какой фигурой является график каждого из уравнений?Парабола(Х-0)2

Слайд 153 х + 2 у = 5


х у = 8
(х – 3)2 + (у + 2)2 = 0



Гипербола.

Окружность с центром в точке (3; - 2).

Прямая.

Какой фигурой является график каждого из уравнений?

3 х + 2 у = 5      х у = 8(х –

Слайд 16№395(а;б); №396(г;в); №397(а;в); №399(а;б;д;ж);
Самостоятельная работа:
№395(в); №396(б); №399(е); №399(е;з);


Домашнее задание:
Пункт 17.
№395(г);

№396(а); №397(г); №399(в;г;е;з);)



Урок №1

№395(а;б); №396(г;в); №397(а;в); №399(а;б;д;ж);Самостоятельная работа:№395(в); №396(б); №399(е); №399(е;з); Домашнее задание:Пункт 17.№395(г); №396(а); №397(г); №399(в;г;е;з);) Урок №1

Слайд 17№400; №402(в;г); №404(а); №405(б); №410(а)
Самостоятельная работа:
№401(б;г);
№404(б);
Дополнительно: №407


Домашнее задание:
Пункт 17.
№401(а;в);

№402(а); №403; №404(в); №405(в); №410(б); №420(б); № 422(б)



Урок №2

№400; №402(в;г); №404(а); №405(б); №410(а)Самостоятельная работа:№401(б;г);№404(б); Дополнительно: №407 Домашнее задание:Пункт 17.№401(а;в); №402(а); №403; №404(в); №405(в); №410(б); №420(б);

Что такое shareslide.ru?

Это сайт презентаций, где можно хранить и обмениваться своими презентациями, докладами, проектами, шаблонами в формате PowerPoint с другими пользователями. Мы помогаем школьникам, студентам, учителям, преподавателям хранить и обмениваться учебными материалами.


Для правообладателей

Яндекс.Метрика

Обратная связь

Email: Нажмите что бы посмотреть