Презентация, доклад на тему Решение задания №23 ОГЭ по математике Построение графиков функций

Для решения данных заданий необходимо уметь:- выполнять преобразования алгебраических выражений, -решать уравнения, неравенства и их системы, - строить и читать графики функций, - разрабатывать и исследовать простейшие математические модели.

Слайд 1Решение задания №23 ГИА по математике «Построение графиков функций»
Автор
Марченко Т.Н.,
учитель математики
г. Светлоград,


МБОУЛ №3

Решение задания №23 ГИА по математике  «Построение графиков функций»АвторМарченко Т.Н.,учитель математикиг. Светлоград, МБОУЛ №3

Слайд 2Для решения данных заданий необходимо уметь:
- выполнять преобразования алгебраических выражений,
-решать

уравнения, неравенства и их системы,
- строить и читать графики функций,
- разрабатывать и исследовать простейшие математические модели.
Для решения данных заданий необходимо уметь:- выполнять преобразования 	алгебраических выражений, -решать уравнения, неравенства и их 	системы, -

Слайд 3

































Сайт http://alexlarin.net/

Сайт http://alexlarin.net/

Слайд 4Пример 1 (ОГЭ-2016)

Построить график функции
и определить, при каких

a прямая y=ax имеет с
графиком ровно две общие точки.
Решение.
Раскроем модуль в соответствии с его
определением:
 











Пример 1 (ОГЭ-2016)Построить график функции  и определить, при каких a прямая y=ax имеет сграфиком ровно две

Слайд 52. Преобразуем полученную функцию, а также уточним область определения:
 







Таким образом, на

различных интервалах изменения переменной x видим две смещенные гиперболы.

3. Строим график. Здесь воспользуемся построителем http://easyto.me/



2. Преобразуем полученную функцию, а также уточним область определения: Таким образом, на различных интервалах изменения переменной x видим

Слайд 74. Приступаем ко второй части задачи. Необходимо найти точки пересечения данной

кусочной функции с прямой y=ax.
Такая прямая, вне зависимости от знака углового коэффициента, проходит через начало координат, то есть т. О(0,0). Мы можем провести несколько таких прямых и понаблюдать, сколько точек пересечения может быть у гипербол и данной прямой в зависимости от коэффициента a.
Воспользуемся http://easyto.me/
4. Приступаем ко второй части задачи. Необходимо найти точки пересечения данной кусочной функции с прямой y=ax. 	Такая

Слайд 9Как мы видим, разным цветом показаны прямые с разным угловым коэффициентом.

Только в одном положении прямая (на рисунке она изображена красным) имеет две общие точки с гиперболой: одну ветку прямая пересекает, а другой касается. В 11 классе мы бы могли воспользоваться производной функции для нахождения точки касания. Но можно решить задачу, пользуясь имеющимися в 9 классе знаниями.
Как мы видим, разным цветом показаны прямые с разным угловым коэффициентом. Только в одном положении прямая (на

Слайд 10Уравнение той части параболы, где прямая имеет ровно одну общую точку,






Запишем систему:







Далее приравняем правые части:















Уравнение той части параболы, где прямая имеет ровно одну общую точку, Запишем систему:Далее приравняем правые части:

Слайд 11Пример 2 (демо-2017).

Пример 2 (демо-2017).

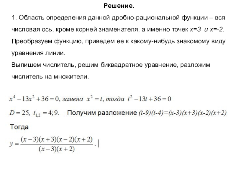
Слайд 12Решение.
1. Область определения данной дробно-рациональной функции – вся числовая ось, кроме

корней знаменателя, а именно точек x=3 и x=-2.
Преобразуем функцию, приведем ее к какому-нибудь знакомому виду уравнения линии.
Выпишем числитель, решим биквадратное уравнение, разложим числитель на множители.
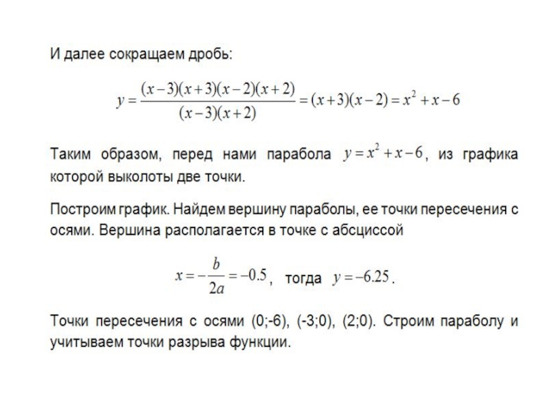
Решение.1. Область определения данной дробно-рациональной функции – вся числовая ось, кроме корней знаменателя, а именно точек x=3

Слайд 15



Приступим ко второму заданию: найдем точки пересечения прямой y=c c

параболой.
Прямая y=c располагается параллельно оси абсцисс. Нам необходимо поварьировать положением этой прямой при разных значениях с и заметить, при каких значениях параметра мы получаем ровно одну точку пересечения.
Мы видим, что прямая имеет ровно одну точку пересечения с параболой в ее вершине, а также при значениях с=-4 и с=6.

Ответ: с=-6.25; -4;6.




Приступим ко второму заданию: найдем точки пересечения прямой y=c  c параболой. Прямая y=c располагается параллельно оси

Слайд 16P.S. Какие знания и умения мы использовали для решения данных задач?
-

Определение модуля;
- решение неравенств методом интервалов;
- знание уравнений и графиков функций, умение их строить;
- понимание понятия «область определения функции»;
- умение решать системы и квадратные уравнения, а также понимание,
с какой целью мы их используем;
- а также общемыслительные логические и аналитические умения,
умение рассуждать, варьировать данными, делать выводы.
P.S. Какие знания и умения мы использовали для решения данных задач?- Определение модуля;- решение неравенств методом интервалов;-

Что такое shareslide.ru?

Это сайт презентаций, где можно хранить и обмениваться своими презентациями, докладами, проектами, шаблонами в формате PowerPoint с другими пользователями. Мы помогаем школьникам, студентам, учителям, преподавателям хранить и обмениваться учебными материалами.


Для правообладателей

Яндекс.Метрика

Обратная связь

Email: Нажмите что бы посмотреть