Презентация, доклад на тему Решение типовых заданий ЕГЭ второй части - 1

Расстояние между точками A и B можно вычислить:1) как длину отрезка AB , если отрезок AB удается включить в некоторый треугольник в качестве одной из его сторон;2) по формуле3) по формуле1.1. Расстояние между двумя точками

Слайд 1(типовые задания С2) - 1
Многогранники:
виды задач и методы их решения
Методическая разработка

Амачкиной А.А.
МОУ СОШ №12,
г. Балашиха, Московской области.
(типовые задания С2) - 1Многогранники:виды задач и методы их решенияМетодическая разработка Амачкиной А.А.МОУ СОШ №12, г. Балашиха,

Слайд 2Расстояние между точками A и B можно вычислить:
1) как длину отрезка

AB , если отрезок AB удается включить в некоторый треугольник в качестве одной из его сторон;
2) по формуле


3) по формуле

1.1. Расстояние между двумя точками

Расстояние между точками A и B можно вычислить:1) как длину отрезка AB , если отрезок AB удается

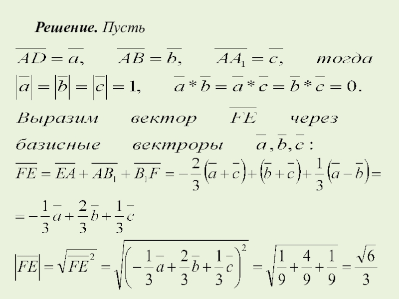
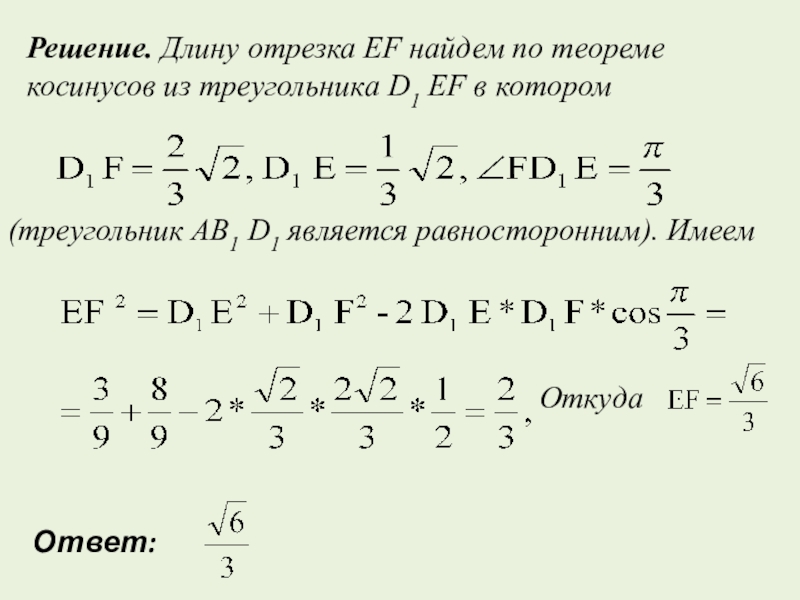
Слайд 3Пример 1.
В единичном кубе ABCDA1 B1 C1 D1 на диагоналях

граней AD1 и D1 B1 взяты точки Е и F так, что

Найти длину отрезка EF.

Поэтапно-вычислительный метод

Пример 1. В единичном кубе ABCDA1 B1 C1 D1 на диагоналях граней AD1 и D1 B1 взяты

Слайд 5Пример 1. В единичном кубе ABCDA1 B1 C1 D1 на диагоналях

граней AD1 и D1 B1 взяты точки Е и F так, что

Найти длину отрезка EF.

Векторный метод

Пример 1. В единичном кубе ABCDA1 B1 C1 D1 на диагоналях граней AD1 и D1 B1 взяты

Слайд 8Решение. Введем прямоугольную систему координат
Пример 2. В единичном кубе ABCDA1B1 C1

D1 точки E и K – середины ребер AA1 и CD соответственно, а точка M расположена на диагонали B1 D1 так, что B1 M = 2MD1. Найти расстояние между точками Q и L, где Q – середина отрезка ЕМ, а L – точка отрезка МК такая, что ML = 2LK.

Координатный метод

Решение. Введем прямоугольную систему координатПример 2. В единичном кубе ABCDA1B1 C1 D1 точки E и K –

Слайд 9Для нахождения координат точки М используем формулу координат точки (опорная задача

1), делящей отрезок B1 D1 в отношении 2:1. Имеем
Для нахождения координат точки М используем формулу координат точки (опорная задача 1), делящей отрезок B1 D1 в

Слайд 11
Используемая литература:
Корянов А.Г., Прокофьев А.А. Многогранники: виды задач и методы их

решения. МАТЕМАТИКА ЕГЭ 2011
(типовые задания С2)
Корянов А. Г., г. Брянск, akoryanov@mail.ru
Прокофьев А.А., г. Москва, aaprokof@yandex.ru

Используемая литература:Корянов А.Г., Прокофьев А.А. Многогранники: виды задач и методы их решения. МАТЕМАТИКА ЕГЭ 2011(типовые задания С2)Корянов

Что такое shareslide.ru?

Это сайт презентаций, где можно хранить и обмениваться своими презентациями, докладами, проектами, шаблонами в формате PowerPoint с другими пользователями. Мы помогаем школьникам, студентам, учителям, преподавателям хранить и обмениваться учебными материалами.


Для правообладателей

Яндекс.Метрика

Обратная связь

Email: Нажмите что бы посмотреть