Презентация, доклад по теме Первообразная. 11класс

Пример1.Найти закон движения тела(перемещение), если v=v(t).Определение. Функция F(x) называется первообразной для функцииf(x) на некотором промежутке, еслидля всех х из этого промежутка F(x)=f(x).v(t)=3x+1.s=s(x) – первообразная для

Слайд 112 января.
Классная работа.
Первообразная.

12 января.Классная работа.Первообразная.

Слайд 2Пример1.
Найти закон движения тела
(перемещение), если v=v(t).

Определение. Функция F(x)
называется первообразной

для функции
f(x) на некотором промежутке, если
для всех х из этого промежутка
F(x)=f(x).

v(t)=3x+1.

s=s(x) – первообразная для функции v(x)

S(x) = v(x), S(x) =3x+1

Пример1.Найти закон движения тела(перемещение), если  v=v(t).Определение. Функция F(x) называется первообразной для функцииf(x) на некотором промежутке, еслидля

Слайд 3Пример2.
Доказать, что F(x)=0,3sin2x является первообразной функции f(x)=0,6cos2x.


Пример2.Доказать, что F(x)=0,3sin2x является первообразной функции f(x)=0,6cos2x.

Слайд 4F(x)-первообразная
F(x)+C -первообразные
f(x)-функция
x
1
x+C
1)
2)
3)
4)
5)

F(x)-первообразнаяF(x)+C -первообразныеf(x)-функцияx1x+C1)2)3)4)5)

Слайд 5Итак:
1.Если F(x) –первообразная для f(x), то
F(x)+C - первообразная для f(x),


где С- любая постоянная


2.Лемма. Если на некотором промежутке, то на этом промежутке ,
где С- постоянная.

3. Теорема. Пусть

Итак:1.Если F(x) –первообразная для f(x), то F(x)+C - первообразная для f(x), где С- любая постоянная 2.Лемма. Если

Слайд 7F(x)+C -первообразные
f(x)-функция
1)
2)
3)
4)
5)

F(x)+C -первообразныеf(x)-функция1)2)3)4)5)

Слайд 8Классная работа.

Классная работа.

Слайд 9Площадь криволинейной трапеции.
Интеграл и его вычисление

Площадь криволинейной трапеции.Интеграл и его вычисление

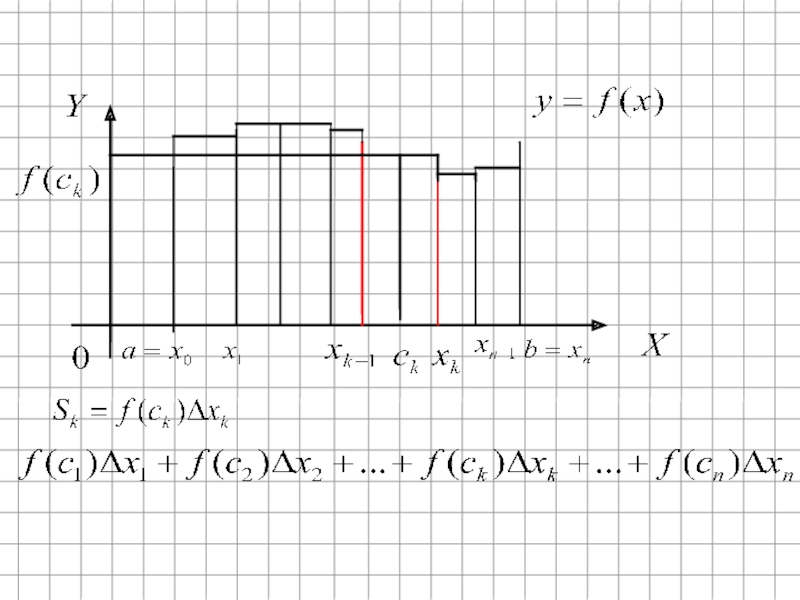
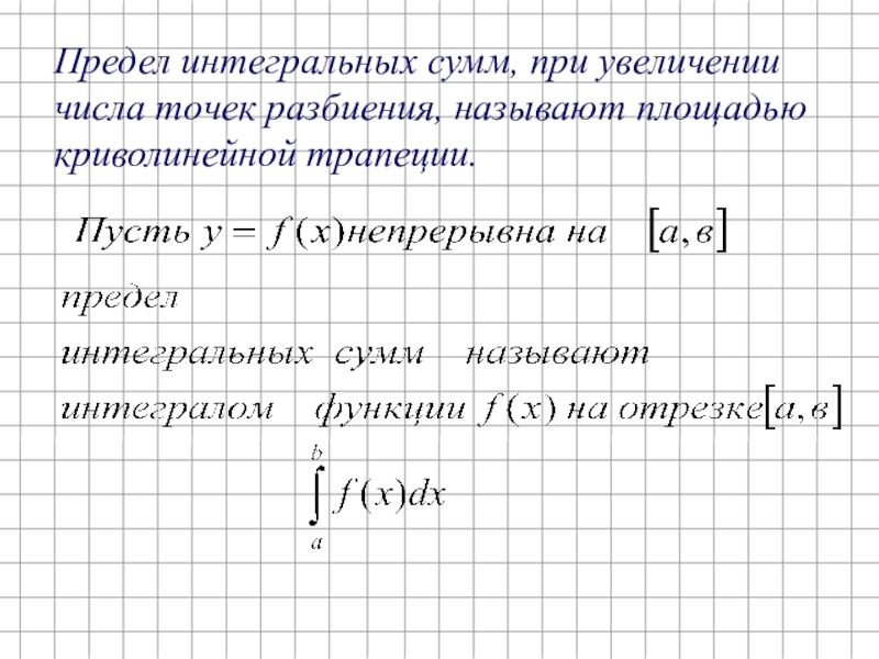
Слайд 12Предел интегральных сумм, при увеличении
числа точек разбиения, называют площадью криволинейной

трапеции.


Предел интегральных сумм, при увеличении числа точек разбиения, называют площадью криволинейной трапеции.

Слайд 14Классная работа.
Вычисление площадей с помощью

интегралов.
Классная работа.Вычисление площадей с помощью         интегралов.

Что такое shareslide.ru?

Это сайт презентаций, где можно хранить и обмениваться своими презентациями, докладами, проектами, шаблонами в формате PowerPoint с другими пользователями. Мы помогаем школьникам, студентам, учителям, преподавателям хранить и обмениваться учебными материалами.


Для правообладателей

Яндекс.Метрика

Обратная связь

Email: Нажмите что бы посмотреть