Презентация, доклад на тему Решение логических уравнений в школьном курсе математики с помощью метода мажорант

Содержание

ВведениеМетод мажорант применяется при решении нестандартных уравнений и неравенств, которые не получается решить с помощью стандартных приемов. Название метода мажорант происходит от французских слов majorer - объявлять большим и minorer - объявлять меньшим.При подготовке к ЕГЭ  по математике, если вы хотите научиться

Слайд 1Решение логарифмических уравнений в школьном курсе с помощью метода мажорант
учитель математики
Байдакова

О.М.
МО, г.о. Воскресенск
Решение логарифмических уравнений в школьном курсе с помощью метода мажорант учитель математикиБайдакова О.М.МО, г.о. Воскресенск

Слайд 2Введение
Метод мажорант применяется при решении нестандартных уравнений и неравенств, которые не получается

решить с помощью стандартных приемов.

Название метода мажорант происходит от французских слов majorer - объявлять большим и minorer - объявлять меньшим.

При подготовке к ЕГЭ  по математике, если вы хотите научиться решать задания группы С, с этим методом необходимо познакомиться.


ВведениеМетод мажорант применяется при решении нестандартных уравнений и неравенств, которые не получается решить с помощью стандартных приемов. Название метода

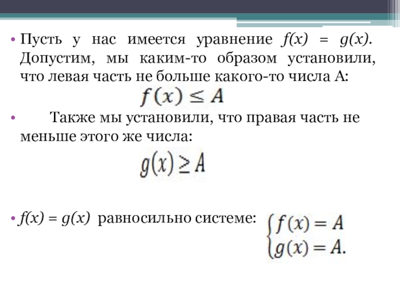
Слайд 3Пусть у нас имеется уравнение f(x) = g(x). Допустим, мы каким-то

образом установили, что левая часть не больше какого-то числа А:

Также мы установили, что правая часть не меньше этого же числа:



f(x) = g(x) равносильно системе:

Пусть у нас имеется уравнение f(x) = g(x). Допустим, мы каким-то образом установили, что левая часть не

Слайд 4«Внешний вид» задач, где явно напрашивается метод оценок, примерно следующий:

-наличие слева

и справа «разнородных» функций (синуса и логарифма, косинуса и квадратного трёхчлена и т.п.);
-присутствие ограниченных конструкций (синусов/косинусов, квадратных трёхчленов, модулей, суммы взаимно обратных величин и т.д.).

«Внешний вид» задач, где явно напрашивается метод оценок, примерно следующий:-наличие слева и справа «разнородных» функций (синуса и

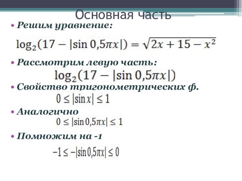
Слайд 5Основная часть
Решим уравнение:


Рассмотрим левую часть:

Свойство тригонометрических ф.

Аналогично

Помножим на -1





Основная частьРешим уравнение:Рассмотрим левую часть:Свойство тригонометрических ф.АналогичноПомножим на -1

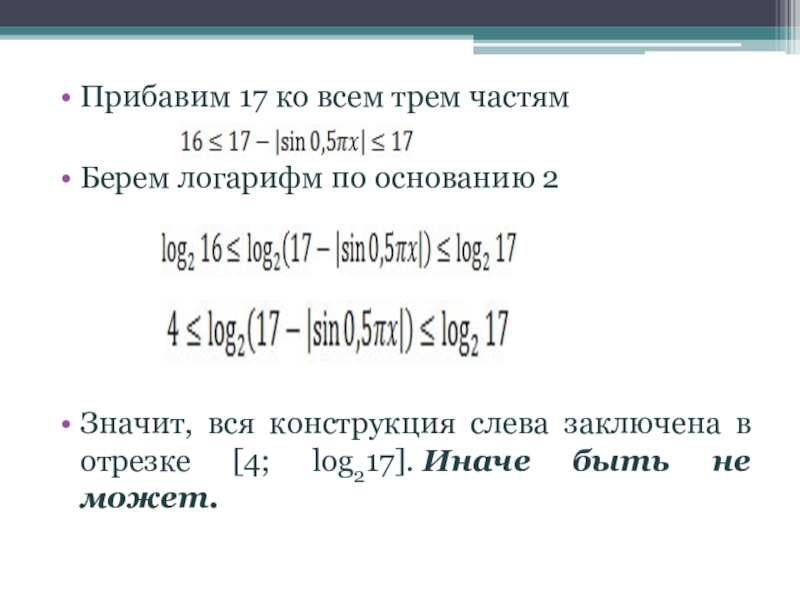
Слайд 6Прибавим 17 ко всем трем частям

Берем логарифм по основанию 2





Значит, вся

конструкция слева заключена в отрезке [4; log217]. Иначе быть не может.


Прибавим 17 ко всем трем частямБерем логарифм по основанию 2Значит, вся конструкция слева заключена в отрезке [4;

Слайд 7Рассмотрим правую часть

Рассмотрим подкоренное выражение, выделим полный квадрат



Отсюда следует:
Значит, если

из этого выражения извлечь корень, то он точно будет не больше  , т.е. 4. Итак,


Рассмотрим правую частьРассмотрим подкоренное выражение, выделим полный квадрат Отсюда следует:Значит, если из этого выражения извлечь корень, то

Слайд 8Состыкуем результаты наших оценок





Теперь уже видно, что нашим разделяющим числом (т.е.

мажорантой) является четвёрка

Чтобы наше уравнение имело корни, левая и правая части одновременно должны быть равны 4.
Состыкуем результаты наших оценокТеперь уже видно, что нашим разделяющим числом (т.е. мажорантой) является четвёркаЧтобы наше уравнение имело

Слайд 9Таким образом, образуется система



Второе уравнение решим, возведя обе части в квадрат,

получим x = 1
Проверим первое уравнение при x = 1:





Ответ: 1.

Таким образом, образуется системаВторое уравнение решим, возведя обе части в квадрат, получим x = 1 Проверим первое

Слайд 10Рассмотрим задание 13 из ЕГЭ.

a) Решите уравнение:  




б) Найдите все корни уравнения, на

промежутке 

Рассмотрим задание 13 из ЕГЭ.a) Решите уравнение:   б) Найдите все корни уравнения, на промежутке 

Слайд 111.   Оценим, в каких пределах может принимать значения левая часть

неравенства:

Так как все части неравенства положительны, прологарифмируем неравенство:

1.   Оценим, в каких пределах может принимать значения левая часть неравенства:Так как все части неравенства положительны,

Слайд 122. Оценим, в каких пределах может принимать значения правая часть  неравенства:

Таким образом,

можно составить систему:
2. Оценим, в каких пределах может принимать значения правая часть  неравенства:Таким образом, можно составить систему:

Слайд 13Найдем при каких значениях   выполняется равенство

Найдем при каких значениях   выполняется равенство

Слайд 14Итак, левая часть уравнения равна 1 при

Найдем при каких значениях х правая

часть равна 1.

Итак, левая часть уравнения равна 1 приНайдем при каких значениях х правая часть равна 1.

Слайд 15Итак, правая часть уравнения равна 1 при

:
Система примет вид:

Итак, правая часть уравнения равна 1 при:Система примет вид:

Слайд 16Выпишем значения х из промежутка [0;2П].

Выпишем значения х из промежутка [0;2П].

Слайд 17Мы видим, что при   

обе части уравнения равны 1.




Итак, решение уравнения



Ответим на вторую часть задания:

Мы видим, что при             обе части уравнения

Слайд 18б) Найдите все корни уравнения на промежутке










Ответ: а) 
б) 



б) Найдите все корни уравнения на  промежуткеОтвет: а) б) 

Слайд 19Заключение
Многие функции, которые нам известны, имеют мажоранты.
Если же мажоранта не

видна сразу, её можно найти, исследуя функцию.
Чтобы найти мажоранту, нужно найти наименьшее или наибольшее значение функции на промежутке.
Умение оценивать левую и правую части уравнений (неравенств) помогает успешно решать нестандартные задачи и задания повышенной сложности.

ЗаключениеМногие функции, которые нам известны, имеют мажоранты. Если же мажоранта не видна сразу, её можно найти, исследуя

Что такое shareslide.ru?

Это сайт презентаций, где можно хранить и обмениваться своими презентациями, докладами, проектами, шаблонами в формате PowerPoint с другими пользователями. Мы помогаем школьникам, студентам, учителям, преподавателям хранить и обмениваться учебными материалами.


Для правообладателей

Яндекс.Метрика

Обратная связь

Email: Нажмите что бы посмотреть