Презентация, доклад на тему Производная и её применение

Содержание

БЕЛГОРОД

Слайд 1Учебно-исследовательская работа «Функция и её производная в решении практических задач»
Подготовили:
учащиеся гр.№24
Терещенко

Максим,
Беловодский Антон.
Руководитель (консультант):преподаватель математики Ковалева В.С.
Учебно-исследовательская работа «Функция и её производная  в решении практических задач»Подготовили: учащиеся гр.№24Терещенко Максим,Беловодский Антон.Руководитель (консультант):преподаватель математики

Слайд 2БЕЛГОРОД

БЕЛГОРОД

Слайд 3Проблема
Для мойки автомобилей требуется изготовить открытый цилиндрический бак объемом 300 литров,

чтобы площадь его поверхности была наименьшей. Каковы должны быть его размеры?
ПроблемаДля мойки автомобилей требуется изготовить открытый цилиндрический бак объемом 300 литров, чтобы площадь его поверхности была наименьшей.

Слайд 4
Определение функции
Если каждому значению х
из некоторого множества чисел
поставлено в соответствие число

у ,

то говорят, что на этом множестве задана функция у(х).

f

х

у

(х)

x-область определения

y(x)-область значений функции

f –соответствие между множествами

Определение функцииЕсли каждому значению хиз некоторого множества чиселпоставлено в соответствие число у ,то говорят, что на этом

Слайд 5Вывод: до 500км выгодней заказ у второй фирмы, на более дальние

расстояния – более выгоден заказ первой фирмы. Точка пересечения ( 5; 3000) говорит, что при дальности поездки в 500км расходы одинаковы.

Пусть х- расстояние в сотнях километров, у- стоимость перевозок, получаем: у1 = 2000 + 200х, y2 = 1000 + 400х

ООО УТЭП занимается грузоперевозками. 1 фирма предоставляет
в аренду автомобили по договорной предоплате 2000 рублей
и ее услуги: 200руб. за 100км пробега.
2 фирма: договорная оплата 1000 рублей, но ее услуги оплачиваются:
400 руб. за 100км пробега. Найти наиболее выгодный вариант.

Вывод: до 500км выгодней заказ у второй фирмы, на более дальние расстояния – более выгоден заказ первой

Слайд 6


0

значение величины меняется в одно и то же число раз, т. е. по закону показательной функции.

Возрастание

Затухание процессов

0

Слайд 7Экономические расчеты
Задача: Стоимость оборудования мастерской равна 500 тыс. р. Известно, что

через 10 лет стоимость этого оборудования вследствие амортизации будет равна 200 тыс. р. Найдите процент ежегодной амортизации оборудования.

завод

Экономические расчетыЗадача: Стоимость оборудования мастерской равна 500 тыс. р. Известно, что через 10 лет стоимость этого оборудования

Слайд 8Решение.
где B = 200 тыс. рублей,
тыс. рублей, x

= 10 лет.






Ответ:
ежегодный процент амортизации составляет 8,76 %.

Решение. где B = 200 тыс. рублей, тыс. рублей, x = 10 лет.    Ответ:

Слайд 9Г. Лейбниц
И. Ньютон 
Основоположники дифференциального исчисления

Г. ЛейбницИ. Ньютон Основоположники дифференциального исчисления

Слайд 10Ньютон.
задача о скорости движения материальной точки в данный момент времени (мгновенной

скорости).

Лейбниц
задача о построении касательной к любой кривой, заданной своим уравнением.

Основоположники дифференциального исчисления

Ньютон.задача о скорости движения материальной точки в данный момент времени (мгновенной скорости). Лейбниц задача о построении касательной

Слайд 11Понятие производной Механический смысл производной

Понятие производной Механический смысл  производной

Слайд 12Средняя скорость движения
∆t

∆S

Средняя скорость движения∆t ∆S

Слайд 13
Мгновенная скорость движения

90 км
мгновенная скорость движения:
скорость в момент времени t

Мгновенная скорость движения90 кммгновенная скорость движения: скорость в момент времени t

Слайд 14Мгновенная скорость движения
Предел разностного отношения при

называется
производной функции S(t). Обозначается



Мгновенная скорость – производная пути по времени

Мгновенная скорость движенияПредел разностного отношения при      называется производной функции S(t). Обозначается Мгновенная

Слайд 15 Геометрический смысл производной
Готфрид Вильгельм Лейбниц
Решение задач на нахождение углового коэффициента касательной

имеет большое значение. Ведь скорость движущейся точки направлена по касательной к её траектории.
поэтому определение скорости снаряда на его траектории, скорости любой планеты на её орбите сводится, к определению направления касательной к кривой.
Геометрический смысл производнойГотфрид Вильгельм ЛейбницРешение задач на нахождение углового коэффициента касательной имеет большое значение. Ведь скорость

Слайд 16



у
х
0
y = f(x)
А
Δх
Δу
f(x)
f(x+Δх)
х+Δх
х

ух0y = f(x)АΔхΔуf(x)f(x+Δх)х+Δхх

Слайд 17



у
х
0
y = f(x)
А
Δх
Δу
f(x)
f(x+Δх)
х+Δх
х

ух0y = f(x)АΔхΔуf(x)f(x+Δх)х+Δхх

Слайд 18


у
х
0
y = f(x)
А
Δх
Δу
f(x)
f(x+Δх)
х+Δх
х





ух0y = f(x)АΔхΔуf(x)f(x+Δх)х+Δхх

Слайд 19
у
х
0
y = f(x)
А
Δх
Δу
f(x)
х





α
касательная

ух0y = f(x)АΔхΔуf(x)хαкасательная

Слайд 20

Угловой коэффициент касательной-
производная функции в данной точке

Угловой коэффициент касательной- производная функции в данной точке

Слайд 21производной функции у = f(x) в точке х0
называется предел отношения


приращения функции в точке х0
к приращению аргумента,
когда приращение аргумента
стремится к нулю.
производной функции у = f(x) в точке х0 называется предел отношения     приращения функции

Слайд 22Применение производной в решении экстремальных задач
Необходимое условие экстремума.
Теорема Ферма. Если

является точкой экстремума функции и производная в этой точке существует, то она равна нулю: .



Применение производной в решении экстремальных задачНеобходимое условие экстремума.Теорема Ферма. Если     является точкой экстремума

Слайд 23


а
b
Возрастание функции
y=f(x)
Угол наклона касательной меньше 90°, тангенс угла положительный

аbВозрастание функцииy=f(x)Угол наклона касательной меньше 90°, тангенс угла положительный

Слайд 24


а
b
Убывание функции
y=f(x)
Угол наклона касательной больше 90°, тангенс угла отрицательный

аbУбывание функцииy=f(x)Угол наклона касательной больше 90°, тангенс угла отрицательный

Слайд 25Экстремумы функций

Экстремумы функций

Слайд 26
Максимум функции


f(х)
y=f(x)
Точка х0 –точка максимума
функции f(x), если существует
Такая окрестность точки х0,

что для всех х≠х0, из этой
Окрестности выполняется
неравенство

Точка х0 –точка максимума
функции f(x), если существует
Такая окрестность точки х0,
что для всех х≠х0, из этой
Окрестности выполняется
неравенство

Максимум функцииf(х)y=f(x)Точка х0 –точка максимумафункции f(x), если существуетТакая окрестность точки х0, что для всех х≠х0, из этой

Слайд 27
Минимум функции


f(х)
y=f(x)
Точка х0 –точка минимума
функции f(x), если существует такая окрестность точки

х0,
что для всех х≠х0, из этой
окрестности выполняется
неравенство
Минимум функцииf(х)y=f(x)Точка х0 –точка минимумафункции f(x), если существует такая окрестность точки х0, что для всех х≠х0, из

Слайд 28
Производная для исследования функции
_
Точка
максимума
Точка
минимума
касательная
касательная
касательная

Производная для исследования функции_  Точка максимума  Точка минимумакасательнаякасательнаякасательная

Слайд 29Наибольшим ( наименьшим)значением функции называется самое большое значение функции ( самое

малое)из всех максимумов (минимумов), включая концы заданного для функции интервала
Наибольшим ( наименьшим)значением функции называется самое большое значение функции ( самое малое)из всех максимумов (минимумов), включая концы

Слайд 30Задачи на максимум и минимум

Задачи на максимум и минимум

Слайд 31Основные моменты решения нашей задачи
с помощью производной:

1.Устанавливаем функциональную зависимость
между

заданными величинами.
2.Находим производную полученной функции.
2. Приравниваем производную к нулю и определяем
все критические точки из области определения функции.
3. Устанавливают знаки производной функции
при переходе через критические точки .
4.Определяем точки экстремума.
5. Вычисляют значения функции в каждой экстремальной точке.
6. Выбираем наименьшее значение из всех минимумов,
включая концы интервала
Основные моменты решения нашей задачи с помощью производной:1.Устанавливаем функциональную зависимость между заданными величинами.2.Находим производную полученной функции.2. Приравниваем

Слайд 32Решение проблемы

Задача 2.
Требуется построить открытый цилиндрический резервуар вместимостью V0. Материал имеет

толщину d. Какими должны быть размеры резервуара (радиус основания и высота), чтобы расход материала был наименьшим?
Решение проблемыЗадача 2.Требуется построить открытый цилиндрический резервуар вместимостью V0. Материал имеет толщину d. Какими должны быть размеры

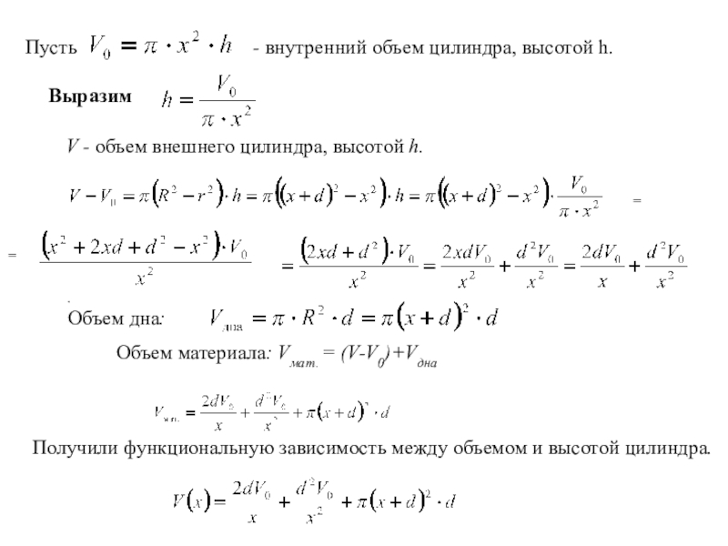
Слайд 33Пусть
- внутренний объем цилиндра, высотой h.
V

- объем внешнего цилиндра, высотой h.

=

=

.
Объем дна:

Объем материала: Vмат. = (V-V0)+Vдна


Получили функциональную зависимость между объемом и высотой цилиндра.

Выразим

Пусть - внутренний объем цилиндра, высотой h.  V - объем внешнего цилиндра, высотой h. ==.Объем дна:

Слайд 34
Найдем точки, в которых производная равна нулю или не существует.
Эти

точки называются критическими для функции

.


,

Единственный положительный корень производной – это точка,
она и дает решение задачи. Так как

, то

.

Х –радиус внутреннего цилиндра. Значит, высота цилиндра
и внутренний радиус должны быть равны!

Найдем точки, в которых производная равна нулю или не существует. Эти точки называются критическими для функции .

Слайд 35Получили: чтобы изготовить цилиндрический резервуар объемом V0 при наименьшем расходе материала

высота цилиндра и радиус внутреннего цилиндра должны быть равны, от толщины материала полученное решение задачи не зависит.
Используя решение этой задачи, получаем: чтобы изготовить открытый цилиндрический бак объемом 300 л наименьшей площади его поверхности необходимо, чтобы радиус и высота цилиндра были равны.
Получили: чтобы изготовить цилиндрический резервуар объемом V0 при наименьшем расходе материала высота цилиндра и радиус внутреннего цилиндра

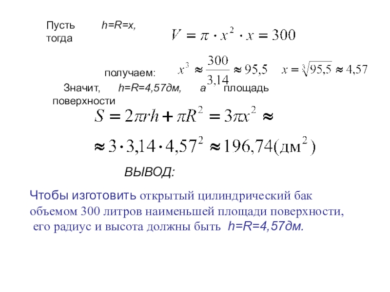
Слайд 36Пусть h=R=x, тогда
получаем:

Значит, h=R=4,57дм, а площадь

поверхности

Чтобы изготовить открытый цилиндрический бак
объемом 300 литров наименьшей площади поверхности,
его радиус и высота должны быть h=R=4,57дм.

ВЫВОД:

Пусть h=R=x, тогда получаем:  Значит, h=R=4,57дм, а площадь поверхности Чтобы изготовить открытый цилиндрический бак объемом 300

Слайд 37

Следи, чтобы автомобиль был исправным!
Исключи утечку топлива и смазки!
Следи за герметичностью

узлов и систем агрегатов!
Используй только качественное горючее!
Установи нейтрализаторы на выхлоп!
При ТО не разливай ГСМ!
Не выбрасывай использованную ветошь!
Отработанное масло слей и отправь на переработку!
Следи, чтобы автомобиль был исправным!Исключи утечку топлива и смазки!Следи за герметичностью узлов и систем агрегатов!Используй только качественное

Слайд 38БЕЛГОРОД
Белгород должен быть чистым!

БЕЛГОРОДБелгород должен быть чистым!

Слайд 39Литература и другие источники: Башмаков М. И. «Алгебра и начала анализа 10-11».

М.: Просвещение, 1992. Беляева Э. С., Монахов В.М. «Экстремальные задачи». М.: Просвещение, 1997. Виленкин Н. Л. «Функции в природе и технике». – М.: Просвещение, 1978 Возняк Г. М., Гусев В. А. Прикладные задачи на экстремумы. М.: Просвещение, 1985. Математика в жизни общества - http://revolution.allbest.ru/mathematics/l

images.yandex.ru›белгород фото города

Литература и другие источники: Башмаков М. И. «Алгебра и начала анализа 10-11». М.: Просвещение, 1992.  Беляева

Что такое shareslide.ru?

Это сайт презентаций, где можно хранить и обмениваться своими презентациями, докладами, проектами, шаблонами в формате PowerPoint с другими пользователями. Мы помогаем школьникам, студентам, учителям, преподавателям хранить и обмениваться учебными материалами.


Для правообладателей

Яндекс.Метрика

Обратная связь

Email: Нажмите что бы посмотреть