Презентация, доклад на тему ПРИМЕНЕНИЕ ПРОИЗВОДНОЙ К ПРИБЛИЖЕННЫМ ВЫЧИСЛЕНИЯМ презентация по теме Применение производной

Содержание

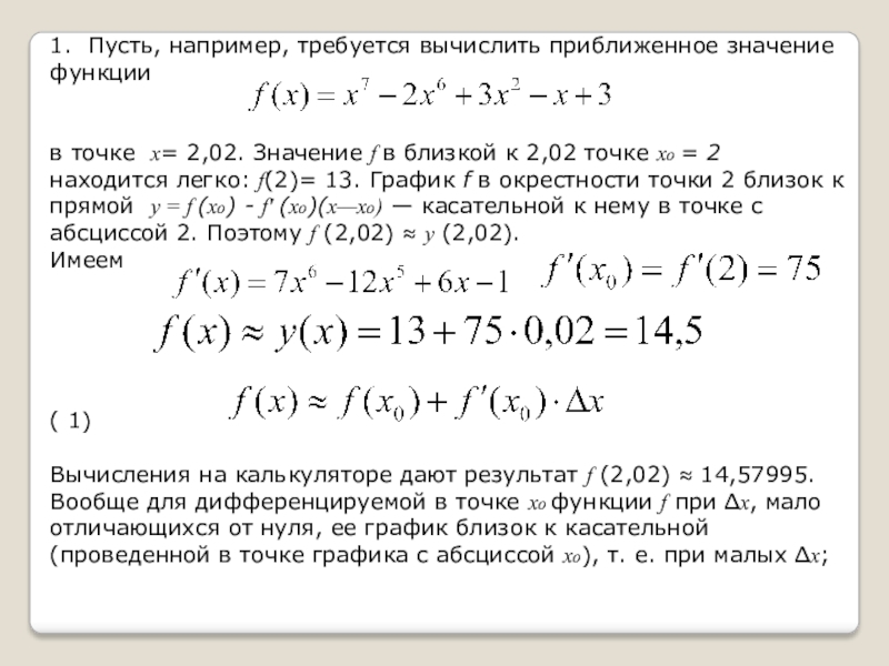
1. Пусть, например, требуется вычислить приближенное значение функциив точке x= 2,02. Значение f в близкой к 2,02 точке хо = 2 находится легко: f(2)= 13. График f в окрестности точки 2 близок к прямой y =

Слайд 1 Применение производной к приближенным вычислениям

Применение производной к приближенным вычислениям

Слайд 21. Пусть, например, требуется вычислить приближенное значение функции


в точке x= 2,02.

Значение f в близкой к 2,02 точке хо = 2 находится легко: f(2)= 13. График f в окрестности точки 2 близок к прямой y = f (xo) - f′ (хо)(х—хо) — касательной к нему в точке с абсциссой 2. Поэтому f (2,02) ≈ у (2,02).
Имеем





( 1)

Вычисления на калькуляторе дают результат f (2,02) ≈ 14,57995.
Вообще для дифференцируемой в точке хо функции f при ∆х, мало отличающихся от нуля, ее график близок к касательной (проведенной в точке графика с абсциссой хо), т. е. при малых ∆х;


1. Пусть, например, требуется вычислить приближенное значение функциив точке x= 2,02. Значение f в близкой к 2,02

Слайд 4Самостоятельная работа
1 Вариант
2 Вариант
№ 1
№ 2
№ 3
Вычислить приближенное значение функции

Самостоятельная  работа1 Вариант2 Вариант№ 1№ 2№ 3Вычислить приближенное значение функции

Слайд 52. Выведем из формулы (1) приближенную формулу
Возьмем
Имеем
Откуда
По

формуле (1) получаем
2.   Выведем из формулы (1) приближенную формулу Возьмем ИмеемОткудаПо формуле (1) получаем

Слайд 6Например

Например

Слайд 7Вычислить:
Самостоятельная работа
1 Вариант
2 Вариант
Вычислить:

Вычислить:Самостоятельная  работа1 Вариант2 ВариантВычислить:

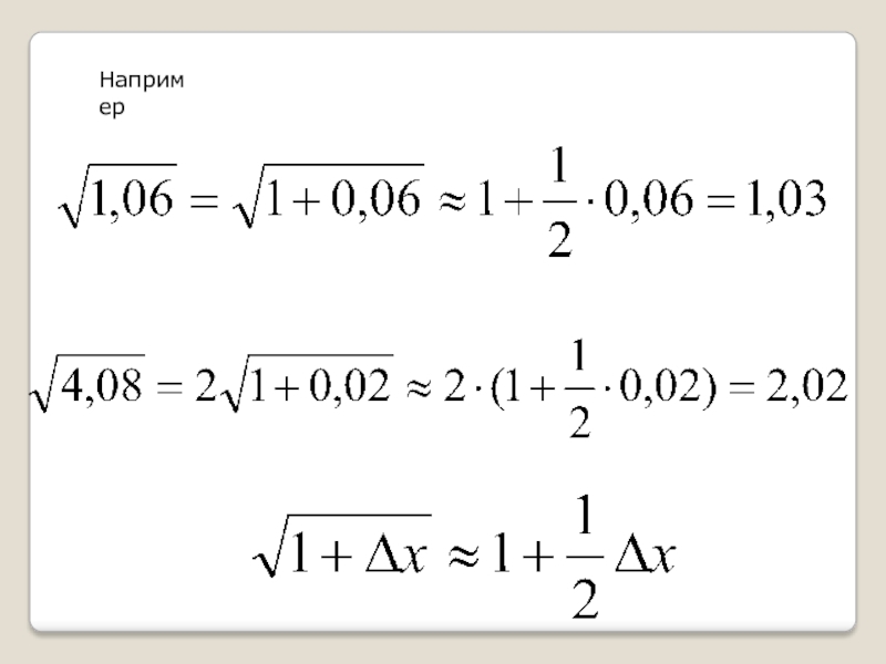
Слайд 83. Выведем из формулы (1) приближенную формулу
Возьмем
Имеем
Откуда
По формуле

(1) получаем
3.  Выведем из формулы (1) приближенную формулу Возьмем ИмеемОткудаПо формуле (1) получаем

Слайд 9Например
Вычислить значение выражения

НапримерВычислить значение выражения

Слайд 10Вычислить значение выражения

Вычислить значение выражения

Слайд 11Самостоятельная работа
1 Вариант
2 Вариант
Вычислить приближенное значение

Самостоятельная  работа1 Вариант2 ВариантВычислить приближенное значение

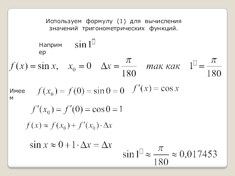
Слайд 12Используем формулу (1) для вычисления
значений тригонометрических функций.
Например
Имеем

Используем формулу (1) для вычисления значений тригонометрических функций.НапримерИмеем

Слайд 13Самостоятельная работа
1 Вариант
2 Вариант
Вычислить приближенное значение

Самостоятельная  работа1 Вариант2 ВариантВычислить приближенное значение

Что такое shareslide.ru?

Это сайт презентаций, где можно хранить и обмениваться своими презентациями, докладами, проектами, шаблонами в формате PowerPoint с другими пользователями. Мы помогаем школьникам, студентам, учителям, преподавателям хранить и обмениваться учебными материалами.


Для правообладателей

Яндекс.Метрика

Обратная связь

Email: Нажмите что бы посмотреть