Презентация, доклад урока по теме Уравнение прямой

Отметим на координатной плоскости точки А и В с координатами (x1; y1) и (x2; y2) так, чтобы указанная прямая l была серединным перпендикуляром к отрезку AB.Теперь возьмем произвольную точку M (x;y). Если точка M лежит на

Слайд 1 Уравнение прямой
Учитель математики
МБОУ СОШ им. А.М. Селищева
Шалобаева Е.Н.

Уравнение прямой Учитель математики МБОУ СОШ им. А.М. СелищеваШалобаева Е.Н.

Слайд 2Отметим на координатной плоскости точки А и В с координатами (x1;

y1) и (x2; y2) так, чтобы
указанная прямая l была серединным перпендикуляром к отрезку AB.

Теперь возьмем произвольную точку M (x;y). Если точка M лежит на прямой  l, то, очевидно,
что длины отрезков AM и BM будут равны. Найдем эти отрезки и приравняем их.

Отметим на координатной плоскости точки А и В с координатами (x1; y1) и (x2; y2) так, чтобы

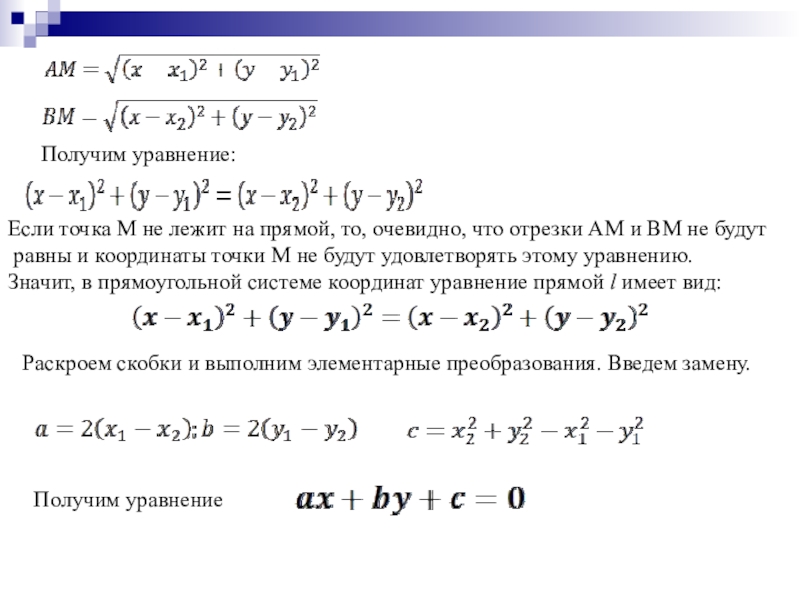
Слайд 3Получим уравнение:
Если точка M не лежит на прямой, то, очевидно, что

отрезки AM и BM не будут
равны и координаты точки M не будут удовлетворять этому уравнению.
Значит, в прямоугольной системе координат уравнение прямой l имеет вид:

Раскроем скобки и выполним элементарные преобразования. Введем замену.

Получим уравнение

Получим уравнение:Если точка M не лежит на прямой, то, очевидно, что отрезки AM и BM не будут

Слайд 6Задача
Написать уравнение прямой, проходящей через точки
 и
.
Ответ:

Задача Написать уравнение прямой, проходящей через точки  и . Ответ:

Слайд 9Домашнее задание
п. 86–92;
вопросы 1–21, с. 249;
972 (б, в)

Домашнее заданиеп. 86–92; вопросы 1–21, с. 249; 972 (б, в)

Что такое shareslide.ru?

Это сайт презентаций, где можно хранить и обмениваться своими презентациями, докладами, проектами, шаблонами в формате PowerPoint с другими пользователями. Мы помогаем школьникам, студентам, учителям, преподавателям хранить и обмениваться учебными материалами.


Для правообладателей

Яндекс.Метрика

Обратная связь

Email: Нажмите что бы посмотреть