Презентация, доклад Урок-практикум по теме Решение тригонометрических уравнений с выбором корней для 11 класса

Содержание

«Учиться можно только весело… Чтобы переваривать знания, надо поглощать их с аппетитом»

Слайд 1Практикум по теме:
«Решение уравнений, составленных на основе материалов ЕГЭ по математике

(задание №13)»
Практикум по теме:«Решение уравнений, составленных на основе материалов ЕГЭ по математике (задание №13)»

Слайд 2«Учиться можно только весело… Чтобы переваривать знания, надо поглощать их с

аппетитом» Анатоль Франс (1844-1924)
«Учиться можно только весело… Чтобы переваривать знания, надо поглощать их с аппетитом»

Слайд 3Цель:
систематизация знаний по теме:
«Решение тригонометрических уравнений с выбором корней на

промежутке»
Цель:систематизация знаний по теме: «Решение тригонометрических уравнений с выбором корней на промежутке»

Слайд 4«Метод решения хорош тем, что если с самого начала мы можем

предвидеть и впоследствии подтвердить это, то, следуя этому, мы достигнем цели» Вильгельм Лейбниц
«Метод решения хорош тем, что если с самого начала мы можем предвидеть и впоследствии подтвердить это, то,

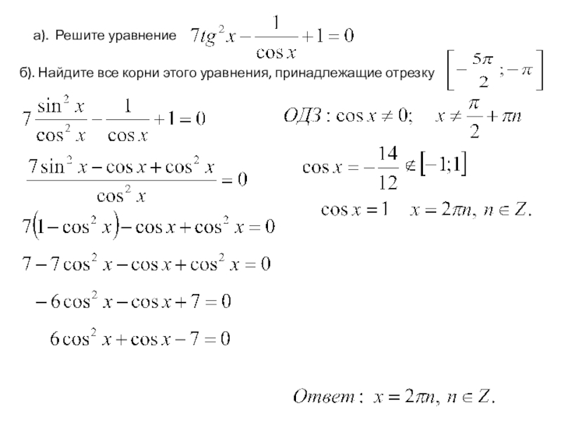
Слайд 5а). Решите уравнение
б). Найдите все корни этого уравнения,

принадлежащие отрезку

а). Решите уравнениеб). Найдите все корни этого уравнения, принадлежащие отрезку

Слайд 6y
x
1
-1
б). Найдите все корни этого уравнения, принадлежащие отрезку
Отбор корней с

помощью графиков
yx1-1б). Найдите все корни этого уравнения, принадлежащие отрезку Отбор корней с помощью графиков

Слайд 7y
x
1
-1
б). Найдите все корни этого уравнения, принадлежащие отрезку
Отбор корней с

помощью графиков
yx1-1б). Найдите все корни этого уравнения, принадлежащие отрезку Отбор корней с помощью графиков

Слайд 8x
б). Найдите все корни этого уравнения, принадлежащие отрезку
Отбор корней с

помощью графиков
xб). Найдите все корни этого уравнения, принадлежащие отрезку Отбор корней с помощью графиков

Слайд 9а). Решите уравнение
б). Найдите все корни этого уравнения, принадлежащие отрезку

а). Решите уравнениеб). Найдите все корни этого уравнения, принадлежащие отрезку

Слайд 11а). Решите уравнение
б). Найдите все корни этого уравнения, принадлежащие отрезку
б).

Выбирать корни по тригонометрической окружности не удобно, т.к. это … полтора круга
а). Решите уравнениеб). Найдите все корни этого уравнения, принадлежащие отрезку б). Выбирать корни по тригонометрической окружности не

Слайд 12б). Найдите все корни этого уравнения, принадлежащие

отрезку
б). Найдите все корни этого уравнения, принадлежащие

Слайд 13Работа в группах

Работа в группах

Слайд 141 группа

1 группа

Слайд 15а). Решите уравнение
б). Найдите все корни этого уравнения, принадлежащие отрезку

а). Решите уравнениеб). Найдите все корни этого уравнения, принадлежащие отрезку

Слайд 16б). Найдите все корни этого уравнения, принадлежащие


отрезку
б). Найдите все корни этого уравнения, принадлежащие

Слайд 172 группа

2 группа

Слайд 18а). Решите уравнение
б). Найдите все корни этого уравнения, принадлежащие отрезку
p


или

а). Решите уравнениеб). Найдите все корни этого уравнения, принадлежащие отрезку p или

Слайд 192p
p
б). Найдите все корни этого уравнения, принадлежащие отрезку
3p

2ppб). Найдите все корни этого уравнения, принадлежащие отрезку 3p

Слайд 203 группа

3 группа

Слайд 21а). Решите уравнение
б). Найдите все корни этого уравнения, принадлежащие отрезку

а). Решите уравнениеб). Найдите все корни этого уравнения, принадлежащие отрезку

Слайд 22б). Найдите все корни этого уравнения, принадлежащие отрезку
p

б). Найдите все корни этого уравнения, принадлежащие отрезку p

Слайд 23Решение тригонометрического уравнения с последующим выбором корней из заданного промежутка эксперты

оценивают выполнение задания по следующим критериям: - обоснованно получены ответы в обоих пунктах – 2 балла (это макс. балл); - обосновано решение в пункте а или б – 1 балл; - решение не соответствует ни одному из критериев, перечисленных выше – 0 баллов.
Решение тригонометрического уравнения с последующим выбором корней из заданного промежутка эксперты оценивают выполнение задания по следующим критериям:

Слайд 24«Вы - талантливые дети! Когда – нибудь вы сами приятно поразитесь,

какие вы умные, как много вы сумеете, если будете постоянно работать над собой…» Жан-Жак Руссо
«Вы - талантливые дети! Когда – нибудь вы сами приятно поразитесь, какие вы умные, как много вы

Что такое shareslide.ru?

Это сайт презентаций, где можно хранить и обмениваться своими презентациями, докладами, проектами, шаблонами в формате PowerPoint с другими пользователями. Мы помогаем школьникам, студентам, учителям, преподавателям хранить и обмениваться учебными материалами.


Для правообладателей

Яндекс.Метрика

Обратная связь

Email: Нажмите что бы посмотреть