Презентация, доклад проект по математике на тему Проект Метод введения новых переменных

Метод введения новых переменных+=4.Введем новые переменные, обозначив =а, =b.Получим первое уравнение системы: a+b=4.Составим второе уравнение системы:

Слайд 1Проект III. Метод введения новых переменных
Ученица 11 класса
Лесовцева Елена

Проект III. Метод введения новых переменных Ученица 11 классаЛесовцева Елена

Слайд 2Метод введения новых переменных
+
=4.
Введем новые переменные, обозначив 
=а, 
=b.
Получим первое уравнение системы: a+b=4.
Составим

второе уравнение системы:
Метод введения новых переменных+=4.Введем новые переменные, обозначив =а, =b.Получим первое уравнение системы: a+b=4.Составим второе уравнение системы:

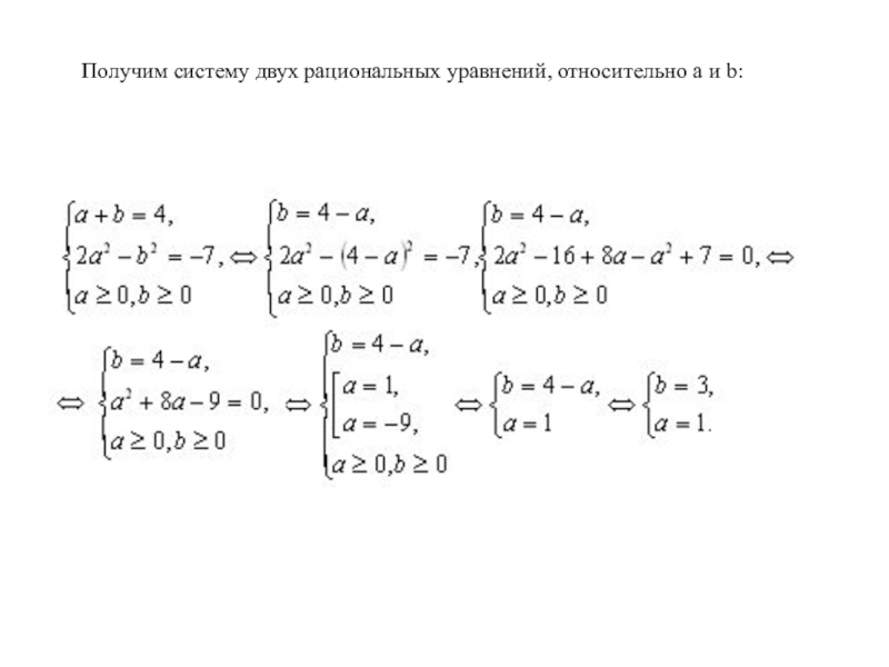
Слайд 3Получим систему двух рациональных уравнений, относительно а и b:

Получим систему двух рациональных уравнений, относительно а и b:

Слайд 4по теореме Виета:

Вернемся к переменной х: 
=1
Ответ: 2.

по теореме Виета:Вернемся к переменной х: =1Ответ: 2.

Слайд 5Вывод: Метод введения новых переменных и переход к системе рациональных уравнений для

данного уравнения не рационален. Этот метод лучше применять для иррациональных уравнений, содержащих радикалы различных степеней, или одинаковые многочлены под знаком корня и за знаком корня, или взаимообратные выражения под знаками корня.
Вывод: Метод введения новых переменных и переход к системе рациональных уравнений для данного уравнения не рационален. Этот метод

Что такое shareslide.ru?

Это сайт презентаций, где можно хранить и обмениваться своими презентациями, докладами, проектами, шаблонами в формате PowerPoint с другими пользователями. Мы помогаем школьникам, студентам, учителям, преподавателям хранить и обмениваться учебными материалами.


Для правообладателей

Яндекс.Метрика

Обратная связь

Email: Нажмите что бы посмотреть