Презентация, доклад Подготовка к ОГЭ по математике. Решение текстовых задач.

Из двух городов одновременно навстречу друг другу отправились два велосипедиста.Проехав некоторую часть пути, первый велосипедист сделал остановку на 56 минут, а затем продолжил движение до встречи со вторым велосипедистом.Расстояние между городами составляет 182 км, скорость первого

Слайд 1Решение текстовых задач

Презентация для подготовки обучающихся к ОГЭ по математике. Составила

Усеин З.М., учитель математики
МБОУ «Александровская школа»
2018/2019 учебный год

Решение текстовых задачПрезентация для подготовки обучающихся к ОГЭ по математике. Составила Усеин З.М., учитель математики МБОУ «Александровская

Слайд 2Из двух городов одновременно навстречу друг другу отправились два велосипедиста.
Проехав некоторую

часть пути, первый велосипедист сделал остановку на 56 минут, а затем продолжил движение до встречи со вторым велосипедистом.
Расстояние между городами составляет 182 км, скорость первого велосипедиста равна 13 км/ч, скорость второго – 15 км/ч. Определите расстояние от города, из которого выехал второй велосипедист, до места встречи.

Решение:

 

Из двух городов одновременно навстречу друг другу отправились два велосипедиста.Проехав некоторую часть пути, первый велосипедист сделал остановку

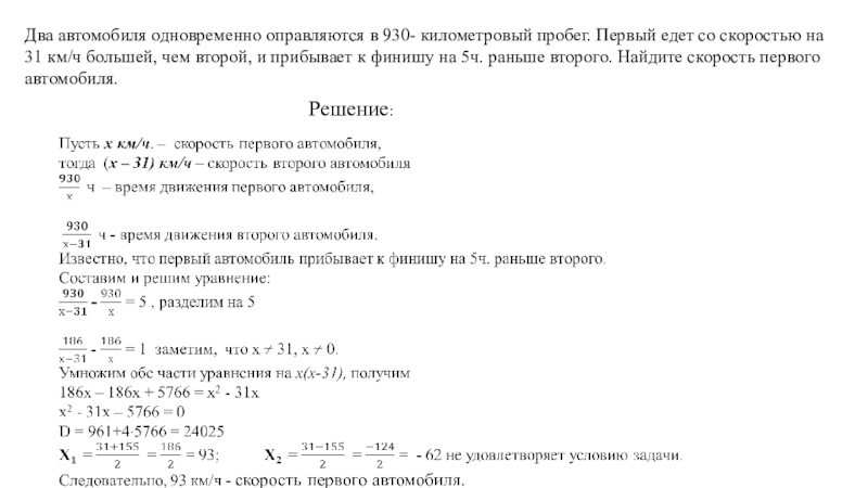
Слайд 3Два автомобиля одновременно оправляются в 930- километровый пробег. Первый едет со

скоростью на 31 км/ч большей, чем второй, и прибывает к финишу на 5ч. раньше второго. Найдите скорость первого автомобиля.

Решение:

 

Два автомобиля одновременно оправляются в 930- километровый пробег. Первый едет со скоростью на 31 км/ч большей, чем

Слайд 4Из А в В одновременно выехали два автомобилиста.
Первый автомобилист проехал с

постоянной скоростью весь путь. Второй проехал первую половину пути со скоростью, меньшей скорости первого автомобилиста на 9 км/ч, а вторую половину пути проехал со скоростью 60 км/ч, в результате чего прибыл в В одновременно с первым автомобилистом.
Найдите скорость первого автомобилиста, если известно, что она была больше 40 км/ч.

Решение:

Примем за 1 – расстояние между А и В.
Пусть х км/ч - скорость первого автомобилиста,

ч – время, за которое прошёл весь путь первый автомобилист.

Тогда (х – 9) км/ч – скорость второго автомобилиста на первой половине пути,

- ч - время, за которое прошёл первую половину пути второй автомобилист,

ч - время, за которое прошёл вторую половину пути второй автомобилист.

Известно, что второй автомобилист прибыл в пункт В одновременно с первым автомобилистом,
т.е. автомобилисты были в пути одно и то же время.
Составим и решим уравнение.


 

 

 

Из А в В одновременно выехали два автомобилиста.Первый автомобилист проехал с постоянной скоростью весь путь. Второй проехал

Слайд 5 
 


= +


= +


Заметим, что х ≠ 0, х ≠ 9
Умножим обе части уравнения на 120х(х -9)
120(х - 9) = 60х + х(х – 9)
х 2 - 9х + 60х -120х +1080 = 0
х 2 - 69х +1080 = 0
D = 692 - 4 ⋅ 1080 = 4761 – 4320 = 441


Х1 = = 45

Х2 = = 24, не удовлетворяет условию задачи, т.к. скорость

первого автомобилиста больше 40км/ч.
Следовательно, 45 км/ч – скорость первого автомобилиста.

Ответ: 45 км/ч.


 

 

 

 

 

 

 

 


  

Слайд 6Задания для самопроверки

Задания для самопроверки

Слайд 7Задание №1

Задание №1

Слайд 8Задание №2

Задание №2

Слайд 9Задание №3

Задание №3

Слайд 10В презентации использованы задания из
Открытого банка заданий ОГЭ, математика,
(ФИПИ)

В презентации использованы задания из Открытого банка заданий ОГЭ, математика, (ФИПИ)

Что такое shareslide.ru?

Это сайт презентаций, где можно хранить и обмениваться своими презентациями, докладами, проектами, шаблонами в формате PowerPoint с другими пользователями. Мы помогаем школьникам, студентам, учителям, преподавателям хранить и обмениваться учебными материалами.


Для правообладателей

Яндекс.Метрика

Обратная связь

Email: Нажмите что бы посмотреть