Презентация, доклад по теме : Теорема Виетта

Решим уравнение:

Слайд 1Теорема Виета

Теорема Виета

Слайд 2Решим уравнение:

Решим уравнение:

Слайд 3Теорема:
Сумма корней приведенного
квадратного уравнения
равна второму коэффициенту,
взятому с

противоположным
знаком,
а произведение корней равно
свободному члену.

Доказательство:

Теорема: Сумма корней приведенного квадратного уравнения равна второму коэффициенту, взятому с противоположным знаком, а произведение корней равно

Слайд 4то теорема будет верна и в этом случае.

то теорема будет верна и в этом случае.

Слайд 5Теорема:
Сумма корней приведенного
квадратного уравнения
равна второму коэффициенту,
взятому с

противоположным
знаком,
а произведение корней равно
свободному члену.

Теорема Виета

Теорема: Сумма корней приведенного квадратного уравнения равна второму коэффициенту, взятому с противоположным знаком, а произведение корней равно

Слайд 6Франсуа Виет внес большой вклад в развитие математики.
Виет ввел в нее

буквенную символику и показал, как, оперируя символами, можно получить результат, который применим к любым соответствующим величинам, т.е. решить задачу в общем виде.

Стало возможным буквенное исчисление.

Так, в частности, он предложил использовать буквы для обозначения коэффициентов.

Самым важным своим открытием Виет считал установление связи между координатами и коэффициентами уравнений.

Франсуа Виет внес большой вклад в развитие математики.Виет ввел в нее буквенную символику и показал, как, оперируя

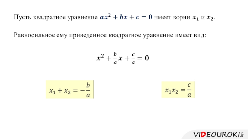
Слайд 7Равносильное ему приведенное квадратное уравнение имеет вид:

Равносильное ему приведенное квадратное уравнение имеет вид:

Слайд 8Задание: не решая уравнения, найдите сумму и произведение корней,
если они

существуют.

Решение:

Задание: не решая уравнения, найдите сумму и произведение корней, если они существуют.Решение:

Слайд 9Задание: найдите подбором корни уравнения.
Решение:

Задание: найдите подбором корни уравнения.Решение:

Слайд 10Задание: найдите подбором корни уравнения.
Решение:

Задание: найдите подбором корни уравнения.Решение:

Слайд 11Теорема Виета:

Сумма корней приведенного
квадратного уравнения
равна второму
коэффициенту,
взятому

с противоположным
знаком,
а произведение корней равно
свободному члену.

Повторим главное:

Теорема Виета: Сумма корней приведенного квадратного уравнения равна второму коэффициенту, взятому с противоположным знаком, а произведение корней

Что такое shareslide.ru?

Это сайт презентаций, где можно хранить и обмениваться своими презентациями, докладами, проектами, шаблонами в формате PowerPoint с другими пользователями. Мы помогаем школьникам, студентам, учителям, преподавателям хранить и обмениваться учебными материалами.


Для правообладателей

Яндекс.Метрика

Обратная связь

Email: Нажмите что бы посмотреть