Презентация, доклад по теме РАЗЛИЧНЫЕ ПРИЁМЫ РЕШЕНИЯ ГЕОМЕТРИЧЕСКИХ ЗАДАЧ

Содержание

Для успешного изучения геометрии необходимо знать не только основные формулы итеоремы, но и владеть различными методами решения задач.

Слайд 1РАЗЛИЧНЫЕ ПРИЁМЫ РЕШЕНИЯ ГЕОМЕТРИЧЕСКИХ ЗАДАЧ

РАЗЛИЧНЫЕ ПРИЁМЫ РЕШЕНИЯ ГЕОМЕТРИЧЕСКИХ ЗАДАЧ

Слайд 2Для успешного изучения геометрии
необходимо знать
не только основные формулы и
теоремы,

но и владеть различными
методами решения задач.
Для успешного изучения геометрии необходимо знать не только основные формулы итеоремы, но и владеть различными методами решения

Слайд 3Задача
и пять методов её
решения
В треугольнике АВС биссектриса ВЕ

и медиана AD перпендикулярны и имеют одинаковую длину, равную 4. Найти стороны треугольника АВС.
Задача и пять методов еёрешения  В треугольнике АВС биссектриса ВЕ и медиана AD перпендикулярны и имеют

Слайд 4 Приступая к решению задачи, сразу замечаем, что если О –

точка пересечения биссектрисы ВЕ и медианы AD, то прямоугольные треугольники ABO и DВО равны.
Поэтому АО=ОD=2 и АВ=BD, так что ВС=2АВ.
Приступая к решению задачи, сразу замечаем, что если О – точка пересечения биссектрисы ВЕ и медианы

Слайд 5Способ первый:
КООРДИНАТНЫЙ
Примем точку О за начало прямоугольной системы координат, оси Ох

придадим направление вектора OD и будем считать единицей масштаба.
В данной системе точки A, D, B имеют координаты:
А (-2;0), D (2;0) и В (0;b).

Для того чтобы определить длины сторон треугольника АВС, надо найти число b. Выразим через b координаты точек С и Е. Так как D – середина отрезка ВС, то С (4;-b). Для точки Е имеем координаты (0;у). Вторую координату точки Е найдем, пользуясь, тем что точка Е принадлежит прямой АС. Уравнение прямой АС имеет вид:

Координаты точки Е (0;у) удовлетворяют этому уравнению. Подставив в него 0 вместо х, получим: . Следовательно, . По условию задачи ВЕ=4, значит, , или b=3.

Итак, А (-2;0), В (0;3), С (4;-3). Зная координаты вершин треугольника АВС, найдем его стороны, используя формулу нахождения расстояния между двумя точками на плоскости

Способ первый:КООРДИНАТНЫЙПримем точку О за начало прямоугольной системы координат, оси Ох придадим направление вектора OD и будем

Слайд 6Способ второй:
векторный
Векторы ВЕ и АД выразим через а и с.Так как

ВС=2BD, то СЕ=2АЕ( по свойству биссектрисы треугольника). Пользуясь формулой деления отрезка в данном отношении, получим:

Согласно вычитанию векторов, имеем:

Длины векторов ВЕ и АD известны. Пусть

Вычислив скалярные квадраты вектором ВЕ и АD, получим уравнения:

Найдем теперь сторону АС, пользуясь векторной формулировкой теоремы косинусов:

Подставим найденные выше значения и получим:

Способ второй:векторныйВекторы ВЕ и АД выразим через а и с.Так как ВС=2BD, то СЕ=2АЕ( по свойству биссектрисы

Слайд 7Способ третий:
аналитический
Медиану AD и биссектрису ВЕ треугольника АВС выразим через длины

а, b, с сторон треугольника по формулам:

Пусть АВ=х, АЕ=у, тогда ВС=2х и СЕ=2у. Получим систему уравнений:

Х

Y

Способ третий:аналитическийМедиану AD и биссектрису ВЕ треугольника АВС выразим через длины а, b, с сторон треугольника по

Слайд 8Способ четвертый:
тригонометрический
Обозначим АВ=х, угол АВС=2α. По теореме косинусов из треугольников АВЕ

и ВСЕ находим:

Учитывая, что СЕ=2АЕ или СЕ2=4АЕ2, получаем: x cos α=3.

Но x cos α=ВО, значит, ВО=3 и ОЕ=1.

Остается, пользуясь теоремой Пифагора, вычислить стороны треугольника АВС.

Х

Способ четвертый:тригонометрическийОбозначим АВ=х, угол АВС=2α. По теореме косинусов из треугольников АВЕ и ВСЕ находим:Учитывая, что СЕ=2АЕ или

Слайд 9Способ пятый:
геометрический
1.С помощью площадей
Так как АО=ОD=2, ВЕ=4 и АD перпендикулярна ВЕ,

то площадь каждого из треугольников ВАЕ и ВDЕ равна 4. Площадь треугольника СDЕ так же равна 4, так как медиана ED делит треугольник ВСЕ на два равновеликих треугольника.
Значит, площадь треугольника АВС равна 12.
Поскольку АD-медиана треугольника АВС,
то площадь треугольника АВD равна 6.

Остается применить формулу площади треугольника. Получим: АО*ВО=6.
Но АО=2, значит, ВО=3

Стороны треугольника АВС найдем по теореме Пифагора.
Способ пятый:геометрический1.С помощью площадейТак как АО=ОD=2, ВЕ=4 и АD перпендикулярна ВЕ, то площадь каждого из треугольников ВАЕ

Слайд 102. С помощью осевой симметрии
Точки А и D симметричны относительно

биссектрисы ВЕ. Построим еще точку, симметричную точке С относительно прямой ВЕ. Для этого продолжим отрезок DЕ до пересечения с прямой АВ и обозначим через F точку пересечения прямых АВ и DЕ. Получим равнобедренный треугольник ВСF, из равенства треугольника ВЕF и ВЕС следует, что ВF=ВС. Продолжим еще биссектрису ВЕ до пересечения с СF в точке Н. Тогда ВН - биссектриса треугольника ВСF, а следовательно, и его медиана. Таким образом, Е – точка пересечения медиан треугольника ВСF,
и поэтому ЕН=0,5ВЕ=2, а ВН=6.
Средняя линия AD треугольника ВСF делит медиану ВН пополам, поэтому ВО=3. Далее поступаем так же, как при решении задачи другими способами и получаем тот же ответ.
2. С помощью осевой симметрии Точки А и D симметричны относительно биссектрисы ВЕ. Построим еще точку, симметричную

Слайд 113. По теореме о средней линии треугольника
Проведем среднюю линию DК треугольника

ВСЕ. Так как DК параллельна ВЕ и АО=ОD, то
ОЕ – средняя линия
треугольника ADK.

Следовательно:

Так как ВЕ=4, то ОЕ=1 и ВО=3

Из приведенного решения видно, что отношение ВО/ОЕ не зависит от отрезков ВЕ и AD. Найти это отношение можно также, используя лишь тот факт, что АD – медиана треугольника АВС и АО=ОВ, причем без всяких вспомогательных построений.

3. По теореме о средней линии треугольникаПроведем среднюю линию DК треугольника ВСЕ. Так как DК параллельна ВЕ

Слайд 124. По теореме Менелая
Секущая ВЕ пересекает стороны треугольника АСD в точках

Е и О. По теореме Менелая из треугольника АСD имеем:

а так как

Применив теперь теорему Менелая к треугольнику ВСЕ и секущей АD, получим:

Но АЕ/АС=1/3 и СD=DB. Следовательно, ВО/ОЕ=3.

4. По теореме МенелаяСекущая ВЕ пересекает стороны треугольника АСD в точках Е и О. По теореме Менелая

Слайд 13РЕШЕНИЕ СТЕРЕОМЕТРИЧЕСКОЙ ЗАДАЧИ
Подготовительный этап
Алгоритм построения уравнения плоскости:
1. Найдем координаты трех точек,

принадлежащих плоскости А(x1, y1, z1), В(x2, y2, z2), С (x3, y3, z3).

2. Зададим произвольную точку М (x, y, z), принадлежащую плоскости.

3.На основе свойства компланарности векторов, составим определитель третьего порядка.

и приравниваем его к 0

4. Вычислив определитель, получим уравнение плоскости Ах +Ву + Сz + D = 0.

РЕШЕНИЕ СТЕРЕОМЕТРИЧЕСКОЙ ЗАДАЧИПодготовительный этапАлгоритм построения уравнения плоскости:1. Найдем координаты трех точек, принадлежащих плоскости А(x1, y1, z1),

Слайд 14Формула нахождения угла между прямыми в пространстве:
где {

}, { } - координаты направляющих вектора заданных прямых.

Формула нахождения угла между двумя плоскостями:

где {A1,B1,C1},{A2,B2,C2} – направляющие плоскостей.

Формула нахождения угла между прямыми в пространстве:где {

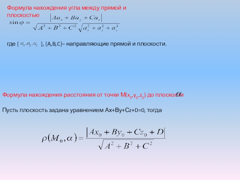
Слайд 15Формула нахождения угла между прямой и плоскостью
где {

}, {A,B,C}– направляющие прямой и плоскости.

Формула нахождения расстояния от точки М(x0,y0,z0) до плоскости

Пусть плоскость задана уравнением Ах+Ву+Сz+D=0, тогда

Формула нахождения угла между прямой и плоскостьюгде {        }, {A,B,C}–

Слайд 16Рассмотрим применение данной теории на примере решения задачи:
«Ребро куба ABCDA1

B1 C1 D1 равно 1. На сторонах AB, AD и СС1 взяты соответственно точки M, N и L, причем AM = AN = CL = . В куб вписан шар. Найти площадь сечения этого шара плоскостью, проходящей через т. M, N и L»


Решение:
Введем прямоугольную систему координат так, что т. B – начало координат, BM лежит на Ox, BC лежит на Oy, B C1 лежит на Oz.
Тогда A(1; 0; 0) B(0; 0; 0) C(0; 1; 0)
D(1; 1; 0) A1(1; 0; 1) B1(0; 0; 1) C1(0; 1; 1) D1(1; 1; 1)
N(1; ; 0) L(0; 1; ).
MB = AB – AM = 1 – = M( ; 0; 0)
Тогда { – 0; 0 – 1; 0 – } {1 – 0; – 1; 0 – }.
Т.е. { ; –1; – } {1; – ; – }.
Пусть т.P(x; y; z) (MNL). Тогда {x; y – 1; z – }.

Рассмотрим применение данной теории на примере решения задачи: «Ребро куба ABCDA1 B1 C1 D1 равно 1. На

Что такое shareslide.ru?

Это сайт презентаций, где можно хранить и обмениваться своими презентациями, докладами, проектами, шаблонами в формате PowerPoint с другими пользователями. Мы помогаем школьникам, студентам, учителям, преподавателям хранить и обмениваться учебными материалами.


Для правообладателей

Яндекс.Метрика

Обратная связь

Email: Нажмите что бы посмотреть