Презентация, доклад по теме Построение графиков , содержащих модуль

Содержание

Понятие «модуль»Слово «модуль» произошло от латинского слова «modulus»|x|

Слайд 1Построение графиков с модулем
Выполнила работу:
Ученица 9 В класса
МОУ Гимназии имени

А. Л. Кекина
Рогушкина Дарья
Руководитель: Иванченко
Ирина Алексеевна
Построение графиков 
с модулемВыполнила работу: Ученица 9 В классаМОУ Гимназии имени А. Л. КекинаРогушкина ДарьяРуководитель: ИванченкоИрина Алексеевна

Слайд 2Понятие «модуль»
Слово «модуль» произошло от латинского слова «modulus»
|x|

Понятие «модуль»Слово «модуль» произошло от латинского слова «modulus»|x|

Слайд 3Понятие «модуль»
Воспользовавшись определением модуля, можно записать:



Отсюда можно сделать вывод, что график

функции у = f(|x|) при х≥0 совпадает с графиком функции у = f(x), а при х < 0 — с графиком функции у = f(- x).

Понятие «модуль»Воспользовавшись определением модуля, можно записать:Отсюда можно сделать вывод, что график функции у = f(|x|) при х≥0

Слайд 4Алгоритм построения графика функции у = f(|x|)
Тогда построение графика функции у

= f(|x|) можно проводить по следующей схеме.
1) Построить ту часть графика функции у = f(x), все точки которой имеют неотрицательные абсциссы;
2) построить ту часть графика функции у = f(- x), все точки которой имеют отрицательные абсциссы.
Объединение этих двух построенных фигур является графиком функции у = f(|x|)

Алгоритм построения графика функции у = f(|x|)Тогда построение графика функции у = f(|x|) можно проводить по следующей

Слайд 5Алгоритм построения графика функции у = f(|x|)
Заметим, что функция у

= f(|x|) является чётной. Поэтому ось ординат является осью симметрии её графика. Тогда график функции у = f(|x|) можно получить по следующей схеме.
1) Построить ту часть графика функции у = f(x), все точки которой имеют неотрицательные абсциссы;
2) построить фигуру, симметричную полученной относительно оси ординат.
Объединение двух построенных фигур является графиком функции у = f(|x|)

Алгоритм построения графика функции у = f(|x|) Заметим, что функция у = f(|x|) является чётной. Поэтому ось

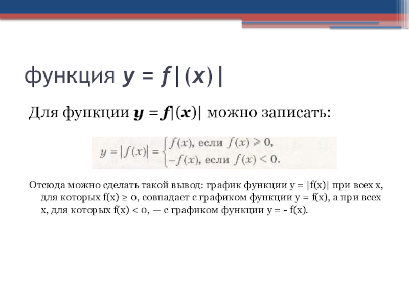
Слайд 6функция у = f|(x)|
Для функции у = f|(x)| можно записать:



Отсюда

можно сделать такой вывод: график функции у = |f(х)| при всех х, для которых f(x) ≥ 0, совпадает с графиком функции у = f(x), а при всех х, для которых f(x) < 0, — с графиком функции у = - f(х).

функция у = f|(x)| Для функции у = f|(x)| можно записать:Отсюда можно сделать такой вывод: график функции

Слайд 7Алгоритм построения графика функции у = f|(x)|
Тогда построение графика функции

у = |f(х)| можно проводить по следующей схеме.
1) Построить ту часть графика функции у = f(x), все точки которой
имеют неотрицательные ординаты;
2) построить ту часть графика функции у = - f(x), все точки которой имеют положительные ординаты.
Объединение двух построенных фигур является графиком функции у = |f(х)|

Алгоритм построения графика функции у = f|(x)| Тогда построение графика функции у = |f(х)| можно проводить по

Слайд 8Алгоритм построения графика функции у = f|(x)|
Поскольку графики функций у

= f(x) и у = - f(x) симметричны относительно оси абсцисс, то искомый график можно получить по следующей схеме.
1) Ту часть графика функции у = f(x), точки которой имеют неотрицательные ординаты, оставить без изменений;
2) построить фигуру, симметричную относительно оси абсцисс той части графика функции у = f(x), точки которой имеют отрицательные ординаты.
Объединение этих двух построенных фигур и составит график функции у = |f(х)|

Алгоритм построения графика функции у = f|(x)| Поскольку графики функций у = f(x) и у = -

Слайд 9y=I3-xI-2
Задание №1:

y=I3-xI-2Задание №1:

Слайд 10y=I3-xI-2
Задание №1:
1) y=x
х
у

y=I3-xI-2Задание №1:1) y=xху

Слайд 11y=I3-xI-2
Задание №1:
1) y=x
2) y=IxI

y=I3-xI-2Задание №1:1) y=x2) y=IxI

Слайд 12y=I3-xI-2
Задание №1:
1) y=x
2) y=IxI
3) y=I3-xI

y=I3-xI-2Задание №1:1) y=x2) y=IxI3) y=I3-xI

Слайд 13y=I3-xI-2
Задание №1:
1) y=x
2) y=IxI
3) y=I3-xI
4) y=I3-xI-2

y=I3-xI-2Задание №1:1) y=x2) y=IxI3) y=I3-xI4) y=I3-xI-2

Слайд 14y=I3-xI-2
Задание №1:
1) y=x
2) y=IxI
3) y=I3-xI
4) y=I3-xI-2

y=I3-xI-2Задание №1:1) y=x2) y=IxI3) y=I3-xI4) y=I3-xI-2

Слайд 15Задание №2:
y=I(IxI-2) 2 -3I

Задание №2:y=I(IxI-2) 2 -3I

Слайд 16Задание №2:
y=I(IxI-2) 2 -3I
1) y=x 2

Задание №2:y=I(IxI-2) 2 -3I1) y=x 2

Слайд 17Задание №2:
y=I(IxI-2) 2 -3I
1) y=x 2
2) y=(x-2) 2

Задание №2:y=I(IxI-2) 2 -3I1) y=x 22) y=(x-2) 2

Слайд 18Задание №2:
y=I(IxI-2) 2 -3I
1) y=x 2
2) y=(x-2) 2
3) y=(IxI-2) 2

Задание №2:y=I(IxI-2) 2 -3I1) y=x 22) y=(x-2) 23) y=(IxI-2) 2

Слайд 19Задание №2:
y=I(IxI-2) 2 -3I
1) y=x 2
2) y=(x-2) 2
3) y=(IxI-2) 2
4) y=(IxI-2)2-3

Задание №2:y=I(IxI-2) 2 -3I1) y=x 22) y=(x-2) 23) y=(IxI-2) 24) y=(IxI-2)2-3

Слайд 20Задание №2:
y=I(IxI-2) 2 -3I
1) y=x 2
2) y=(x-2) 2
3) y=(IxI-2) 2
4) y=(IxI-2)2-3
5)

y=I(IxI-2)2-3I
Задание №2:y=I(IxI-2) 2 -3I1) y=x 22) y=(x-2) 23) y=(IxI-2) 24) y=(IxI-2)2-35) y=I(IxI-2)2-3I

Слайд 21Задание №2:
y=I(IxI-2) 2 -3I
1) y=x 2
2) y=(x-2) 2
3) y=(IxI-2) 2
4) y=(IxI-2)2-3
5)

y=I(IxI-2)2-3I
Задание №2:y=I(IxI-2) 2 -3I1) y=x 22) y=(x-2) 23) y=(IxI-2) 24) y=(IxI-2)2-35) y=I(IxI-2)2-3I

Слайд 22Задание №3:
x+2
y= x-3
x-3

5 5
x-3 + x-3 = 1 + x-3
Задание №3:    x+2y=  x-3 x-3    5

Слайд 23Задание №3:
x+2
y= x-3
x-3

5 5
x-3 + x-3 = 1 + x-3

5
y= x



Задание №3:    x+2y=  x-3 x-3    5

Слайд 24Задание №3:
x+2
y= x-3
x-3

5 5
x-3 + x-3 = 1 + x-3

5
y= x
5
y= x-3




Задание №3:    x+2y=  x-3 x-3    5

Слайд 25Задание №3:
x+2
y= x-3
x-3

5 5
x-3 + x-3 = 1 + x-3

5
y= x
5
y= x-3
5
3) y=1+x-3



Задание №3:    x+2y=  x-3 x-3    5

Слайд 26Задание №3:
x+2
y= x-3
x-3

5 5
x-3 + x-3 = 1 + x-3

5
y= x
5
y= x-3
5
3) y=1+x-3
5
4) y=|1+x-3|



Задание №3:    x+2y=  x-3 x-3    5

Слайд 27Задание №3:
x+2
y= x-3
x-3

5 5
x-3 + x-3 = 1 + x-3

5
y= x
5
y= x-3
5
3) y=1+x-3
5
4) y=|1+x-3|



Задание №3:    x+2y=  x-3 x-3    5

Слайд 28Задание №4:
y=I √ IxI-1-1 I

Задание №4:y=I √ IxI-1-1 I

Слайд 29Задание №4:
y=I √ IxI-1-1 I
1) y= √ x

Задание №4:y=I √ IxI-1-1 I1) y= √ x

Слайд 30Задание №4:
y=I √ IxI-1-1 I
1) y= √ x
2) y= √ x-1

Задание №4:y=I √ IxI-1-1 I1) y= √ x2) y= √ x-1

Слайд 31Задание №4:
y=I √ IxI-1-1 I
1) y= √ x
2) y= √ x-1
3)

y= √IxI-1
Задание №4:y=I √ IxI-1-1 I1) y= √ x2) y= √ x-13) y= √IxI-1

Слайд 32Задание №4:
y=I √ IxI-1-1 I
1) y= √ x
2) y= √ x-1
3)

y= √IxI-1
4) y= √ IxI-1-1
Задание №4:y=I √ IxI-1-1 I1) y= √ x2) y= √ x-13) y= √IxI-14) y= √ IxI-1-1

Слайд 33Задание №4:
y=I √ IxI-1-1 I
1) y= √ x
2) y= √ x-1
3)

y= √IxI-1
4) y= √ IxI-1-1
5) y= I√ IxI-1-1I
Задание №4:y=I √ IxI-1-1 I1) y= √ x2) y= √ x-13) y= √IxI-14) y= √ IxI-1-15) y=

Слайд 34Задание №4:
y=I √ IxI-1-1 I
1) y= √ x
2) y= √ x-1
3)

y= √IxI-1
4) y= √ IxI-1-1
5) y= I√ IxI-1-1I
Задание №4:y=I √ IxI-1-1 I1) y= √ x2) y= √ x-13) y= √IxI-14) y= √ IxI-1-15) y=

Слайд 35Вывод
Таким образом, мы научились строить графики с модулем. Подробнее изучив алгоритмы

их построения, мы сможем применять эти правила на практике.

ВыводТаким образом, мы научились строить графики с модулем. Подробнее изучив алгоритмы их построения, мы сможем применять эти

Слайд 36Спасибо за внимание!

Спасибо за внимание!

Слайд 37Источники:
http://xn--i1abbnckbmcl9fb.xn--p1ai/%D1%81%D1%82%D0%B0%D1%82%D1%8C%D0%B8/524487/
Учебник «Алгебра.9 класс». (авт. А.Г. Мерзляк, В.М. Поляков), 2015

Источники:http://xn--i1abbnckbmcl9fb.xn--p1ai/%D1%81%D1%82%D0%B0%D1%82%D1%8C%D0%B8/524487/Учебник «Алгебра.9 класс». (авт. А.Г. Мерзляк, В.М. Поляков), 2015

Что такое shareslide.ru?

Это сайт презентаций, где можно хранить и обмениваться своими презентациями, докладами, проектами, шаблонами в формате PowerPoint с другими пользователями. Мы помогаем школьникам, студентам, учителям, преподавателям хранить и обмениваться учебными материалами.


Для правообладателей

Яндекс.Метрика

Обратная связь

Email: Нажмите что бы посмотреть