Презентация, доклад по математике Тригонометрические уравнения

Цели:Обобщить и систематизировать имеющиеся у учащихся сведения о тригонометрических уравнениях и методах их решения. Углубить знания по теме.Развитие логического мышления, алгоритмической культуры, критичности мышления на уровне, необходимом для будущей профессиональной деятельности, а также

Слайд 1Тригонометрические уравнения
10 класс

http://aida.ucoz.ru

Тригонометрические уравнения 10 классhttp://aida.ucoz.ru

Слайд 3Цели:
Обобщить и систематизировать имеющиеся у учащихся сведения о тригонометрических уравнениях и

методах их решения.
Углубить знания по теме.
Развитие логического мышления, алгоритмической культуры, критичности мышления на уровне, необходимом для будущей профессиональной деятельности, а также последующего обучения в высшей школе.
Воспитание ответственного отношения к учебному труду.
Цели:Обобщить и систематизировать имеющиеся у учащихся сведения о тригонометрических уравнениях и методах их решения.

Слайд 4 С помощью тригонометрической окружности найти все значения из промежутка [-2π; 2π]

для следующих выражений



arcsin 0,


arcsin

С помощью тригонометрической окружности найти все значения из промежутка [-2π; 2π]

Слайд 5Верно ли равенство

Верно ли равенство

Слайд 6Имеет ли смысл выражение:

Имеет ли смысл выражение:

Слайд 7Решите уравнение

5)





.

Решите  уравнение             5) .

Слайд 8б) сделаем выборку корней, принадлежащих промежутку [-2π; -π].
с помощью окружности




с

помощью графика





Ответ : а) б)






б) сделаем выборку корней, принадлежащих промежутку  [-2π; -π].с помощью окружности с помощью графика

Слайд 9Решите уравнение
sin х =










,




,

x = (

-1)k

+ πk, k ϵ Z .


Решите уравнение sin х =    ,,x = ( -1)k+ πk, k ϵ Z .

Слайд 10Какие методы решения тригонометрических уравнений вы знаете?
2. Определите и

ответьте, какими методами нужно решать данные тригонометрические уравнения?
а) sin 2x – cos x = 0
б) 2sin²x - 5sinx = -3
в) cos²x – sin²x = sinx – cosx
г) sin2 x – 3sinx cosx + 2cos²x = 0
3.Решите простейшие тригонометрические уравнения
Какие методы решения тригонометрических уравнений вы знаете?  2. Определите и ответьте, какими методами нужно решать данные

Слайд 11Некоторые типы тригонометрических уравнений.
Уравнения, сводящиеся к квадратным, относительно
cos

х = t, sin х = t.
A sin2 x + B cosx + C = 0
A cos2 x + В sinx + C = 0
Решаются методом введения новой переменной.

2.Однородные уравнения первой и второй степени.
I степени. A sinx + B cosx = 0 : cosx
A tg x + B = 0
II степени. A sin2 x + B sinx cosx + A cos2 x = 0 : cos2x
A tg2 x + B tgx + C = 0
Решаются методом разложения на множители и методом введения новой переменной.

3. Уравнение вида:
А sinx + B cosx = C. А, В, С ≠ 0
Применимы все методы.

Некоторые типы тригонометрических уравнений.Уравнения, сводящиеся к квадратным, относительно   cos х = t, sin х =

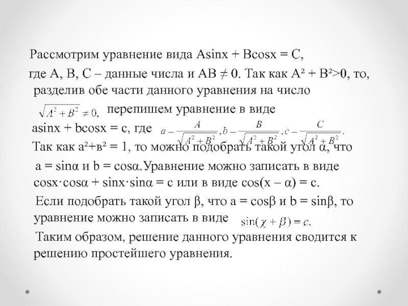
Слайд 12Введение вспомогательного угла
Рассмотрим уравнение вида Asinx + Bcosx =

C,
где A, B, C – данные числа и AB ≠ 0. Так как A² + В²>0, то, разделив обе части данного уравнения на число
перепишем уравнение в виде
аsinx + bcosx = c, где
Так как а²+в² = 1, то можно подобрать такой угол α, что
а = sinα и b = cosα.Уравнение можно записать в виде cosx·cosα + sinx·sinα = c или в виде cos(x – α) = c.
Если подобрать такой угол β, что a = cosβ и b = sinβ, то уравнение можно записать в виде
Таким образом, решение данного уравнения сводится к решению простейшего уравнения.
Введение вспомогательного угла   Рассмотрим уравнение вида Asinx + Bcosx = C,  где A, B,

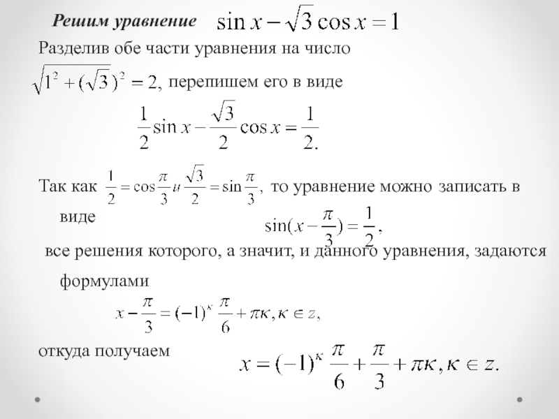
Слайд 13 Решим уравнение


Разделив обе части уравнения на число
перепишем его в виде


Так как то уравнение можно записать в виде
все решения которого, а значит, и данного уравнения, задаются формулами

откуда получаем

Решим уравнение

Слайд 14Формулы.


Универсальная подстановка.
х

≠ π + 2πn; Проверка обязательна!

Понижение степени.
= (1 + cos2x ) : 2
= (1 – cos 2x) : 2

Метод вспомогательного аргумента.

Формулы.         Универсальная подстановка.х ≠ π + 2πn;

Слайд 15Методы решения
тригонометрических уравнений
Указать метод решения уравнения:

Методы решения тригонометрических уравненийУказать метод решения уравнения:

Слайд 161.Потеря корней:

делим на g(х).
опасные формулы

(универсальная подстановка).

Этими операциями мы сужаем область определения.

2. Лишние корни:

возводим в четную степень.
умножаем на g(х) (избавляемся от знаменателя).

Этими операциями мы расширяем область определения.

Проблемы ,возникающие при решении
тригонометрических уравнений

1.Потеря корней:   делим на g(х).  опасные формулы (универсальная подстановка).Этими операциями мы сужаем область определения.2.

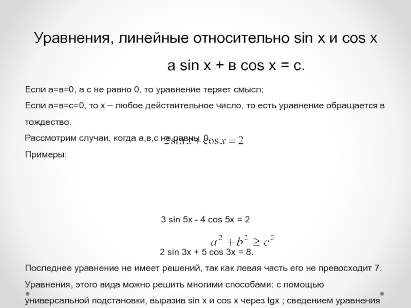
Слайд 17Уравнения, линейные относительно sin x и cos x

а sin x + в cos x = с.
Если а=в=0, а с не равно 0, то уравнение теряет смысл;
Если а=в=с=0, то х – любое действительное число, то есть уравнение обращается в тождество.
Рассмотрим случаи, когда а,в,с не равны 0.
Примеры:



3 sin 5x - 4 cos 5x = 2

2 sin 3x + 5 cos 3x = 8.
Последнее уравнение не имеет решений, так как левая часть его не превосходит 7. Уравнения, этого вида можно решить многими способами: с помощью универсальной подстановки, выразив sin x и cos x через tgх ; сведением уравнения к однородному; введением вспомогательного аргумента и другими.
Решение этих уравнений существует при





Уравнения, линейные относительно sin x и cos x      	а sin x +

Слайд 18Данное уравнение является уравнением
вида

, (1)

где , , , которое можно решить другим способом.
Разделим обе части этого уравнения на :

. (2)
Введем вспомогательный аргумент , такой, что

.
Такое число существует, так как

.

Таким образом, уравнение можно записать в виде




.

Последнее уравнение является простейшим тригонометрическим уравнением.
Данное уравнение является уравнением вида

Слайд 19Уравнение

.

Используя формулы sin x = 2 sin cos , cos x = cos2 - sin2 и

записывая правую часть уравнения в виде ,

получаем

Поделив это уравнение на ,

получим равносильное уравнение

Обозначая , получаем , откуда .

1)

2)


Ответ:





Уравнение

Слайд 20Домашнее задание:

Домашнее задание:

Что такое shareslide.ru?

Это сайт презентаций, где можно хранить и обмениваться своими презентациями, докладами, проектами, шаблонами в формате PowerPoint с другими пользователями. Мы помогаем школьникам, студентам, учителям, преподавателям хранить и обмениваться учебными материалами.


Для правообладателей

Яндекс.Метрика

Обратная связь

Email: Нажмите что бы посмотреть