Презентация, доклад по математике. Решение задачи №17.

Содержание

1.31 декабря 2018 года Федор взял в банке 6951000 рублей в кредит под 10% годовых. Схема выплаты кредита следующая: 31 декабря следующего года банк начисляет проценты на оставшуюся сумму долга ( то есть увеличивает долг на

Слайд 1Подготовила
Кисленкова Татьяна Ивановна,
учитель математики.
МОУ Константиновская СШ.


2018г
Подготовка к ЕГЭ: Решение

задачи №17 (Математика. Профильный уровень)
Подготовила Кисленкова Татьяна Ивановна,учитель математики. МОУ Константиновская СШ.2018гПодготовка к ЕГЭ: Решение задачи №17 (Математика. Профильный уровень)

Слайд 21.31 декабря 2018 года Федор взял в банке 6951000 рублей в

кредит под 10% годовых. Схема выплаты кредита следующая: 31 декабря следующего года банк начисляет проценты на оставшуюся сумму долга ( то есть увеличивает долг на 10%), затем Федор переводит в банк платеж. Весь долг Федор выплатил за 3 равных платежа. На сколько рублей меньше он отдал бы банку, если бы смог выплатить долг за 2 равных платежа?

Взял S руб.
S(1+0,1)= 1,1Sруб.

1). Пусть х руб. - платеж

1,1S – х
(1,1S – х)∙ 1,1
(1,1S – х)∙ 1,1 – х
((1,1S – х)∙ 1,1 – х)∙ 1,1
((1,1S – х)∙ 1,1 – х)∙ 1,1 – х
((1,1S – х)∙ 1,1 – х)∙ 1,1 – х = 0





Долг через год после начисления %



Долг после 1-ой выплаты
Долг после начисления %
Долг после 2-ой выплаты
Долг после начисления %
Долг после 3-ей выплаты
Кредит погашен за 3 платежа

1.31 декабря 2018 года Федор взял в банке 6951000 рублей в кредит под 10% годовых. Схема выплаты

Слайд 31.31 декабря 2018 года Федор взял в банке 6951000 рублей в

кредит под 10% годовых. Схема выплаты кредита следующая: 31 декабря следующего года банк начисляет проценты на оставшуюся сумму долга ( то есть увеличивает долг на 10%), затем Федор переводит в банк платеж. Весь долг Федор выплатил за 3 равных платежа. На сколько рублей меньше он отдал бы банку, если бы смог выплатить долг за 2 равных платежа?

Взял S руб.
S(1+0,1)= 1,1Sруб.

2). Пусть у руб. - платеж

1,1S – у
(1,1S – у)∙ 1,1
(1,1S – у)∙ 1,1 – у
(1,1S – у)∙ 1,1 – у = 0





Долг через год после начисления %



Долг после 1-ой выплаты
Долг после начисления %
Долг после 2-ой выплаты
Кредит погашен за 2 платежа

1.31 декабря 2018 года Федор взял в банке 6951000 рублей в кредит под 10% годовых. Схема выплаты

Слайд 41.31 декабря 2018 года Федор взял в банке 6951000 рублей в

кредит под 10% годовых. Схема выплаты кредита следующая: 31 декабря следующего года банк начисляет проценты на оставшуюся сумму долга ( то есть увеличивает долг на 10%), затем Федор переводит в банк платеж. Весь долг Федор выплатил за 3 равных платежа. На сколько рублей меньше он отдал бы банку, если бы смог выплатить долг за 2 равных платежа?

Составим систему
((1,1S – х)∙ 1,1 – х)∙ 1,1 – х = 0
(1,1S – у)∙ 1,1 – у = 0

3,31х= 1,13 ∙ S
2,1у=1,12 ∙ S




Можно сразу подставить
S = 6951000

Получим:
3,31х= 1,13 ∙ 6951000
2,1у=1,12 ∙ 6951000

1.31 декабря 2018 года Федор взял в банке 6951000 рублей в кредит под 10% годовых. Схема выплаты

Слайд 5На сколько рублей меньше он отдал бы банку, если бы смог

выплатить долг за 2 равных платежа?

Нам надо узнать, на сколько 2 платежа меньше 3платежей, т.е. 3х-2у =?
Поэтому преобразуем так, чтобы были 3х и 2у

На сколько рублей меньше он отдал бы банку, если бы смог выплатить долг за 2 равных платежа?Нам

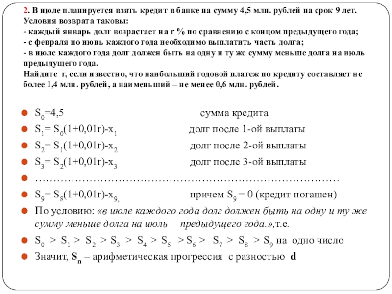
Слайд 62. В июле планируется взять кредит в банке на сумму 4,5

млн. рублей на срок 9 лет. Условия возврата таковы: - каждый январь долг возрастает на r % по сравнению с концом предыдущего года; - с февраля по июнь каждого года необходимо выплатить часть долга; - в июле каждого года долг должен быть на одну и ту же сумму меньше долга на июль предыдущего года. Найдите r, если известно, что наибольший годовой платеж по кредиту составляет не более 1,4 млн. рублей, а наименьший – не менее 0,6 млн. рублей.

S0=4,5 сумма кредита
S1= S0(1+0,01r)-x1 долг после 1-ой выплаты
S2= S1(1+0,01r)-x2 долг после 2-ой выплаты
S3= S2(1+0,01r)-x3 долг после 3-ой выплаты
…………………………………………………………………………
S9= S8(1+0,01r)-x9, причем S9 = 0 (кредит погашен)
По условию: «в июле каждого года долг должен быть на одну и ту же сумму меньше долга на июль предыдущего года.»,т.е.
S0 > S1 > S2 > S3 > S4 > S5 > S6 > S7 > S8 > S9 на одно число
Значит, Sn – арифметическая прогрессия с разностью d



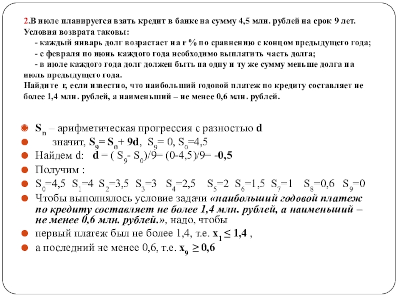
2. В июле планируется взять кредит в банке на сумму 4,5 млн. рублей на срок 9 лет.

Слайд 72.В июле планируется взять кредит в банке на сумму 4,5 млн.

рублей на срок 9 лет. Условия возврата таковы: - каждый январь долг возрастает на r % по сравнению с концом предыдущего года; - с февраля по июнь каждого года необходимо выплатить часть долга; - в июле каждого года долг должен быть на одну и ту же сумму меньше долга на июль предыдущего года. Найдите r, если известно, что наибольший годовой платеж по кредиту составляет не более 1,4 млн. рублей, а наименьший – не менее 0,6 млн. рублей.

Sn – арифметическая прогрессия с разностью d
значит, S9= S0+ 9d, S9= 0, S0=4,5
Найдем d: d = ( S9- S0)/9= (0-4,5)/9= -0,5
Получим :
S0=4,5 S1=4 S2=3,5 S3=3 S4=2,5 S5=2 S6=1,5 S7=1 S8=0,6 S9=0
Чтобы выполнялось условие задачи «наибольший годовой платеж по кредиту составляет не более 1,4 млн. рублей, а наименьший – не менее 0,6 млн. рублей.», надо, чтобы
первый платеж был не более 1,4, т.е. х1 ≤ 1,4 ,
а последний не менее 0,6, т.е. х9 ≥ 0,6




2.В июле планируется взять кредит в банке на сумму 4,5 млн. рублей на срок 9 лет.

Слайд 82. В июле планируется взять кредит в банке на сумму 4,5

млн. рублей на срок 9 лет. Условия возврата таковы: - каждый январь долг возрастает на r % по сравнению с концом предыдущего года; - с февраля по июнь каждого года необходимо выплатить часть долга; - в июле каждого года долг должен быть на одну и ту же сумму меньше долга на июль предыдущего года. Найдите r, если известно, что наибольший годовой платеж по кредиту составляет не более 1,4 млн. рублей, а наименьший – не менее 0,6 млн. рублей.

х1 ≤ 1,4 ,
х9 ≥ 0,6
Выразим х1 из S1= S0(1+0,01r)-x1 и x9 из S9= S8(1+0,01r)-x9
х1= S0(1+0,01r)-S1 = 4,5(1+0,01r)-4 х1 = 0,5+4,5∙0,01r
х9= S8(1+0,01r)- S9 х9 = 0,5+0,5∙0,01r
Получим систему:


r = 20

2. В июле планируется взять кредит в банке на сумму 4,5 млн. рублей на срок 9 лет.

Слайд 9S∙1,2

Сумма долга через 1 год
S∙1,2 – х1 = 0,8 S долг после 1-ой выплаты, где х1 –выплата
0,8 S∙1,2 долг после начисления %
0,8 S∙1,2 – х2 = 0,4 S долг после 2-ой выплаты, где х2 –выплата
0,4 S∙1,2 – х3 = 0 долг после 3-ой выплаты, где х1 –выплата
S∙1,2

Слайд 103. Найти наибольшее значение S, при котором каждая из выплат будет

меньше 5 млн. рублей

Выразим выплаты х1 , х2 , х3
1,2S – х1 = 0,8 S х1 =1,1 S – 0,8 S х1 = 0,3 S
0,96 S – х2 = 0,4 S х2 = 0,96 S - 0,4 S х2 = 0,56 S
0,48 S – х3 = 0 х3 = 0,48 S


0,3 S ≤ 5 S ≤ 5 : 0,3 S ≤ 16,6…
0,56 S ≤ 5 S ≤ 5 : 0,56 S ≤ 8,9…
0,48 S ≤ 5 S ≤ 5 : 0,48 S ≤ 10,4…

S ≤ 8,9…
Так как S – целое число, то S = 8
Ответ: S = 8

3. Найти наибольшее значение S, при котором каждая из выплат будет меньше 5 млн. рублейВыразим выплаты х1

Слайд 114. В июле 2018 года планируется взять в банке кредит. Условия

его возврата таковы: каждый январь долг увеличивается на 20% по сравнению с концом предыдущего года; с февраля по июнь каждого года необходимо выплатить одним платежом часть долга. Сколько рублей необходимо взять в банке, если известно, что кредит будет полностью погашен четырьмя равными платежами, и банку будет выплачено 311040 рублей?

Банку надо выплатить 311040 рублей четырьмя равными платежами
311040 :4 = 77760 руб. – по столько рублей выплачивать
S руб. - Взяли в кредит, х – одна выплата
1,2S банк начислил 20%
1,2S – х долг после 1ой выплаты
1,2((1,2(1,2(1,2S – х) –х) – х)) – х = 0 кредит погашен четырьмя выплатами
1,24 S –1,23 x-1,22 х-1,2х-х=0
1,24 S –1,23 x-1,22 х-2,2х=0 1,24 S = (1,23 +1,22 +2,2)х
1,24 S = (1,728 +1,44 +2,2)х 1,24 S = 5,368 х
S = 5,368 х : 1,24 , где х=77760.
S = 5,368∙77760 : 1,24 = 5,368∙77760 : 2,0736 =201300(руб)


4. В июле 2018 года планируется взять в банке кредит. Условия его возврата таковы: каждый январь долг

Слайд 12По формуле
Получаем
Sn – сумма долга перед банком
S0 – сумма, взятая в

кредит
х – ежегодный платеж
n – кол-во лет, за которое кредит будет погашен
m=1+ р/100 , где p – процентная ставка
так как долг будет погашен четырьмя равными платежами,
то x= Sn:4=311040:4=77760, n = 4, S4=0
По формулеПолучаемSn – сумма долга перед банкомS0 – сумма, взятая в кредит  х – ежегодный платеж

Слайд 135.В распоряжении начальника имеется бригада рабочих в составе 24 человек. Их

нужно распределить на день на два объекта. Если на первом объекте работает t человек, то их суточная зарплата составляет 4t2 у. е. Если на втором объекте работает t человек, то их суточная зарплата составляет t2 у. е. Как нужно распределить на эти объекты бригаду рабочих, чтобы выплаты на их суточную зарплату оказались наименьшими? Сколько у. е. в этом случае придется заплатить рабочим?

Пусть
х– число рабочих, направленных на 1-ый объект
4х2 - их суточная зарплата , тогда
24-х - число рабочих, направленных на 2-ый объект
(24-х)2 - суточная зарплата рабочих на 2-ом объекте
4х2 + (24-х)2 = 5х2-48х+576 - суточная зарплата рабочих на двух объектах
Зададим функцию f(x)= 5х2-48х+576 , где 0 < x < 24 и х є N
f(x)= 5х2-48х+576 квадратичная функция и свое наименьшее значение принимает в точке х0=-в/2а, т.е. х0= 4,8


5.В распоряжении начальника имеется бригада рабочих в составе 24 человек. Их нужно распределить на день на два

Слайд 145.Как нужно распределить на эти объекты бригаду рабочих, чтобы выплаты на

их суточную зарплату оказались наименьшими? Сколько у. е. в этом случае придется заплатить рабочим?

Но т.к. х є N,а точка минимума не является натуральным числом, поэтому исследуемая функция f(x)=5х2-48х+576 достигает наименьшего значения в точке 4 или в точке 5. Найдем и сравним эти значения:
f(4)=5·16-48·4+576= 464
f(5)=5·25-48·5+576= 461
f(4) > f(5)
Значит, на множестве натуральных значений аргумента наименьшее значение функции достигается в точке 5.
Поэтому необходимо направить 5 рабочих на первый объект, 19 рабочих — на второй объект. Зарплата рабочих составит 461 у. е.
Ответ: 5 рабочих на 1-й объект, 19 рабочих на 2-й объект; 461 у. е.





5.Как нужно распределить на эти объекты бригаду рабочих, чтобы выплаты на их суточную зарплату оказались наименьшими? Сколько

Слайд 156.Жанна взяла в банке в кредит 1,8 млн. рублей на срок

24 месяца. По договору Жанна должна возвращать банку часть денег в конце каждого месяца. Каждый месяц общая сумма долга возрастает на 1 %, а затем уменьшается на сумму, уплаченную Жанной банку в конце месяца. Суммы, выплачиваемые Жанной, подбираются так, чтобы сумма долга уменьшалась равномерно, то есть на одну и ту же величину каждый месяц. Какую сумму Жанна вернёт банку в течение первого года кредитования?

Пусть an - сумма долга в конце n–го месяца, где a0 =1800000руб.
a1 =1,01·а0 – b1; сумма долга через 1 месяц после 1-ой выплаты
a2 =1,01·а1 – b2; сумма долга через 2 месяца после 2-ой выплаты
………………………..
an =1,01·аn-1 – bn; сумма долга в конце n–го месяца после n-ой выплаты
Наша задача найти сумму b1+b2+ ……+ bn
По условию а0 > а1 >…. > аn - арифметическая прогрессия, так как «Суммы, выплачиваемые Жанной, подбираются так, чтобы сумма долга уменьшалась равномерно, то есть на одну и ту же величину каждый месяц.»

6.Жанна взяла в банке в кредит 1,8 млн. рублей на срок 24 месяца. По договору Жанна должна

Слайд 166.Жанна взяла в банке в кредит 1,8 млн. рублей на срок

24 месяца. По договору Жанна должна возвращать банку часть денег в конце каждого месяца. Каждый месяц общая сумма долга возрастает на 1 %, а затем уменьшается на сумму, уплаченную Жанной банку в конце месяца. Суммы, выплачиваемые Жанной, подбираются так, чтобы сумма долга уменьшалась равномерно, то есть на одну и ту же величину каждый месяц. Какую сумму Жанна вернёт банку в течение первого года кредитования?

По условию а0 > а1 >…. > аn - арифметическая прогрессия.
an =а0+dn ( т.к. a1 =а0+d; a2 =а0+2d; и т. д.) an-1 =а0+d(n-1)


Так как, a24=0 кредит погашен
Из an =1,01·аn-1 – bn выразим bn
bn = 1,01·аn-1- an

bn = 1,01·( a0 + d(n-1)) – (а0 + dn)=
bn = 1,01·( a0 – a0/24· (n-1)) – (а0 – a0/24· n)



6.Жанна взяла в банке в кредит 1,8 млн. рублей на срок 24 месяца. По договору Жанна должна

Слайд 176.Жанна взяла в банке в кредит 1,8 млн. рублей на срок

24 месяца. По договору Жанна должна возвращать банку часть денег в конце каждого месяца. Каждый месяц общая сумма долга возрастает на 1 %, а затем уменьшается на сумму, уплаченную Жанной банку в конце месяца. Суммы, выплачиваемые Жанной, подбираются так, чтобы сумма долга уменьшалась равномерно, то есть на одну и ту же величину каждый месяц. Какую сумму Жанна вернёт банку в течение первого года кредитования?

Получаем:

6.Жанна взяла в банке в кредит 1,8 млн. рублей на срок 24 месяца. По договору Жанна должна

Слайд 186.Жанна взяла в банке в кредит 1,8 млн. рублей на срок

24 месяца. По договору Жанна должна возвращать банку часть денег в конце каждого месяца. Каждый месяц общая сумма долга возрастает на 1 %, а затем уменьшается на сумму, уплаченную Жанной банку в конце месяца. Суммы, выплачиваемые Жанной, подбираются так, чтобы сумма долга уменьшалась равномерно, то есть на одну и ту же величину каждый месяц. Какую сумму Жанна вернёт банку в течение первого года кредитования?

Итак,
bn=750·250 - 750·n
Значит, (bn ) – арифметическая прогрессия
Наша задача найти сумму b1+b2+ ……+ bn
b1+b2+b3+… + b12 =S12


b1=750·125 -750·1= 93000 b12=750·125 -750·12=750·113=84750


Ответ : 1066500 руб.

6.Жанна взяла в банке в кредит 1,8 млн. рублей на срок 24 месяца. По договору Жанна должна

Слайд 19Источники
Решу ЕГЭ. Образовательный портал для подготовки к экзаменам. Математика. Профильный

уровень. https://ege.sdamgia.ru/

Источники Решу ЕГЭ. Образовательный портал для подготовки к экзаменам. Математика. Профильный уровень. https://ege.sdamgia.ru/

Слайд 20


Успехов на ЕГЭ!

Успехов на ЕГЭ!

Что такое shareslide.ru?

Это сайт презентаций, где можно хранить и обмениваться своими презентациями, докладами, проектами, шаблонами в формате PowerPoint с другими пользователями. Мы помогаем школьникам, студентам, учителям, преподавателям хранить и обмениваться учебными материалами.


Для правообладателей

Яндекс.Метрика

Обратная связь

Email: Нажмите что бы посмотреть