Презентация, доклад по математике, подготовка к ЕГЭ, базовый уровень

Решение:Решим неравенство методом интервалов.Отметим на координатной прямой нули функции f(x) = (x-3)(x-4) и найдём знаки функции на каждом интервале34++ _хОпределим при каких значениях х функция отрицательна.ОТВЕТ:

Слайд 1Решение неравенств методом интервалов.

Презентация для подготовки обучающихся к ЕГЭ, математика, базовый

уровень составила Усеин З.М., учитель математики МБОУ «Александровская школа»
2018/2019 учебный год

Решение неравенств методом интервалов. Презентация для подготовки обучающихся к ЕГЭ, математика, базовый уровень составила Усеин З.М., учитель

Слайд 3Решение:
Решим неравенство методом интервалов.
Отметим на координатной прямой нули функции f(x) =

(x-3)(x-4)
и найдём знаки функции на каждом интервале





3

4

+

+

_

х

Определим при каких значениях х функция отрицательна.


ОТВЕТ:



Решение:Решим неравенство методом интервалов.Отметим на координатной прямой нули функции f(x) = (x-3)(x-4) и найдём знаки функции на

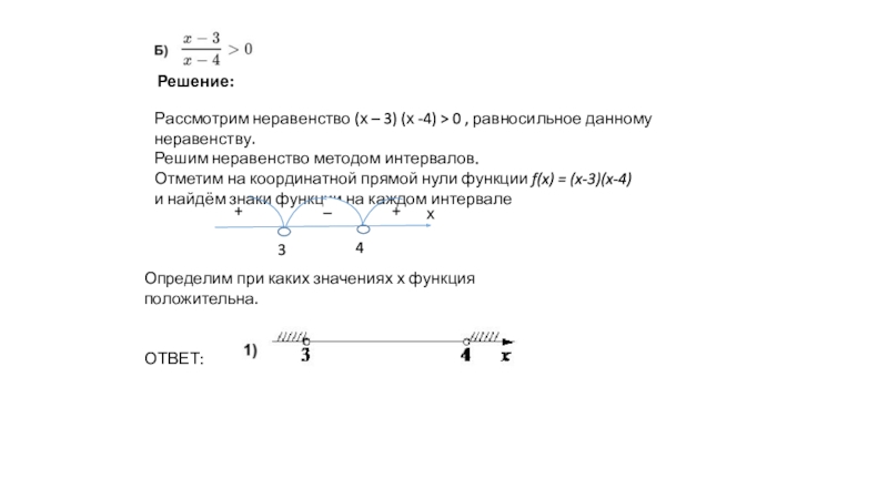
Слайд 4Решение:
Рассмотрим неравенство (х – 3) (х -4) > 0 , равносильное

данному неравенству.
Решим неравенство методом интервалов.
Отметим на координатной прямой нули функции f(x) = (x-3)(x-4)
и найдём знаки функции на каждом интервале





3

4

+

+

_

х

Определим при каких значениях х функция положительна.


ОТВЕТ:



Решение:Рассмотрим неравенство (х – 3) (х -4) > 0 , равносильное данному неравенству. Решим неравенство методом интервалов.Отметим

Слайд 5Решение:
Решим неравенство методом интервалов.
Отметим на координатной прямой нули функции f(x) =

(x-3)2 ( x-4)
и найдём знаки функции на каждом интервале





3

4

+

_

х

Определим при каких значениях х функция отрицательна.


ОТВЕТ:

_

_



Решение:Решим неравенство методом интервалов.Отметим на координатной прямой нули функции f(x) = (x-3)2 ( x-4) и найдём знаки

Слайд 6Решение:
Рассмотрим неравенство (x-4)2 ( x-3) > 0, равносильное данному неравенству.
Решим

неравенство методом интервалов.
Отметим на координатной прямой нули функции f(x) = (x-4)2 ( x-3)
и найдём знаки функции на каждом интервале





3

4

+

+

_

х

Определим при каких значениях х функция положительна.


ОТВЕТ:



Решение:Рассмотрим неравенство (x-4)2 ( x-3) > 0, равносильное данному неравенству. Решим неравенство методом интервалов.Отметим на координатной прямой

Слайд 73 1 4 2

3  1   4  2

Слайд 8Задания для самопроверки

Задания для самопроверки

Слайд 9Задание №1

Задание №1

Слайд 10Задание №2

Задание №2

Слайд 11Задание №3

Задание №3

Слайд 12Задание №4

Задание №4

Слайд 13Задание №5

Задание №5

Слайд 14В презентации использованы задания из
Открытого банка заданий ЕГЭ, математика базовый

уровень
(ФИПИ)
В презентации использованы задания из Открытого банка заданий ЕГЭ, математика базовый уровень (ФИПИ)

Что такое shareslide.ru?

Это сайт презентаций, где можно хранить и обмениваться своими презентациями, докладами, проектами, шаблонами в формате PowerPoint с другими пользователями. Мы помогаем школьникам, студентам, учителям, преподавателям хранить и обмениваться учебными материалами.


Для правообладателей

Яндекс.Метрика

Обратная связь

Email: Нажмите что бы посмотреть