Презентация, доклад по математике на тему Задачки из ЕГЭ №20

Содержание

Задание:Экзамен включает 30 заданий. За каждое верно выполненное задание ученик получает 3 балла, за неверный ответ снимают 2 балла, задание без ответа не приносит баллы и не отнимает их. Какое максимальное количество ошибок мог допустить ученик,

Слайд 1выполнила: ученица 10 «Б» класса,
Мячина Валерия
Задачки из ЕГЭ № 20

выполнила: ученица 10 «Б» класса, Мячина ВалерияЗадачки из ЕГЭ № 20

Слайд 2Задание:

Экзамен включает 30 заданий. За каждое верно выполненное задание ученик получает

3 балла, за неверный ответ снимают 2 балла, задание без ответа не приносит баллы и не отнимает их. Какое максимальное количество ошибок мог допустить ученик, если в итоге он получил 44 балла?

Решение:

Пусть x заданий решено верно, y — с ошибкой и n — не решено вообще. Тогда всего задач x+y+n=30, и получено баллов 3x+2y=44.

Подставив x=30-n-y во второе уравнение получим: 5y=46-3n.

Выбираем значение n таким, чтобы количество ошибок было максимально и y осталось целым числом, т.е. n=2.

5y=46-3⋅2=40.

y=8 — максимальное количество ошибок с результатом 44 балла

Ответ: 8

Задание:Экзамен включает 30 заданий. За каждое верно выполненное задание ученик получает 3 балла, за неверный ответ снимают

Слайд 3Задание:

Улитка за день залезает вверх по дереву на 2 м, а

за ночь сползает на 1 м. Высота дерева 9 м. За сколько дней улитка доползет до вершины дерева?

Ответ: 8

Решение:

Заметим, что в этой задаче следует различать понятие "сутки" и понятие "день".
В задаче спрашивается именно за сколько дней улитка доползет до вершины дерева.
За один день  улитка поднимается на 2 м, а за одни сутки улитка поднимается на 1 м  (за день поднимается на 2 м, а потом за ночь спускается на 1 м).
За 7 суток улитка поднимается на 7 метров. То есть утром 8-го дня ей останется доползти до вершины 2 м. И за восьмой день она преодолеет это расстояние.

Задание:Улитка за день залезает вверх по дереву на 2 м, а за ночь сползает на 1 м.

Слайд 4Задание:

В корзине лежат 30 грибов: рыжики и грузди. Известно, что среди

любых 12 грибов имеется хотя бы один рыжик, а среди любых 20 грибов хотя бы один груздь. Сколько рыжиков в корзине?

Решение:

Так как среди любых 12 грибов имеется хотя бы один рыжик (или больше) число груздей должно быть меньше или равно чем 12-1=11

Отсюда следует, что число рыжиков больше или равно чем 30-11=19
Так как среди любых 20 грибов хотя бы один груздь  (или больше), число рыжиков должно быть меньше или равно чем 20-1=19

Тогда получили, что с одной стороны, число рыжиков больше или равно чем 19, а с другой - меньше или равно чем 19.

Следовательно, число рыжиков равно 19.


Ответ: 19

Задание:В корзине лежат 30 грибов: рыжики и грузди. Известно, что среди любых 12 грибов имеется хотя бы

Слайд 53адание:
Саша пригласил Петю в гости, сказав, что живёт в седьмом

подъезде в квартире № 333, а этаж сказать забыл. Подойдя к дому, Петя обнаружил, что дом девятиэтажный. На каком этаже живёт Саша? (На каждом этаже число квартир одинаково, номера квартир в доме начинаются с единицы.)

Ответ: 2

3адание: Саша пригласил Петю в гости, сказав, что живёт в седьмом подъезде в квартире № 333, а

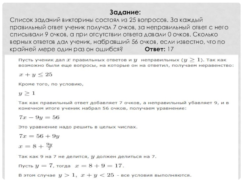
Слайд 6Задание:
Список заданий викторины состоял из 25 вопросов. За каждый правильный ответ

ученик получал 7 очков, за неправильный ответ с него списывали 9 очков, а при отсутствии ответа давали 0 очков. Сколько верных ответов дал ученик, набравший 56 очков, если известно, что по крайней мере один раз он ошибся?

Ответ: 17

Задание:Список заданий викторины состоял из 25 вопросов. За каждый правильный ответ ученик получал 7 очков, за неправильный

Слайд 7Задание:
Из книги выпало несколько идущих подряд листов. Номер последней страницы перед

выпавшими листами — 352, номер первой страницы после выпавших листов записывается теми же цифрами, но в другом порядке. Сколько листов выпало?

Ответ: 85

Задание:Из книги выпало несколько идущих подряд листов. Номер последней страницы перед выпавшими листами — 352, номер первой

Слайд 8Задание:
Десять столбов соединены между собой проводами так, что от каждого

столба отходит ровно 8 проводов. сколько всего проводов протянуто между этими десятью столбами?

Ответ: 40

Задание: Десять столбов соединены между собой проводами так, что от каждого столба отходит ровно 8 проводов. сколько

Слайд 9Задание:
В конце четверти Петя выписал подряд все свои отметки по

одному из предметов, их оказалось 5, и поставил между некоторыми из них знаки умножения . Произведение получившихся чисел оказалось равным 3495 . Какая отметка выходит у Пети в четверти по этому предмету, если учитель ставит только отметки 2, 3, 4 или 5 и итоговая отметка в четверти является средним арифметическим всех текущих отметок, округленным по правилам округления? (Например, 3,2 округляется до 3; 4,5 - до 5; 2,8 - до 3)

Ответ: 3

Задание: В конце четверти Петя выписал подряд все свои отметки по одному из предметов, их оказалось 5,

Слайд 10Задание:

Среднее арифметическое 6 различных натуральных чисел равно 8. На сколько

нужно увеличить наибольшее из этих чисел, чтобы их среднее арифметическое стало на 1 больше?

Ответ: 6

Задание: Среднее арифметическое 6 различных натуральных чисел равно 8. На сколько нужно увеличить наибольшее из этих чисел,

Слайд 11Задание:

Прямоугольник разбит на четыре маленьких прямоугольника двумя прямолинейными разрезами. Площади трех

из них, начиная с левого верхнего и далее по часовой стрелке равны 15, 18, 24. Найдите площадь четвертого прямоугольника.

Ответ: 20

Задание:Прямоугольник разбит на четыре маленьких прямоугольника двумя прямолинейными разрезами. Площади трех из них, начиная с левого верхнего

Слайд 13Задание:
На поверхности глобуса фломастером проведены 17 параллелей и 24 меридиана.

На сколько частей проведённые линии разделяют поверхность глобуса? Меридиан – это дуга окружности, соединяющая Северный и Южный полюса. параллель – это окружность, лежащая в плоскости, параллельной плоскости экватора.

Ответ: 432

Задание: На поверхности глобуса фломастером проведены 17 параллелей и 24 меридиана. На сколько частей проведённые линии разделяют

Слайд 15Задание:
Хозяин договорился с рабочими, что они копают колодец на следующих

условиях: за первый метр он заплатит им 3500 рублей, а за каждый следующий метр – на 1600 рублей больше, чем за предыдущий. Сколько денег хозяин должен будет заплатить рабочим, если они выкопают колодец глубиной 9 метров?

Ответ: 89100

Задание: Хозяин договорился с рабочими, что они копают колодец на следующих условиях: за первый метр он заплатит

Слайд 16Задание:
Маша и Медведь съели 100 печений и банку варенья, начав

и закончив одновременно. Сначала Маша ела варенье, а Медведь — печенья, но в какой-то момент они поменялись. Медведь и то, и другое ест в три раза быстрее Маши. Сколько печений съел Медведь, если варенья они съели поровну?

Ответ: 90

Задание: Маша и Медведь съели 100 печений и банку варенья, начав и закончив одновременно. Сначала Маша ела

Слайд 17Задание:
На палке отмечены поперечные линии красного, жёлтого и зелёного цвета. Если

распилить палку по красным линиям, получится 5 кусков, если по жёлтым – 7 кусков, а если по зелёным – 11 кусков. Сколько кусков получится, если распилить палку по линиям всех трёх цветов?

Ответ: 21

Задание:На палке отмечены поперечные линии красного, жёлтого и зелёного цвета. Если распилить палку по красным линиям, получится

Слайд 18Задание :
На прилавке цветочного магазина стоят 3 вазы с розами: оранжевая,

белая и синяя. Слева от оранжевой вазы 15 роз, справа от синей вазы 12 роз. Всего в вазах 22 розы. сколько роз в оранжевой вазе?

Ответ: 7

Задание :На прилавке цветочного магазина стоят 3 вазы с розами: оранжевая, белая и синяя. Слева от оранжевой

Слайд 19Задание:
На кольцевой дороге расположены четыре бензоколонки: A, Б, B, и Г.

Расстояние между A и Б – 50 км, между A и В – 40 км, между В и Г – 25 км, между Г и A – 35 км (все расстояния измеряются вдоль кольцевой дороги в кратчайшую сторону). Найдите расстояние между Б и В.

Ответ: 10

Задание:На кольцевой дороге расположены четыре бензоколонки: A, Б, B, и Г. Расстояние между A и Б –

Слайд 21Задание:
Во всех подъездах дома одинаковое число этажей, а на каждом этаже

одинаковое число квартир. При этом число этажей в доме больше числа квартир на этаже, число квартир на этаже больше числа подъездов, а число подъездов больше одного. Сколько этажей в доме, если всего в нём 105 квартир?

Ответ: 7

Задание:Во всех подъездах дома одинаковое число этажей, а на каждом этаже одинаковое число квартир. При этом число

Слайд 22Задание:
В таблице три столбца и несколько строк. В каждую клетку

таблицы поставили по натуральному числу так, что сумма всех чисел в первом столбце равна 72, во втором – 81, в третьем – 91, а сумма чисел в каждой строке больше 13, но меньше 16. Сколько всего строк в таблице?

Ответ:17

Задание: В таблице три столбца и несколько строк. В каждую клетку таблицы поставили по натуральному числу так,

Слайд 23Задание:
Три луча, выходящие из одной точки, разбивают плоскость на три разных

угла, измеряемых целым числом градусов. Наибольший угол в 3 раза больше наименьшего. Сколько значений может принимать величина среднего угла?

Ответ: 20

Задание:Три луча, выходящие из одной точки, разбивают плоскость на три разных угла, измеряемых целым числом градусов. Наибольший

Слайд 24В обменном пункте можно совершить одну из двух операций:
за 2 золотые монеты

получить 3 серебряные и одну медную
за 5 серебряных монет получить 3 золотые и одну медную.
У Николая были только серебряные монеты. После нескольких посещений обменного пункта серебряных монет у него стало меньше, золотых не появилось, зато появилось 5050 медных. На сколько уменьшилось количество серебряных монет у Николая?

Ответ: 10

В обменном пункте можно совершить одну из двух операций:за 2 золотые монеты получить 3 серебряные и одну меднуюза 5 серебряных монет получить 3 золотые

Слайд 25Сколькими способами можно выложить в ряд три одинаковых красных шарика, два

одинаковых зелёных шарика и один синий шарик?

Ответ: 60

Сколькими способами можно выложить в ряд три одинаковых красных шарика, два одинаковых зелёных шарика и один синий

Слайд 27Альпинист поднимается на гору высотой 300300 метров. Первые 5050 метров он преодолевает за 1010 минут, каждые следующие 5050 метров

— на 22 минуты дольше, чем предыдущие. После отдыха на вершине в течение 3030 минут альпинист начинает спуск с равномерной скоростью 55 минут на каждые 5050 метров. Через сколько часов альпинист снова окажется у подножия горы?
Альпинист поднимается на гору высотой 300300 метров. Первые 5050 метров он преодолевает за 1010 минут, каждые следующие 5050 метров — на 22 минуты дольше, чем предыдущие. После

Слайд 28В лотке 30 яиц: белые и рябые. Известно, что среди любых

12яиц имеется хотя бы одно рябое, а среди любых
20 яиц хотя бы одно белое. Сколько белых яиц в лотке?

Ответ: 11

Так как среди любых 12 яиц имеется хотя бы одно рябое, то белых яиц не может быть больше 11. А поскольку среди любых 20 яиц хотя бы одно белое, то рябых яиц не может быть больше 19. Так как всего в лотке 30 яиц, то единственный возможный вариант — в лотке 19 рябых яиц и 11 белых.

В лотке 30 яиц: белые и рябые. Известно, что среди любых 12яиц имеется хотя бы одно рябое,

Что такое shareslide.ru?

Это сайт презентаций, где можно хранить и обмениваться своими презентациями, докладами, проектами, шаблонами в формате PowerPoint с другими пользователями. Мы помогаем школьникам, студентам, учителям, преподавателям хранить и обмениваться учебными материалами.


Для правообладателей

Яндекс.Метрика

Обратная связь

Email: Нажмите что бы посмотреть