Презентация, доклад по математике на тему Все об иррациональности

Содержание

Иррациональные выражения – это выражения, которые имеют корень. То есть это выражения, имеющие радикалы.Что такое иррациональные выражения?

Слайд 1«Все об иррациональности»
Учитель: Дурникина
Надежда Ивановна
Муниципальное общеобразовательное учреждение «Средняя

школа №111 Советского района Волгограда
«Все об иррациональности» Учитель: Дурникина Надежда Ивановна  Муниципальное общеобразовательное учреждение «Средняя школа №111 Советского района Волгограда

Слайд 2Иррациональные выражения – это выражения, которые имеют корень. То есть это выражения,

имеющие радикалы.

Что такое иррациональные выражения?

Иррациональные выражения – это выражения, которые имеют корень. То есть это выражения, имеющие радикалы.Что такое иррациональные выражения?

Слайд 10При вычислении таких выражений необходимо обратить внимание на ОДЗ.  Часто они

требуют дополнительных преобразований в виде раскрытия скобок, приведения подобных, группировок и так далее. Основа таких преобразований – действия с числами. Преобразования иррациональных выражений придерживаются строгого порядка.

Основные виды преобразований иррациональных выражений

При вычислении таких выражений необходимо обратить внимание на ОДЗ.  Часто они требуют дополнительных преобразований в виде раскрытия

Слайд 21Под упрощением иррациональных алгебраических выражений понимается приведение его к виду, содержащему

меньшее число алгебраических операций. Зачастую, это достигается разложением исходного выражения на множители и вынесением общего множителя за скобки.
Пример:

Для начала представим числитель первой дроби в виде:



Множитель является общим для числителя и знаменателя. Проводим сокращение.

Упрощение иррациональных алгебраических выражений

Под упрощением иррациональных алгебраических выражений понимается приведение его к виду, содержащему меньшее число алгебраических операций. Зачастую, это

Слайд 22
Теперь изначальное выражение имеет вид:



Приведём её к общему знаменателю

, для этого числитель

и знаменатель второй дроби помножим на , теперь эта

дробь имеет вид:



Теперь изначальное выражение имеет вид: Приведём её к общему знаменателю       ,

Слайд 23Правила решения иррациональных уравнений

Правила решения иррациональных уравнений

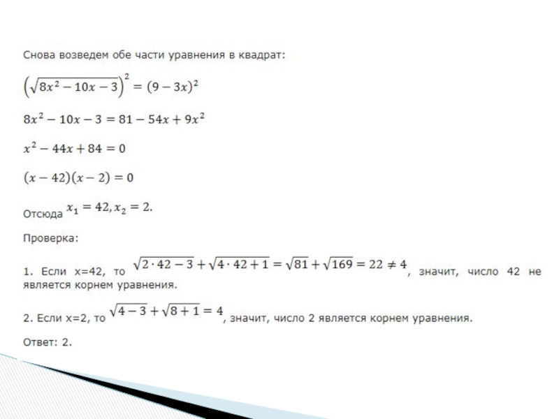
Слайд 24Первый способ: возведение обеих частей уравнения в одну и ту же

степень с после
дующей проверкой.

Методы решения иррациональных уравнений

Первый способ: возведение обеих частей уравнения в одну и ту же степень с после  дующей проверкой.Методы

Слайд 37https://xn--j1ahfl.xn--p1ai/library/metodi_resheniya_irratcionalnih_uravnen
ij_102827.html
https://multiurok.ru/files/issliedovatiel-skaia-rabota-214.html
https://scienceforum.ru/2018/article/2018003965
http://xn--i1abbnckbmcl9fb.xn--p1ai/%D1%81%D1%82%D0%B0%D1%82%D1%8C%D0%B8/517610/
https://www.yaklass.ru/p/algebra/11-klass/stepeni-i-korni-stepennye-funktcii-11016/funktciia-kornia-n-i-stepeni-11554/re-d8c8d8a1-ebc0-480c-9c68-90fa5aa0dae1
https://www.yaklass.ru/p/algebra/11-klass/stepeni-i-korni-stepennye-funktcii-11016/funktciia-kornia-n-i-stepeni-11554/re-b320b728-f779-4868-932b-7008af86588c
http://www.cleverstudents.ru/functions/elementary_functions_classification.html


Литература

https://xn--j1ahfl.xn--p1ai/library/metodi_resheniya_irratcionalnih_uravnenij_102827.htmlhttps://multiurok.ru/files/issliedovatiel-skaia-rabota-214.htmlhttps://scienceforum.ru/2018/article/2018003965http://xn--i1abbnckbmcl9fb.xn--p1ai/%D1%81%D1%82%D0%B0%D1%82%D1%8C%D0%B8/517610/https://www.yaklass.ru/p/algebra/11-klass/stepeni-i-korni-stepennye-funktcii-11016/funktciia-kornia-n-i-stepeni-11554/re-d8c8d8a1-ebc0-480c-9c68-90fa5aa0dae1https://www.yaklass.ru/p/algebra/11-klass/stepeni-i-korni-stepennye-funktcii-11016/funktciia-kornia-n-i-stepeni-11554/re-b320b728-f779-4868-932b-7008af86588chttp://www.cleverstudents.ru/functions/elementary_functions_classification.htmlЛитература

Что такое shareslide.ru?

Это сайт презентаций, где можно хранить и обмениваться своими презентациями, докладами, проектами, шаблонами в формате PowerPoint с другими пользователями. Мы помогаем школьникам, студентам, учителям, преподавателям хранить и обмениваться учебными материалами.


Для правообладателей

Яндекс.Метрика

Обратная связь

Email: Нажмите что бы посмотреть