Презентация, доклад по математике на тему Решение уравнения в целых числах

Содержание

1.Метод прямого перебораИмеются детали массой 8 кг и 3 кг . Сколько необходимо взять тех и других деталей, чтобы получить груз 30 кг?Решение:Пусть х – количество деталей массой 3 кг, а у - количество деталей массой

Слайд 1Решение уравнений в целых числах
Мирошниченко Н.Е.
учитель математики
МАУ ШИЛИ
Г. Калининград

Решение уравнений в целых числахМирошниченко Н.Е.учитель математики МАУ ШИЛИГ. Калининград

Слайд 21.Метод прямого перебора
Имеются детали массой 8 кг и 3 кг .

Сколько необходимо взять тех и других деталей, чтобы получить груз 30 кг?
Решение:
Пусть х – количество деталей массой 3 кг, а у - количество деталей массой 8 кг.
Составим уравнение: 3х + 8у=30
Если х = 1, то 8у =27 , следовательно, у не является натуральным числом
Если х =2, то 8у =24 , следовательно, у =3
Если х = 3, то 8у =21 , следовательно, у не является натуральным числом
Если х = 4, то 8у =18 , следовательно, у не является натуральным числом
Если х =5, то 8у =15 , следовательно, у не является натуральным числом
Если х = 6, то 8у =12 , следовательно, у не является натуральным числом
Если х = 7, то 8у =9 , следовательно, у не является натуральным числом
Если х = 8, то 8·3+8>30 ,
Ответ: 2 детали по 3 кг и 3 детали по 8 кг.
 


1.Метод прямого перебораИмеются детали массой 8 кг и 3 кг . Сколько необходимо взять тех и других

Слайд 32.Использование неравенств
Решите в натуральных числах уравнение

3x + 6y = 21.
Решение. Для уменьшения перебора вариантов
рассмотрим неравенства



Проведем перебор по неизвестной у.
Если y = 1, то x = 5
Если y = 2, то x = 3
Если y = 3, то x = 1.
Ответ: (5;1), (3; 2)(;1;3).

2.Использование неравенствРешите в натуральных числах уравнение

Слайд 4 3.Использование отношения делимости
Решить уравнение в целых числах 13x +16y = 300.
Решение.

13x +13y + 3y = 13· 23 +1,
3y −1 = 13(23 − x − y).
Отсюда следует, что разность 3y −1 делится на 13.
Если 3y −1 = 0, то у не является натуральным числом.
Если 3y −1 = 13, то у не является натуральным числом.
Если 3y −1 = 26, то y = 9 и x = 12.
Если 3y −1 = 39, то у не является натуральным числом.
Если 3y −1 = 52, то у не является натуральным числом
Если 3y −1 = 65, то y = 22, но16·22 = 352 > 300.
Ответ: (12;9)

3.Использование отношения делимости Решить уравнение в целых числах 13x +16y = 300.Решение. 13x +13y + 3y

Слайд 54. Выделение целой части
Решить уравнение 8x + 5y = 39 .


Решение. Выразим у из уравнения и выделим целую часть:



Отсюда следует, что разность 3x − 4 делится на 5.
Если 3x − 4 = 0, то х не является натуральным числом.
Если 3x − 4 = 5, то x = 3 и y = 3.
Если 3x − 4 = 10, то х не является натуральным числом.
Если 3x − 4 = 15, то х не является натуральным числом.
Если 3x − 4 = 20, то x = 8, но 8 8 = 64 > 39.
Ответ: (3; 3).

4. Выделение целой части Решить уравнение 8x + 5y = 39 . Решение. Выразим у из уравнения

Слайд 65. Метод остатков
Решите уравнение 3x − 4y = 1 в целых

числах.
Решение.
Перепишем уравнение в виде 3x = 4y +1. Поскольку левая часть уравнения делится на 3, то должна делиться на 3 и правая часть. Рассмотрим три случая.
1) Если y = 3m, где m Z, то 4y +1 = 12m +1 не делится на 3.
2) Если y = 3m +1, то 4y +1 = 4(3m +1) +1 = 12m + 5 не делится на 3.
3) Если y = 3m + 2, то 4y +1 = 4(3m + 2) +1 = 12m + 9 делится на 3, поэтому 3x = 12m + 9,
x = 4m + 3.
Ответ: x = 4m + 3, y = 3m + 2, где m Z.


5. Метод остатковРешите уравнение 3x − 4y = 1 в целых числах.Решение. Перепишем уравнение в виде 3x

Слайд 7 6. Метод «спуска»
Решите в целых числах уравнение 5x − 7 y

= 3.
Решение. Выразим из уравнения то неизвестное, коэффициент при котором
меньше по модулю:

Дробь должна быть равна целому числу.

Положим , где z – целое число.

Тогда 2y + 3 = 5z. Из последнего уравнения выразим то
неизвестное, коэффициент при котором меньше по модулю, и проделаем аналогичные преобразования:


6. Метод «спуска» Решите в целых числах уравнение 5x − 7 y = 3.Решение. Выразим из

Слайд 8


Дробь должна

быть целым числом.

Обозначим ,где t– целое число.

Отсюда z = 2t − 3. Последовательно возвращаемся к
неизвестным х и у:
y = 3(2t − 3) − t = 5t − 9,
x = y + z = 5t − 9 + 2t − 3 = 7t −12.
 
Ответ: x = 7t – 12, y = 5t – 9, где t – целое число
Дробь          должна быть целым числом. Обозначим

Слайд 9 7.Метод последовательного уменьшения коэффициентов по модулю
Решить уравнение в целых числах

20х + 3у=10
Решение. Коэффициенты при переменных х и у –
взаимно простые числа и свободный член - целое число.
Коэффициент при х больше коэффициента при у.
Представим его в виде суммы двух натуральных слагаемых
так, чтобы первое слагаемое было наибольшим числом,
кратным числу 3 ( коэффициенту при у). Получим:
20х + 3у = 10
(18 +2) х +3у=10
18х +2х+3у=10
3(6х+у)+2х=10
7.Метод последовательного уменьшения коэффициентов по модулю  Решить уравнение в целых числах 20х + 3у=10Решение.

Слайд 10
Обозначим выражение 6х + у = k. (1)
Получим уравнение

3k+2x =10 с переменными k и х.
Проведем аналогичные преобразования с полученным
уравнением:
(2 + 1) k + 2 x =10
2(k + x) + k =10
Обозначим выражение k + х = n (2).
Получим уравнение 2 n + k =10
k = 10 – 2n
Подставим в равенство (2) вместо k выражение 10 – 2n:
10 – 2n +x = n
x = 3n – 10
 Мы получили одну из формул решений уравнения
20x – 3y = 10
Обозначим выражение 6х + у = k. (1) Получим уравнение  3k+2x =10 с переменными k и

Слайд 11
Чтобы получить вторую формулу, подставим в равенство(1) вместо х
выражение +3n -10,

а вместо k выражение 10-2n:
6(3n – 10)+y = 10 – 20n
y = 70 – 20n
Формулы х = 3n – 10; y = 70 – 20n
при n = 0, ± 1, ±2; … дают все целочисленные
решения уравнения

Чтобы получить вторую формулу, подставим в равенство(1) вместо хвыражение +3n -10, а вместо k выражение 10-2n:

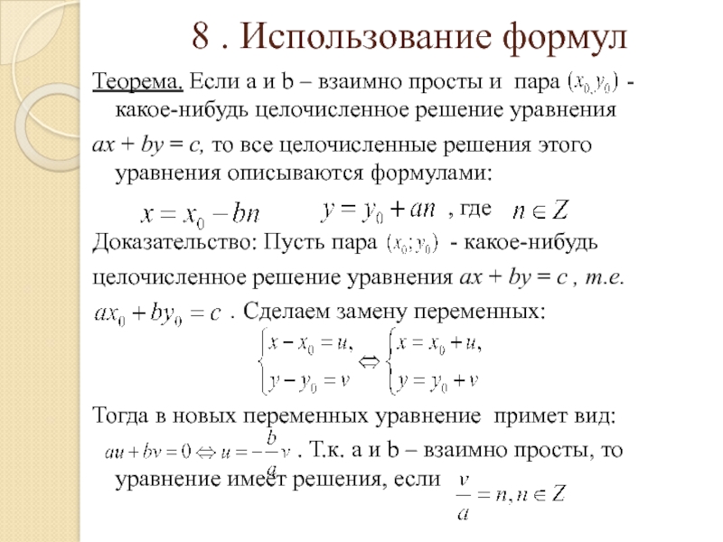
Слайд 12 8 . Использование формул
Теорема. Если а и b – взаимно просты

и пара - какое-нибудь целочисленное решение уравнения
aх + by = c, то все целочисленные решения этого уравнения описываются формулами:
, где
Доказательство: Пусть пара - какое-нибудь
целочисленное решение уравнения ах + by = c , т.е.
. Сделаем замену переменных:


Тогда в новых переменных уравнение примет вид:
. Т.к. а и b – взаимно просты, то уравнение имеет решения, если






8 . Использование формул Теорема. Если а и b – взаимно просты и пара

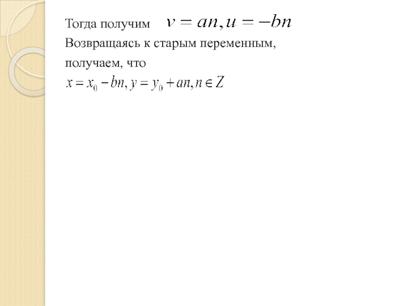
Слайд 13
Тогда получим
Возвращаясь к старым переменным,
получаем, что


Тогда получим Возвращаясь к старым переменным,получаем, что

Слайд 148 . Использование формул
Найти целочисленные решения уравнения

13х = 6у - 19
Решение. Найдем одно целочисленное решение
уравнения: , и выполним преобразования






Ответ:
8 . Использование формулНайти целочисленные решения уравнения

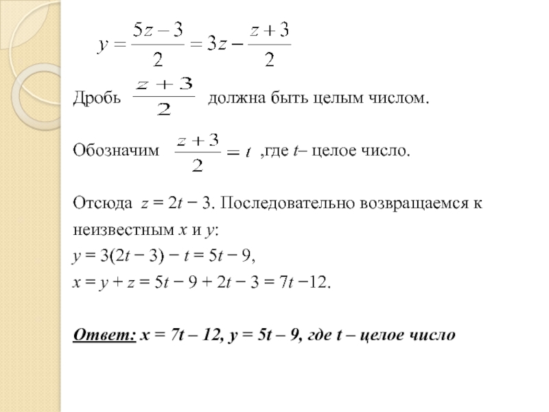
Слайд 15 9. Использование конечных цепных дробей
Решите в целых числах уравнение 127x −

52y +1= 0
Решение. Преобразуем отношение коэффициентов при
неизвестных. Прежде всего, выделим целую часть
неправильной дроби .
Правильную дробь заменим равной ей дробью
Тогда получим

.

Проделаем такие же преобразования с полученной в знаменателе неправильной дробью
 

9. Использование конечных цепных дробей Решите в целых числах уравнение 127x − 52y +1= 0Решение. Преобразуем

Слайд 16
Теперь исходная дробь примет вид:

.

Повторяя те же рассуждения для дроби получим

. Выделяя целую часть



неправильной дроби , придем к окончательному

результату:



Теперь исходная дробь примет вид:

Слайд 17
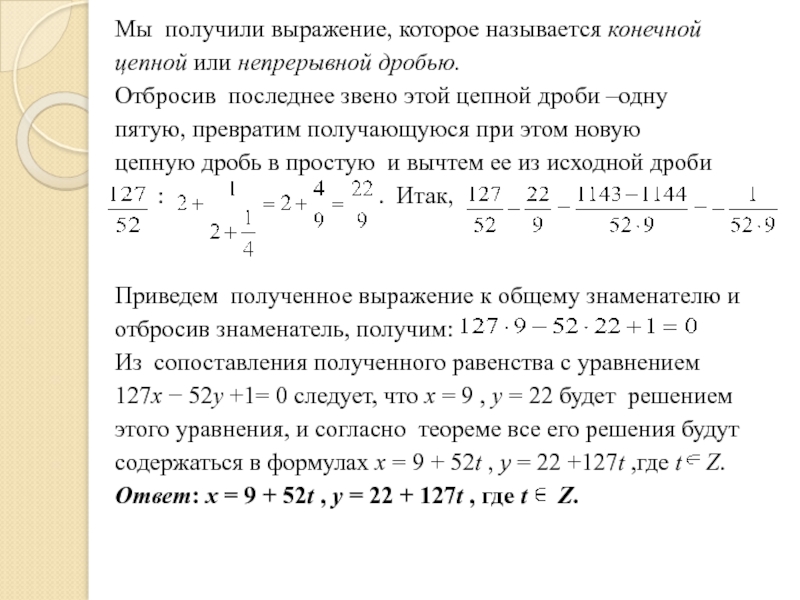
Мы получили выражение, которое называется конечной
цепной или непрерывной дробью.
Отбросив последнее звено

этой цепной дроби –одну
пятую, превратим получающуюся при этом новую
цепную дробь в простую и вычтем ее из исходной дроби
: . Итак,


Приведем полученное выражение к общему знаменателю и
отбросив знаменатель, получим:
Из сопоставления полученного равенства с уравнением
127x − 52y +1= 0 следует, что x = 9 , y = 22 будет решением
этого уравнения, и согласно теореме все его решения будут
содержаться в формулах x = 9 + 52t , y = 22 +127t ,где t Z.
Ответ: x = 9 + 52t , y = 22 + 127t , где t Z.
 


Мы получили выражение, которое называется конечнойцепной или непрерывной дробью.Отбросив последнее звено этой цепной дроби –однупятую, превратим получающуюся

Слайд 18НЕЛИНЕЙНЫЕ УРАВНЕНИЯ

НЕЛИНЕЙНЫЕ УРАВНЕНИЯ

Слайд 19 Метод разложения на множители а) вынесение общего множителя за скобки
Решить уравнение

: х² + 2ху = 4х + 7
Решение: х² + 2ху - 4х = 7, (х + 2у -2)х = 7

Составим четыре системы уравнений:


решив которые, получим



Ответ: (1; 5), (7; -1), (-1; -1), (-7; 5)








Метод разложения на множители  а) вынесение общего множителя за скобки Решить уравнение : х²

Слайд 20б) применение формул сокращенного умножения
Найдите все пары натуральных чисел, разность квадратов

которых равна 33.
Решение. Запишем условие задачи в виде уравнения
(m + n)(m - n) = 33

т.к(m + n)>(m – n) ,то получим две системы уравнений:






Ответ: (17; 16), (7; 4),

б) применение формул сокращенного умноженияНайдите все пары натуральных чисел, разность квадратов которых равна 33.Решение. Запишем условие задачи

Слайд 21 в) способ группировки.
Решить уравнение: xy - 2x + 3y = 16.


Решение: х(у – 2) + 3у – 6 = 10
х(у – 2 ) + 3(у – 2) = 10
(х + 3)(у – 2) = 10

получаем восемь систем уравнений:




Решив полученные системы уравнений, получим:









Решив полученные системы уравнений, получаем:





Ответ: (7;3), (-2; 12), (-1;7), (2;4), (-13;1), (-4;-8), (-5;-3), (-8;0).

в) способ группировки. Решить уравнение: xy - 2x + 3y = 16. Решение: х(у – 2)

Слайд 22Ответ: (7; 3), (-2; 12), (-1; 7), (2; 4), (-13; 1),

(-4; -8), (-5; -3), (-8; 0)
Ответ: (7; 3), (-2; 12), (-1; 7), (2; 4), (-13; 1), (-4; -8), (-5; -3), (-8; 0)

Слайд 23 г) разложение квадратного трехчлена
Решить

уравнение в целых числах :
х² - 5ху+4у²=13
Решение: Решив уравнение х² - 5ху+4у²=0
относительно переменной х , получим .
Теперь можно разложить левую часть уравнения на
множители. Получаем (х – у)(х – 4у)=13
13 = 1·13=13·1=(-1)·(-13)=(-13)·(-1)
Составим четыре системы уравнений:








Решив полученные системы уравнений, получим ответ:
Ответ: (-3; -4), (3; 4), (17;4), (-17;-4)

г) разложение квадратного трехчлена        Решить уравнение в целых числах

Слайд 24д) использование параметра
Решите уравнение 2x²− 2xy + 9x + y =

2 в целых числах.
Решение. Перепишем уравнение в виде
2x² − (2y − 9)x + y − 2 + a = a
и разложим левую часть уравнения на множители
как квадратный трехчлен относительно х. Находим
дискриминант D = 4y² − 44y + 97 −8a. Очевидно,
если 97 −8a =121, то дискриминант будет полным
квадратом.
При этом a = −3 и

Отсюда .
Уравнение принимает вид (2x −1)(x − y + 5) =−3.
-3=1·(-3)=(-1)·3= 3·(-1)=(-3)·1

д) использование параметра Решите уравнение 2x²− 2xy + 9x + y = 2 в целых числах.Решение. Перепишем

Слайд 25Из этого уравнения получим следующие системы
уравнений:




Решив эти системы, получим:





Ответ: (1;9);

(0;2); (2;8); (−1;3).
Из этого уравнения получим следующие системыуравнений: Решив эти системы, получим:Ответ: (1;9); (0;2); (2;8); (−1;3).

Слайд 26 2. Метод решения относительно одной переменной

2. Метод решения относительно одной переменной

Слайд 27 Выделение целой части
Решить уравнение в целых числах: 3xy + 14x

+ 17y +71= 0
Решение: 3xy+17y=-14x - 71 ; y(3x+17)=-14x-71

, где 3х + 17≠0





Т.к. у должно быть целым числом, то 3у тоже целое число,
следовательно, дробь также целое число,и значит 25
делится на (3х+17). Получаем:
3x + 17 = -5→ 3x = -22→ х не является целым числом
3x + 17 = 5 →3x = -12,→ x = -4, y = -3
3x + 17 = 25→ 3x = 8 → х не является целым числом
3x + 17 = -25→3x = -42→ x = -14,y = -5
3x + 17 = 1→3x = -16→ х не является целым числом
3x +17 = -1→3x = -18→x = -6, y = -13
Ответ:(-4;-3), (-6;-13), (-14;-5)


Выделение целой части Решить уравнение в целых числах: 3xy + 14x + 17y +71= 0Решение:

Слайд 28 Выделение целой части
Найти все целочисленные решения уравнения:
2x²-2xy+9x+y = 2
Решение.

Выразим у через х и выделим целую часть:
2xy-y = 2x² +9x - 2
y (2x-1)=2x² + 9x- 2


Т.к. у должно быть целым числом, то дробь
также целое, а это значит что число 3 делится на (2х-1).
Получаем: если 2x - 1=1, то x = 1, y = 9
если 2x - 1=-1, то x = 0, y = 2
если 2x - 1= 3, то x=2, y = 8
если 2x - 1 = -3, то x = -1, y = 3
Ответ: (1;9), (0;2), (2;8), (-1;3)

Выделение целой части Найти все целочисленные решения уравнения: 2x²-2xy+9x+y = 2Решение. Выразим у через х и

Слайд 29 Использование дискриминанта (неотрицательность)
Решите уравнение 3(x² + xy + y² ) =

x + 8y в целых числах.
Решение. Рассмотрим уравнение, как квадратное
относительно х: 3x² + (3y −1)x + 3y² −8y = 0.
Найдем дискриминант уравнения D = −27y² + 90y +1.
Данное уравнение имеет корни, если D ≥ 0, т.е.
− 27y² + 90y +1≥ 0.
Так как y Z, то получаем 0 ≤ y ≤ 3. Перебирая эти
значения, получим, что исходное уравнение в целых
числах имеет решения (0;0) и (1;1).
Ответ: (0;0); (1;1).

Использование дискриминанта (неотрицательность) Решите уравнение 3(x² + xy + y² ) = x + 8y в

Слайд 30 Использование дискриминанта (полный квадрат)
Решите уравнение x² − xy + y² =

x + y в целых числах.
Решение. Рассмотрим уравнение, как квадратное относительно х:
x² − ( y +1)x + y² − y = 0.
Его дискриминант D = −3y² + 6y +1 = t² должен быть квадратом некоторого целого числа t. Получаем новое уравнение
3y² − 6y −1+ t² = 0; 3( y −1)² + t² = 4.
Из последнего уравнения следует, что t² ≤ 4, т.е.|t| ≤ 2.
1) Если t ² = 0, то уравнение 3(y −1)² = 4 не имеет целого решения у.
Использование дискриминанта  (полный квадрат) Решите уравнение x² − xy + y² = x + y

Слайд 31
2) Если t ² =1, то уравнение 3(y −1)² = 3

имеет
целые решения
При y = 2 получаем квадратное уравнение
x² − 3x + 2 = 0 с корнями x = 1 или x = 2 .
При y = 0 получаем квадратное уравнение
x² − x = 0 с корнями x = 0 или x =1.
3) Если t ² = 4, то уравнение 3( y −1)² = 0 имеет одно целое решение y =1.
При y =1 получаем квадратное уравнение
x² − 2x = 0 с корнями x = 0 или x = 2 .
Ответ: (1;2); (2;2); (0;0); (1;0), (0;1); (2;1)

2) Если t ² =1, то уравнение 3(y −1)² = 3 имеетцелые решения При y = 2

Слайд 32 3. Метод оценки

3. Метод оценки

Слайд 33Приведение к сумме неотрицательных выражений

Решить уравнение в целых числах :

x²+6xy+13y² = 40.
Решение. Преобразуем левую часть уравнения,
выделив полный квадрат относительно переменной х: x²+6xy+9y²+4y² = 40;
(x+3y)²+4y² = 40.
Откуда получаем что(2y)² ≤ 40 ,т.е. |y| ≤ 3
Перебирая значения у, получим системы:












Ответ: (1; 3), (1;-9), (-1; 9), (-1; -3)
 





Приведение к сумме неотрицательных выраженийРешить уравнение в целых числах :  x²+6xy+13y² = 40.Решение. Преобразуем левую часть

Слайд 34 Метод «спуска»
● Решите уравнение 2x² − 5y² = 7 в целых

числах.
Решение. Так как 2x² - четное число, а 7 - нечетное, то
5y² должно быть нечетным, т.е. у –нечетное. Пусть
y = 2z +1, z Z , тогда данное уравнение можно
переписать в виде x² −10z² −10z = 6.
Отсюда видно, что х должно быть четным.
Пусть x = 2m, тогда последнее уравнение примет вид
2m² − 5z(z +1) = 3,
что невозможно, так как число z(z +1) - четно, а
разность двух четных чисел не может быть равна
нечетному числу. Таким образом, данное уравнение не
имеет решений в целых числах.
Ответ: нет решений
Метод «спуска» ● Решите уравнение 2x² − 5y² = 7 в целых числах.Решение. Так как 2x²

Что такое shareslide.ru?

Это сайт презентаций, где можно хранить и обмениваться своими презентациями, докладами, проектами, шаблонами в формате PowerPoint с другими пользователями. Мы помогаем школьникам, студентам, учителям, преподавателям хранить и обмениваться учебными материалами.


Для правообладателей

Яндекс.Метрика

Обратная связь

Email: Нажмите что бы посмотреть