Презентация, доклад по математике на тему Производные

Содержание

Методы исследования:Изучение исторического материалаИзучение учебного, научного материалаИзучение Интернет - ресурсов

Слайд 1
Исследовательская работа

Практическое применение производной

Выполнила: Санатуллова Ильсия, ученица 11 класса
Руководитель: Стратилатова Полина
Викторовна, учитель
математики
МБОУ «Трехбалтаевская СООШ»


2014-2015
Исследовательская работаПрактическое применение производной            Выполнила: Санатуллова

Слайд 2Методы исследования:
Изучение исторического материала
Изучение учебного, научного материала
Изучение Интернет - ресурсов

Методы исследования:Изучение исторического материалаИзучение учебного, научного материалаИзучение Интернет - ресурсов

Слайд 3Цель:

Расширить знание о применении теории производной в предметах

школьного курса
Цель:   Расширить знание о применении теории производной в предметах школьного курса

Слайд 4Актуальность
Данная работа актуальна и своевременна для развития познавательного интереса

учащихся, для формирования практических навыков применения теоретических знаний через раскрытие практической значимости темы
Актуальность  Данная работа актуальна и своевременна для развития познавательного интереса учащихся, для формирования практических навыков применения

Слайд 5Практическое применение производной
«…нет ни одной области в математике, которая

когда-либо
не окажется применимой к явлениям
действительного мира…»

Н.И. Лобачевский
Практическое применение производной  «…нет ни одной области в математике, которая когда-либо не окажется применимой к явлениям

Слайд 6Производная
Тема «Производная» - это одна из важнейших тем курса математического анализа,

так как это понятие является основным в дифференциальном исчислении и служит исходной базой при построении интегрального исчисления.

ПроизводнаяТема «Производная» - это одна из важнейших тем курса математического анализа, так как это понятие является основным

Слайд 7«Дифференциальное исчисление- это описание окружающего нас мира, выполненное на математическом языке.

Производная помогает нам успешно решать не только математические задачи, но и задачи практического характера в разных областях науки и техники.»
«Дифференциальное исчисление- это описание окружающего нас мира, выполненное на математическом языке. Производная помогает нам успешно решать не

Слайд 8Гипотеза
Как можно использовать знания, связанные с производной, в практической жизни

ГипотезаКак можно использовать знания, связанные с производной, в практической жизни

Слайд 9Из истории
Термин «производная» – это буквальный перевод на русский derivee. Этот

термин ввел Лагранж в 1797году. А само понятие, задолго до Лагранжа,независимо друг от друга, ввели и активно использовали, заложив фундамент нового исчисления, Лейбниц и Ньютон. Раздел математики,который изучает производные функции и их применения, называется дифференциальным исчислением.

Из истории Термин «производная» – это буквальный перевод на русский derivee. Этот термин ввел Лагранж в 1797году.

Слайд 10 Честь открытия основных законов

математического анализа принадлежит английскому физику и математику Исааку Ньютону и немецкому математику, физику, философу Лейбницу.

Их, великих, загадочность окружающего мира притягивала, а исследование увлекало.

Честь открытия основных законов математического анализа принадлежит английскому физику и

Слайд 11О великом Ньютоне!
Был этот мир глубокой тьмой окутан.

Да будет свет! И вот явился Ньютон.
А.Поуг.
Исаак Ньютон (1643-1727) - один из создателей дифференциального исчисления.
Главный его труд- «Математические начала натуральной философии»-оказал колоссальное влияние на развитие естествознания, стал поворотным пунктом в истории естествознания.
Ньютон ввёл понятие производной, изучая законы механики, тем самым раскрыл её механический смысл.
О великом Ньютоне!   Был этот мир глубокой тьмой окутан.      Да

Слайд 12Г.В. Лейбниц
(1646-1716)

Создатель Берлинской академии наук. Основоположник дифференциального исчисления, ввёл большую часть современной
символики математического анализа.
Лейбниц пришёл к понятию производной решая задачу проведения касательной к произвольной линии, объяснив этим ее геометрический смысл .
Г.В. Лейбниц         (1646-1716)     Создатель Берлинской

Слайд 13Николо Тарталья
Формула производной встречается ещё в 15 веке. Великий итальянский математик

Тартальи, рассматривая и развивая вопрос – на сколько зависит дальность полёта снаряда от наклона орудия – применяет её в своих трудах.

Посвящает целый трактат о роли производной в математике известный учёный Галилео Галилей.

Галилео Галилей

Николо ТартальяФормула производной встречается ещё в 15 веке. Великий итальянский математик Тартальи, рассматривая и развивая вопрос –

Слайд 14Рене Декарт
Роберьваль
Барроу
Производная и различные изложения с её применением встречаются в работах

Декарта, французского математика Роберваля и англичанина Грегори. Большой вклад по изучению производной внесли такие умы, как Лопиталь, Бернулли, Лангранж и др.
Рене ДекартРоберьвальБарроуПроизводная и различные изложения с её применением встречаются в работах Декарта, французского математика Роберваля и англичанина

Слайд 15Касательная к кривой

tgφ=f '(x0)- геометрический смысл производной

Касательная к кривойtgφ=f '(x0)- геометрический смысл производной

Слайд 16Некоторая функция f(x) задана графически. На кривой возьмем точку А с

координатами (х0 ;f(х0)).Аргументу х0 зададим приращение Δх. Тогда функция f(х0) также имеет приращение Δf= f(x0 + Δх) - f(х0).
Δх - малая величина. Если точку В двигать по кривой к точке А, то есть Δх?0, то секущая АВ переходит в касательную АС. Предельное отношение Δf /Δх – это будет производной в точке x0.
Отношение Δf /Δх в треугольнике АВD – это отношение противолежащего катета к прилежащему катету, то есть tgα.
α мало отличается от угла φ, поэтому tgα = tgφ = f '(x0). То есть тангенс угла наклона касательной к оси ОХ – это производная в точке х0. Таким образом мы получили геометрический смысл производной.

Некоторая функция f(x) задана графически. На кривой возьмем точку А с координатами (х0 ;f(х0)).Аргументу х0 зададим приращение

Слайд 17Физический смысл производной
Физический смысл производной заключается в скорости изменения функции.
Пусть s=s(t)

— закон прямолинейного движения. Тогда v(t0) = s'(t0)выражает мгновенную скорость движения в момент времени t0. Вторая производная a(t0) = s''(t0) выражает мгновенное ускорение в момент времени t0. Вообще производная функции y=f(x) в точке x0 выражает скорость изменения функции в точке x0, то есть скорость протекания процесса, описанного зависимостью y = f(x).

Физический смысл производнойФизический смысл производной заключается в скорости изменения функции.Пусть s=s(t) — закон прямолинейного движения. Тогда v(t0)

Слайд 18В математике производная характеризует крутизну графика, в механике – скорость неравномерного

прямолинейного движения, в экономике –отзывчивость производственной функции (выход продукта на единицу затрат), в биологии –скорость размножения микроорганизмов, в химии –скорость химической реакции. Среди многих задач наиболее важной является задача нахождения экстремума функции и связанная с ней задача нахождения наибольшего (наименьшего) значения соответствующих функций.

Производная в разных предметах школьного курса

В математике производная характеризует крутизну графика, в механике – скорость неравномерного прямолинейного движения, в экономике –отзывчивость производственной

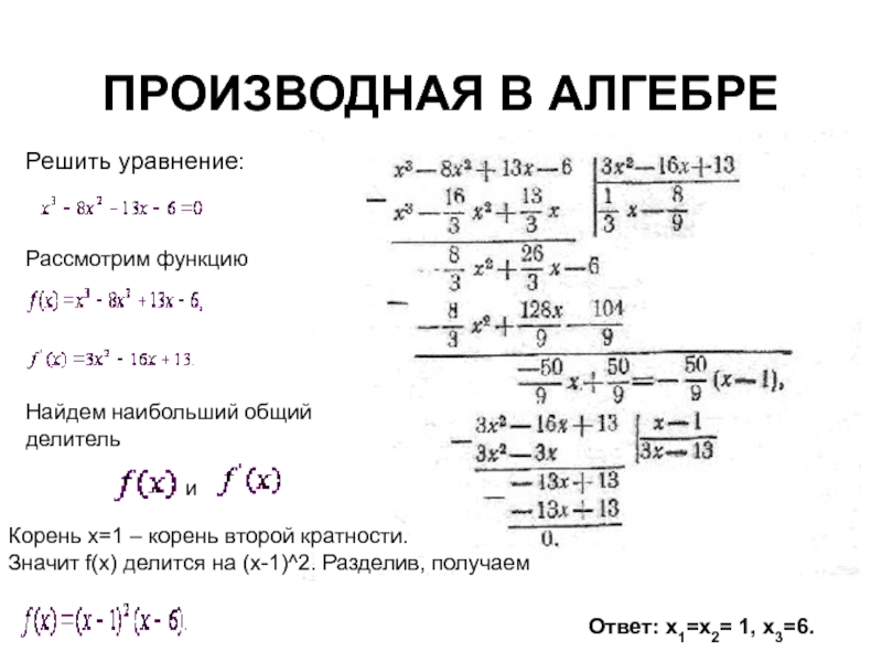
Слайд 19ПРОИЗВОДНАЯ В АЛГЕБРЕ
Решить уравнение:


Рассмотрим функцию
Найдем наибольший общий делитель
и
.
и
Корень х=1 –

корень второй кратности.
Значит f(x) делится на (х-1)^2. Разделив, получаем

Ответ: х1=х2= 1, х3=6.

ПРОИЗВОДНАЯ В АЛГЕБРЕРешить уравнение:Рассмотрим функциюНайдем наибольший общий делительи .иКорень х=1 – корень второй кратности.Значит f(x) делится на

Слайд 20ПРОИЗВОДНАЯ
В ХИМИИ И БИОЛОГИИ

ПРОИЗВОДНАЯ В ХИМИИ И БИОЛОГИИ

Слайд 21Задача по биологии:
По известной зависимости численности популяции x (t)

определить относительный прирост
в момент времени t.
Задача по биологии:  По известной зависимости численности популяции x (t) определить относительный прирост  в момент

Слайд 22Популяция – это совокупность особей данного вида, занимающих определённый участок территории

внутри ареала вида, свободно скрещивающихся между собой и частично или полностью изолированных от других популяций, а также является элементарной единицей эволюции.
Популяция – это совокупность особей данного вида, занимающих определённый участок территории внутри ареала вида, свободно скрещивающихся между

Слайд 23Решение:

Р = х‘ (t)

Решение:Р = х‘ (t)

Слайд 24Задача по химии:
Пусть количество вещества, вступившего в химическую реакцию

задается зависимостью:
р(t) = t2/2 + 3t –3 (моль)
Найти скорость химической реакции через 3 секунды.

Ответ: 6

Задача по химии:  Пусть количество вещества, вступившего в химическую реакцию задается зависимостью:р(t) = t2/2 + 3t

Слайд 25V (t) = p ‘(t)
Решение:

V (t) = p ‘(t)Решение:

Слайд 26Применение
производной
в
физике

Применение производной в физике

Слайд 27Мощность – это производная работы по времени P = A' (t).
Сила

тока – производная от заряда по времени I = q' (t).
Сила – есть производная работы по перемещению F = A' (x).
Теплоемкость – это производная количества теплоты по температуре C = Q' (t).
Давление – производная силы по площади P = F'(S)

При изучении изменяющихся величин очень часто возникает вопрос о скорости, о быстроте происходящего изменения. Так мы говорим о скорости движения самолета, поезда, автобуса, ракеты, о скорости падения камня, вращения шкива и т.д. Можно говорить о скорости выполнения определенной работы, о скорости протекания химической реакции, о быстроте роста населения в данном городе. О скорости можно говорить по отношению к любой величине, которая изменяется с течением времени. Для всего этого используется понятие производной.

Мощность – это производная работы по времени P = A' (t).Сила тока – производная от заряда по

Слайд 28Задача. Вычислить количество теплоты, которое необходимо для того, чтобы нагреть 1

кг вещества от 0 градусов до t градусов (по Цельсию).

Теплота

Задача. Вычислить количество теплоты, которое необходимо для того, чтобы нагреть 1 кг вещества от 0 градусов до

Слайд 29Решение
Пусть Q=Q(t).
Рассмотрим малый отрезок [t; t+Δt],
на этом отрезке
ΔQ=c(t)

• Δt
c(t)= ΔQ/Δt
При Δt→0 lim ΔQ/Δt =Q′(t)
Δt→0
c(t)=Q′(t)
Решение Пусть Q=Q(t).Рассмотрим малый отрезок [t; t+Δt], на этом отрезке ΔQ=c(t) • Δtc(t)= ΔQ/ΔtПри Δt→0 lim ΔQ/Δt

Слайд 30Заряд
Задача. Вычислить силу тока I, который несет на себе заряд, заданный

зависимостью q=qm cos ω0t (Кл) через поперечное сечение проводника.
ЗарядЗадача. Вычислить силу тока I, который несет на себе заряд, заданный зависимостью q=qm cos ω0t (Кл) через

Слайд 31Решение
Рассмотрим приращение заряда на маленьком
отрезке [t; t+Δ t], тогда Δ

q = I(t) Δ t.
Δ q/ Δ t = I(t)

Если Δ t ?0, то lim Δ q/ Δ t = q’(t) ,т.е. I (t)= q’(t)
Δ t?0
I = q’ = -qmw0sinw0t



РешениеРассмотрим приращение заряда на маленьком отрезке [t; t+Δ t], тогда Δ q = I(t) Δ t.Δ q/

Слайд 32Применение производной в географии

Применение производной в географии

Слайд 33Задача :
Вывести формулу для вычисления численности населения на ограниченной территории в

момент времени t.

Рост численности населения

Задача :Вывести формулу для вычисления численности населения на ограниченной территории в момент времени t.Рост численности населения

Слайд 34Решение:
Пусть у=у(t)- численность населения.
Рассмотрим прирост населения за Δt=t-t0
Δy=k y Δt,

где к=кр – кс –коэффициент прироста (кр – коэффициент рождаемости,
кс – коэффициент смертности)
Δy/ Δt=k y
При Δt→0 получим lim Δy/ Δt=у’
у’=к у
Решение:Пусть у=у(t)- численность населения.Рассмотрим прирост населения за Δt=t-t0 Δy=k y Δt, где к=кр – кс –коэффициент прироста

Слайд 35Численность населения в с. Трехбалтаево
Кр =16,
Кс =30,
К = -14,
тогда

численность - 2080 человек
Численность населения в с. ТрехбалтаевоКр =16,Кс =30, К = -14, тогда численность - 2080  человек

Слайд 36Производная и ее связь с экономикой
Производной от функции у = f(x) в точке х0 называется предел

отношения приращения функции к приращению аргумента , когда приращение аргумента стремится к нулю (Dx→0).

Экономика – основа жизни, а в ней важное место
занимает дифференциальное исчисление- аппарат для
экономического анализа. Базовая задача экономического
анализа- изучение связей экономических величин в
виде функций.


Производная и ее связь с экономикойПроизводной от функции у = f(x) в точке х0 называется предел отношения приращения функции к приращению аргумента

Слайд 37Производная решает важные вопросы.
В каком направлении изменится доход государства при увеличении

налогов или при введении таможенных пошлин?
Увеличится или уменьшится выручка фирмы при повышении цены на ее продукцию?
Для решения этих вопросов нужно построить функции связи входящих переменных , которые затем изучаются методами дифференциального исчисления.
Также с помощью экстремума функции( производной) в экономике можно найти наивысшую производительность труда, максимальную прибыль , максимальный выпуск и минимальные издержки.

Производная решает важные вопросы.В каком направлении изменится доход государства при увеличении налогов или при введении таможенных пошлин?Увеличится

Слайд 38Производительность труда
Через производную можно определить производительность труда:
Пусть функция u = u(t) выражает количество

произведенной продукции u за время t. Необходимо найти производительность труда в момент tο.
За период времени от tο до tο + Δt количество произведенной продукции изменится от значения uο = u(tο) до значения uο + Δu = u(tο + Δt). Тогда
средняя производительность труда за этот период времени Zср = Δu :Δt. Очевидно, что производительность труда в момент tο можно определить как предельное значение средней производительности за период времени от tο до tο + Δt при Δt → 0, т.е.
z = lim Zср = lim Δu/Δt = u'(t) при Δt→0

Производительность трудаЧерез производную можно определить производительность труда:Пусть функция u = u(t) выражает количество произведенной продукции u за время t.

Слайд 39Задача по экономической теории.
Предприятие производит Х единиц некоторой однородной продукции в

месяц. Установлено, что зависимость финансовых накопления предприятия от объема выпуска выражается формулой f(x)=-0,02x^3+600x -1000. Исследовать потенциал предприятия.

Функция исследуется с помощью производной. Получаем, что при Х=100 функция достигает максимума.

Вывод: финансовые накопления предприятия растут с увеличением объема производства до 100 единиц, при х =100 они достигают максимума и объем накопления равен 39000 денежных единиц. Дальнейший рост производства приводит к сокращению финансовых накоплений.

Таким образом , задачи ,решаемые с помощью производной, широко используются в производстве.

Задача по экономической теории.Предприятие производит Х единиц некоторой однородной продукции в месяц. Установлено, что зависимость финансовых накопления

Слайд 40Заключение
Применение математической теории к решению прикладных задач - это

одно из направлений формирования мировоззрения о месте и роли математики в общественной практике людей. Целенаправленное использование прикладных задач способствует ориентации на различные профессии, осуществлению связи обучения математике с жизнью.


Заключение  Применение математической теории к решению прикладных задач - это одно из направлений формирования мировоззрения о

Слайд 41Литература
Терешин Н.А., Терешина Т.Н. «2000 задач по алгебре и началам анализа.

10 кл./
М.:Аквариум,К.: ГИППВ, 2000. 256 с.Стр.192-193; 216-217; 194; 200; 240.
Виленкин Н.Я. «Функция в природе и технике»: Кн.для внеклас.чтения IX-Xкл. – 2-е изд., испр.–М.: Просвещение,1985. – 192 с. Стр.88; 94.
О.Н. Афанасьева«Сборник задач по математике для техникумов»- М.:Наука 1992.-208 с.Стр.84.
Н.В. Мирошин«Сборник задач с решениями для поступающих в вузы.» - М.: ООО«Издательство Астрель» 2002.-832 с.Стр.496.
Глейзер Г.И. «История математики в школе» - М.:Просвещение,1983 г. Стр. 42.
Волькенштейн В.С. «Сборник задач по общему курсу физики»М., 1979 г.
«Математический энциклопедический словарь.»/Гл.ред.Ю.В.Прохоров.-М:Сов.энциклопедия,1988.-847 с.
«Задачник по курсу математического анализа». ч.II.Под ред. Н.Я.Виленкина.-М:«Просвещение»,1971.
«Задачи и упражнения по математическому анализу для втузов.»/Под ред. Б.П.Демидовича-М: Физматгиз,1963 г. 472 стр.
«Элементы высшей математики»:сб. заданий для практ. занятий:Учеб. Пособие/С.В.Сочнев.-М:Высш.шк., 2003 г.- 192 с.
 

ЛитератураТерешин Н.А., Терешина Т.Н. «2000 задач по алгебре и началам анализа. 10 кл./    М.:Аквариум,К.:

Слайд 42Спасибо за внимание!

Спасибо за внимание!

Слайд 43Ряд задач дифференциального исчисления был решен еще в древности.Они встречались у

Евклида. Ряд таких задач был решен Архимедом,разработавшим способ проведения касательной,примененный им к спирали,но применимый для других кривых. Основное понятие дифференциального исчисления– понятие производной– возникло вXVII в. В связи с необходимостью решения ряда задач из физики,механики и математики.Дифференциальное исчисление было создано Ньютоном и Лейбницем на основе двух задач: 1) о разыскании касательной к произвольной линии2) о разыскании скорости при произвольном законе движенияЕще раньше понятие производной встречалось в работах итальянского математика Тартальи (около1500 - 1557 гг.) - здесь появилась касательная в ходе изучения вопроса об угле наклона орудия,при котором обеспечивается наибольшая дальность полета снаряда.В 17 веке на основе учения Г.Галилея о движении активно развивалась кинематическая концепция производной.Различные изложения стали встречаться в работах у Декарта, французского математика Роберваля,английского ученого Л. Грегори.Большой вклад в изучение дифференциального исчисления внесли Лопиталь,Бернулли, Лагранж,Эйлер, Гаусс
Ряд задач дифференциального исчисления был решен еще в древности.Они встречались у Евклида. Ряд таких задач был решен

Что такое shareslide.ru?

Это сайт презентаций, где можно хранить и обмениваться своими презентациями, докладами, проектами, шаблонами в формате PowerPoint с другими пользователями. Мы помогаем школьникам, студентам, учителям, преподавателям хранить и обмениваться учебными материалами.


Для правообладателей

Яндекс.Метрика

Обратная связь

Email: Нажмите что бы посмотреть