Презентация, доклад по математике на тему Применение показательной и логарифмической функций в природе и технике

Все правильно – 2 балла1 ошибка – 1 балл2 и более ошибок – 0 балловМолодцы!!!!

Слайд 1 Применение показательной и логарифмической функций в природе и технике.

«Гениальное изобретение логарифмов,

упрощая арифметические операции, облегчает все применения вычисления к реальным предметам и, таким образом, расширяет сферу всех наук»
Французский философ и математик Жан Кондорсе
Применение показательной и логарифмической функций в

Слайд 3Все правильно – 2 балла
1 ошибка – 1 балл
2 и более

ошибок – 0 баллов

Молодцы!!!!
Все правильно – 2 балла1 ошибка – 1 балл2 и более ошибок – 0 балловМолодцы!!!!

Слайд 4Задача №1.
Некоторая сумма денег в 12 000 руб. подвержена приросту

в 6% годовых. Через сколько лет эта сумма составит 15 000 руб.?
Задача №2.
В начальный момент времени было 8 бактерий, через 2 ч после помещения бактерий в питательную среду их число возросло до 100. Через сколько времени с момента помещения в питательную среду следует ожидать колонию в 500 бактерий.
Задача №3
Определите возраст остатков мамонта, найденных в вечной мерзлоте на Таймыре, если относительное содержание изотопа C14 в них составляет 26% от его количества в живом организме.
Задача №4
Давление в городе Курск на 21 ноября 2017 года равно 738 мм рт. ст. Вычислите, на какой высоте находится наш город.
Задача №5
В начальный момент времени масса изотопа 40 мг. Период его полураспада составляет 10 мин. Найдите, через сколько минут масса изотопа будет равна 5 мг.?
Задача №1. Некоторая сумма денег в 12 000 руб. подвержена приросту в 6% годовых. Через сколько лет

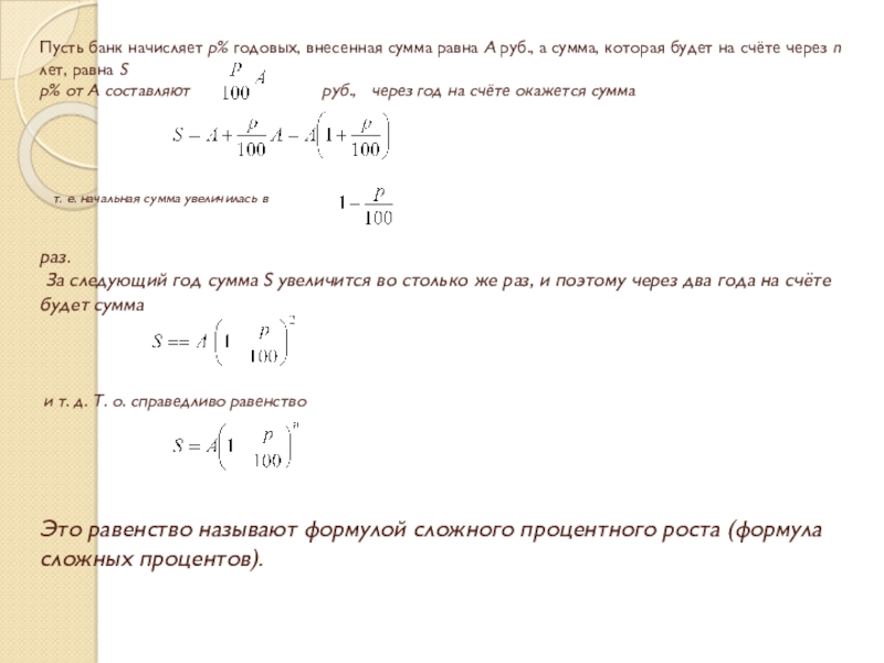
Слайд 5 Пусть банк начисляет p% годовых, внесенная сумма равна А руб., а

сумма, которая будет на счёте через n лет, равна S p% от А составляют    руб., через год на счёте окажется сумма т. е. начальная сумма увеличилась в раз. За следующий год сумма S увеличится во столько же раз, и поэтому через два года на счёте будет сумма  и т. д. Т. о. справедливо равенство  Это равенство называют формулой сложного процентного роста (формула сложных процентов).

Слайд 6

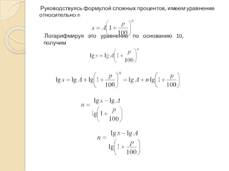
Руководствуясь формулой сложных процентов, имеем уравнение
относительно n

Логарифмируя это уравнение по

основанию 10, получим

Откуда,


Руководствуясь формулой сложных процентов, имеем уравнение относительно nЛогарифмируя это уравнение по основанию 10, получимОткуда,

Слайд 7 Логарифмы в химии и биофизике. Для чего же нужны логарифмы в

химии и как они применяются? Все из нас неоднократно встречались с пометкой pH на моющих средствах. В химии эту пометку принято называть водородным показателем (отрицательный десятичный логарифм концентрации ионов водорода). С помощью водородного показателя определяется уровень кислотности среды. Первыми химическими индикаторами были наши вкусовые рецепторы, которыми сегодня пользуются только повара, а раньше пользовались и химики. Поэтому не удивительно, что в химии появилась логарифмическая шкала концентрации: сработал закон Вебера-Фехнера (интенсивность воспринимаемого нами ощущения пропорциональна логарифму силы раздражения), которому подчиняются все наши чувства, в том числе и органы вкуса. С помощью логарифмов ученые научились определять точный возраст ископаемых пород и животных. Наиболее распространен Радиоуглеродный анализ. Известно, что соотношение между углеродом C12 и его радиоактивным изотопом C14 во всех живых организмах постоянно. Период полураспада углерода C14 составляет 5760 лет.

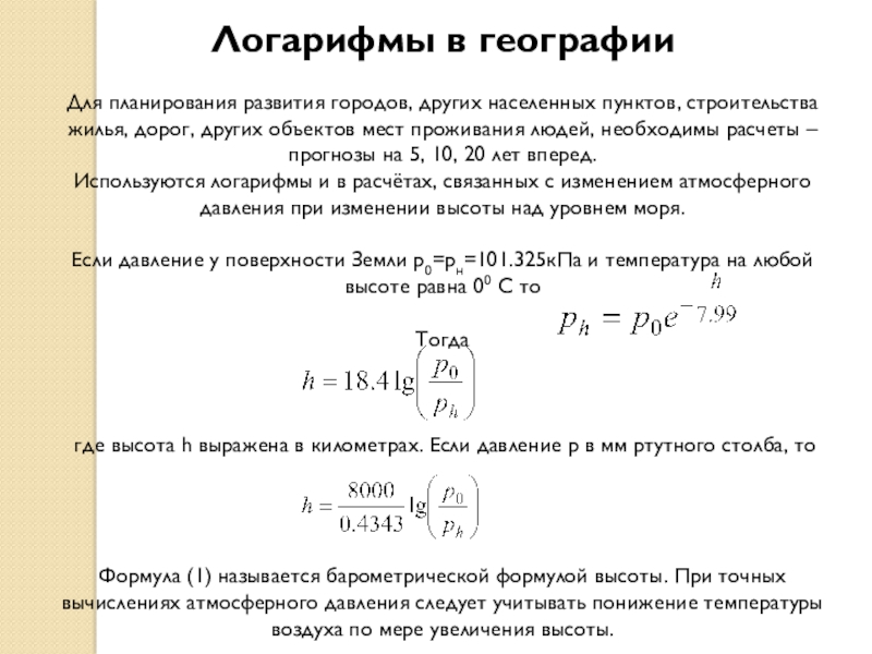
Слайд 8Логарифмы в географии Для планирования развития городов, других населенных пунктов, строительства жилья,

дорог, других объектов мест проживания людей, необходимы расчеты – прогнозы на 5, 10, 20 лет вперед.
Используются логарифмы и в расчётах, связанных с изменением атмосферного давления при изменении высоты над уровнем моря.
Если давление у поверхности Земли р0=рн=101.325кПа и температура на любой высоте равна 00 С то

Тогда



где высота h выражена в километрах. Если давление р в мм ртутного столба, то


Формула (1) называется барометрической формулой высоты. При точных вычислениях атмосферного давления следует учитывать понижение температуры воздуха по мере увеличения высоты.
Логарифмы в географии  Для планирования развития городов, других населенных пунктов, строительства жилья, дорог, других объектов мест

Слайд 9Логарифмы в физике
Радиоактивный распад. Изменение массы радиоактивного вещества происходит по формуле  ,





где m0 – где масса вещества в начальный период времени t=0, m – масса вещества в момент времени t,  .T - период полураспада. Это означает, что через время Т после начального момента времени, масса радиоактивного вещества уменьшается вдвое.

Вредное влияние промышленных шумов на здоровье рабочих и на производительность труда побудило выработать приемы точной числовой оценки громкости шума. Единицей громкости служит “бел”, но практически используются единицы громкости, равные его десятой доле, - так называемые “децибелы”. Последовательность степени громкости 1 бел, 2 бела и т. д. составляют арифметическую прогрессию. Физические же величины, характеризующие шумы (энергия, интенсивность звука и др.), составляют геометрическую прогрессию со знаменателем 10. Громкость, выраженная в белах, равна десятичному логарифму соответствующей физической величины
. Рассмотрим несколько примеров: тихий шелест листьев оценивается в 1 бел, громкая разговорная речь – в 6,5 бела, рычанье льва – в 8,7 бел, шум Ниагарского водопада – 9 бел. Отсюда следует, что по силе звука разговорная речь превышает шелест листьев.

Логарифмы в физикеРадиоактивный распад. Изменение массы радиоактивного вещества происходит по формуле  , где m0 – где масса вещества в

Слайд 10 По вертикальной оси отложим блеск звезд

в единицах Гиппарха (распределение звезд по субъективным характеристикам (на глаз) на 6 групп), а на горизонтальной - показания приборов. По графику видно, что объективные и субъективные характеристики не пропорциональны, а прибор регистрирует возрастание блеска не на одну и ту же величину, а в 2,5 раза. Эта зависимость выражается логарифмической функцией

Звезды, шум и логарифмы

По вертикальной оси отложим блеск звезд      в единицах Гиппарха (распределение звезд

Слайд 11Пусть в начальный момент времени имелось q единиц некоторого компонента. В

некоторый другой момент времени t имеющийся компонент изменился в p раз. Установим, через какой промежуток времени (начиная с начального момента) этот компонент достигнет заданного количества B единиц.

Процессы, у которых происходит быстрый рост или быстрое затухание, описываются показательной функцией вида

В нашем случае будем считать, что начальный момент времени соответствует нулю, тогда 

и значит, c0 =q, т.е. функция, описывающая этот процесс, имеет вид 

В следующий момент времени t у нас произошли изменения, описываемые уравнением 

, т.е. p=at, 

тогда lg p=lg at, lg p=tlga,

Таким образом, по данным условия мы получаем функцию

мы ищем x, при котором y=B, т.е. надо решить уравнение

Выполним логарифмирование уравнения по основанию 10, получим

Пусть в начальный момент времени имелось q единиц некоторого компонента. В некоторый другой момент времени t имеющийся

Что такое shareslide.ru?

Это сайт презентаций, где можно хранить и обмениваться своими презентациями, докладами, проектами, шаблонами в формате PowerPoint с другими пользователями. Мы помогаем школьникам, студентам, учителям, преподавателям хранить и обмениваться учебными материалами.


Для правообладателей

Яндекс.Метрика

Обратная связь

Email: Нажмите что бы посмотреть