Презентация, доклад по математике на тему Понятие квадратного корня из неотрицательного числа ( 8 класс )

Содержание

Задачи урока:Ввести понятие квадратного корня их неотрицательного числа а и определение арифметического квадратного корня из числа а.Закрепить эти понятия в ходе выполнения упражнений. Рассмотреть правила вычисления квадратного корня из неотрицательного числа.Формировать умение вычислять квадратный корень из

Слайд 1 Тема урока: «Понятие квадратного корня из неотрицательного числа»
Цель урока:

дать

понятие о корне из числа

научить находить по определению

Тема урока: «Понятие квадратного корня из неотрицательного числа»  Цель урока: дать понятие о корне из

Слайд 2Задачи урока:
Ввести понятие квадратного корня их неотрицательного числа а и определение

арифметического квадратного корня из числа а.
Закрепить эти понятия в ходе выполнения упражнений.
Рассмотреть правила вычисления квадратного корня из неотрицательного числа.
Формировать умение вычислять квадратный корень из чисел и выражений.
Развивать логическое мышление учащихся.
Вырабатывать навыки устного вычисления.

Понятие квадратного корня из неотрицательного числа

Задачи урока:Ввести понятие квадратного корня их неотрицательного числа а и определение арифметического квадратного корня из числа а.Закрепить

Слайд 3План урока:
Организационный момент
Актуализация опорных знаний учащихся
Объяснение нового материала
Закрепление нового материала
Итог урока


Домашнее задание

Понятие квадратного корня из неотрицательного числа

План урока:Организационный моментАктуализация опорных знаний учащихсяОбъяснение нового материалаЗакрепление нового материалаИтог урока Домашнее заданиеПонятие квадратного корня из неотрицательного

Слайд 4Актуализация опорных знаний
№1. Вычислить:





Актуализация опорных знаний №1. Вычислить:

Слайд 5№2. Найти значение при
х = 3; х

= 4; х = - 5; х = 0; х = ; х = - 4 .
№3. Решить уравнение:


Актуализация опорных знаний

№2. Найти значение    при х = 3; х = 4; х = - 5;

Слайд 6Какова сторона квадрата ?
Воспользуемся формулой
Понятие квадратного корня из неотрицательного числа

Какова сторона квадрата ?Воспользуемся формулойПонятие квадратного корня из неотрицательного числа

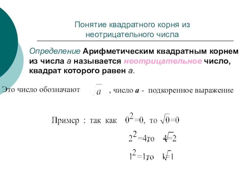
Слайд 7Определение Арифметическим квадратным корнем из числа а называется неотрицательное число, квадрат

которого равен а.

Понятие квадратного корня из неотрицательного числа

, число а - подкоренное выражение

Определение Арифметическим квадратным корнем из числа а называется неотрицательное число, квадрат которого равен а. Понятие квадратного корня

Слайд 8Понятие квадратного корня из неотрицательного числа
Равенство

является верным, если
1) 2)

При а<0 выражение не имеет смысла, так как квадрат любого числа или положителен, или равен нулю.

Например, не имеет смысла выражение

Понятие квадратного корня из неотрицательного числаРавенство       является верным, если

Слайд 9Операцию нахождения квадратного корня из неотрицательного числа называют извлечением квадратного корня.
Эта

операция является обратной по отношению к возведению в квадрат.

и

Понятие квадратного корня из неотрицательного числа

Операцию нахождения квадратного корня из неотрицательного числа называют извлечением квадратного корня.Эта операция является обратной по отношению к

Слайд 10Понятие квадратного корня из неотрицательного числа
О знаке радикала

В записи

знак называют знаком радикала (от латинского «Radix» - корень)


Понятие квадратного корня из неотрицательного числаО знаке радикалаВ записи     знак

Слайд 11ЗАДАНИЕ
Устно: № 298
№ 299





Вычислить: № 300
№ 301


Понятие квадратного корня из неотрицательного числа





ЗАДАНИЕ  Устно:  		№ 298		  		№ 299

Слайд 12Вычислить: № 305 (а, б, в, г)



Работа по таблице квадратов.

Устно: № 306


Понятие квадратного корня из неотрицательного числа



Вычислить:    № 305 (а, б, в, г)

Слайд 13 Из определения арифметического квадратного корня следует, что при любом

а, при котором выражение имеет смысл, верно равенство



Задание:
Вычислить № 309









Понятие квадратного корня из неотрицательного числа


Понятие квадратного корня из неотрицательного числа

Из определения арифметического квадратного корня следует, что при любом а, при котором выражение

Слайд 14Самостоятельная работа
1 вариант



2 вариант



3 вариант

Понятие квадратного корня из неотрицательного числа

Самостоятельная работа1 вариант2 вариант3 вариантПонятие квадратного корня из неотрицательного числа

Слайд 15Ответы
1 вариант



2 вариант



3 вариант

Понятие квадратного корня из неотрицательного числа

Ответы1 вариант2 вариант3 вариантПонятие квадратного корня из неотрицательного числа

Слайд 16Итог урока

Сформулируйте определение арифметического квадратного корня.

При каких значениях а выражение

имеет смысл?

Имеет ли уравнение корни при а>0,
a<0, a = 0, и если имеет, то сколько?

Понятие квадратного корня из неотрицательного числа

Итог урокаСформулируйте определение арифметического квадратного корня.При каких значениях а выражение      имеет смысл?Имеет

Слайд 17Домашнее задание
Учебник (теория) §12 читать, учить определения.
Учебник (задачник) №№

312
313
314

Понятие квадратного корня из неотрицательного числа

Домашнее заданиеУчебник (теория) §12 читать, учить определения.Учебник (задачник)  №№  312

Что такое shareslide.ru?

Это сайт презентаций, где можно хранить и обмениваться своими презентациями, докладами, проектами, шаблонами в формате PowerPoint с другими пользователями. Мы помогаем школьникам, студентам, учителям, преподавателям хранить и обмениваться учебными материалами.


Для правообладателей

Яндекс.Метрика

Обратная связь

Email: Нажмите что бы посмотреть