Презентация, доклад по алгебре вычислительные значения по формуле

Проверочная работа.Вариант 11. Дана функция у = 2х2 – 4х. Найдите значение функции при х = 0 и х = –1.2. Найдите область определения функции.а) у = 2х – 7; б) у =Вариант 21. Дана функция у

Слайд 1Вычисление значения функции по формуле.
Московское СВУ
Преподаватель математики Каримова С.Р.

Вычисление значения функции по формуле.Московское СВУПреподаватель математики Каримова С.Р.

Слайд 2Проверочная работа.
Вариант 1
1. Дана функция у = 2х2 – 4х.
Найдите

значение функции при х = 0 и х = –1.
2. Найдите область определения функции.

а) у = 2х – 7; б) у =




Вариант 2
1. Дана функция у = 5х2 + х. Найдите значение функции
при х = 0 и х = 1.
2. Найдите область определения функции.

а) у = 3х + 6; б) у =
Проверочная работа.Вариант 11. Дана функция у = 2х2 – 4х. Найдите значение функции при х = 0

Слайд 3 I. Устная работа.


I. Устная работа.

Слайд 41. № 273, № 274.
2. Функция задана формулой у = 2х

– 1.
а) Какое значение у соответствует х, равному 10; –4,5; 15; 251; 600?
б) При каком значении х соответствующее значение у равно: –19; –57; 205; –3 ?
1. № 273, № 274.2. Функция задана формулой у = 2х – 1.а) Какое значение у соответствует

Слайд 5Решение:
а) Если х = 10, то у = 2 •

10 – 1 = 19;
если х = –4,5, то у = 2 • (–4,5) – 1 = –10;
если х = 15, то у = 2 • 15 – 1 = 29;
если х = 251, то у = 2 • 251 – 1 = 501;
если х = 600, то у = 2 • 600 – 1 = 1199.

Какое значение у соответствует х, равному 10; –4,5; 15; 251; 600?

Решение:а) Если х = 10,	 то  у = 2 • 10 – 1 = 19;

Слайд 6При каком значении х соответствующее значение у равно: –19; –57; 205

?

Если у = –19, то 2х – 1 = –19;
2х = –19 + 1;
2х = –18;
х = –9; то есть у = –19, при х = –9.
Если у = –57, то 2х – 1 = –57;
2х = –57 + 1;
2х = –56;
х = – 28, то есть у = –57 при х = – 28.
Если у = 205, то 2х – 1 = 205;
2х = 205 + 1;
2х = 206;
х = 103, то есть у = 205 при х = 103.

При каком значении х соответствующее значение у равно: –19; –57; 205 ?Если у = –19,	то  2х

Слайд 7Самостоятельно решить № 276.

Самостоятельно решить № 276.

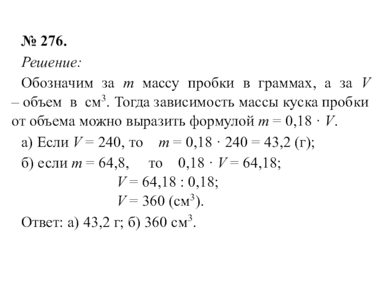
Слайд 8№ 276.
Решение:
Обозначим за т массу пробки в граммах, а за V

– объем в см3. Тогда зависимость массы куска пробки от объема можно выразить формулой т = 0,18 · V.
а) Если V = 240, то т = 0,18 · 240 = 43,2 (г);
б) если т = 64,8, то 0,18 · V = 64,18;
V = 64,18 : 0,18;
V = 360 (см3).
Ответ: а) 43,2 г; б) 360 см3.
№ 276.Решение:Обозначим за т массу пробки в граммах, а за V – объем в см3. Тогда зависимость

Слайд 9Дополнительное задание
4) Найдите область определения функции.


а) у =




б) у =


Дополнительное задание4) Найдите область определения функции.а) у = б) у =

Слайд 10V. Итоги урока.

– Дайте определение функции. Что называется аргументом, значением функции?


– Объясните на примере функции, заданной формулой у = 3х + 18:
а) как по значению аргумента найти соответствующее значение функции;
б) как найти значения аргумента, которым соответствует указанное значение функции.
V. Итоги урока.– Дайте определение функции. Что называется аргументом, значением функции? – Объясните на примере функции, заданной

Слайд 11Задание на самоподготовку:
Повторить п. 12 - 13 - № 275;

№ 277; № 279; № 353.
Задание на самоподготовку: Повторить п. 12 - 13 - № 275; № 277; № 279; № 353.

Что такое shareslide.ru?

Это сайт презентаций, где можно хранить и обмениваться своими презентациями, докладами, проектами, шаблонами в формате PowerPoint с другими пользователями. Мы помогаем школьникам, студентам, учителям, преподавателям хранить и обмениваться учебными материалами.


Для правообладателей

Яндекс.Метрика

Обратная связь

Email: Нажмите что бы посмотреть