Презентация, доклад по алгебре по теме Иррациональные уравнения

ИРРАЦИОНАЛЬНЫЕ УРАВНЕНИЯ и НЕРАВЕНСТВААлгебра и начала анализа.10 класс.

Слайд 1
«Мне приходится делить время между политикой и уравнениями. Однако ,

уравнения ,по-моему, гораздо важнее. Политика существует для данного момента, а уравнения будут существовать вечно»

Альберт Энштейн


«Мне приходится делить время между политикой и уравнениями. Однако , уравнения ,по-моему, гораздо важнее. Политика существует

Слайд 2ИРРАЦИОНАЛЬНЫЕ УРАВНЕНИЯ и НЕРАВЕНСТВА
Алгебра и начала анализа.
10 класс.

ИРРАЦИОНАЛЬНЫЕ УРАВНЕНИЯ и НЕРАВЕНСТВААлгебра и начала анализа.10 класс.

Слайд 3Устные упражнения.

Устные упражнения.

Слайд 4Устные упражнения.

Устные упражнения.

Слайд 5Устные упражнения.

Устные упражнения.

Слайд 6Алгоритм решения иррациональных уравнений методом возведения в степень, равную степени корня.

1.Возведём

обе части уравнения в степень , равную степени корня.

2. Решим полученное уравнение.

3. Выполним проверку.
Алгоритм решения иррациональных уравнений методом возведения в степень, равную степени корня.1.Возведём обе части уравнения в степень ,

Слайд 7Решить уравнение
Ответ: х=0

Решить уравнение Ответ: х=0

Слайд 8Решить уравнение:

Решить уравнение:

Слайд 9Решить уравнение:

Решить уравнение:

Слайд 10Решить уравнение:

Решить уравнение:

Слайд 11Выяснить с помощью графиков, сколько корней имеет уравнение, и найти приближенные

значения этих корней.
Выяснить с помощью графиков, сколько корней имеет уравнение, и найти приближенные значения этих корней.

Слайд 12Иррациональные неравенства.
Методы решения.

Иррациональные неравенства.Методы решения.

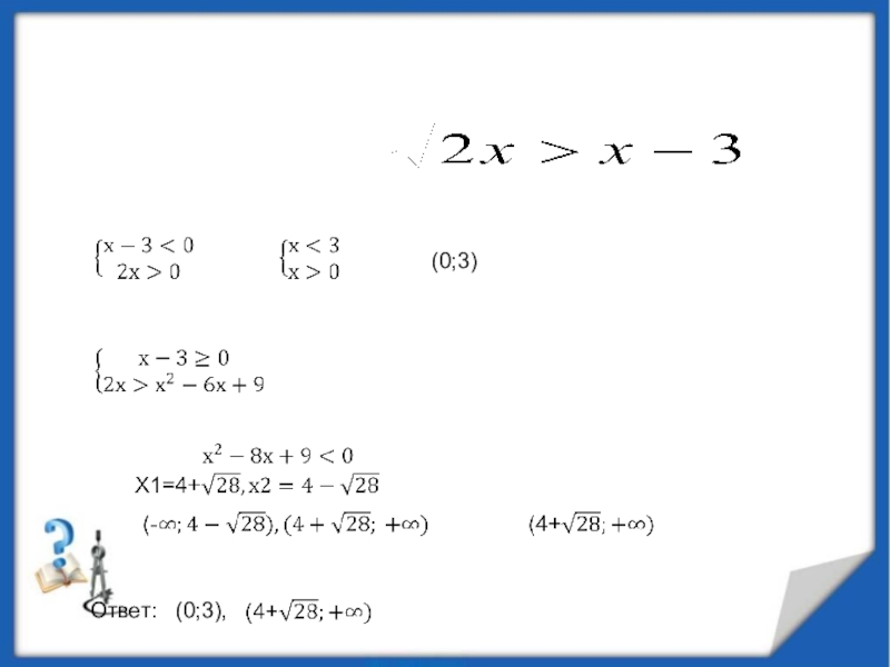
Слайд 13 
 
 
(0;3)
 
 
 
Ответ:
(0;3),
 

   (0;3)   Ответ: (0;3), 

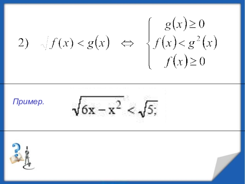
Слайд 14Пример.

Пример.

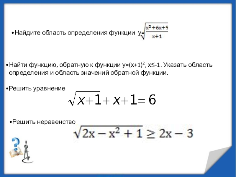
Слайд 16Найдите область определения функции у=

Найти функцию, обратную к функции у=(х+1)2,

х≤-1. Указать область определения и область значений обратной функции.

Решить уравнение

Решить неравенство

Найдите область определения функции у= Найти функцию, обратную к функции у=(х+1)2, х≤-1. Указать область определения и область

Слайд 17Да , мир познания не сладок,
И знаем мы со школьных лет,
Загадок

больше , чем разгадок,
И поискам предела нет.
Да , мир познания не сладок,И знаем мы со школьных лет,Загадок больше , чем разгадок,И поискам предела

Что такое shareslide.ru?

Это сайт презентаций, где можно хранить и обмениваться своими презентациями, докладами, проектами, шаблонами в формате PowerPoint с другими пользователями. Мы помогаем школьникам, студентам, учителям, преподавателям хранить и обмениваться учебными материалами.


Для правообладателей

Яндекс.Метрика

Обратная связь

Email: Нажмите что бы посмотреть