Презентация, доклад по алгебре на тему Теорема Виета

Содержание

Цели урока: доказать теорему Виета; показать ее применение; рассмотреть различные задания на применение теоремы Виета.

Слайд 1 8 класс
Теорема Виета

8 классТеорема Виета

Слайд 2 Цели урока:
доказать теорему Виета;
показать ее применение;
рассмотреть различные

задания
на применение теоремы Виета.
Цели урока: доказать теорему Виета; показать ее применение; рассмотреть различные задания   на применение теоремы

Слайд 31. Назвать корни уравнений:
x2 = 64
x2+3x = 0
y2 – 121 =

0
5x2 = 0

1. Назвать корни уравнений:x2 = 64x2+3x = 0	y2 – 121 = 05x2 = 0

Слайд 42. Указать коэффициенты квадратных уравнений:
2x2-5x+10=0
2+x+x2=0
5x2-4x=3
6x- x2=0
11-2x2=4x

2. Указать коэффициенты квадратных уравнений:2x2-5x+10=02+x+x2=05x2-4x=36x- x2=011-2x2=4x

Слайд 53. Решить уравнение:
х2-6x+8=0

3. Решить уравнение:х2-6x+8=0

Слайд 6Установим связь между корнями приведенного квадратного уравнения и его коэффициентами.
х1 =

3, х2 = - 1

2

- 3

х1 = 1, х2 = - 6

- 5

- 6

х1 = 4, х2 = - 3

1

- 12

х1 = - 4, х2 = - 3

- 7

12

х1 = 5, х2 = 3

8

15

Какие выводы мы можем сделать?

Установим связь между корнями приведенного квадратного уравнения и его коэффициентами.х1 = 3,  х2 = - 1

Слайд 7Теорема Виета
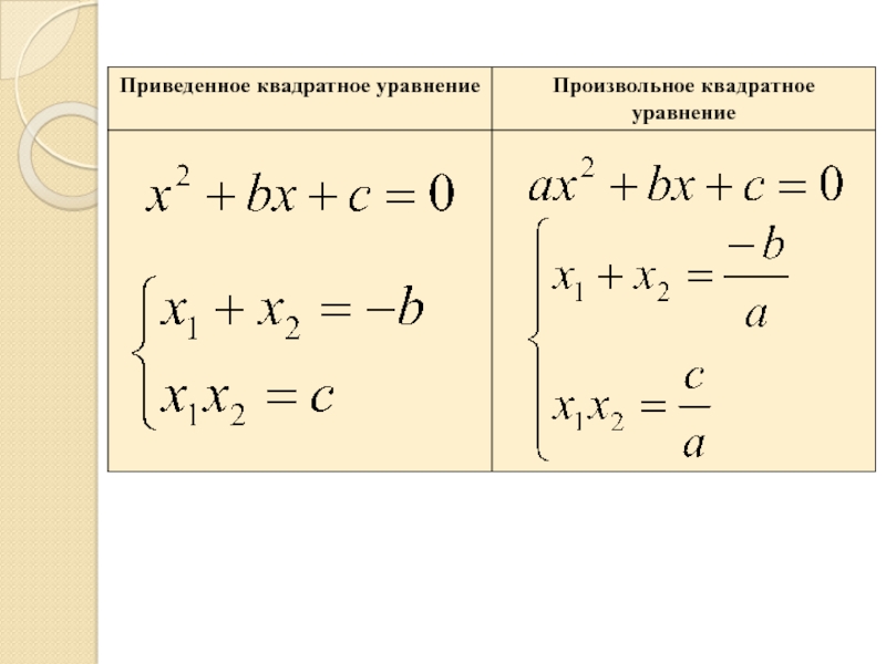
Сумма корней приведенного квадратного уравнения равна второму

коэффициенту, взятому с противоположным знаком, а произведение корней равно свободному члену

х2+bх+c=0
х1 и х2- корни
х1+х2=-b, х1·х2=c

Эта зависимость называется «теоремой Виета»,
доказана в 1591 году

Теорема Виета  Сумма корней приведенного квадратного  уравнения равна второму коэффициенту, взятому с противоположным знаком, а

Слайд 8Историческая справка
Впервые эти выводы сделал Франсуа Виет (1540

– 1603 гг.)- французский математик.
Он стал одним из первых, кто стал обозначать числа буквами, что существенно развило теорию уравнений. Свои выводы Франсуа Виет сформулировал в виде теоремы и доказал ее. Использование этой теоремы позволяет экономить время при решении уравнений.
Историческая справка   Впервые эти выводы сделал Франсуа Виет (1540 – 1603 гг.)- французский математик.

Слайд 9 Доказательство теоремы:
Дано:

x2+bx +c = 0, x1 и x2 – корни.
Доказать: x1 + x2 = - b, х1 ·х2 = c.
Доказательство:

Доказательство теоремы:    Дано: x2+bx +c = 0,  x1

Слайд 10Тренировочные задания

x²+10x+21=0
Если данное уравнение имеет корни
(D=100-84>0),то их можно подобрать по формулам Виета.
Выпишем пары чисел, произведение которых равно 21: 1 и 21; 3 и 7; -1 и -21; -3 и -7.
Выберем ту, сумма которой равна – 10.
Тогда: x= -3; x= -7.
Тренировочные задания           x²+10x+21=0  Если данное уравнение

Слайд 11Проанализируйте данные и узнайте числа m и n
а)

m · n = 14 ; m + n = 9
m = ______ n = _______
б) m · n = 15 ; m + n = - 8
m = ______ n = _______
в) m + n = - 2 ; m · n = - 35
m = ______ n = _______
г) m + n = 1 ; m · n = - 12
m = ______ n = _______

7

2

- 3

- 5

- 7

5

4

- 3

Проанализируйте данные  и узнайте числа m и  n  а) m · n = 14

Слайд 12 Следствие 1
Не решая уравнения, можно определить знаки
и относительные

величины корней уравнения х²+bх+c=0.
c>0, b>0, оба отрицательные;
c>0, b<0, оба положительные;
c<0, b>0, разных знаков, но отрицательный
по модулю больше;
c<0, b<0, разных знаков, но положительный
по модулю меньше.


Следствие 1Не решая уравнения, можно определить знаки и относительные величины корней уравнения

Слайд 131. Не решая уравнение, определите знаки его корней:
1)

х2 + 45х – 364 = 0;
2) х2 + 36х + 315 = 0;
3) х2 – 40х + 364 = 0;
4) х2 – 30х + 250 = 0.
2. Не применяя формулу корней, найдите второй корень уравнения, если известен первый:
1) х2 + 45х – 364 = 0, х1 = 7;
2) х2 – 40х + 364 = 0, х1 =14.

Тренировочные задания

1. Не решая уравнение, определите знаки его корней:   1) х2 + 45х – 364 =

Слайд 14
х2 + bx + c = 0
x1 + x2 = -

b
x1 • x2 = c

Выберите уравнение сумма корней которого равна – 6, а произведение равно – 11.

1) х² - 6х + 11 = 0

2) х² + 6х - 11 = 0

з) х² + 6х + 11 = 0

4) х² - 11х - 6 = 0

5) х² + 11х - 6 = 0

х2 + bx + c = 0x1 + x2 = - bx1 • x2 = cВыберите уравнение

Слайд 15
х2 + bx + c = 0
x1 + x2 = -

b
x1 • x2 = c

Если х1 = - 5 и х2 = - 1 корни уравнения х² + px + q = 0, то

1) p = - 6 , q = - 5

2) p = 5 , q = 6

з) p = 6 , q = 5

4) p = - 5 , q = - 6

5) p = 5 , q = - 6

х2 + bx + c = 0x1 + x2 = - bx1 • x2 = cЕсли х1

Слайд 16
х2 + bx + c = 0
x1 + x2 = -

b
x1 • x2 = c

Найдите сумму и произведение корней уравнения х² - 3х – 5 = 0 (выберите правильный ответ ).

1) х1 + х2= - 3, х1 • х2 = - 5

2) х1 + х2= - 5, х1 • х2 = - 3

З) х1 + х2= 3, х1 • х2 = - 5

4) х1 + х2= 5, х1 • х2 = - 3

х2 + bx + c = 0x1 + x2 = - bx1 • x2 = cНайдите сумму

Слайд 17 Примеры

x2 + 10x – 24 =

0





x2 – 7x + 12 = 0


x1 +x2 = -10

x1 x2 = -24

x1 + x2 = 7

x1 x2 = 12

-6 4
-4 6
-8 3
-3 8
-12 2
-2 12
-1 24
1 -24

1 12
6
4

Примеры   x2 + 10x – 24 = 0

Слайд 181) х² - 2х - 8 = 0
2) х²

+ 7х + 12 = 0

з) х² - 8х - 9 = 0

Д > 0, х1 + х2 = 2, х1 ∙ х2 = - 8

Д > 0, х1 + х2 = - 7, х1 ∙ х2 = 12

Д > 0, х1 + х2 = 8, х1 ∙ х2 = - 9

х1 = - 2 , х2 = 4

х1 = - 3 , х2 = - 4

х1 = - 1 , х2 = 9

Тренировочные задания Для каждого уравнения попытайтесь подобрать два числа х1 и х2 так, чтобы выполнялись получившиеся равенства.

1)  х² - 2х - 8 = 02)  х² + 7х + 12 = 0з)

Слайд 19Если квадратное уравнение не является приведенным, то как будет выглядеть теорема

Виета?
Если квадратное уравнение не является приведенным, то как будет выглядеть теорема Виета?

Слайд 20 ax² + bх + с = 0

x² + b/a x + c/a = 0
По теореме Виета
x1 + x2 = - b/a
x1 ∙ x2 = c/a

Используя теорему Виета, можно выразить сумму и произведение корней произвольного квадратного уравнения через его коэффициенты.

ax² + bх + с = 0    x² + b/a

Слайд 22 Теорема Виета
По праву достойна в стихах быть воспета
О свойствах

корней теорема Виета.
Что лучше, скажи, постоянства такого?
Умножишь ты корни – и дробь уж готова.
В числителе c, в знаменателе a
И сумма корней тоже дроби равна.
Хоть с минусом дробь эта, что за беда
В числителе b, в знаменателе a ?!


Теорема ВиетаПо праву достойна в стихах быть воспетаО свойствах корней теорема Виета.Что лучше, скажи, постоянства

Слайд 23 Следствие 2
Если сумма коэффициентов квадратного уравнения

такова, что:
а) а+b+с=0, x1= 1, x2= c/a.
б) а-b+c=0, x1= - 1, x2 = - c/a.

Например: x²+17x-18=0, (1;-18)
x²-39x-40=0, (-1;40)
2x²-x-3=0, (-1;1,5)
Следствие 2   Если сумма коэффициентов квадратного уравнения такова, что:  а) а+b+с=0, x1=

Слайд 24Обратная теорема

Обратная теорема

Слайд 25Тренировочные задания

Тренировочные задания

Слайд 26Составьте квадратное уравнение, имеющее заданные корни х1 и х2
2
- 15

х² - 2х - 15 = 0

11

28

х² - 11х + 28 = 0

7

0

х² - 7х = 0

- 0,7

0,1

х²+0,7х +0,1=0

- 6

- 16

х² + 6х - 16 = 0

Составьте квадратное уравнение, имеющее заданные корни х1 и х2 2- 15  х² - 2х - 15

Слайд 27ПРИМЕНЕНИЕ ТЕОРЕМЫ
Проверяем, правильно ли найдены корни уравнения.
Определяем знаки корней уравнения не

решая его.
Устно находим корни приведенного квадратного уравнения.
Составляем квадратное уравнение с заданными корнями.
ПРИМЕНЕНИЕ ТЕОРЕМЫПроверяем, правильно ли найдены корни уравнения.Определяем знаки корней уравнения не решая его.Устно находим корни приведенного квадратного

Что такое shareslide.ru?

Это сайт презентаций, где можно хранить и обмениваться своими презентациями, докладами, проектами, шаблонами в формате PowerPoint с другими пользователями. Мы помогаем школьникам, студентам, учителям, преподавателям хранить и обмениваться учебными материалами.


Для правообладателей

Яндекс.Метрика

Обратная связь

Email: Нажмите что бы посмотреть