Презентация, доклад по алгебре на тему Степень с целым отрицательным показателем

Содержание

Цель урока:Ввести определение степени с целым отрицательным показателем.Повторить свойства степени с натуральным показателем, нахождение области определения и области значения функции.Выработать умение применять свойства степени с целым, отрицательным показателем.1

Слайд 1Тема урока: «Степень с целым отрицательным показателем»

Тема урока: «Степень с целым отрицательным показателем»

Слайд 2Цель урока:
Ввести определение степени с целым отрицательным показателем.
Повторить свойства степени с

натуральным показателем, нахождение области определения и области значения функции.
Выработать умение применять свойства степени с целым, отрицательным показателем.

1

Цель урока:Ввести определение степени с целым отрицательным показателем.Повторить свойства степени с натуральным показателем, нахождение области определения и

Слайд 3I. Актуализация знаний учащихся (фронтальная работа с классом)
А. x>2 Б. x

область определения функции

А. 2) и 4) Б.1), 2), 4) В. 3) и 4) Г.1) и 2)



2. Среди заданных функций найдите возрастающую

2

I. Актуализация знаний учащихся (фронтальная работа с классом)А. x>2 Б. x

Слайд 4
А. 1) и 3) Б. 1) и 2) В. 3) и

4) Г. 1) и 4)

3. Среди заданных функций укажите чётные:


2) y=|x|;

3) у=7x;


3) у=-7х; 4)y=|x|.

4. Среди заданных функций укажите нечётные:

А. 1) и 3) Б. 2) и 3) В. 2) и 4) Г. 3) и 4)

3

А. 1) и 3) Б. 1) и 2) В. 3) и 4) Г. 1) и 4)3. Среди

Слайд 5

5. Найти область значения функции:



В. [0;9];

6. Возведите в степень:



4

5. Найти область значения функции:В. [0;9];6. Возведите в степень:4

Слайд 6II. Изучение нового материала:






n раз



Если

, то


Если - любое число, то




т.е.


5

II. Изучение нового материала:n разЕсли         , тоЕсли

Слайд 7
Свойства степени с натуральным показателем:


а и b – любые числа




6

Свойства степени с натуральным показателем:а и b – любые числа6

Слайд 8
Выражение целесообразно считать числом, обратным степени того же

основания с противоположным показателем, т.е. дробью

Рассмотрим выражение:






Определение

Если n – натуральное число и , то

По определению получим:

7

Выражение    целесообразно считать числом, обратным степени того же основания с противоположным показателем, т.е. дробьюРассмотрим

Слайд 9Пример 1
Вычислить





1)
2)
3)
4)
8

Пример 1Вычислить1)2)3)4)8

Слайд 10Пример 2
Доказать, что


Вывод:

При умножении степеней с одинаковыми основаниями показатели складываются.


При делении

степеней с одинаковыми основаниями из показателя делимого надо вычесть показатель делителя.


9

Пример 2Доказать, чтоВывод:При умножении степеней с одинаковыми основаниями показатели складываются.При делении степеней с одинаковыми основаниями из показателя

Слайд 11
При возведении степени в степень показатели перемножаются.
Свойства степени с натуральными показателями

сохраняются и для отрицательных целых показателей



10

При возведении степени в степень показатели перемножаются.Свойства степени с натуральными показателями сохраняются и для отрицательных целых показателей10

Слайд 12Закрепление изученного материала
Представить выражение в виде степени, используя определение:

11

Закрепление изученного материалаПредставить выражение в виде степени, используя определение:11

Слайд 13
Записать выражение в виде степени











Найдите ошибку:
1.


2.


3.


4.

5.
12

Записать выражение в виде степениНайдите ошибку:1.2.3.4.5.12

Слайд 14Самостоятельная работа
Вариант 1
Вариант 2












13

Самостоятельная работаВариант 1Вариант 213

Слайд 15Применение понятия степени с целым показателем.
Для вычислений используют числа в

стандартном виде.
Число =274,35 можно записать так:

Число =5434 можно записать так:

Число =0,273 можно записать так:







14

Применение понятия степени с целым показателем.  Для вычислений используют числа в стандартном виде.Число  =274,35 можно

Слайд 16
Число =0,0013 можно записать так:

Число, стоящее перед запятой, однозначное, умноженное

на 10 в целой степени.



Определение

Стандартным видом положительного числа а называют его представление в виде , где
, где m – целое число.
Число m называют порядком числа.

15

Число  =0,0013 можно записать так:Число, стоящее перед запятой, однозначное, умноженное на 10 в целой степени.ОпределениеСтандартным видом

Слайд 17
Укажите число, равное 0,00056

А. Б.

В. Г.





Представьте число в стандартном виде:
1) 1800000

А. Б. В. Г.

2)

А. Б. В. Г.

16

Укажите число, равное 0,00056А.       Б.

Слайд 18Пример: вычислить






Найти значение выражения


А. 6400
Б. 0,064
В. 0,0064
Г. 0,00064


17

Пример: вычислитьНайти значение выраженияА. 6400Б. 0,064В. 0,0064Г. 0,0006417

Слайд 19
Для биологической лаборатории купили оптический микроскоп, который дает возможность различать объекты

размером до

Выразите эту величину в миллиметрах:
А. 0,0000025 мм В. 0,00025 мм

Б. 0,000025 мм Г. 0,0025 мм


18

Для биологической лаборатории купили оптический микроскоп, который дает возможность различать объекты размером до	Выразите эту величину в миллиметрах:А.

Слайд 20Готовимся к итоговой аттестации
Часть А. Вычислите:

а)

1) 9 2) -9 3) 17 4)

б)




1) 2) 3) 4)






19

Готовимся к итоговой аттестацииЧасть А. Вычислите:а) 1) 9		2) -9		3) 17		4) б) 1) 		2)		3)		4)19

Слайд 21
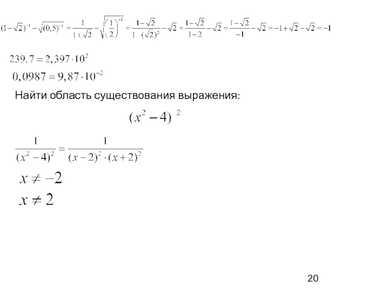
Найти область существования выражения:







20

Найти область существования выражения:20

Слайд 22
Сколько целых чисел содержит промежуток

А. 5

Б. 4

В. 3

Г. 2

21

Сколько целых чисел содержит промежуток А. 5Б. 4В. 3Г. 221

Слайд 23
Представьте выражение

в виде степени с целым показателем:
А. Б.

В. х Г.





22

Представьте выражение в виде степени с целым показателем:А.   Б.   В. х Г.

Слайд 24IV Итоги урока
Домашнее задание:
изучить по учебнику материал на
стр. 127-131;


решить: № 18.02(б); 18.04(аб); 18.09(б); 18.29(б); 18.30(а)

23

Prezentacii.com

IV Итоги урокаДомашнее задание: изучить по учебнику материал на стр. 127-131; решить: № 18.02(б); 18.04(аб); 18.09(б); 18.29(б);

Что такое shareslide.ru?

Это сайт презентаций, где можно хранить и обмениваться своими презентациями, докладами, проектами, шаблонами в формате PowerPoint с другими пользователями. Мы помогаем школьникам, студентам, учителям, преподавателям хранить и обмениваться учебными материалами.


Для правообладателей

Яндекс.Метрика

Обратная связь

Email: Нажмите что бы посмотреть