Презентация, доклад по алгебре на тему Решение систем уравнений второй степени

Содержание

Настоящий ученик умеет выводить известное из неизвестного этим приближается к учителю.Иога́нн Во́льфганг фон Гёте — немецкий поэт, государственный деятель, мыслитель и естествоиспытатель.

Слайд 1МУНИЦИПАЛЬНОЕ БЮДЖЕТНОЕ ОБРАЗОВАТЕЛЬНОЕ УЧРЕЖДЕНИЕ УЧХОЗСКАЯ СРЕДНЯЯ ОБЩЕОБРАЗОВАТЕЛЬНАЯ ШКОЛА
Урока алгебры в
9

классе по теме:
Решение систем уравнений второй степени



Учитель математики: Валькова И.А.

МУНИЦИПАЛЬНОЕ БЮДЖЕТНОЕ ОБРАЗОВАТЕЛЬНОЕ УЧРЕЖДЕНИЕ УЧХОЗСКАЯ СРЕДНЯЯ ОБЩЕОБРАЗОВАТЕЛЬНАЯ ШКОЛАУрока алгебры в 9 классе по теме:Решение систем уравнений второй

Слайд 2Настоящий ученик умеет выводить известное из неизвестного этим приближается к учителю.







Иога́нн

Во́льфганг фон Гёте — немецкий поэт, государственный деятель, мыслитель и естествоиспытатель.

Настоящий ученик умеет выводить известное из неизвестного этим приближается к учителю.Иога́нн Во́льфганг фон Гёте — немецкий поэт,

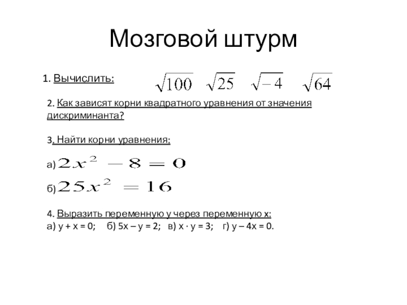
Слайд 3Мозговой штурм
1. Вычислить:
2. Как зависят корни

квадратного уравнения от значения дискриминанта?

3. Найти корни уравнения:

а)

б)

4. Выразить переменную у через переменную x:
а) у + х = 0; б) 5х – у = 2; в) х ∙ у = 3; г) у – 4х = 0.















Мозговой штурм    1. Вычислить: 2. Как зависят корни квадратного уравнения от значения дискриминанта? 3.

Слайд 4Математический диктант
Вариант 1
1) Составить уравнение по условию задачи
Произведение двух натуральных чисел

равно 273, одно из них на 8 больше другого.
2) Решить уравнение:


Вариант 2
Составить уравнение по условию задачи
Одно из двух натуральных чисел на 7 меньше другого,произведение равно 330.
2) Решить уравнение:




Математический диктантВариант 11) Составить уравнение по условию задачиПроизведение двух натуральных чисел равно 273, одно из них на

Слайд 5Взаимопроверка!
Вариант 1
1) х(х+8)=273
2)

D

действительных корней нет

Взаимопроверка!Вариант 11) х(х+8)=2732)D

Слайд 6Решение систем уравнений второй степени
Цели урока
Обучения:
ввести алгоритм решения систем

уравнений
второй степени, научить решать системы уравнений, содержащие уравнение второй степени, по алгоритму способом подстановки.
Развития:
продолжить развитие культуры логического мышления, вычислительных навыков, формирование коммуникативной и информационной компетенций.
Воспитания:
воспитывать ответственное отношение к учебному труду, умение преодолевать учебные трудности, формирование грамотной математической речи.

Решение систем уравнений второй степени  Цели урокаОбучения: 	ввести алгоритм решения систем уравнений 	второй степени, научить решать

Слайд 7Алгоритм решения систем уравнений второй степени
1. выразить из любого уравнения одну

переменную через другую;

2. подставить полученное выражение в другое уравнение, в результате чего приходим к уравнению с одной переменной;

3. решить получившееся уравнение с одной переменной;

4. найти соответствующие значения второй переменной.

Алгоритм решения систем уравнений второй степени1. выразить из любого уравнения одну переменную через  другую;2. подставить полученное

Слайд 8Для успешного решения систем, воспользуемся составленным алгоритмом.
Решить № 429 (а, в);

№ 430(а, б)
Для успешного решения систем, воспользуемся составленным алгоритмом.Решить № 429 (а, в); № 430(а, б)

Слайд 9Проверь свои знания!

Проверь свои знания!

Слайд 10Проверка тестирования
 
Вариант 1
 
№1 б)

№2 а) №3 а)
 
Вариант 2
№1 а) №2 б) №3 а)

Проверка тестирования  Вариант 1     №1 б)       №2

Слайд 11Оцени себя сам!
Три правильно выполненных задания «5»
Два правильно выполненных задания «4»
Одно

правильно выполненное задание «3»
Оцени себя сам!Три правильно выполненных задания «5»Два правильно выполненных задания «4»Одно правильно выполненное задание «3»

Слайд 12Рефлексия
Что нового узнали сегодня на уроке?
Как вы оцениваете свою работу на

уроке?
Научились ли решать системы уравнений второй степени способом подстановки?
Комментирование и выставление оценок.

РефлексияЧто нового узнали сегодня на уроке?Как вы оцениваете свою работу на уроке?Научились ли решать системы уравнений второй

Слайд 13Домашнее задание
П.19, №429(б,г); №430(в,г)

Домашнее заданиеП.19, №429(б,г); №430(в,г)

Слайд 14Структура урока:
Организационный момент (ознакомление с темой урока, постановка его целей). (1мин)
Актуализация

опорных знаний и умений учащихся (12 мин):
- устная работа (5 мин)
- математический диктант (5 мин)
- проверка математического диктанта. (2 мин)
Изучение нового материала. (12 мин)
Закрепление.(10 мин)
Первичный контроль.(3 мин)
Самопроверка первичного контроля. (1 мин)
Рефлексия. (1 мин)

Структура урока:Организационный момент (ознакомление с темой урока, постановка его целей). (1мин)Актуализация опорных знаний и умений учащихся (12

Что такое shareslide.ru?

Это сайт презентаций, где можно хранить и обмениваться своими презентациями, докладами, проектами, шаблонами в формате PowerPoint с другими пользователями. Мы помогаем школьникам, студентам, учителям, преподавателям хранить и обмениваться учебными материалами.


Для правообладателей

Яндекс.Метрика

Обратная связь

Email: Нажмите что бы посмотреть