Презентация, доклад по алгебре на тему Решение задач с параметрами (11 класс)

Содержание

Графическийх.Способы решения задач с параметрамиАналитическийхнеизвестная величина параметр аРешение относительно параметра

Слайд 1Задачи с параметрами
В помощь старшеклассникам при подготовке к экзаменам

Задачи с параметрамиВ помощь старшеклассникам при подготовке к экзаменам

Слайд 2


Графический
х

.





Способы решения задач с параметрами
Аналитический
х
неизвестная величина параметр
а
Решение относительно параметра

Графическийх.Способы решения задач с параметрамиАналитическийхнеизвестная величина  параметр аРешение относительно параметра

Слайд 3Аналитический способ решения задач с параметрами
Этот способ повторяет стандартные процедуры нахождения

ответа в задачах без параметра.
Аналитический способ решения задач с параметрами – самый трудный, он требует высокой грамотности и наибольших усилий по овладению им.
Аналитический способ решения задач с параметрамиЭтот способ повторяет стандартные процедуры нахождения ответа в задачах без параметра.Аналитический способ

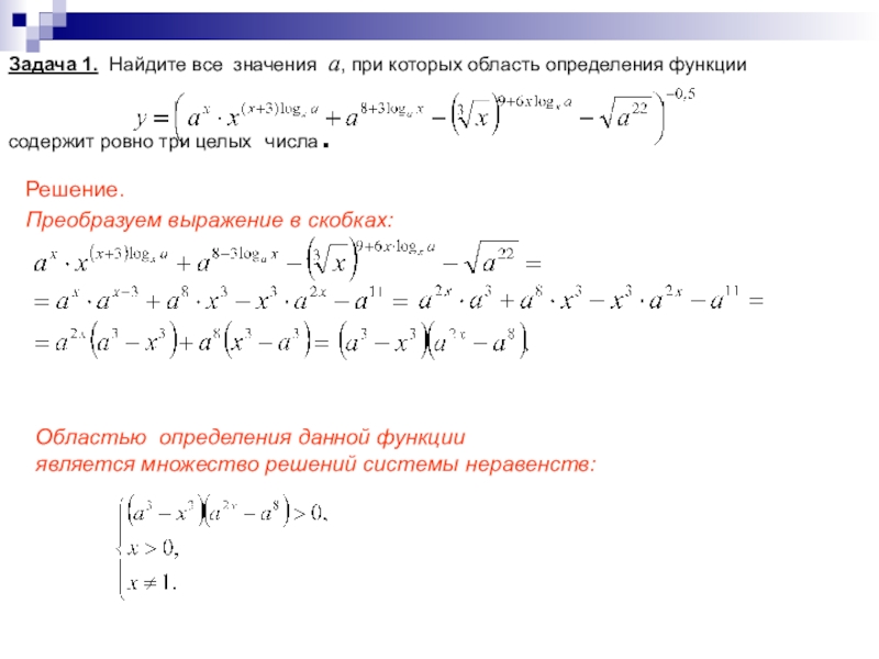
Слайд 4Задача 1. Найдите все значения а, при которых область определения функции

содержит ровно три целых числа.








Преобразуем выражение в скобках:

Решение.

Областью определения данной функции
является множество решений системы неравенств:



Задача 1. Найдите все значения а, при которых область определения функции

Слайд 5
Функция - монотонно убывает или возрастает

в зависимости от
значения параметра а. при .




а

+

_

+

+

_

_

Рассмотрим различные случаи в зависимости от значений параметра а.

1. 0

Это множество включает в себя
бесконечное число целых чисел.

2. 1

Решим первое неравенство:

Пусть , .
Функция - убывающая при любом значении параметра а.
при .



Это множество может
содержать только два целых числа.

3. а>4,

a

_


Данное множество содержит
три целых числа, если

Ответ:

х

х


Функция      - монотонно убывает или возрастает в зависимости от значения параметра а.

Слайд 6Задача 2. Найдите все положительные значения параметра b, при которых

число 1 принадлежит области определения функции

Решение.

Найдем область определения данной функции.

Для положительных значений b рассмотрим три различных случая

Задача 2.  Найдите все положительные значения параметра b, при которых число 1 принадлежит области определения функцииРешение.Найдем

Слайд 7 0

b <1 b=1 b>1

Нет решений

Число 1 принадлежит области определения функции

0 < b 1

Слайд 9

Ответ: при
число 1 принадлежит
области
определения функции.

Ответ: при число 1 принадлежит области определения функции.

Слайд 10Графический способ
При решении уравнения f(x)=g(x) графическим способом строятся графики функций y=f(x)

и y=g(x) в одной системе координат.
Как известно, число корней уравнения совпадает с количеством точек пересечения графиков построенных функций.
Если график функции не зависит от параметра, то он неподвижен, а если зависит- то представляет собой семейство графиков, иначе - «подвижный» график.


y=f(x)

y=g(x)

Графический способПри решении уравнения f(x)=g(x) графическим способом строятся графики функций y=f(x) и y=g(x) в одной системе координат.Как

Слайд 11Функция
у = b
b = -4
b = -2
b

= 0

b = 2

b = 4

Графики
таких функций –
семейство
параллельных
оси Ох прямых.

Функция   у = b b = -4b = -2b = 0b = 2b = 4Графики

Слайд 12Функция
Графики таких функций – семейство прямых, проходящих
через начало координат.

0
0,5
1

х =

0

-3

-1

-0,5

х

у

0

ФункцияГрафики таких функций – семейство прямых, проходящих через начало координат.00,51х = 0-3-1-0,5ху0

Слайд 13

2. Построим графики функции

и рассмотрим
различные случаи в зависимости
от параметра .

Задача. Сколько корней имеет уравнение для каждого из значений параметра ?

Решение.

1. Построим график функции

Ответ:

1) При
уравнение имеет один корень

1

2

1

Нет корней

1

2) При
уравнение имеет два корня

3) При
уравнение не имеет корней



2. Построим графики функции            и рассмотрим

Слайд 14



Найдите все значения параметра р, при которых уравнение имеет хотя бы один

корень.


-5

Решение.

Пусть

Построим график функции
на отрезке ,

тогда

причем

Графики функции у = -р - семейство
параллельных оси Ох прямых.

Нет
корней

Нет
корней

-р< -5, p>5 – уравнение не имеет корней

Ответ: 0


Найдите все значения параметра р, при которых уравнение имеет хотя бы один корень.-5Решение.ПустьПостроим график функции на отрезке

Слайд 15Решение уравнений относительно параметра
При решении задач этим способом переменные х и

а принимаются равноправными и выбирается та переменная, относительно которой аналитическое решение признается более простым. После естественных упрощений возвращаемся к исходному смыслу переменных х и а и заканчиваем решение.
Решение уравнений относительно параметраПри решении задач этим способом переменные х и а принимаются равноправными и выбирается та

Слайд 16Задача. Решить уравнение
Решение.
Данное уравнение четвертой

степени относительно переменной х и является квадратным относительно параметра .

а


Задача. Решить уравнение     Решение.  Данное уравнение четвертой степени относительно переменной х и

Слайд 17




Возможны различные случаи. Результаты
исследования этих случаев запишем в таблицу:
Ответ:

если а

то действительных корней нет;

если а= -1, то ;

если -1

если а=1, то ;

если а>1, то .


Возможны различные случаи. Результаты исследования этих случаев запишем в таблицу:Ответ:если а

Слайд 18
х

.





Способы решения задач с параметрами
Аналитический
х
неизвестная величина параметр
а
Решение относительно параметра

х.Способы решения задач с параметрамиАналитическийхнеизвестная величина  параметр аРешение относительно параметра

Что такое shareslide.ru?

Это сайт презентаций, где можно хранить и обмениваться своими презентациями, докладами, проектами, шаблонами в формате PowerPoint с другими пользователями. Мы помогаем школьникам, студентам, учителям, преподавателям хранить и обмениваться учебными материалами.


Для правообладателей

Яндекс.Метрика

Обратная связь

Email: Нажмите что бы посмотреть