Презентация, доклад по алгебре на тему Логарифмы (10 класс)

Содержание

НЕТ НИ ОДНОЙ ОБЛАСТИ

Слайд 1логарифмы

логарифмы

Слайд 2


НЕТ НИ ОДНОЙ ОБЛАСТИ МАТЕМАТИКИ , КАК БЫ АБСТРАКТНА
ОНА НИ БЫЛА , КОТОРАЯ КОГДА – НИБУДЬ НЕ ОКАЖЕТСЯ
ПРИМЕНИМОЙ К ЯВЛЕНИЯМ ДЕЙСТВИТЕЛЬНОГО МИРА.

Н.И. ЛОБАЧЕВСКИЙ.


Слайд 3Задачи

Познакомиться с историей происхождения логарифмов и их практическим применением
Повторить

понятие и свойства логарифмов

Отработать навыки решения задач, предлагаемых на ЕГЭ

Закрепить знания, умения и навыки

ЗадачиПознакомиться с историей происхождения   логарифмов и их практическим применениемПовторить понятие и свойства логарифмовОтработать навыки решения

Слайд 4Из истории логарифмов

В течении XVI в.резко возрос объем работы, связанный с

проведением приближенных вычислений в ходе решения разных задач, и в первую очередь задач астрономии, имеющей непосредственное практическое применение (в частности, при определении положения судов по звездам и по Солнцу). Наибольшие проблемы возникали, как нетрудно понять, при выполнении операций умножения и деления. Попытки частичного упрощения этих операций путем сведения их к сложению (была составлена, например, таблица квадратов целых чисел от 1 до 100000, позволяющая вычислять произведения по формуле ab=1/4(a+b)2-1/4(a-b)2 большого успеха не приносили. Поэтому открытие логарифмов, сводящее умножение и деление чисел к сложению и вычитанию их логарифмов, удлинило, по выражению Лапласа, жизнь вычислителей. Логарифмы необычайно быстро вошли в практику. Изобретатели логарифмов не ограничились разработкой новой теории. Было создано практическое средство - таблицы логарифмов, - резко повысившее производительность труда вычислителей.
Из истории логарифмовВ течении XVI в.резко возрос объем работы, связанный с проведением приближенных вычислений в ходе решения

Слайд 5В 1614 году шотландский математик Джон Непер(1550 - 1617) изобрел таблицы

логарифмов. Принцип их заключался в том, что каждому числу соответствует свое специальное число - логарифм. Логарифмы очень упрощают деление и умножение. Например, для умножения двух чисел складывают их логарифмы. результат находят в таблице логарифмов. В дальнейшем им была изобретена логарифмическая линейка, которой пользовались до70-х годов нашего века.

Швейцарский часовщик и мастер астрономических приборов, любитель математики. И. Бюрги (1552 - 1632)составил первые таблицы логарифмов. Долгое время он не решался публиковать таблицы, медлительность Бюрги стоила ему приоритета. Только в 1620 году издал свою книгу "Таблицы арифметической и геометрической прогрессии с обстоятельным наставлением, как пользоваться ими при всякого рода вычислениях".

В 1614 году шотландский математик Джон Непер(1550 - 1617) изобрел таблицы логарифмов. Принцип их заключался в том,

Слайд 6Практическое применение логарифмы находят в …
Криптографии, где логарифмы по основанию 2

используются в полиномах при шифровании и дешифровании информации
При измерения параметров различной радиоаппаратуры ( систем телефонии ,в системах передачи информации (модемы) ) была введена единица под названием "Бел" - в честь американского ученого A.G. Bell, (1847-1922гг). Бел [Б] - единица логарифмической величины, служащая для измерения разности уровней одноименных энергетических (мощность, энергия и т.п.) или силовых (напряжение, сила тока и т.п.) величин. Из-за крупности единица "Бел" не нашла широкого применения, а вот её десятая доля (0.1 Б) прочно заняла своё место в практике измерений. Как известно, для десятой доли используется приставка Деци-, поэтому дольную единицу звали ДЕЦИБЕЛ [дБ ] [dB].
В акустике для измерения громкости звука.
Практическое применение логарифмы находят в …Криптографии, где логарифмы по основанию 2 используются в полиномах при шифровании и

Слайд 7Определение
Логарифмом положительного числа x по положительному и отличному от единицы основанию

а, называется показатель степени, в которую нужно возвести основание, чтобы получить число x.

ОпределениеЛогарифмом положительного числа x по положительному и отличному от единицы основанию а, называется показатель степени, в которую

Слайд 8обозначения:
Натуральный логарифм – это логарифм числа по основанию е
Десятичный логарифм –

это логарифм числа по основанию 10
обозначения:Натуральный логарифм – это логарифм числа по основанию еДесятичный логарифм – это логарифм числа по основанию 10

Слайд 9Знаете ли вы…
Способ для запоминания простой – два, семь ,дважды ЛевТолстой

е ≈ 2 , 7 1828 1828…
e ≈ 2,718281828...
Это я знаю и помню прекрасно
π ≈ 3 , 1 4 1 5 9….
π ≈ 3,14159…
Два замечательных рациональных приближения числа ∏

π ≈ - древнейшее, открыто знаменитым китайским

астрономом Цю-Шунь-Ши в 5 веке до н. э.

π ≈ -открыто Архимедом.

Знаете ли вы…Способ для запоминания простой – два, семь ,дважды ЛевТолстой

Слайд 10Функцию, заданную формулой называют логарифмической

функцией с основанием а.

a>1

0

Функцию, заданную формулой        называют логарифмической функцией с основанием а.a>10

Слайд 11СВОЙСТВА ФУНКЦИИ
При а>1
D(f)=(0;∞) – область определения
E(f)=R

– множество значений
Функция возрастает на D(f);
y=0 при x=1;
у>0 при x>1; у<0 при 0Функции y=logax и y=ax взаимно обратны, их графики симметричны относительно прямой y=x.

При 0<а<1
D(f)=(0;∞) – область определения
E(f)=R – множество значений
Функция убывает на D(f);
y=0 при x=1;
у>0 при 01;
Функции y=logax и y=ax взаимно обратны, их графики симметричны относительно прямой y=x.

СВОЙСТВА ФУНКЦИИПри  а>1 D(f)=(0;∞) – область определения E(f)=R   – множество значенийФункция возрастает на D(f);y=0

Слайд 12Свойства логарифмов
при любом a>0 ( a≠1 ) и любых х>0,

y>0, любых действительных p и k≠0 выполнены равенства:


Логарифм частного

Логарифм степени

Логарифм произведения

Основное логарифмическое тождество

Формула перехода

Свойства логарифмов при любом a>0 ( a≠1 ) и любых х>0, y>0, любых действительных p и k≠0

Слайд 13ВЫРАЖЕНИЯ И ИХ ПРЕОБРАЗОВАНИЯ
Пример 1 (А).Упростите выражение lg25+0.5lg16.

1) lg29; 2) 2; 3) lg33; 4) 10.
Решение. Применив свойство логарифма степени ко второму слагаемому, а затем свойство суммы логарифмов, получим:
Lg25+0.5lg16=lg25+lg161/2=lg25+lg4=lg(25*4)=lg100=2.Ответ: 2.
Пример 2 (В). Найдите значение выражения

Решение. Значение первого слагаемого можно найти с помощью основного логарифмического тождества:

Применяя ко второму и третьему слагаемому формулы



Получаем :



Значит, Ответ: 2
ВЫРАЖЕНИЯ И ИХ ПРЕОБРАЗОВАНИЯПример 1 (А).Упростите выражение lg25+0.5lg16.     1) lg29;   2)

Слайд 14УРАВНЕНИЯ
ПРИМЕР3(А)УКАЖИТЕ ПРОМЕЖУТОК, КОТОРОМУ ПРИНАДЛЕЖИТ КОРЕНЬ УРАВНЕНИЯ



1) (-∞:-2] 2) (-2:2) 3) [2;4] 4) (4; + ∞)

Решение. Данное уравнение равносильно системе




Которая равносильна системе


Решая уравнение ,получаем: x=2 или x=-4

Число -4 не удовлетворяет условию x>0, т.е. является посторонним корнем.

Число 2 удовлетворяет условию x>0, значит, является корнем исходного

уравнения. Этот корень принадлежит промежутку, указанному в третьем варианте ответа.

ответ: 3



УРАВНЕНИЯПРИМЕР3(А)УКАЖИТЕ ПРОМЕЖУТОК, КОТОРОМУ ПРИНАДЛЕЖИТ КОРЕНЬ УРАВНЕНИЯ        1)  (-∞:-2]

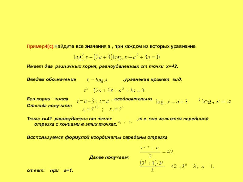
Слайд 15Пример4(с).Найдите все значения a , при каждом из которых уравнение


Имеет два

различных корня, равноудаленных от точки x=42.

Введем обозначение .уравнение примет вид:


Его корни - числа . следовательно, ;
Отсюда получаем:

Точка x=42 равноудалена от точек ,т.е. она является серединой отрезка с концами в этих точках.

Воспользуемся формулой координаты середины отрезка


Далее получаем:

ответ: при a=1.





Ответ:a=1

Пример4(с).Найдите все значения a , при каждом из которых уравнениеИмеет два различных корня, равноудаленных от точки x=42.Введем

Слайд 16Пример 5(с).
При каких значениях параметра a уравнение
имеет ровно четыре корня?
Решение.


О.Д.З. : x > 0.

Пусть Тогда уравнение должно иметь два

положительных корня, то есть при D>0 и .

Таким образом,


откуда

Ответ: при

Пример 5(с).При каких значениях параметра a уравнениеимеет ровно четыре корня?Решение.

Слайд 17неравенства
Пример6(A).
решите неравенство:

1) (-∞; 4.5) 2) (0;+∞) 3) (2.5;

4.5) 4) (4.5; +∞)
Решение. Представим правую часть неравенства в
виде логарифма с основанием ½.
Получим неравенство

Так как функция определена и

убывает на промежутке (0;+∞), то данное
Неравенство равносильно следующей системе

2x-5>4,
2x-5>0.

Данная система равносильна неравенству 2x-5>4, или x>4.5.
Значит, решением данного неравенства является промежуток (4.5;+∞).

ответ: 4.

Пример 7(А).
Решите неравенство:

1) (1;+∞) 2) (0;+∞) 3) (-∞;-4) 4) (-4;+∞)
Так как функция определена и
возрастает на промежутке (0;+∞) , то данное неравенство равносильно следующей системе
2x+3>x-1,
x-1>0,
2X+3>0.
Решая неравенства системы, получаем

x>-4,
x>1.
Значит, решением данного неравенства является промежуток (1;+∞).
ответ: 1

неравенстваПример6(A). решите неравенство:1) (-∞; 4.5)  2) (0;+∞)  3) (2.5; 4.5)  4) (4.5; +∞)Решение. Представим

Слайд 18Пример 9(B) Решите неравенство log2x – 5(5x – 2) і1.
Решение. Неравенство

равносильно совокупности двух систем неравенств:











Пример 9(B) Решите неравенство


Решение. Неравенство равносильно совокупности двух систем неравенств:


Решаем первую из этих систем:


Решаем вторую систему:



Решением исходного неравенства является объединение двух решений этих систем, т.е. Ответ:
                                                                                                                                                          
Пример 9(B) Решите неравенство log2x – 5(5x – 2) і1.Решение. Неравенство равносильно совокупности двух систем неравенств:Пример 9(B)

Слайд 19

функции
пример9(A).найдите область определения функции


1) (0;+∞) 2)(0;0.09]

3)[0.09;+∞) 4) [0;+∞)
Решение. Функция

определена на промежутке [0;+∞), поэтому

≥0,

Т.е. ≤2
Представим правую часть полученного неравенства в виде логарифма с основанием 0.3:



Поскольку функция определена и убывает на
промежутке (0;+∞) то данное неравенство равносильно неравенству x≥0.09.
Значит, решением данного неравенства является промежуток [0.09;+∞).
Ответ:3

Пример10(В).найдите наименьшее значение функции

Решение. функция монотонно убывает на всей области определения. Поскольку область определения логарифмической функции- множество всех положительных чисел, то >0,
отсюда следует, что (x-0.5)(x+0.5)<0,
-0.5значит, функция определена на множестве (-0.5;0.5).

График квадратичной функции -парабола, вершина которой находится на оси ординат в точке (0;0.25), а ветви направлены вниз.
Поэтому свое наибольшее значение 0.25 эта функция достигает при x=0.
При 0≤х≤0.5 значения функции
Непрерывно убывают от 0.25 до 0, а при -0.5≤х≤0- непрерывно возрастают от 0 до 0.25.
Следовательно, на промежутке -0.5<х≤0 функция

непрерывно убывает, принимая наименьшее значение у(0)=2, а на промежутке 0≤х<0.5 непрерывно возрастает, принимая наименьшее значение у(0)=2.
ответ: 2

функциипример9(A).найдите область определения функции  1) (0;+∞)   2)(0;0.09]  3)[0.09;+∞)   4) [0;+∞)Решение. Функция

Слайд 20


ПРИМЕР11 (А). Укажите область определения функции.

1) (-3;+∞) 2)

(-2;+∞)

3) (1;+∞) 4) (-∞;+∞)



ответ: 1

Пример 12 (А).
ГРАФИК КАКОЙ ИЗ ПЕРЕЧИСЛЕННЫХ ФУНКЦИЙ ИЗОБРАЖЕН НА РИСУНКЕ ?

1)

2)

3)

4)


Ответ: 3





ПРИМЕР13 (А) ГРАФИК КАКОЙ ИЗ ПЕРЕЧИСЛЕННЫХ ФУНКЦИЙ ИЗОБРАЖЕН НА РИСУНКЕ ?

1)

2)

3)

4)


Ответ:1









ГРАФИКИ

ПРИМЕР11 (А). Укажите область определения функции. 1) (-3;+∞)   2) (-2;+∞) 3) (1;+∞)

Слайд 211.Найдите значение выражения


2. Найдите область определения функции
4. Укажите промежуток , которому

принадлежит корень уравнения


5. решите неравенство <

y

Проверь себя!

3. График какой из перечисленных функций изображен на рисунке?

1.Найдите значение выражения2. Найдите область определения функции4. Укажите промежуток , которому принадлежит корень уравнения 5. решите неравенство

Слайд 22Карточка 1
Сформулируйте определение логарифмической функции, определение логарифма числа. Запишите основное логарифмическое

тождество.
Найдите область определения функции

Упростите выражение

Решите систему уравненеий

Решите неравенство

Карточка 1Сформулируйте определение логарифмической функции, определение логарифма числа. Запишите основное логарифмическое тождество.Найдите область определения функцииУпростите выражениеРешите систему

Что такое shareslide.ru?

Это сайт презентаций, где можно хранить и обмениваться своими презентациями, докладами, проектами, шаблонами в формате PowerPoint с другими пользователями. Мы помогаем школьникам, студентам, учителям, преподавателям хранить и обмениваться учебными материалами.


Для правообладателей

Яндекс.Метрика

Обратная связь

Email: Нажмите что бы посмотреть