Презентация, доклад по алгебре на тему: Формулы корней квадратных уравнений(Квадрат тенглама илдизлари формуласи.) (8 класс)

Содержание

Дарснинг маысади:Біліктілік: Квадраттық теңдеулерді формула көмегімен шығаруды үйрету, толымсыз квадраттық теңдеулер туралы алған білімдерін бекіту.Дамытушылық: Оқушылардың ақыл-ойын дамыту, ойлау қабілетін жетілдіру, есеп шығарудың жаңа түрлерін меңгерту және ойдан ой туындатуға, әр сөзді, айтылған ойды дәлелдеуге үйрету.Тәрбиелік:

Слайд 1Алгебра. 8 синф.


2-§. Мавзу: Квадрат тенглама илдизлари формуласи.

Алгебра. 8 синф.2-§. Мавзу: Квадрат тенглама илдизлари формуласи.

Слайд 2Дарснинг маысади:

Біліктілік: Квадраттық теңдеулерді формула көмегімен шығаруды үйрету, толымсыз квадраттық теңдеулер

туралы алған білімдерін бекіту.

Дамытушылық: Оқушылардың ақыл-ойын дамыту, ойлау қабілетін жетілдіру, есеп шығарудың жаңа түрлерін меңгерту және ойдан ой туындатуға, әр сөзді, айтылған ойды дәлелдеуге үйрету.

Тәрбиелік: Оқушылардың алгебра пәніне қызығушылығын арттыру, оқушыларды алғырлыққа, шапшаңдыққа тәрбиелеу.
Дарснинг маысади:Біліктілік: Квадраттық теңдеулерді формула көмегімен шығаруды үйрету, толымсыз квадраттық теңдеулер туралы алған білімдерін бекіту.Дамытушылық: Оқушылардың ақыл-ойын

Слайд 3
















Дарснинг бориши:

Дарснинг бориши:

Слайд 4Ўтилган мавзуларни такрорлаш
Қандай тенгламалар квадрат тенгламалар дейилади?

2. Қвадрат тенгламадагт a, b,

c сонлар қандай аталади?

3. Қандай тенгламалар чала квадрат тенгламалар дейилади?

4. Чала квадрат тенгламаларнинг ечимлари ҳақида нима айта оласиз?





Ўтилган мавзуларни такрорлашҚандай тенгламалар квадрат тенгламалар дейилади?2. Қвадрат тенгламадагт a, b, c сонлар қандай аталади?3. Қандай тенгламалар

Слайд 5Чала квадрат тенгламанинг турлари



бунда
в=0,
с=0

Чала квадрат тенгламанинг турларибунда  в=0,с=0

Слайд 6Янги мавзу:

Квадрат тенглама
илдизлари формуласи.

Янги мавзу:Квадрат тенглама илдизлари формуласи.

Слайд 7

квадрат тенгламанинг иккита тамонини -га бўлиб, унга тенг кучли келтирилган квадрат тенгламага келтирамиз.

Бу тенгламада шакл алмаштирайлик:


Слайд 8 тенглама
тенглама билан тенг кучли.
касрнинг илдизига тенг кучли бўлади.
Бўлгани

учун,

- мусбат сон, бўлгани учун касрнинг

Ишораси унинг суратидаги ифода билан аниқланади.

Дискриминанти деб аталади. Буни D ҳарфи билан белгилаш
қобул қилинган, яъни
Энди иккинчи тенгламани кўринишда
ёзиб оламиз.

Шунинг учун , бу ифода тенгламанинг

тенгламатенглама билан тенг кучли. касрнинг илдизига тенг кучли бўлади.Бўлгани учун, - мусбат сон, бўлгани учун

Слайд 9 -га мос бўлиши мумкин бўладиган турли ҳолларин кўриб чиқамиз.
Энди


1. Агар

бўлса, у ҳолда

-га мос бўлиши мумкин бўладиган турли ҳолларин кўриб чиқамиз.Энди 1. Агар  бўлса, у ҳолда

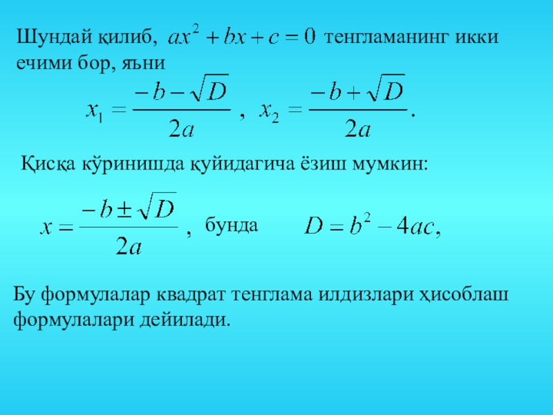
Слайд 10Шундай қилиб,

тенгламанинг икки ечими бор, яъни

Қисқа кўринишда қуйидагича ёзиш мумкин:

Бу формулалар квадрат тенглама илдизлари ҳисоблаш формулалари дейилади.

бунда

Шундай қилиб,

Слайд 112. Агар бўлса,

унда

Бундан

Бу ерда тенгламанинг ечими битта бўлади


2. Агар         бўлса, унда Бундан Бу ерда

Слайд 123. Агар бўлса,

унда касрнинг қиймати манфий сон бўлади

тенгламанинг ечими йўқ.
Бунда тенгламанинг ечими йўқ.

Демак,

Тенгламанинг иккита ечими бор.

Ечими битта бўлади.

Ечими йўқ.

3. Агар         бўлса, унда

Слайд 131-мисол

1-мисол

Слайд 142-мисол

2-мисол

Слайд 153-мисол
Жавоби : ечими йўқ

3-мисолЖавоби :  ечими йўқ

Слайд 16
Мисол №1.

Мисол №1.

Слайд 17Мисол №2.
Ечимлар сони

Мисол №2.Ечимлар сони

Слайд 18Ўз билимингизга яраша мисолни ишланг
С
Учҳад 1 га тенг қийматни қабул

қилады.

В

В

А

х-нинг қандай қийматларида

ва

Учҳад 1 га тенг қийматни қабул қилады.

Ўз билимингизга яраша мисолни ишлангС Учҳад 1 га тенг қийматни қабул қилады.ВВ Ах-нинг қандай қийматларидава Учҳад 1

Слайд 19Тест
1. Тенгламани ечинг:
2. Тенгламани ечинг :
3. Тенгламани ечинг :
4. Тенгламани ечинг

:

5. Тенгламани ечинг :

6. Тенгламани ечинг :

Тест1. Тенгламани ечинг:2. Тенгламани ечинг :3. Тенгламани ечинг :4. Тенгламани ечинг :5. Тенгламани ечинг :6. Тенгламани ечинг

Слайд 20Тест
1. Тенгламани ечинг :
2. Тенгламани ечинг :
3. Тенгламани ечинг :
4. Тенгламани

ечинг :

5. Тенгламани ечинг :

6. Тенгламани ечинг :

Тест1. Тенгламани ечинг :2. Тенгламани ечинг :3. Тенгламани ечинг :4. Тенгламани ечинг :5. Тенгламани ечинг :6. Тенгламани

Слайд 21Ҳамма рационал ва иррационал сонлардан иборат топлам.

нима?
функциянинг графиги.
кўринишидаги квадрат тенглама қандай тенглама
дейилади?
нимани аниқлаш формуласи?

Кроссвордни еч

Ҳамма рационал ва иррационал сонлардан иборат топлам.

Слайд 22Уйга вазифа:
№260, №261.

Ш ы ғ у

Уйга вазифа:№260,  №261.Ш ы ғ у

Слайд 23
Кўринишдаги тенгламалар квадрат тенгламалар дейилади
Бунда a, b ва с – берилган

сонлар,
Х эса – ўзгарувчи.


Кўринишдаги тенгламалар квадрат тенгламалар дейиладиБунда a, b ва с – берилган сонлар, Х эса – ўзгарувчи.

Слайд 24
Бунда а – квадрат тенгламанинг биринчи коэффициенти, b – иккинчи коэффициенти,

с – озод ҳад дейилади


Бунда а – квадрат тенгламанинг биринчи коэффициенти, b – иккинчи коэффициенти, с – озод ҳад дейилади

Слайд 25

Кўринишидаги тенгламалар чала квадра тенгламалар дейилади.

Кўринишидаги тенгламалар чала квадра тенгламалар дейилади.

Слайд 26

Иккита ечими бор, улардан бири нольга тенг
Иккита ечими бор, агар с

ёки а коэфициентлардан бири манфий бўлса.

Битта ечими бор

Иккита ечими бор, улардан бири нольга тенгИккита ечими бор, агар с ёки а коэфициентлардан бири манфий бўлса.Битта

Слайд 27Эътиборингиз учун раҳмат!

Эътиборингиз учун раҳмат!

Что такое shareslide.ru?

Это сайт презентаций, где можно хранить и обмениваться своими презентациями, докладами, проектами, шаблонами в формате PowerPoint с другими пользователями. Мы помогаем школьникам, студентам, учителям, преподавателям хранить и обмениваться учебными материалами.


Для правообладателей

Яндекс.Метрика

Обратная связь

Email: Нажмите что бы посмотреть