Презентация, доклад по алгебре на тему Арифметический корень

Содержание

Корнем степени n, (n ≥ 2) из числа b называют такое число a (если оно существует), n-я степень которого равна b.Для нечётного n существует только один корень из любого числа b. Понятия корня степени n

Слайд 1Арифметический корень степени n

Арифметический корень степени n

Слайд 2 Корнем степени n, (n ≥ 2) из числа b называют

такое число a (если оно существует), n-я степень которого равна b.

Для нечётного n существует только один корень из любого числа b. Понятия корня степени n из неотрицательного числа b и арифметического корня той же степени из того же числа b совпадают.

Корнем степени n, (n ≥ 2) из числа b называют такое число a (если оно существует),

Слайд 3 Корнем степени n, (n ≥ 2) из числа b называют

такое число a (если оно существует), n-я степень которого равна b.

Для чётного n существуют два корня из положительного числа b. Один из них положительный :
это арифметический корень степени n из числа b.
это не арифметический
корень.




Корнем степени n, (n ≥ 2) из числа b называют такое число a (если оно существует),

Слайд 4Утверждения
1. Если b — неотрицательное число, а n— любое натуральное число

(n ≥ 2), то запись
означает арифметический корень степени n из числа b.
2. Если b- отрицательное число, а n = 2m+ 1 (m ≥ 1) — нечётное число, то запись означает корень степени 2 m + 1 из числа b, но этот корень не является арифметическим корнем.
3. Если b — отрицательное число, а n = 2m (m ≥ 1)— четное число,
то запись не имеет смысла.



Утверждения1. Если b — неотрицательное число, а n— любое натуральное число (n ≥ 2), то запись

Слайд 5Пример 1.
а) Записи



- это записи арифметических корней.
б) Записи

это

записи корней,
не являющихся арифметическими.


в) Записи

- не имеют смысла.

Пример 1.а) Записи - это записи арифметических корней.б) Записи  это записи корней,не являющихся арифметическими. в) Записи

Слайд 6Утверждение

Например:

УтверждениеНапример:

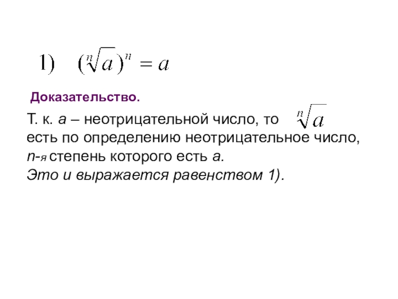
Слайд 7Теорема 1. Для натурального числа n (n ≥ 2) и неотрицательного

числа а справедливы равенства





Теорема 1. Для натурального числа n (n ≥ 2) и неотрицательного числа а справедливы равенства

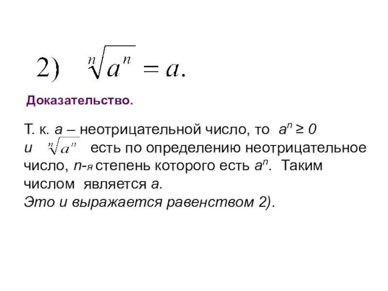
Слайд 8Доказательство.
Т. к. а – неотрицательной число, то


есть по определению неотрицательное число,
n-я степень которого есть а.
Это и выражается равенством 1).



Доказательство.Т. к. а – неотрицательной число, то        есть по определению

Слайд 9
Доказательство.
Т. к. а – неотрицательной число, то аn ≥ 0


и есть по определению неотрицательное число, n-я степень которого есть аn. Таким числом является а.
Это и выражается равенством 2).



Доказательство.Т. к. а – неотрицательной число, то аn ≥ 0 и

Слайд 10Пример 2.

Пример 2.

Слайд 11Теорема 2. Для натурального числа n (n ≥ 2) и неотрицательных

чисел а и b из равенства
аn = bn следует равенство а = b.





Доказательство.

Известно, что существует только один корень n-й степени из неотрицательного числа. Поэтому для неотрицательных чисел из их равенства корней n-й степени из них, т. е. из равенства аn = bn следует равенство
Учитывая, что а ≥ 0 и b ≥ 0, и используя
равенство 2)
получаем, что
Следовательно, а = b.


Теорема 2. Для натурального числа n (n ≥ 2) и неотрицательных чисел а и b  из

Слайд 12





Теорема 3. Для натурального числа n (n ≥ 2) и неотрицательных

чисел а, b и с (с ≠ 0) справедливы равенства
Теорема 3. Для натурального числа n (n ≥ 2) и неотрицательных чисел а, b и с

Слайд 13



Доказательство.
Из равенства

имеем






Правые части полученных равенств равны. Следовательно, равны и левые их части:

Т. к. числа неотрицательны, то, применяя теорему 2, получаем, что справедливо равенство (3).
Аналогично доказывается равенство

Доказательство.Из равенства             имеемПравые части полученных

Слайд 14Пример 3.

Пример 3.

Слайд 15Замечание. 1). Если n – нечётное число, то теоремы 1, 2,

3 справедливы для любых действительных чисел а, b и с (с≠0).
2). Для натурального числа m и любого действительного числа а справедливо равенство








потому, что

Замечание. 1). Если n – нечётное число, то теоремы 1, 2, 3 справедливы для любых действительных чисел

Слайд 16Пример 4.


Пример 4.

Слайд 17Вынесение множителя из под знака корня.
Пример 5.

Вынесение множителя из под знака корня.Пример 5.

Слайд 18Вопросы
1.Что называют корнем степени n, (n ≥ 2)
из

числа b? Привести примеры.

Корнем степени n, (n ≥ 2) из числа b называют такое число a (если оно существует), n-я степень которого равна b.

2. Что называют арифметическим корнем степени n, (n ≥ 2) из числа b? Привести примеры.

Неотрицательный корень степени n, (n ≥ 2) из неотрицательного числа b называют арифметическим корнем степени n из числа b.

Вопросы1.Что называют корнем степени n, (n ≥ 2)   из числа b? Привести примеры. Корнем степени

Слайд 19Вопросы
7. Является ли записью
арифметического корня выражение ?
нет


нет

да

нет

да

Вопросы7. Является ли записьюарифметического корня выражение ?нетнетданетда

Слайд 20Верны ли утверждения
Нет
2). Если аn ≥ b n , то а

≥ b.

Нет

3) Для каких значений а и b утверждения 1) и 2) будут верными?

Для неотрицательных

Верны ли утвержденияНет2). Если аn ≥ b n , то а ≥ b. Нет3) Для каких значений

Слайд 21Вычислите

Вычислите

Слайд 22Ответы

Ответы

Слайд 23
Литература
Учебник для 10 класса общеобразовательных учреждений.
С. М. Никольский, М.

К. Потапов,
Н.Н. Решетников, А. В. Шевкин.
ЛитератураУчебник для 10 класса общеобразовательных учреждений.  С. М. Никольский, М. К. Потапов,  Н.Н. Решетников, А.

Что такое shareslide.ru?

Это сайт презентаций, где можно хранить и обмениваться своими презентациями, докладами, проектами, шаблонами в формате PowerPoint с другими пользователями. Мы помогаем школьникам, студентам, учителям, преподавателям хранить и обмениваться учебными материалами.


Для правообладателей

Яндекс.Метрика

Обратная связь

Email: Нажмите что бы посмотреть