Презентация, доклад по алгебре на тему: Алгебраические дроби. Основные понятия ( 8 класс)

по форме – обыкновенная дробь, а по содержанию – натуральное число 2

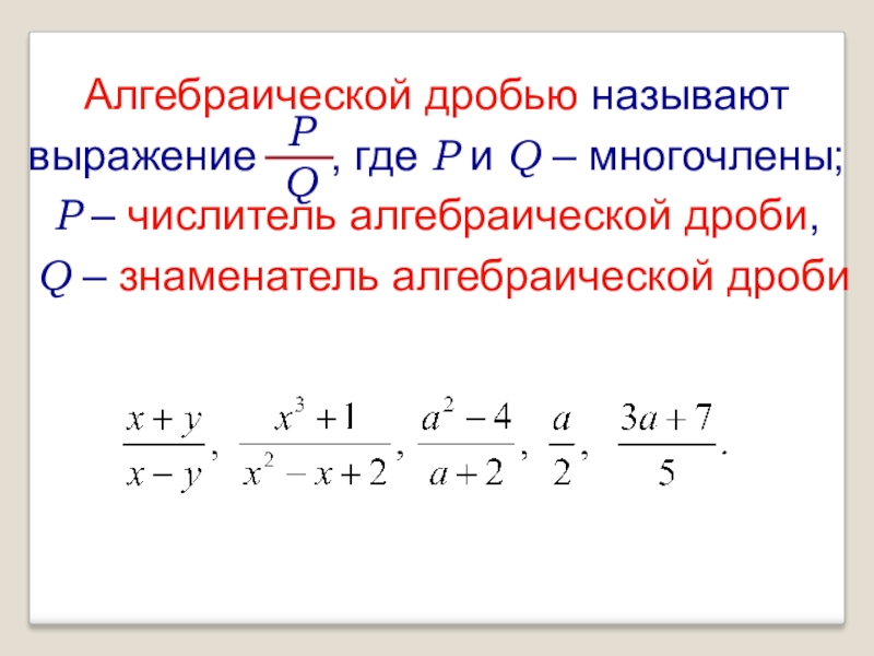
Слайд 1АЛГЕБРАИЧЕСКИЕ ДРОБИ. ОСНОВНЫЕ ПОНЯТИЯ

АЛГЕБРАИЧЕСКИЕ ДРОБИ. ОСНОВНЫЕ ПОНЯТИЯ

Слайд 3по форме – обыкновенная дробь, а по содержанию – натуральное число

2


по форме – обыкновенная дробь,  а по содержанию – натуральное число 2

Слайд 4Пример 1: Найти значение алгебраической дроби:
если: а) а=2, b=1; б) а=5,

b=0; в) а=4, b=4.

а) а=2, b=1:

б) а=5, b=0:

Решение:

Пример 1: Найти значение алгебраической дроби:если: а) а=2, b=1; б) а=5, b=0; в) а=4, b=4.а) а=2, b=1:б)

Слайд 5Пример 1: Найти значение алгебраической дроби:
в) а=4, b=4:
На 0 делить нельзя!
Переменные,

входящие в состав алгебраической дроби, принимают лишь допустимые значения, т.е. такие значения, при которых знаменатель дроби не обращается в нуль

Замечание.


Пример 1: Найти значение алгебраической дроби:в) а=4, b=4:На 0 делить нельзя!Переменные, входящие в состав алгебраической дроби, принимают

Слайд 6Пример 2: Лодка прошла 10 км по течению реки и 6

км против течения, затратив на весь путь 2 ч. Чему равна собственная скорость лодки, если скорость течения реки равна 2 км/ч?

І. Составление математической модели

х км/ч

- собственная скорость лодки

(х+2) км/ч

- скорость лодки по течению

(х-2) км/ч

- скорость лодки против течения

- время, затраченное на путь в 10 км по течению

- время, затраченное на путь в 6 км против течения

Решение:

Пример 2: Лодка прошла 10 км по течению реки и 6 км против течения, затратив на весь

Слайд 7Пример 2: Лодка прошла 10 км по течению реки и 6

км против течения, затратив на весь путь 2 ч. Чему равна собственная скорость лодки, если скорость течения реки равна 2 км/ч?

ІІ. Работа с составленной моделью

х км/ч

- собственная скорость лодки

(х+2) км/ч

- скорость лодки по течению

(х-2) км/ч

- скорость лодки против течения

- время, затраченное на путь в 10 км по течению

- время, затраченное на путь в 6 км против течения

Решение:


Пример 2: Лодка прошла 10 км по течению реки и 6 км против течения, затратив на весь

Что такое shareslide.ru?

Это сайт презентаций, где можно хранить и обмениваться своими презентациями, докладами, проектами, шаблонами в формате PowerPoint с другими пользователями. Мы помогаем школьникам, студентам, учителям, преподавателям хранить и обмениваться учебными материалами.


Для правообладателей

Яндекс.Метрика

Обратная связь

Email: Нажмите что бы посмотреть